Click here to close Hello! We notice that you are using Internet Explorer, which is not supported by Xenbase and may cause the site to display incorrectly. We suggest using a current version of Chrome, FireFox, or Safari.
XB-ART-56187
Zoological Lett 2019 Aug 02;5:27. doi: 10.1186/s40851-019-0143-1.
Show Gene links Show Anatomy links

Evolution of cis-regulatory modules for the head organizer gene goosecoid in chordates: comparisons between Branchiostoma and Xenopus.

Yasuoka Y, Tando Y, Kubokawa K, Taira M.


???displayArticle.abstract???
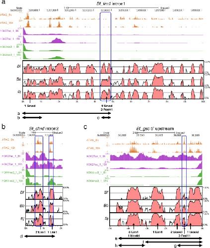
BACKGROUND: In cephalochordates (amphioxus), the notochord runs along the dorsal to the anterior tip of the body. In contrast, the vertebrate head is formed anterior to the notochord, as a result of head organizer formation in anterior mesoderm during early development. A key gene for the vertebrate head organizer, goosecoid (gsc), is broadly expressed in the dorsal mesoderm of amphioxus gastrula. Amphioxus gsc expression subsequently becomes restricted to the posterior notochord from the early neurula. This has prompted the hypothesis that a change in expression patterns of gsc led to development of the vertebrate head during chordate evolution. However, molecular mechanisms of head organizer evolution involving gsc have never been elucidated. RESULTS: To address this question, we compared cis-regulatory modules of vertebrate organizer genes between amphioxus, Branchiostoma japonicum, and frogs, Xenopus laevis and Xenopus tropicalis. Here we show conservation and diversification of gene regulatory mechanisms through cis-regulatory modules for gsc, lim1/lhx1, and chordin in Branchiostoma and Xenopus. Reporter analysis using Xenopus embryos demonstrates that activation of gsc by Nodal/FoxH1 signal through the 5' upstream region, that of lim1 by Nodal/FoxH1 signal through the first intron, and that of chordin by Lim1 through the second intron, are conserved between amphioxus and Xenopus. However, activation of gsc by Lim1 and Otx through the 5' upstream region in Xenopus are not conserved in amphioxus. Furthermore, the 5' region of amphioxus gsc recapitulated the amphioxus-like posterior mesoderm expression of the reporter gene in transgenic Xenopus embryos. CONCLUSIONS: On the basis of this study, we propose a model, in which the gsc gene acquired the cis-regulatory module bound with Lim1 and Otx at its 5' upstream region to be activated persistently in anterior mesoderm, in the vertebrate lineage. Because Gsc globally represses trunk (notochord) genes in the vertebrate head organizer, this cooption of gsc in vertebrates appears to have resulted in inhibition of trunk genes and acquisition of the head organizer and its derivative prechordal plate.

???displayArticle.pubmedLink??? 31388442
???displayArticle.pmcLink??? PMC6679436
???displayArticle.link??? Zoological Lett


Species referenced: Xenopus tropicalis Xenopus laevis
Genes referenced: chrd chrd.2 foxh1 foxh1.2 gsc ldb1 lhx1 nodal otx2 sia1 ssbp3 wnt8a
GO keywords: head development


???attribute.lit??? ???displayArticles.show???
References [+] :
Arendt, Common ground plans in early brain development in mice and flies. 1996, Pubmed