XB-ART-56334
Elife
2019 Sep 30;8. doi: 10.7554/eLife.49044.
Show Gene links
Show Anatomy links
NEIL1 and NEIL2 DNA glycosylases protect neural crest development against mitochondrial oxidative stress.
Han D, Schomacher L, Schüle KM, Mallick M, Musheev MU, Karaulanov E, Krebs L, von Seggern A, Niehrs C.
???displayArticle.abstract???
Base excision repair (BER) functions not only in the maintenance of genomic integrity but also in active DNA demethylation and epigenetic gene regulation. This dual role raises the question if phenotypic abnormalities resulting from deficiency of BER factors are due to DNA damage or impaired DNA demethylation. Here we investigate the bifunctional DNA glycosylases/lyases NEIL1 and NEIL2, which act in repair of oxidative lesions and in epigenetic demethylation. Neil-deficiency in Xenopus embryos and differentiating mouse embryonic stem cells (mESCs) leads to a surprisingly restricted defect in cranial neural crest cell (cNCC) development. Neil-deficiency elicits an oxidative stress-induced TP53-dependent DNA damage response, which impairs early cNCC specification. Epistasis experiments with Tdg-deficient mESCs show no involvement of epigenetic DNA demethylation. Instead, Neil-deficiency results in oxidative damage specific to mitochondrial DNA, which triggers a TP53-mediated intrinsic apoptosis. Thus, NEIL1 and NEIL2 DNA glycosylases protect mitochondrial DNA against oxidative damage during neural crest differentiation.
???displayArticle.pubmedLink??? 31566562
???displayArticle.pmcLink??? PMC6768664
???displayArticle.link??? Elife
???displayArticle.grants??? [+]
NI286/17-1 Deutsche Forschungsgemeinschaft, 393547839 - SFB 1361, sub-project 03 Deutsche Forschungsgemeinschaft
Species referenced: Xenopus
Genes referenced: apex1 bak1 bcl2 bcl2l1 ccng1 chek1 neil1 neil2 neil3 pam pax3 pax6 snai2 sox1 sox10 tbp tdg tp53 uqcc6
GO keywords: neural crest cell development
???displayArticle.gses??? GSE130079: NCBI
GSE130082:
NCBI
???attribute.lit??? ???displayArticles.show???
|
|
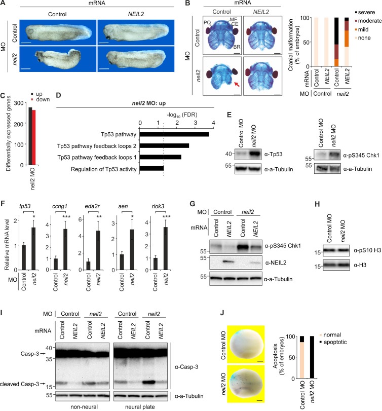
Figure 1. Neil2 protects against a Tp53 DNA damage response-induced apoptosis in Xenopus neuroectoderm.(A) Phenotypes at stage 32 of Xenopus leavis embryos injected at one-cell stage with control- or neil2 MO (left). Human NEIL2 or bovine Preprolactin (control) mRNA was co-injected for rescue experiments (right). Scale bars, 500 µm. (B) Left, representative stainings of cranial cartilage of stage 45 embryos unilaterally injected with control or neil2 MO, and control or human NEIL2 mRNA for rescue purpose as indicated. PQ, palatoquadrate cartilage; ME, Meckelâs cartilage; CE, ceratohyal cartilage; BR, branchial cartilage. Arrow indicates cartilage defects in Neil2 morphants. Scale bars, 500 µM. Right, quantification of embryo malformations (n = 15, 21, 20 and 15 embryos per group, from left to right). (C) Quantification of differentially expressed genes at stage 23 of neil2 MO-injected embryos. (D) Pathway enrichment analysis of neil2 MO upregulated genes. Dashed line indicates the significance threshold FDR = 0.05. (E) Western blot for total Tp53 and phosphoserine (pS345) Chk1 in dissected stage 14 neural plates of control and neil2 MO-injected embryos. Alpha (a-) Tubulin served as loading control. Molecular weight of marker proteins [x10â3] is indicated on the left. Note that X. laevis Tp53 migrates at ~43 kDa. (F) qPCR expression analysis of tp53 and Tp53 target genes in control- and neil2 MO-injected embryos at stage 14. Expression of examined genes was normalized to h4 and is presented relative to mRNA levels in control MO-injected embryos (mean ±s.d., n = 3 embryo batches consisting of 6 embryos each). (G) Western blot for pS345 Chk1 and NEIL2 in neural plates from control and neil2 MO-injected stage 14 embryos co-injected with control or human NEIL2 mRNA. Alpha (a-) Tubulin served as loading control. (H) Western blot for phosphoserine (pS10) histone H3 in neural plates from control and neil2 MO-injected embryos at stage 15. Total histone H3 served as loading control. (I) Western blot analysis for Caspase-3 in dissected non-neural tissue and neural plates from control and neil2 MO-injected stage 14 embryos co-injected with control and human NEIL2 mRNA. Alpha (a-) Tubulin served as loading control. Uncleaved and cleaved (active) Caspase-3 are indicated (arrows). (J) TUNEL (apoptosis) assay of stage 16 embryos injected unilaterally with neil2 MO and lacZ lineage tracer (TUNEL, dark blue speckles; lacZ, light blue speckles). Scale bars, 200 µM. Right, quantification of TUNEL signal (n = 7 and 10 embryos per group, from left to right). |
|
|
Figure 2. Malformations in Neil2-deficient Xenopus embryos are mediated by intrinsic apoptosis.(A) Top, representative phenotypes at stage 32 of Xenopus laevis embryos injected at one-cell stage with control- or neil2 MO (bottom). Xenopus bcl2l1 or bovine Preprolactin (control) mRNA was co-injected for rescue purpose. Scale bars, 500 µm. Bottom, quantification of embryo malformations (n = 17, 23, 24 and 14 embryos per group, from left to right). (B) Western blot for Caspase-3 (top) and Tp53 (bottom) in neural plates from control and neil2 MO-injected stage 14 embryos co-injected with control or increasing amounts of bcl2l1 mRNA (0.5, 1 and 2 ng). Alpha (a-) Tubulin served as loading control. Uncleaved and cleaved (active) Caspase-3 are indicated (arrows). Molecular weight of marker proteins [x10â3] is indicated on the left. (C) qPCR expression analysis of mitochondrial (mt) genes in control- and neil2 MO-injected embryos at stage 14. Expression of mt-genes was normalized to h4 and is presented relative to mRNA levels in control MO-injected embryos (mean ±s.d., n = 3 embryo batches consisting of 6 embryos each). |
|
|
Figure 3. Oxidative stress causes neural crest defects in Neil2-deficient Xenopus embryos.(A) Western blot analysis for total Tp53 and pS345 Chk1 of stage 14 embryos cultivated in 25 µM pyocyanin or DMSO (solvent). Alpha (a-) Tubulin served as loading control. Molecular weight of marker proteins [x10â3] is indicated on the left. (B) qPCR expression analysis of tp53 and Tp53 target genes in embryos at stage 14 cultivated in 25 µM pyocyanin or DMSO. Expression of examined genes was normalized to h4 and is presented relative to mRNA level of DMSO treated embryos (mean ±s.d., n = 3 embryo batches consisting of 6 embryos each). (C) Western blot analysis for Caspase-3 of stage 14 embryos cultivated in 25 µM pyocyanin or DMSO (solvent). Alpha (a-) Tubulin served as loading control. Uncleaved and cleaved (active) Caspase-3 are indicated (arrows). (D) Left, representative phenotypes of stage 32 embryos treated with 25 µM pyocyanin or DMSO (solvent). Right, quantification of embryo malformations (n = 25 and 15 embryos per group, from left to right). Scale bars, 500 µM. (E) Left, whole mount in situ hybridization of the indicated marker genes in stage 16 Xenopus embryos treated with 25 µM pyocyanin or DMSO (solvent). Right, quantification of embryo malformations [n = 10 and 14 embryos per group for sox10; 2 à 11 (twist); 15 and 7 (snail2); 11 and 14 (sox3); 2 à 11 (en2); 15 and 20 (rx1), from left to right]. Scale bars, 200 µM (F) Top, phenotypes of stage 39 embryos treated with 10 µM pyocyanin and injected with 15 ng/embryo of control and neil2 MOs (subthreshold dose). Bottom, quantification of embryo malformations (n = 12, 11, 6 and 8 embryos per group, from left to right). Scale bars, 500 µM. (G) Top, phenotypes of stage 37 embryos injected with 40 ng/embryo of control and neil2 MOs and treated with 100 µM Vitamin C. Bottom, quantification of embryo malformations (n = 16, 22, 33 and 10 embryos per group, from left to right). Scale bars, 500 µM. |
|
|
Figure 4. A neuroectoderm-restricted Tp53 DNA damage response triggers neural crest defects in Xenopus embryos.(AâD) Whole mount in situ hybridization for the indicated marker genes in stage 18 Xenopus embryos shown in dorsal view or as indicated. Scale bars, 200 µm. (A) Embryos were injected unilaterally with control or neil2 MO (lineage-traced by co-injected lacZ mRNA, light blue speckles). (B) Embryos were treated with 25 µM pyocyanin or DMSO (solvent). (C) Expression of tp53 in untreated embryos. (D) Left, embryos were unilaterally injected with control or tp53 mRNA (lineage-traced by co-injected lacZ mRNA, light blue speckles). Note reduced snail2 expression in neural crest cells after tp53 mRNA injection (red arrow). Right, quantification of reduced snail2 expression (n = 24 and 20 embryos per group, from left to right). (E) Left, phenotype of stage 32 embryos injected with control or tp53 mRNA. Right, quantification of embryo malformations (n = 23 and 19 embryos per group, from left to right). Scale bars, 500 µm. (F) qPCR expression analysis of ccng1 and eda2r in embryos at stage 14 injected with MOs as indicated. Expression of ccng1 and eda2r was normalized to h4 expression and is presented relative to control MO-injected embryos. (mean ±s.d., n = 3 embryo batches consisting of 6 embryos each). (G) Left, phenotypes of stage 32 embryos injected with the indicated MOs. Scale bars, 500 µm. Right, quantification of embryo malformations (n = 25, 26, 19 and 28 embryos per group, from left to right). (H) Model for Neil2 function in Xenopus neural crest specification. During neural crest development ROS levels are increased and DNA is oxidatively damaged. Unrepaired DNA damage in the absence of Neil2 induces Tp53-DDR followed by intrinsic apoptosis and malformation of neural crest derivatives in the developing embryo. ROS, reactive oxygen species. |
|
|
Figure 5. Apex1-deficiency phenocopies neural crest defects of Neil2-morphant Xenopus embryos.(A) Left, phenotypes of stage 39 embryos injected with control and apex1 MO, and control and human APEX1 mRNA for phenotypic rescue. Scale bars, 500 µm. Right, quantification of embryo malformation in all four injection groups (n = 34, 23, 29 and 34 embryos per group, from left to right). (B) Western blot for total Tp53 and phosphoserine (pS345) Chk1 in stage 14 control and apex1 MO-injected embryos. Alpha (a-) Tubulin served as loading control. Molecular weight of marker proteins [x10â3] is indicated on the left. (C) qPCR expression analysis of Tp53 target genes in control and apex1 MO-injected embryos at stage 14. Expression of target genes was normalized to h4 and is presented as relative mRNA level of control MO-injected embryos (mean ±s.d., n = 3 embryo batches consisting of 6 embryos each). (D) Western blot for phosphoserine (pS10) histone H3 from control and apex1 MO-injected stage 14 embryos. Alpha (a-) Tubulin served as loading control. (E) Western blot analysis for Caspase-3 in control and apex1 MO-injected stage 14 embryos. Alpha (a-) Tubulin served as loading control. Uncleaved and cleaved (active) Caspase-3 are indicated (arrows). |
|
|
Figure 6. Neil1,2,3-deficient mESCs display neural crest cell differentiation defects.(A) Histological analysis of H and E stained teratomas derived from control and Neil1,2,3-deficient mESC lines. Arrows indicate neural tube- (ectoderm), gut epithelium- (endoderm) and cartilage- (mesoderm) related structures within each section. (B) Quantification of differentially expressed genes in Neil1,2,3-deficient teratomas. (C) Pathway enrichment analysis of up- and downregulated genes in Neil1,2,3-deficient teratomas. Dashed line indicates the significance threshold FDR = 0.05. (D) qPCR expression analysis of pluripotency genes in control and Neil1,2,3 triple-deficient teratomas. Marker gene expression was normalized to Tbp and is presented relative to control teraomas (mean ±s.d., n = 3 biological replicates with each three technical replicates). (E) qPCR expression analysis as in (D) but of endoderm (Gata6), mesoderm (Eomes), neuroectoderm (Pax6) and neural crest (Pax3) marker genes of control and Neil1,2,3-deficient teratomas. (F) qPCR expression analysis as in (D) but of selected TP53 target genes.Figure 6âfigure supplement 1. Generation and characterization of Neil-deficient mESCs.(A) Scheme of CRISPR/Cas9 targeted Neil1 exon 2, Neil2 exon two and Neil3 exon one deletion mutations. To generate genomic deletions, two guide RNAs (underlined, PAM motif highlighted in red) per gene were designed to flank a 700 bp region harboring the coding sequence for the active site residues in NEIL1 (P2), NEIL2 (P2) and NEIL3 (V2), respectively. Coding region of translational start site including amino acid translation is depicted above the respective gene locus with the active site residue and its coding triplet in bold. Coding sequences are schematically shown by black exons and capitalized letters within the sequences. (B) Genotyping PCR of control and Neil1,2,3 triple-deficient mESC lines. Primers flank a ~ 2 kb region around the coding sequence for the active site residue in each gene. Note the smaller PCR products in Neil1,2,3 triple-deficient cells indicative of the expected deletions. (C) Western blot for NEIL1 in control and Neil1,2,3 triple-deficient mESC lines. Alpha (a-) TUBULIN served as loading control. Relative molecular weight of marker proteins [x10â3] is indicated on the left. The NEIL1-specific band is indicated by an arrow. (D) qPCR expression analysis of Neil2 (left panel) and Neil3 (right panel) in control and Neil1,2,3 triple-deficient cell lines. Expression of Neil2 and Neil3 was normalized to Tbp and is relative to control clone #1. (E) qPCR expression analysis of pluripotency genes in control and Neil1,2,3 triple-deficient mESC lines. Expression of genes was normalized to Tbp and is relative to control mESCs (s.d., n = 3 biological replicates with each three technical replicates). |
|
|
Figure 6âfigure supplement 2. Extended neural and neural crest marker gene analysis in Neil triple-deficient teratomas.qPCR expression analysis of marker genes for neuroectoderm (Nestin, Sox1, Pax2) and neural crest (Hoxa2, Tfapb2, Neurog1) in control and Neil1,2,3 triple-deficient teratomas. Marker gene expression was normalized to Tbp and is presented relative to control teratomas (mean ±s.d., n = 3 biological replicates with each three technical replicates). |
|
|
Figure 7. Neil1- and Neil2-deficient mESCs display neural crest cell differentiation defects in vitro.(A) qPCR expression analysis of pluripotency (Pou5f1), endoderm (Gata6), mesoderm (Eomes), neuroectoderm (Pax6) and neural crest (Pax3) marker genes of the indicated Neil-mutant mESCs. Cells were differentiated into embryoid bodies (EBs) without or with retinoic acid (EBs + RA). Expression of marker genes was normalized to Tbp and is relative to control clones in mESC state. (s.d., n = 3 biological replicates). (B) Quantification of differentially expressed genes in Neil1 and Neil2 single-deficient mESCs, EBs and EBs + RA. (C) Overlap of differentially expressed genes from Neil1 and Neil2 single-deficient EBs (left panel) and EBs + RA (right panel) (D) Pathway enrichment analysis of downregulated genes from Neil1 (upper) and Neil2 (lower panel) single-deficient EBs + RA. Dashed lines indicate the significance threshold FDR = 0.05. (E) Overlap of downregulated genes from Neil1 and Neil2 single-deficient EBs + RA, and downregulated genes from Neil1,2,3-deficient teratomas.Figure 7âfigure supplement 1. Characterization of Neil single-deficient mESCs.(A) Genotyping PCR of control and Neil1, Neil2 and Neil3 single-deficient mESC lines. Primers flank a ~ 2 kb region around the coding sequence for the active site residue in each gene. Note the smaller PCR products in all single-deficient cells indicative of the expected deletions. For construction see scheme of CRISPR/Cas9 targeting in Figure 6âfigure supplement 1A. (B) Western blot for NEIL1 in control and Neil1 single-deficient mESC lines. Alpha (a-) TUBULIN served as loading control. Relative molecular weight of marker proteins [x10â3] is indicated on the left. The NEIL1-specific band is indicated by an arrow. (C) qPCR expression analysis of Neil2 (left panel) and Neil3 (right panel) in control and Neil2 and Neil3 single-deficient cell lines. Expression of Neil2 and Neil3 was normalized to Tbp and is relative to control clone #1. (D) qPCR expression analysis of pluripotency genes in control and Neil1,Neil2 and Neil3 single-deficient mESC lines. Expression of genes was normalized to Tbp and is relative to control mESCs (s.d., n = 3 biological replicates). |
|
|
Figure 7âfigure supplement 2. Extended neural and neural crest marker gene analysis in Neil single-deficient EBs + RA.qPCR expression analysis of marker genes for neuroectoderm (Nestin, Sox1, Pax2) and neural crest (Hoxa2, Tfapb2, Neurog1) in control and Neil1 and Neil2 single-deficient EBs + RA. Marker gene expression was normalized to Tbp and is presented relative to control mESCs (mean ±s.d., n = 3 biological replicates). |
|
|
Figure 7âfigure supplement 3. Knockout specificity of Neil-deficient cells.(A) Right, qPCR expression analysis of pluripotency (Pou5f1), endoderm (Gata6), mesoderm (Eomes), neuroectoderm (Pax6) and neural crest (Pax3) marker genes in control and Neil1-deficient mESCs, EBs and EBs + RA stably transfected with empty vector (control) or human catalytically active and inactive NEIL1 expression constructs, respectively. Left, qPCR expression analysis as on the left but in control and Neil2-deficient cells stably transfected with empty vector or human catalytically active and inactive NEIL2 expression constructs, respectively. Expression of marker genes was normalized to Tbp and is relative to control mESCs. Fold change of Pax6 and Pax3 expression in NEIL-transfected EBs + RA compared to empty vector controls is depicted (s.d., n = 3 biological replicates). (B) qPCR expression analysis of murine Neil1 and human NEIL1 (top panel) and muirne Neil2 and human NEIL2 (bottom panel) in control and Neil1 or Neil2-deficient mESCs stably transfected with vector constructs as described in (A). Gene expression was normalized to Tbp and is relative to mmNeil1 (top panel) and mmNeil2 (bottom panel) in control mESCs (s.d., n = 3 biological replicates). |
|
|
Figure 7âfigure supplement 4. Gene misregulation in Neil-deficient embryoid bodies.(A) Pathway enrichment analysis of downregulated genes from Neil1 (upper) and Neil2 (lower panel) single-deficient EBs. Dashed lines indicate the significance threshold FDRÂ =Â 0.05. (B) Overlap of downregulated genes from Neil1 and Neil2 single-deficient EBs, and downregulated genes from Neil1,2,3-deficient teratoma. (C) Pathway enrichment analysis of upregulated genes from Neil1 (upper) and Neil2 (lower panel) single-deficient EBs + RA. Dashed lines indicate the significance threshold FDRÂ =Â 0.05. |
|
|
Figure 8. Apex1-deficiency leads to neural crest cell differentiation defects.(A) qPCR expression analysis of pluripotency (Pou5f1), endoderm (Gata6), mesoderm (Eomes), neuroectoderm (Pax6) and neural crest (Pax3) marker genes of control and Apex1-deficient mESCs, EBs and EBs + RA. Expression of marker genes was normalized to Tbp and is relative to control mESCs (s.d., n = 3 technical replicates). (B) Quantification of differentially expressed genes in Apex1-deficient mESCs, EBs and EBs + RA. (C) Overlap of differentially expressed genes from Neil1, Neil2 and Apex1 single-deficient EBs + RA. (D) Pathway enrichment analysis of downregulated genes from Apex1-deficient EBs + RA. Dashed line indicates the significance threshold FDR = 0.05.Figure 8âfigure supplement 1. Construction and characterization of Apex1-deficient mESCs.(A) Scheme of CRISPR/Cas9-targeted Apex1 exon five deletion mutation. To generate a genomic deletion, two guide RNAs (underlined, PAM motif highlighted in red) were designed to flank a 700 bp region harboring the coding sequence for the active site residue in APEX1 (D209). Scheme shows part of exon five coding sequence including amino acid translation above gene locus with the active site residue (D209) and its coding triplet in bold. Coding regions are schematically shown by black exons. (B) Genotyping PCR of control and Apex1-deficient mESC lines. Primers flank a ~ 2.0 kb region around the coding sequence for the active site residue in APEX1. Note the smaller PCR product in the Apex1-deficient line indicative of the expected deletion. (C) Western blot for APEX1 in control and Apex1-deficient mESC lines. Molecular weight of marker proteins [x10â3] is indicated on the left. The APEX1-specific band is indicated by an arrow. Alpha (a-) TUBULIN served as loading control. (D) qPCR expression analysis of pluripotency genes in control and Apex1-deficient mESC lines. Expression of genes was normalized to Tbp and is relative to control lines (s.d., n = 3 technical replicates). |
|
|
Figure 9. Neural differentiation is independent of the role of NEIL DNA glycosylases in oxidative DNA demethylation.(A) qPCR expression analysis of pluripotency (Pou5f1), endoderm (Gata6), mesoderm (Eomes), neuroectoderm (Pax6) and neural crest (Pax3) marker genes of control and Tdg-deficient mESCs, EBs, and EBs + RA. Expression of marker genes was normalized to Tbp and is relative to control mESCs (s.d., n = 3 technical replicates). (B) qPCR expression analysis as in (A) but of control, Neil1 and Tdg single- and double-deficient mESCs, EBs and EBs + RA. Expression of marker genes was normalized to Tbp and is relative to double-control clone in mESC state (s.d., n = 3 technical replicates).Figure 9âfigure supplement 1. Construction and characterization of TDG-deficient mESCs.(A) Scheme of CRISPR/Cas9-targeted Tdg exon four deletion mutation. To generate a genomic deletion, two guide RNAs (underlined, PAM motif highlighted in red) were designed to flank a 700 bp region harboring the coding sequence for the active site residue in TDG (N151). Scheme shows part of exon four coding sequence including amino acid translation above the gene locus with the active site residue (N151) and its coding triplet in bold. (B) Genotyping PCR of control and Tdg-deficient mESC lines. Primers flank a ~ 2.0 kb region around the coding sequence for the active site residue in TDG. (C) Western blot for TDG in control and Tdg-deficient mESC lines. Alpha (a-) TUBULIN served as loading control. Molecular weight of marker proteins [x10â3] is indicated on the left. The TDG-specific band is indicated by an arrow. (D) qPCR expression analysis of pluripotency genes in control and Tdg-deficient mESC lines. Expression of genes was normalized to Tbp and is relative of control lines (s.d., n = 3 technical replicates). (E) LC-MS/MS quantification of genomic 5-methylcytosine (5mC), 5-hydroxymethylcytosine (5hmC), 5-formylcytosine (5fC) and 5-carboxylcytosine (5caC) in control and Tdg-deficient mESC lines. |
|
|
Figure 9âfigure supplement 2. Construction and characterization of Neil1/TDG double-deficient mESCs.(A) Genotyping PCR of control, Neil1 and Tdg single- and double-deficient mESC lines as indicated. The asterisk indicates missing Tdg locus-specific PCR product in mES clone Control #4/Tdg #7 probably due to a large deletion around the coding sequence for the active site residue in TDG. (B) qPCR expression analysis of Neil1 in control, Neil1 and Tdg single- and double-deficient mESC lines as indicated. Expression of Neil1 was normalized to Tbp and is relative to clone Control #4/Control #1 (s.d., n = 3 technical replicates). (C) Western blot for TDG in control, Neil1 and Tdg single- and double-deficient mESC lines as indicated. Alpha (a-) TUBULIN served as loading control. Molecular weight of marker proteins [x10â3] is indicated on the left. The TDG-specific band is indicated by an arrow. (D) LC-MS/MS quantification of genomic 5-methylcytosine (5mC), 5-hydroxymethylcytosine (5hmC), 5-formylcytosine (5fC), and 5-carboxylcytosine (5caC) in control, Neil1 and Tdg single- and double-deficient mESC lines as indicated. (E) qPCR expression analysis of pluripotency genes in control, Neil1 and Tdg single- and double-deficient mESC lines as indicated. Expression of genes was normalized to Tbp and is relative to clone Control #4/Control #1 (s.d., n = 3 technical replicates). |
|
|
Figure 10. Oxidative stress impairs cNCC differentiation in mESCs.(A) qPCR expression analysis of pluripotency (Pou5f1), endoderm (Gata6), mesoderm (Eomes), neuroectoderm (Pax6) and neural crest (Pax3) marker genes of mock and pyocyanin-treated control mESCs, EBs and EBs + RA. Expression of marker genes was normalized to Tbp and is relative to mock-treated mESCs (s.d., n = 3 technical replicates). (B) qPCR expression analysis as in (A) but of selected TP53 target genes of mock (DMSO) and pyocyanin-treated control mESCs, EBs and EBs + RA. |
|
|
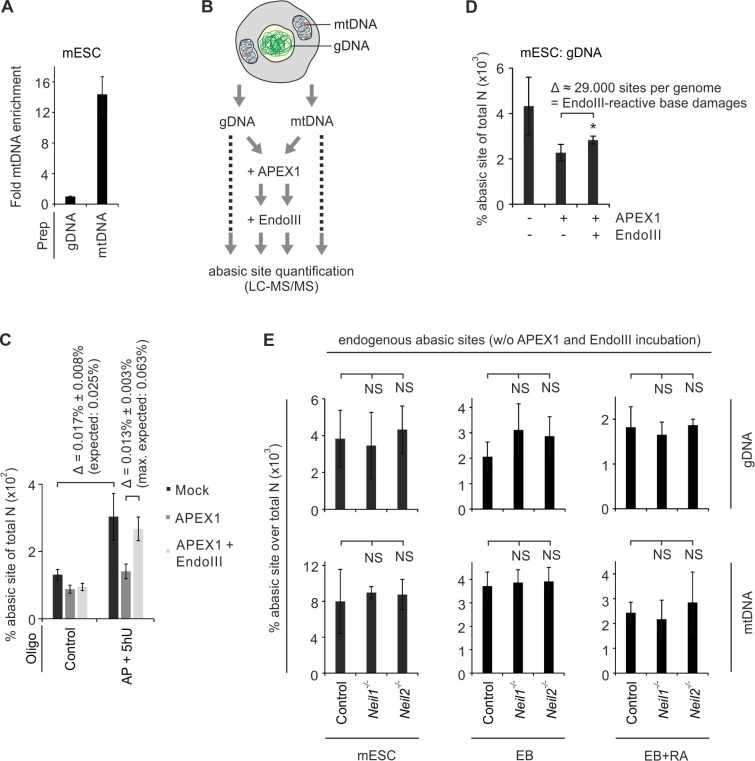
Figure 11. Oxidative mtDNA damage and mitochondrial dysfunction in Neil1- and Neil2-deficient embryoid bodies.(A) Workflow to quantify oxidative base lesions in DNA. Isolated genomic and mtDNA is consecutively treated with recombinant APEX1 and EndoIII to monitor endogenous EndoIII-processed oxidative base damages by LC-MS/MS. (B) LC-MS/MS quantification of base lesions as described in (A) using gDNA and mtDNA of control, Neil1- and Neil2-deficient mESCs, EBs and EBs + RA as indicated (s.d., n = 3 biological replicates). Abasic site levels are presented in percent of total amount of nucleotides (N). (C) Left, position of the mitochondrial (mt-) genomic fragments tested for DNA damage (1-3) relative to the nucleotide annotation of the mt genome (inner circle numbers in kb). Right, mtDNA damage in mt-fragments 1â3 in Neil1- and Neil2-deficient mESCs, EBs and EBs + RA, respectively, calculated as lesions over control in 10 kb (s.d., n = 3 biological replicates). Note, a negative value corresponds to less damage in Neil-deficient compared to control cells. (D) qPCR expression analysis of genes for oxidative phosphorylation (OXPHOS) encoded either on mitochondrial (mt-) or nuclear (n-) DNA in control, Neil1 and Neil2 single-mutant mESCs, EBs and EBs + RA. Expression of marker genes was normalized to Tbp and is relative to control mESCs (s.d., n = 3 biological replicates).Figure 11âfigure supplement 1. LC-MS/MS analysis of abasic sites in gDNA and mtDNA of Neil1- and Neil2-deficient cells.(A) qPCR analysis following isolation of mtDNA from mESCs, using primers specific for either genomic or mitochondrial DNA sequences. Fold enrichment was calculated by 2-(ÎÎCp) and is normalized to the gDNA isolation (s.d., n = 3 technical replicates). (B) Workflow to quantify oxidative base lesions in DNA. Isolated genomic and mtDNA is either not-treated or treated with recombinant APEX1 and EndoIII to monitor endogenous abasic sites or EndoIII-processed oxidative base damages, respectively. (C) LC-MS/MS quantification of abasic sites in synthetic oligonucleotides treated or not with APEX1 and Endonuclease (Endo) III as indicated (s.d., n = 3 technical replicates).â Controlâ corresponds to an unmodified 40 bp oligo, âAP + 5hUâ is a mixture of unmodified 40 bp oligo with 2% of an AP site containing- and 5% of a 5hU-containing 40 bp oligo. The theoretical expected increase of abasic sites in the mock-treated mixture over control is 0.025% of total nucleotides (N). The maximum gain of abasic sites by Endo III-treatment of the mixture is 0.063% of total N. Abasic site levels are presented in percent of total N. Note that the unmodified oligo bears a background value of 0.013% abasic site over total N. (D) LC-MS/MS-based quantification of abasic sites in gDNA from control mESCs (s.d., n = 3 technical replicates). DNA was mock treated or incubated with APEX1 with or without subsequent Endo III treatment as indicated. Abasic site levels are presented in percent of total N. Gain of abasic sites after EndoIII-treatment of APEX1-pretreated gDNA (=endogenous EndoIII-reactive base damages) is shown. (E) LC-MS/MS-based quantification of abasic sites as described in (B) without APEX1 and EndoIII-treatment (=endogenous abasic sites) using gDNA and mtDNA of control, Neil1- and Neil2-deficient mESCs, EBs and EBs + RA as indicated (s.d., n = 3 biological replicates). Abasic site levels are presented in percent of total N. |
|
|
Figure 12. Neil-deficiency induces a TP53-mediated intrinsic apoptosis in embryoid bodies.(A) Overlap of upregulated genes from Neil1 and Neil2 single-deficient EBs + RA, and 116 direct TP53 target genes (Fischer, 2017). (B) qPCR expression analysis of the indicated marker genes in mock (DMSO) and NSC 146109- (TP53 stabilizer) treated control mESCs, EBs and EBs + RA. Expression of marker genes was normalized to Tbp and is relative to mock-treated mESCs (s.d., n = 3 technical replicates). (C) qPCR expression analysis of marker genes as in (B) in control, Neil1 and Neil2 single-mutant mESCs, EBs and EBs + RA treated with 50 µM Pifithrin-α or mock treated (DMSO). Expression of marker genes was normalized to Tbp and is relative to mock-treated control mESCs (s.d., n = 3 biological replicates). (D) qPCR expression analysis of Bcl-2 and Bak-1 in Neil1 and Neil2 single-deficient mESCs, EBs and EBs + RA. Expression of both genes was normalized to Tbp and is relative to control mESC clones (s.d., n = 3 biological replicates). (E) Model for the role of NEIL1 and NEIL2 in mESC differentiation towards cNCC/neural cells. Neurogenesis is accompanied by a metabolic switch from glycolysis to oxidative phosphorylation, a concomitant increase in mass and number of mitochondria per cell and hence escalated oxidative stress. High ROS levels render neural and neural crest cells particularly vulnerable to oxidative DNA damage and thus dependent on efficient damage repair, including by NEIL1 and NEIL2. Upon NEIL-deficiency, oxidative mtDNA damage induces apoptosis impairing neural and neural crest differentiation. ROS, reactive oxygen species.Figure 12âfigure supplement 1. TP53 response in Neil-deficient cells.(A) Overlap of upregulated genes from Neil1 and Neil2 single-deficient mESCs, and 116 TP53 target genes (Fischer, 2017). (B) Overlap of upregulated genes from Neil1 and Neil2 single-deficient EBs, and 116 TP53 target genes (Fischer, 2017). (C) qPCR expression analysis of Bcl2 and Bak1 in control, Neil1 and Neil2 single-mutant mESCs, EBs and EBs + RA treated with 50 µM Pifithrin-α or mock treated (DMSO). Expression of both genes was normalized to Tbp and is relative to mock-treated control mESCs (s.d., n = 3 biological replicates). |
|
|
Figure 12âfigure supplement 2. CASPASE levels and cell cycle profiles of Neil-deficient cells.(A) Western blot analysis for CASPASE-3 in control, Neil1 and Neil2-mutant EBs and EBs + RA. Molecular weight of marker proteins [x10â3] is indicated on the left. Uncleaved and cleaved (active) CASPASE-3 are indicated. Alpha (a-) TUBULIN served as loading control. (B) Western blot analysis as in (A) but for CASPASE-7. (C) Cell cycle profiles of control, Neil1- and Neil2-mutant mESCs, EBs and EBs + RA assessed by flow cytometry analysis (s.d., n = 3 biological replicates). |
|
|
Figure 6—figure supplement 1. Generation and characterization of Neil-deficient mESCs.(A) Scheme of CRISPR/Cas9 targeted Neil1 exon 2, Neil2 exon two and Neil3 exon one deletion mutations. To generate genomic deletions, two guide RNAs (underlined, PAM motif highlighted in red) per gene were designed to flank a 700 bp region harboring the coding sequence for the active site residues in NEIL1 (P2), NEIL2 (P2) and NEIL3 (V2), respectively. Coding region of translational start site including amino acid translation is depicted above the respective gene locus with the active site residue and its coding triplet in bold. Coding sequences are schematically shown by black exons and capitalized letters within the sequences. (B) Genotyping PCR of control and Neil1,2,3 triple-deficient mESC lines. Primers flank a ~ 2 kb region around the coding sequence for the active site residue in each gene. Note the smaller PCR products in Neil1,2,3 triple-deficient cells indicative of the expected deletions. (C) Western blot for NEIL1 in control and Neil1,2,3 triple-deficient mESC lines. Alpha (a-) TUBULIN served as loading control. Relative molecular weight of marker proteins [x10−3] is indicated on the left. The NEIL1-specific band is indicated by an arrow. (D) qPCR expression analysis of Neil2 (left panel) and Neil3 (right panel) in control and Neil1,2,3 triple-deficient cell lines. Expression of Neil2 and Neil3 was normalized to Tbp and is relative to control clone #1. (E) qPCR expression analysis of pluripotency genes in control and Neil1,2,3 triple-deficient mESC lines. Expression of genes was normalized to Tbp and is relative to control mESCs (s.d., n = 3 biological replicates with each three technical replicates). |
|
|
Figure 7—figure supplement 1. Characterization of Neil single-deficient mESCs.(A) Genotyping PCR of control and Neil1, Neil2 and Neil3 single-deficient mESC lines. Primers flank a ~ 2 kb region around the coding sequence for the active site residue in each gene. Note the smaller PCR products in all single-deficient cells indicative of the expected deletions. For construction see scheme of CRISPR/Cas9 targeting in Figure 6—figure supplement 1A. (B) Western blot for NEIL1 in control and Neil1 single-deficient mESC lines. Alpha (a-) TUBULIN served as loading control. Relative molecular weight of marker proteins [x10−3] is indicated on the left. The NEIL1-specific band is indicated by an arrow. (C) qPCR expression analysis of Neil2 (left panel) and Neil3 (right panel) in control and Neil2 and Neil3 single-deficient cell lines. Expression of Neil2 and Neil3 was normalized to Tbp and is relative to control clone #1. (D) qPCR expression analysis of pluripotency genes in control and Neil1,Neil2 and Neil3 single-deficient mESC lines. Expression of genes was normalized to Tbp and is relative to control mESCs (s.d., n = 3 biological replicates). |
|
|
Figure 8—figure supplement 1. Construction and characterization of Apex1-deficient mESCs.(A) Scheme of CRISPR/Cas9-targeted Apex1 exon five deletion mutation. To generate a genomic deletion, two guide RNAs (underlined, PAM motif highlighted in red) were designed to flank a 700 bp region harboring the coding sequence for the active site residue in APEX1 (D209). Scheme shows part of exon five coding sequence including amino acid translation above gene locus with the active site residue (D209) and its coding triplet in bold. Coding regions are schematically shown by black exons. (B) Genotyping PCR of control and Apex1-deficient mESC lines. Primers flank a ~ 2.0 kb region around the coding sequence for the active site residue in APEX1. Note the smaller PCR product in the Apex1-deficient line indicative of the expected deletion. (C) Western blot for APEX1 in control and Apex1-deficient mESC lines. Molecular weight of marker proteins [x10−3] is indicated on the left. The APEX1-specific band is indicated by an arrow. Alpha (a-) TUBULIN served as loading control. (D) qPCR expression analysis of pluripotency genes in control and Apex1-deficient mESC lines. Expression of genes was normalized to Tbp and is relative to control lines (s.d., n = 3 technical replicates). |
|
|
Figure 9—figure supplement 1. Construction and characterization of TDG-deficient mESCs.(A) Scheme of CRISPR/Cas9-targeted Tdg exon four deletion mutation. To generate a genomic deletion, two guide RNAs (underlined, PAM motif highlighted in red) were designed to flank a 700 bp region harboring the coding sequence for the active site residue in TDG (N151). Scheme shows part of exon four coding sequence including amino acid translation above the gene locus with the active site residue (N151) and its coding triplet in bold. (B) Genotyping PCR of control and Tdg-deficient mESC lines. Primers flank a ~ 2.0 kb region around the coding sequence for the active site residue in TDG. (C) Western blot for TDG in control and Tdg-deficient mESC lines. Alpha (a-) TUBULIN served as loading control. Molecular weight of marker proteins [x10−3] is indicated on the left. The TDG-specific band is indicated by an arrow. (D) qPCR expression analysis of pluripotency genes in control and Tdg-deficient mESC lines. Expression of genes was normalized to Tbp and is relative of control lines (s.d., n = 3 technical replicates). (E) LC-MS/MS quantification of genomic 5-methylcytosine (5mC), 5-hydroxymethylcytosine (5hmC), 5-formylcytosine (5fC) and 5-carboxylcytosine (5caC) in control and Tdg-deficient mESC lines. |
|
|
Figure 11—figure supplement 1. LC-MS/MS analysis of abasic sites in gDNA and mtDNA of Neil1- and Neil2-deficient cells.(A) qPCR analysis following isolation of mtDNA from mESCs, using primers specific for either genomic or mitochondrial DNA sequences. Fold enrichment was calculated by 2-(ΔΔCp) and is normalized to the gDNA isolation (s.d., n = 3 technical replicates). (B) Workflow to quantify oxidative base lesions in DNA. Isolated genomic and mtDNA is either not-treated or treated with recombinant APEX1 and EndoIII to monitor endogenous abasic sites or EndoIII-processed oxidative base damages, respectively. (C) LC-MS/MS quantification of abasic sites in synthetic oligonucleotides treated or not with APEX1 and Endonuclease (Endo) III as indicated (s.d., n = 3 technical replicates).’ Control’ corresponds to an unmodified 40 bp oligo, ‘AP + 5hU’ is a mixture of unmodified 40 bp oligo with 2% of an AP site containing- and 5% of a 5hU-containing 40 bp oligo. The theoretical expected increase of abasic sites in the mock-treated mixture over control is 0.025% of total nucleotides (N). The maximum gain of abasic sites by Endo III-treatment of the mixture is 0.063% of total N. Abasic site levels are presented in percent of total N. Note that the unmodified oligo bears a background value of 0.013% abasic site over total N. (D) LC-MS/MS-based quantification of abasic sites in gDNA from control mESCs (s.d., n = 3 technical replicates). DNA was mock treated or incubated with APEX1 with or without subsequent Endo III treatment as indicated. Abasic site levels are presented in percent of total N. Gain of abasic sites after EndoIII-treatment of APEX1-pretreated gDNA (=endogenous EndoIII-reactive base damages) is shown. (E) LC-MS/MS-based quantification of abasic sites as described in (B) without APEX1 and EndoIII-treatment (=endogenous abasic sites) using gDNA and mtDNA of control, Neil1- and Neil2-deficient mESCs, EBs and EBs + RA as indicated (s.d., n = 3 biological replicates). Abasic site levels are presented in percent of total N. |
|
|
Figure 12—figure supplement 1. TP53 response in Neil-deficient cells.(A) Overlap of upregulated genes from Neil1 and Neil2 single-deficient mESCs, and 116 TP53 target genes (Fischer, 2017). (B) Overlap of upregulated genes from Neil1 and Neil2 single-deficient EBs, and 116 TP53 target genes (Fischer, 2017). (C) qPCR expression analysis of Bcl2 and Bak1 in control, Neil1 and Neil2 single-mutant mESCs, EBs and EBs + RA treated with 50 µM Pifithrin-α or mock treated (DMSO). Expression of both genes was normalized to Tbp and is relative to mock-treated control mESCs (s.d., n = 3 biological replicates). |
References [+] :
Abbotts,
Human AP endonuclease 1 (APE1): from mechanistic insights to druggable target in cancer.
2010, Pubmed
Abbotts, Human AP endonuclease 1 (APE1): from mechanistic insights to druggable target in cancer. 2010, Pubmed
Albino, Gene expression profiling identifies eleven DNA repair genes down-regulated during mouse neural crest cell migration. 2011, Pubmed
Arrigoni, Ascorbic acid: much more than just an antioxidant. 2002, Pubmed
Babenko, Altered Slc25 family gene expression as markers of mitochondrial dysfunction in brain regions under experimental mixed anxiety/depression-like disorder. 2018, Pubmed
Bandaru, A novel human DNA glycosylase that removes oxidative DNA damage and is homologous to Escherichia coli endonuclease VIII. 2002, Pubmed
Banerjee, Preferential repair of oxidized base damage in the transcribed genes of mammalian cells. 2011, Pubmed
Bellacosa, Role of base excision repair in maintaining the genetic and epigenetic integrity of CpG sites. 2015, Pubmed
Bibel, Generation of a defined and uniform population of CNS progenitors and neurons from mouse embryonic stem cells. 2007, Pubmed
Blum, Morpholinos: Antisense and Sensibility. 2015, Pubmed , Xenbase
Bowen, The Spatiotemporal Pattern and Intensity of p53 Activation Dictates Phenotypic Diversity in p53-Driven Developmental Syndromes. 2019, Pubmed
Bradley, Positive and negative signals modulate formation of the Xenopus cement gland. 1996, Pubmed , Xenbase
Calo, Tissue-selective effects of nucleolar stress and rDNA damage in developmental disorders. 2018, Pubmed , Xenbase
Canugovi, Endonuclease VIII-like 1 (NEIL1) promotes short-term spatial memory retention and protects from ischemic stroke-induced brain dysfunction and death in mice. 2012, Pubmed
Canugovi, Loss of NEIL1 causes defects in olfactory function in mice. 2015, Pubmed
Chakraborty, Neil2-null Mice Accumulate Oxidized DNA Bases in the Transcriptionally Active Sequences of the Genome and Are Susceptible to Innate Inflammation. 2015, Pubmed
Chan, Targeted deletion of the genes encoding NTH1 and NEIL1 DNA N-glycosylases reveals the existence of novel carcinogenic oxidative damage to DNA. 2009, Pubmed
Chattopadhyay, Identification and characterization of mitochondrial abasic (AP)-endonuclease in mammalian cells. 2006, Pubmed
Chen, Free radicals and ethanol-induced cytotoxicity in neural crest cells. 1996, Pubmed
Cheng, Zebrafish (Danio rerio) p53 tumor suppressor gene: cDNA sequence and expression during embryogenesis. 1997, Pubmed
Ciccia, The DNA damage response: making it safe to play with knives. 2010, Pubmed
Cong, Multiplex genome engineering using CRISPR/Cas systems. 2013, Pubmed
Cortázar, Embryonic lethal phenotype reveals a function of TDG in maintaining epigenetic stability. 2011, Pubmed
Cortellino, Thymine DNA glycosylase is essential for active DNA demethylation by linked deamination-base excision repair. 2011, Pubmed
Dizdaroglu, Novel substrates of Escherichia coli nth protein and its kinetics for excision of modified bases from DNA damaged by free radicals. 2000, Pubmed
Dobin, STAR: ultrafast universal RNA-seq aligner. 2013, Pubmed
El-Brolosy, Genetic compensation triggered by mutant mRNA degradation. 2019, Pubmed
El-Brolosy, Genetic compensation: A phenomenon in search of mechanisms. 2017, Pubmed
Fischer, Census and evaluation of p53 target genes. 2017, Pubmed
Fujita, Caspase activity mediates the differentiation of embryonic stem cells. 2008, Pubmed
Gawantka, Antagonizing the Spemann organizer: role of the homeobox gene Xvent-1. 1995, Pubmed , Xenbase
Graupner, Differential regulation of the proapoptotic multidomain protein Bak by p53 and p73 at the promoter level. 2011, Pubmed
Gureev, Simplified qPCR method for detecting excessive mtDNA damage induced by exogenous factors. 2017, Pubmed
Hailer, Recognition of the oxidized lesions spiroiminodihydantoin and guanidinohydantoin in DNA by the mammalian base excision repair glycosylases NEIL1 and NEIL2. 2005, Pubmed
Han, NEIL1 and NEIL2 DNA glycosylases protect neural crest development against mitochondrial oxidative stress. 2019, Pubmed
Hatahet, New substrates for old enzymes. 5-Hydroxy-2'-deoxycytidine and 5-hydroxy-2'-deoxyuridine are substrates for Escherichia coli endonuclease III and formamidopyrimidine DNA N-glycosylase, while 5-hydroxy-2'-deoxyuridine is a substrate for uracil DNA N-glycosylase. 1994, Pubmed
Hazra, Identification and characterization of a novel human DNA glycosylase for repair of cytosine-derived lesions. 2002, Pubmed
Hazra, Identification and characterization of a human DNA glycosylase for repair of modified bases in oxidatively damaged DNA. 2002, Pubmed
He, Tet-mediated formation of 5-carboxylcytosine and its excision by TDG in mammalian DNA. 2011, Pubmed
Heddi, Coordinate induction of energy gene expression in tissues of mitochondrial disease patients. 1999, Pubmed
Hegde, Prereplicative repair of oxidized bases in the human genome is mediated by NEIL1 DNA glycosylase together with replication proteins. 2013, Pubmed
Hemann, The p53-Bcl-2 connection. 2006, Pubmed
Hensey, Programmed cell death during Xenopus development: a spatio-temporal analysis. 1998, Pubmed , Xenbase
Hoever, Biochemical properties of Xenopus laevis p53. 1997, Pubmed , Xenbase
Hoever, Overexpression of wild-type p53 interferes with normal development in Xenopus laevis embryos. 1994, Pubmed , Xenbase
Hu, Epigenetic regulation in neural crest development. 2014, Pubmed
Hu, Repair of formamidopyrimidines in DNA involves different glycosylases: role of the OGG1, NTH1, and NEIL1 enzymes. 2005, Pubmed
Hulsen, BioVenn - a web application for the comparison and visualization of biological lists using area-proportional Venn diagrams. 2008, Pubmed
Ikeda, Differential intracellular localization of the human and mouse endonuclease III homologs and analysis of the sorting signals. 2002, Pubmed
Ito, Tet proteins can convert 5-methylcytosine to 5-formylcytosine and 5-carboxylcytosine. 2011, Pubmed
Jacobs, DNA glycosylases: in DNA repair and beyond. 2012, Pubmed
Jones, Prevention of the neurocristopathy Treacher Collins syndrome through inhibition of p53 function. 2008, Pubmed
Khacho, Mitochondrial dynamics in the regulation of neurogenesis: From development to the adult brain. 2018, Pubmed
Kimura, Cyclin G1 associates with MDM2 and regulates accumulation and degradation of p53 protein. 2002, Pubmed
Kirsch, Angiopoietin-like 4 Is a Wnt Signaling Antagonist that Promotes LRP6 Turnover. 2017, Pubmed , Xenbase
Komarov, A chemical inhibitor of p53 that protects mice from the side effects of cancer therapy. 1999, Pubmed
Kriaucionis, The nuclear DNA base 5-hydroxymethylcytosine is present in Purkinje neurons and the brain. 2009, Pubmed
Krokeide, Human NEIL3 is mainly a monofunctional DNA glycosylase removing spiroimindiohydantoin and guanidinohydantoin. 2013, Pubmed
LaBonne, Neural crest induction in Xenopus: evidence for a two-signal model. 1998, Pubmed , Xenbase
Lakhani, Caspases 3 and 7: key mediators of mitochondrial events of apoptosis. 2006, Pubmed
Lee, Detection of the p53 response in zebrafish embryos using new monoclonal antibodies. 2008, Pubmed
Liao, featureCounts: an efficient general purpose program for assigning sequence reads to genomic features. 2014, Pubmed
Liu, Neil3, the final frontier for the DNA glycosylases that recognize oxidative damage. 2013, Pubmed
Lombard, DNA repair, genome stability, and aging. 2005, Pubmed
Love, Moderated estimation of fold change and dispersion for RNA-seq data with DESeq2. 2014, Pubmed
Ludwig, A murine AP-endonuclease gene-targeted deficiency with post-implantation embryonic progression and ionizing radiation sensitivity. 1998, Pubmed
Maiti, Thymine DNA glycosylase can rapidly excise 5-formylcytosine and 5-carboxylcytosine: potential implications for active demethylation of CpG sites. 2011, Pubmed
Mandal, Role of human DNA glycosylase Nei-like 2 (NEIL2) and single strand break repair protein polynucleotide kinase 3'-phosphatase in maintenance of mitochondrial genome. 2012, Pubmed
Müller, TET-mediated oxidation of methylcytosine causes TDG or NEIL glycosylase dependent gene reactivation. 2014, Pubmed
Nie, Dual developmental role of transcriptional regulator Ets1 in Xenopus cardiac neural crest vs. heart mesoderm. 2015, Pubmed , Xenbase
Okamoto, Cyclin G is a transcriptional target of the p53 tumor suppressor protein. 1994, Pubmed
Okamoto, Cyclin G recruits PP2A to dephosphorylate Mdm2. 2002, Pubmed
Pfaffeneder, The discovery of 5-formylcytosine in embryonic stem cell DNA. 2011, Pubmed
Powers, Effects of oxygen on mouse embryonic stem cell growth, phenotype retention, and cellular energetics. 2008, Pubmed
Prakash, Base Excision Repair in the Mitochondria. 2015, Pubmed
Puebla-Osorio, Early embryonic lethality due to targeted inactivation of DNA ligase III. 2006, Pubmed , Xenbase
Quispe-Tintaya, Fast mitochondrial DNA isolation from mammalian cells for next-generation sequencing. 2013, Pubmed
Rahimoff, 5-Formyl- and 5-Carboxydeoxycytidines Do Not Cause Accumulation of Harmful Repair Intermediates in Stem Cells. 2017, Pubmed
Ralston, The genetics of induced pluripotency. 2010, Pubmed
Reinecke, OXPHOS gene expression and control in mitochondrial disorders. 2009, Pubmed
Rinon, p53 coordinates cranial neural crest cell growth and epithelial-mesenchymal transition/delamination processes. 2011, Pubmed
Rolseth, No cancer predisposition or increased spontaneous mutation frequencies in NEIL DNA glycosylases-deficient mice. 2017, Pubmed
Rossi, Genetic compensation induced by deleterious mutations but not gene knockdowns. 2015, Pubmed
Sakai, Prevention of Treacher Collins syndrome craniofacial anomalies in mouse models via maternal antioxidant supplementation. 2016, Pubmed
Sakai, Face off against ROS: Tcof1/Treacle safeguards neuroepithelial cells and progenitor neural crest cells from oxidative stress during craniofacial development. 2016, Pubmed
Schomacher, Neil DNA glycosylases promote substrate turnover by Tdg during DNA demethylation. 2016, Pubmed , Xenbase
Schuermann, Active DNA demethylation by DNA repair: Facts and uncertainties. 2016, Pubmed
Shen, Genome-wide analysis reveals TET- and TDG-dependent 5-methylcytosine oxidation dynamics. 2013, Pubmed
Simões-Costa, Establishing neural crest identity: a gene regulatory recipe. 2015, Pubmed
Slyvka, Nei-like 1 (NEIL1) excises 5-carboxylcytosine directly and stimulates TDG-mediated 5-formyl and 5-carboxylcytosine excision. 2017, Pubmed
Som, The PluriNetWork: an electronic representation of the network underlying pluripotency in mouse, and its applications. 2010, Pubmed
Song, Genome-wide profiling of 5-formylcytosine reveals its roles in epigenetic priming. 2013, Pubmed
Spruijt, Dynamic readers for 5-(hydroxy)methylcytosine and its oxidized derivatives. 2013, Pubmed
Steinacher, SUMOylation coordinates BERosome assembly in active DNA demethylation during cell differentiation. 2019, Pubmed
Sugo, Neonatal lethality with abnormal neurogenesis in mice deficient in DNA polymerase beta. 2000, Pubmed
Swenberg, Endogenous versus exogenous DNA adducts: their role in carcinogenesis, epidemiology, and risk assessment. 2011, Pubmed
Tahiliani, Conversion of 5-methylcytosine to 5-hydroxymethylcytosine in mammalian DNA by MLL partner TET1. 2009, Pubmed
Takao, A back-up glycosylase in Nth1 knock-out mice is a functional Nei (endonuclease VIII) homologue. 2002, Pubmed
Takebayashi-Suzuki, Interplay between the tumor suppressor p53 and TGF beta signaling shapes embryonic body axes in Xenopus. 2003, Pubmed , Xenbase
Tebbs, Requirement for the Xrcc1 DNA base excision repair gene during early mouse development. 1999, Pubmed
Trainor, Hox genes, neural crest cells and branchial arch patterning. 2001, Pubmed
Tsujimoto, Role of Bcl-2 family proteins in apoptosis: apoptosomes or mitochondria? 1998, Pubmed
Van Nostrand, Inappropriate p53 activation during development induces features of CHARGE syndrome. 2014, Pubmed
Vartanian, The metabolic syndrome resulting from a knockout of the NEIL1 DNA glycosylase. 2006, Pubmed
Vaseva, The mitochondrial p53 pathway. 2009, Pubmed
Vial, Effects of a high-fat diet on energy metabolism and ROS production in rat liver. 2011, Pubmed
Wang, Xenopus skip modulates Wnt/beta-catenin signaling and functions in neural crest induction. 2010, Pubmed , Xenbase
Wang, WebGestalt 2017: a more comprehensive, powerful, flexible and interactive gene set enrichment analysis toolkit. 2017, Pubmed
White, Cell cycle control of embryonic stem cells. 2005, Pubmed
Wilkie, Genetics of craniofacial development and malformation. 2001, Pubmed
Wright, Alcohol-induced breast cancer: a proposed mechanism. 1999, Pubmed
Wu, TET-mediated active DNA demethylation: mechanism, function and beyond. 2017, Pubmed
Xanthoudakis, The redox/DNA repair protein, Ref-1, is essential for early embryonic development in mice. 1996, Pubmed
Yan, Induction of the Nrf2-driven antioxidant response by tert-butylhydroquinone prevents ethanol-induced apoptosis in cranial neural crest cells. 2010, Pubmed
Zhang, Integrated systems approach identifies genetic nodes and networks in late-onset Alzheimer's disease. 2013, Pubmed
Zhao, Anticancer effects of pyocyanin on HepG2 human hepatoma cells. 2014, Pubmed
Zhao, Nicotine-induced embryonic malformations mediated by apoptosis from increasing intracellular calcium and oxidative stress. 2005, Pubmed
