Click here to close Hello! We notice that you are using Internet Explorer, which is not supported by Xenbase and may cause the site to display incorrectly. We suggest using a current version of Chrome, FireFox, or Safari.
XB-ART-56380
Int J Mol Med 2019 Dec 01;446:2113-2122. doi: 10.3892/ijmm.2019.4371.
Show Gene links Show Anatomy links

TPX2 silencing exerts anti‑tumor effects on hepatocellular carcinoma by regulating the PI3K/AKT signaling pathway.

Huang DH, Jian J, Li S, Zhang Y, Liu LZ.


???displayArticle.abstract???
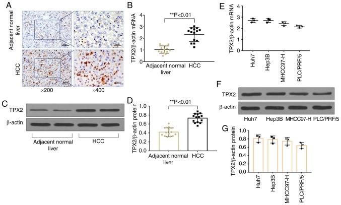
Hepatocellular carcinoma (HCC) is one of the primary causes of cancer‑associated deaths worldwide. Current treatment methods include surgical resection, chemotherapy and radiotherapy; however the curative rate remains low, thus novel treatments are required. The aim of the present study was to investigate the role of targeting protein for Xenopus kinesin‑like protein 2 (TPX2) in the growth of HCC and its underlying molecular mechanism. Immunohistochemistry staining, reverse transcription‑quantitative (RT‑q)PCR and western blotting were used to detect the expression of TPX2 mRNA and protein in liver cancer tissue samples, adjacent normal liver tissue samples, and the HCC cell lines Huh7, Hep3B, PLC/PRF/5 and MHCC97‑H. The recombinant plasmid pMagic4.1‑shRNA‑TPX2 was constructed and transfected into Huh7 and Hep3B HCC cells to silence TPX2 expression. The proliferation, apoptosis, migration and invasion of Huh7 cells and Hep3B cells were evaluated before and after TPX2 silencing. The mRNA and protein expression levels of multiple signaling pathway‑associated genes were detected by RT‑qPCR and western blotting. The expression levels of TPX2 mRNA and protein were significantly higher in HCC tissue samples compared with adjacent normal liver tissue sample. TPX2 mRNA and protein expression levels were detected in the different HCC cell lines. The recombinant plasmid pMagic4.1‑shRNA‑TPX2 was successfully transfected into Huh7 and Hep3B cells, resulting in TPX2 silencing. TPX2 knockdown significantly reduced cell proliferation, cell migration and cell invasion of Huh7 and Hep3B cells, whilst also increasing the rate of apoptosis in these cells. Following TPX2 silencing, the expression levels of PI3K, phospho‑AKT, Bcl‑2, c‑Myc and Cyclin D1 were significantly decreased, whereas the expression levels of P21 and P27 were significantly increased. In conclusion, TPX2 may suppress the growth of HCC by regulating the PI3K/AKT signaling pathway and thus, TPX2 may be a potential target for the treatment of liver cancer.

???displayArticle.pubmedLink??? 31638175
???displayArticle.pmcLink??? PMC6844623
???displayArticle.link??? Int J Mol Med


Species referenced: Xenopus
Genes referenced: bcl2l1 cdkn1a ctrl grap2 kit mapk1 myc pik3cg stat3.2 tpx2 znrd2


???attribute.lit??? ???displayArticles.show???
References [+] :
Anderson, Hepatocyte transplantation: past efforts, current technology, and future expansion of therapeutic potential. 2018, Pubmed