XB-ART-56408
Development
2019 Oct 24;14620:. doi: 10.1242/dev.178871.
Show Gene links
Show Anatomy links
Nutrient restriction causes reversible G2 arrest in Xenopus neural progenitors.
McKeown CR, Cline HT.
???displayArticle.abstract???
Nutrient status affects brain development; however, the effects of nutrient availability on neural progenitor cell proliferation in vivo are poorly understood. Without food, Xenopus laevis tadpoles enter a period of stasis during which neural progenitor proliferation is drastically reduced, but resumes when food becomes available. Here, we investigate how neural progenitors halt cell division in response to nutrient restriction and subsequently re-enter the cell cycle upon feeding. We demonstrate that nutrient restriction causes neural progenitors to arrest in G2 of the cell cycle with increased DNA content, and that nutrient availability triggers progenitors to re-enter the cell cycle at M phase. Initiation of the nutrient restriction-induced G2 arrest is rapamycin insensitive, but cell cycle re-entry requires mTOR. Finally, we show that activation of insulin receptor signaling is sufficient to increase neural progenitor cell proliferation in the absence of food. A G2 arrest mechanism provides an adaptive strategy to control brain development in response to nutrient availability by triggering a synchronous burst of cell proliferation when nutrients become available. This may be a general cellular mechanism that allows developmental flexibility during times of limited resources.
???displayArticle.pubmedLink??? 31649012
???displayArticle.pmcLink??? PMC6826041
???displayArticle.link??? Development
???displayArticle.grants??? [+]
Species referenced: Xenopus laevis
Genes referenced: ins mtor sox2 tecta.2
Phenotypes: Xla.B + CldU labeling + feeding [+]
Xla.B + nutrient restriction
Xla.B + nutrient restriction + CldU labeling
Xla.B + nutrient restriction + CldU labeling
Xla.B + nutrient restriction + feeding
Xla.B + nutrient restriction + feeding
Xla.B + nutrient restriction + feeding + rapamycin
Xla.B + nutrient restriction + insulin
Xla.B + nutrient restriction + CldU labeling
Xla.B + nutrient restriction + CldU labeling
Xla.B + nutrient restriction + feeding
Xla.B + nutrient restriction + feeding
Xla.B + nutrient restriction + feeding + rapamycin
Xla.B + nutrient restriction + insulin
???attribute.lit??? ???displayArticles.show???
|
|
Nutrient restriction limits brain growth and NPC proliferation. (A) Diagram of the Xenopus optic tectum. NPCs reside along the ventricle at the midline (green), and their progeny are pushed laterally as NPCs divide and differentiate into neurons (red). The midline of the tectal ventricle is indicated with a dashed yellow line. (B) Experimental timeline for the data shown in C. Animals were treated for 24â h with CldU and then allowed to develop for 6â days in either fed or nutrient-restricted conditions. (C) Whole-mount confocal images of CldU immunofluorescence in the optic tectum in fed (i, iii) and nutrient-restricted (ii, iv) animals. 20à magnification 6.2â μm z-projections (i-ii) and 60à magnification 1.66â μm z-projections (iii-iv) are shown. Confocal images of brains were collected under identical settings and are shown at the same scale (i-ii and iii-iv). (D) Experimental timeline for the data shown in E. Animals were treated for 2â h with CldU and then allowed to develop for 2-3â days in either fed or nutrient-restricted conditions. (E) Whole-mount confocal images of Sox2 and CldU (i-ii), HuC/D and CldU (iii-iv), and HuC/D and pH3 (v-vi) immunofluorescence along the tectal midline in fed (i, iii, v) and nutrient-restricted (ii, iv, vi) animals. Single optical sections are shown. Scale bars: 100â μm (C); 20â μm (E). |
|
|
Nutrient-induced increase in cell proliferation occurs 16â h after feeding. (A) Experimental timeline. Animals were nutrient restricted for 2â days at Stage 47 and then food was re-introduced. Animals were sacrificed and processed for pH3 immunolabeling at the indicated time points after feeding. (B) Whole-mount confocal images of pH3 immunofluorescence in the optic tectum at the time points indicated. Fd, food. (C) Quantification of pH3 labeling showing total cell counts per tectum at each time point (mean±s.e.m.). Green data points indicate fed and gray are NR animals. At 16â h after feeding, pH3+ cells are significantly increased compared with NR controls, ****Pn=6-47 animals per group per time point, from multiple independent clutches, for a total of 304 animals, across 16 groups from multiple independent clutches; see Table S1. Scale bars: 100â μm. |
|
|
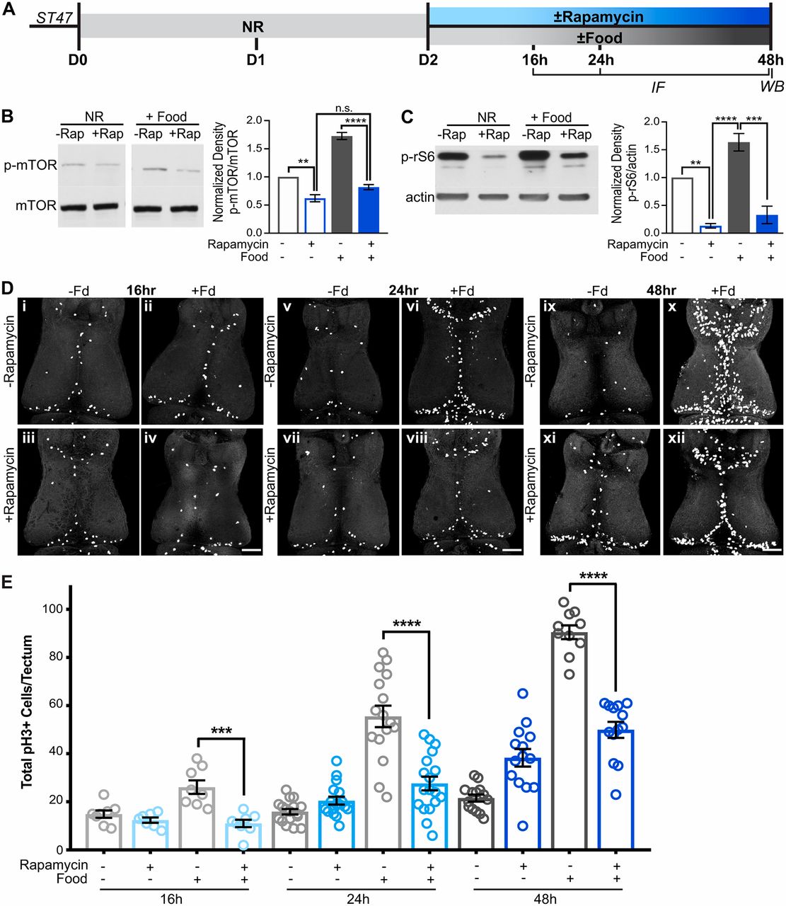
Nutrient-induced proliferation requires mTOR signaling. (A) Experimental timeline. Animals were nutrient restricted for 2â days after Stage 47 and then food was re-introduced concomitant with the mTOR-blocking drug rapamycin or DMSO vehicle for up to an additional 2â days. Brains were processed for pH3 immunolabeling 16â h, 24â h and 48â h after feeding, or for western blots 48â h after feeding as indicated. (B) Western blot analysis shows that feeding increased phospho-mTOR (p-mTOR) and that increase in p-mTOR was blocked by rapamycin. (C) Western blot analysis shows that feeding increased phospho-ribosomal protein S6 (p-rS6) and that increase was blocked by rapamycin. (D) Whole-mount confocal images of pH3 immunolabeling in the optic tectum 16â h, 24â h and 48â h after feeding, with or without rapamycin treatment. Fd, food. (E) Quantification of total pH3+ cells per tectum 16â h, 24â h and 48â h after feeding, with or without rapamycin showing that rapamycin blocks the feeding-induced increase in proliferation at all time points tests. Data for each condition are shown as individual data points and mean±s.e.m. are shown as black bars. Blue symbols signify rapamycin treatment and gray symbols are controls. For western blots, n=5 brains per treatment per time point, a minimum of 3 biological replicates was used for each quantification shown. For cell counts, n=8-18 animals per group per time point for a total of 150 animals across 12 groups from multiple independent clutches; see Table S1. **PPP |
|
|
Feeding triggers NPCs to exit G2 arrest and enter the cell cycle at M phase. (A) Experimental timeline. Stage 47 animals were nutrient restricted for 2â days and then treated with CldU for 24â h with or without food. After 24â h, brains were processed for both pH3 and CldU immunolabeling. (B,F) Whole-mount confocal images of CldU (red) and pH3 (green) immunolabeling in the optic tectum in nutrient-restricted (B) and fed (F) animals. Images are 60â μm z-projections. (C-E,G-I) Digitally magnified images from the midline of the animals shown in B and F. All samples were collected under identical imaging parameters and post-processed identically. (J) Quantification of pH3+ cells (green) and pH3+CldU+ (yellow) cells in the 60â μm Z-series showing that food increases the number of pH3+ cells but not the pH3+CldU+ population. (K) Fraction of pH3+ cells that had also been previously labeled with CldU presented as average of total cells per tectum ±s.e.m. n=7 animals per group; see Table S1. **PP |
|
|
Nutrient restriction increases DNA content in NPCs. (A-F) Whole tectum fluorescence intensity analysis. Brains from continuously fed (orange, A) and nutrient-restricted (blue, B) animals were stained with TOPRO-3 to label DNA. Boxes in A and B indicate the area analyzed by line scan. (C) Example of averaged line scans from four individual nutrient-restricted (blue) and three individual fed (orange) animals showing a higher peak of DNA labeling along the midline in the NR brains. (D) Average peak intensity measurements demonstrate increased fluorescence in the NR brains, consistent with increased DNA content. (E) Average area of TOPRO-3 labeling, indicating that there are more cells in the fed animals. (F) Fluorescent Index (ratio of peak intensity/area) indicates that DNA content is significantly greater in the tectal proliferative layer of nutrient-restricted animals than in fed animals. (G-I) Single cell fluorescent intensity analysis. Cell tracing of progenitor cells along the midline in fed (G) and nutrient-restricted (H) animals. Individually traced cells are outlined in yellow. Asterisk indicates an example neuronal cell body adjacent to the neuropil that was traced for baseline 2N DNA content. (I) Fluorescence/cell area ratio indicates that DNA content is higher in the progenitor population than in neurons (gray), and DNA content is further increased in NR-NPCs (blue) compared with fed NPCs (orange). For A-F, n=16-17 animals per group for a total of 33 animals from 2 independent clutches. For G-I, n=10 animals per group (50 cells per animal) for a total of 500 cells measured per condition. See Table S1 and Materials and Methods. ****P. |
|
|
Activation of insulin signaling is sufficient to push G2-arrested cells back into the cell cycle in the absence of nutrients. (A) Experimental timeline. Animals were nutrient restricted for 2â days and then 300â nM bPV(phen), or H2O control, was injected directly into the tectal ventricle. Brains were fixed and processed for pH3 immunofluorescence at 90â min and 4â h after injection. Control animals were nutrient restricted for 2 days and then fed for 16 h prior to fixation, as shown in the lower timeline. (B-D) Confocal images of pH3-labeled tecta from injected animals at 4â h and a control group that was given food to induce proliferation. (E) Quantification of pH3 labeling showing total cell counts per tectum in each condition (error bars represent s.e.m.). Gray data points are from NR and H2O-injected animals. Purple data points indicate bPV(phen) animals, and green data points represent fed controls. n=6-39 animals per group per time point for a total of 160 animals across 16 groups from multiple independent clutches, see Table S1. Fd, food. ****P |
References [+] :
Acosta-Jaquez,
Site-specific mTOR phosphorylation promotes mTORC1-mediated signaling and cell growth.
2009, Pubmed
Acosta-Jaquez, Site-specific mTOR phosphorylation promotes mTORC1-mediated signaling and cell growth. 2009, Pubmed
Agathocleous, Metabolic differentiation in the embryonic retina. 2012, Pubmed , Xenbase
Agathocleous, Metabolism in physiological cell proliferation and differentiation. 2013, Pubmed
Arriola Apelo, Rapamycin: An InhibiTOR of Aging Emerges From the Soil of Easter Island. 2016, Pubmed
Barnum, Cell cycle regulation by checkpoints. 2014, Pubmed
Baugh, RNA Pol II accumulates at promoters of growth genes during developmental arrest. 2009, Pubmed
Baugh, To grow or not to grow: nutritional control of development during Caenorhabditis elegans L1 arrest. 2013, Pubmed
Benítez-Santana, Effect of Nutrient Availability on Progenitor Cells in Zebrafish (Danio Rerio). 2017, Pubmed
Bestman, In vivo time-lapse imaging of cell proliferation and differentiation in the optic tectum of Xenopus laevis tadpoles. 2012, Pubmed , Xenbase
Bestman, An in vivo screen to identify candidate neurogenic genes in the developing Xenopus visual system. 2015, Pubmed , Xenbase
Bestman, The RNA binding protein CPEB regulates dendrite morphogenesis and neuronal circuit assembly in vivo. 2008, Pubmed , Xenbase
Bevan, Peroxovanadium compounds: biological actions and mechanism of insulin-mimesis. , Pubmed
Birket, A reduction in ATP demand and mitochondrial activity with neural differentiation of human embryonic stem cells. 2011, Pubmed
Boije, Horizontal cell progenitors arrest in G2-phase and undergo terminal mitosis on the vitreal side of the chick retina. 2009, Pubmed
Bolduc, Cognitive Enhancement in Infants Associated with Increased Maternal Fruit Intake During Pregnancy: Results from a Birth Cohort Study with Validation in an Animal Model. 2016, Pubmed
Bouldin, Cdc25 and the importance of G2 control: insights from developmental biology. 2014, Pubmed
Bressy, Cell Cycle Arrest in G2/M Phase Enhances Replication of Interferon-Sensitive Cytoplasmic RNA Viruses via Inhibition of Antiviral Gene Expression. 2019, Pubmed
Britton, Environmental control of the cell cycle in Drosophila: nutrition activates mitotic and endoreplicative cells by distinct mechanisms. 1998, Pubmed
Britton, Drosophila's insulin/PI3-kinase pathway coordinates cellular metabolism with nutritional conditions. 2002, Pubmed
Brown, Prenatal nutritional deficiency and risk of adult schizophrenia. 2008, Pubmed
Buzgariu, Robust G2 pausing of adult stem cells in Hydra. 2014, Pubmed
Chantranupong, Nutrient-sensing mechanisms across evolution. 2015, Pubmed
Chell, Nutrition-responsive glia control exit of neural stem cells from quiescence. 2010, Pubmed
Chiu, Insulin receptor signaling regulates synapse number, dendritic plasticity, and circuit function in vivo. 2008, Pubmed , Xenbase
Cline, Dendritic arbor development and synaptogenesis. 2001, Pubmed
Cloëtta, Inactivation of mTORC1 in the developing brain causes microcephaly and affects gliogenesis. 2013, Pubmed
Colombani, Secreted peptide Dilp8 coordinates Drosophila tissue growth with developmental timing. 2012, Pubmed
Davy, G2/M cell cycle arrest in the life cycle of viruses. 2007, Pubmed
DiPaola, To arrest or not to G(2)-M Cell-cycle arrest : commentary re: A. K. Tyagi et al., Silibinin strongly synergizes human prostate carcinoma DU145 cells to doxorubicin-induced growth inhibition, G(2)-M arrest, and apoptosis. Clin. cancer res., 8: 3512-3519, 2002. 2002, Pubmed
Dorsemans, Impaired constitutive and regenerative neurogenesis in adult hyperglycemic zebrafish. 2017, Pubmed
Duursma, Checkpoint recovery after DNA damage: a rolling stop for CDKs. 2010, Pubmed
Egger, Insights into neural stem cell biology from flies. 2008, Pubmed
Ewald, Roles of NR2A and NR2B in the development of dendritic arbor morphology in vivo. 2008, Pubmed , Xenbase
Fingar, mTOR controls cell cycle progression through its cell growth effectors S6K1 and 4E-BP1/eukaryotic translation initiation factor 4E. 2004, Pubmed
Garelick, TOR on the brain. 2011, Pubmed
Georgieff, Early life nutrition and neural plasticity. 2015, Pubmed
Georgieff, Nutrition and the developing brain: nutrient priorities and measurement. 2007, Pubmed
Grandel, Neural stem cells and neurogenesis in the adult zebrafish brain: origin, proliferation dynamics, migration and cell fate. 2006, Pubmed
Haas, AMPA receptors regulate experience-dependent dendritic arbor growth in vivo. 2006, Pubmed , Xenbase
Hall, TOR and paradigm change: cell growth is controlled. 2016, Pubmed
Hara, Amino acid sufficiency and mTOR regulate p70 S6 kinase and eIF-4E BP1 through a common effector mechanism. 1998, Pubmed
Harper, Normal and malignant epithelial cells with stem-like properties have an extended G2 cell cycle phase that is associated with apoptotic resistance. 2010, Pubmed
Herrgen, Mapping neurogenesis onset in the optic tectum of Xenopus laevis. 2016, Pubmed , Xenbase
Igarashi, Impact of maternal n-3 polyunsaturated fatty acid deficiency on dendritic arbor morphology and connectivity of developing Xenopus laevis central neurons in vivo. 2015, Pubmed , Xenbase
Jacinto, Tor signalling in bugs, brain and brawn. 2003, Pubmed
Kimura, G2 arrest of cell cycle ensures a determination process of sensory mother cell formation in Drosophila. 1997, Pubmed
Lanet, Protection of neuronal diversity at the expense of neuronal numbers during nutrient restriction in the Drosophila visual system. 2013, Pubmed
Laplante, mTOR signaling at a glance. 2009, Pubmed
Lau, In Vivo Analysis of the Neurovascular Niche in the Developing Xenopus Brain. 2017, Pubmed , Xenbase
Lee, Roles of mTOR Signaling in Brain Development. 2015, Pubmed
Lloyd, The regulation of cell size. 2013, Pubmed
Loewith, Target of rapamycin (TOR) in nutrient signaling and growth control. 2011, Pubmed
Love, A nutrient-sensitive restriction point is active during retinal progenitor cell differentiation. 2014, Pubmed , Xenbase
Manning, AKT/PKB Signaling: Navigating the Network. 2017, Pubmed
Martin, DNA labeling in living cells. 2005, Pubmed
Martin, The expanding TOR signaling network. 2005, Pubmed
McKeown, Reversible developmental stasis in response to nutrient availability in the Xenopus laevis central nervous system. 2017, Pubmed , Xenbase
McKeown, Neurogenesis is required for behavioral recovery after injury in the visual system of Xenopus laevis. 2013, Pubmed , Xenbase
Memmott, Akt-dependent and -independent mechanisms of mTOR regulation in cancer. 2009, Pubmed
Meserve, A population of G2-arrested cells are selected as sensory organ precursors for the interommatidial bristles of the Drosophila eye. 2017, Pubmed
Metcalfe, Compensation for a bad start: grow now, pay later? 2001, Pubmed
Milán, Cell cycling and patterned cell proliferation in the wing primordium of Drosophila. 1996, Pubmed
Muñoz, Positive selection of Caenorhabditis elegans mutants with increased stress resistance and longevity. 2003, Pubmed
Nässel, Insulin/IGF signaling and its regulation in Drosophila. 2015, Pubmed
Ochocki, Nutrient-sensing pathways and metabolic regulation in stem cells. 2013, Pubmed
Ogura, Coordination of mitosis and morphogenesis: role of a prolonged G2 phase during chordate neurulation. 2011, Pubmed
Ogura, Developmental Control of Cell-Cycle Compensation Provides a Switch for Patterned Mitosis at the Onset of Chordate Neurulation. 2016, Pubmed
O'Reilly, mTOR inhibition induces upstream receptor tyrosine kinase signaling and activates Akt. 2006, Pubmed
Otsuki, Cell cycle heterogeneity directs the timing of neural stem cell activation from quiescence. 2018, Pubmed
Palu, Linking Nutrients to Growth through a Positive Feedback Loop. 2015, Pubmed
Pérez-Hidalgo, Nutrients control cell size. 2016, Pubmed
Peunova, Nitric oxide is an essential negative regulator of cell proliferation in Xenopus brain. 2001, Pubmed , Xenbase
Posner, Peroxovanadium compounds. A new class of potent phosphotyrosine phosphatase inhibitors which are insulin mimetics. 1994, Pubmed
Proud, The multifaceted role of mTOR in cellular stress responses. 2004, Pubmed
Rafalski, Energy metabolism and energy-sensing pathways in mammalian embryonic and adult stem cell fate. 2012, Pubmed
Rafalski, Energy metabolism in adult neural stem cell fate. 2011, Pubmed
Ramírez-Valle, Mitotic raptor promotes mTORC1 activity, G(2)/M cell cycle progression, and internal ribosome entry site-mediated mRNA translation. 2010, Pubmed
Reiling, Stress and mTORture signaling. 2006, Pubmed
Reiter, Hydra, a versatile model to study the homeostatic and developmental functions of cell death. 2012, Pubmed
Rovainen, Angiogenesis on the optic tectum of albino Xenopus laevis tadpoles. 1989, Pubmed , Xenbase
Ruthazer, In vivo time-lapse imaging of neuronal development in Xenopus. 2013, Pubmed , Xenbase
Sabers, Isolation of a protein target of the FKBP12-rapamycin complex in mammalian cells. 1995, Pubmed
Saldivar, An intrinsic S/G2 checkpoint enforced by ATR. 2018, Pubmed
Sampetrean, Reversible whole-organism cell cycle arrest in a living vertebrate. 2009, Pubmed
Seidel, Cell-cycle quiescence maintains Caenorhabditis elegans germline stem cells independent of GLP-1/Notch. 2015, Pubmed
Shaltiel, The same, only different - DNA damage checkpoints and their reversal throughout the cell cycle. 2015, Pubmed
Sharma, Visual activity regulates neural progenitor cells in developing xenopus CNS through musashi1. 2010, Pubmed , Xenbase
Shuldiner, Two nonallelic insulin genes in Xenopus laevis are expressed differentially during neurulation in prepancreatic embryos. 1991, Pubmed , Xenbase
Sousa-Nunes, Fat cells reactivate quiescent neuroblasts via TOR and glial insulin relays in Drosophila. 2011, Pubmed
Spéder, Gap junction proteins in the blood-brain barrier control nutrient-dependent reactivation of Drosophila neural stem cells. 2014, Pubmed
Stark, Analyzing the G2/M checkpoint. 2004, Pubmed
Straznicky, The development of the tectum in Xenopus laevis: an autoradiographic study. 1972, Pubmed , Xenbase
Thuret, Analysis of neural progenitors from embryogenesis to juvenile adult in Xenopus laevis reveals biphasic neurogenesis and continuous lengthening of the cell cycle. 2015, Pubmed , Xenbase
Tremblay, Regulation of radial glial motility by visual experience. 2009, Pubmed , Xenbase
Ueno, Role of the PI3K-TOR-S6K pathway in the onset of cell cycle elongation during Xenopus early embryogenesis. 2011, Pubmed , Xenbase
Vadlakonda, The Paradox of Akt-mTOR Interactions. 2013, Pubmed
Vander Heiden, Understanding the Warburg effect: the metabolic requirements of cell proliferation. 2009, Pubmed
Van Keuren-Jensen, Homer proteins shape Xenopus optic tectal cell dendritic arbor development in vivo. 2008, Pubmed , Xenbase
WARBURG, On the origin of cancer cells. 1956, Pubmed
Wu, Insulin delays the progression of Drosophila cells through G2/M by activating the dTOR/dRaptor complex. 2007, Pubmed
Wu, Time-lapse in vivo imaging of the morphological development of Xenopus optic tectal interneurons. 2003, Pubmed , Xenbase
