XB-ART-56545
Nucleic Acids Res
2020 Feb 28;484:1925-1940. doi: 10.1093/nar/gkz1175.
Show Gene links
Show Anatomy links
APE1 senses DNA single-strand breaks for repair and signaling.
Lin Y, Raj J, Li J, Ha A, Hossain MA, Richardson C, Mukherjee P, Yan S.
???displayArticle.abstract???
DNA single-strand breaks (SSBs) represent the most abundant type of DNA damage. Unrepaired SSBs impair DNA replication and transcription, leading to cancer and neurodegenerative disorders. Although PARP1 and XRCC1 are implicated in the SSB repair pathway, it remains unclear how SSB repair and SSB signaling pathways are coordinated and regulated. Using Xenopus egg extract and in vitro reconstitution systems, here we show that SSBs are first sensed by APE1 to initiate 3'-5' SSB end resection, followed by APE2 recruitment to continue SSB end resection. Notably, APE1's exonuclease activity is critical for SSB repair and SSB signaling pathways. An APE1 exonuclease-deficient mutant identified in somatic tissue from a cancer patient highlighted the significance of APE1 exonuclease activity in cancer etiology. In addition, APE1 interacts with APE2 and PCNA, although PCNA is dispensable for APE1's exonuclease activity. Taken together, we propose a two-step APE1/APE2-mediated mechanism for SSB end resection that couples DNA damage response with SSB repair in a eukaryotic system.
???displayArticle.pubmedLink??? 31828326
???displayArticle.pmcLink??? PMC7038996
???displayArticle.link??? Nucleic Acids Res
???displayArticle.grants??? [+]
R01 CA225637 NCI NIH HHS , R15 GM101571 NIGMS NIH HHS , R15 GM114713 NIGMS NIH HHS , S10 OD026970 NIH HHS
Species referenced: Xenopus
Genes referenced: apex2 ghrh myc parp1 pcna ssb xrcc1
???attribute.lit??? ???displayArticles.show???
|
|
Figure 1. APE1 is required for SSB-induced ATRâChk1 DDR pathway activation and APE2 recruitment to SSB sites, but not vice versa. (A) CTL or SSB plasmid was added to mock- or APE1-depleted HSS. After incubation for 30 min, the DNA-bound fractions and total egg extract were examined via immunoblotting analysis as indicated. (B) CTL or SSB plasmid was added to HSS supplemented with APE1i III or AR03 at a final concentration of 1 mM. (CâD) CTL or SSB plasmid was added to mock-, APE1- or APE2-depleted HSS. The DNA-bound fractions and total egg extract at the indicated timepoints were examined via immunoblotting analysis. |
|
|
Figure 2. APE1 exonuclease activity is important for APE2 recruitment to SSB sites and ATRâChk1 DDR pathway activation. (A) Characterization of the exonuclease activities of WT and mutant GSTâAPE1 (4 μM) after different incubation times in in vitro exonuclease activity assays. WT, wild type; ED, E95QâD209N; DA, D306A; CA, C92AâC98A. (B) Characterization of the endonuclease activities of WT and mutant GSTâAPE1 (0.08 μM) via in vitro endonuclease activity assays. * nonspecific dye band from sample buffer. (C) An amino acid alignment highlights the conserved D306 residue in Xenopus, humans, and mouse APE1. (D) WT or DA Myc-APE1 was added back to APE1-depleted HSS supplemented with CTL or SSB plasmid. After incubation for 30 min, the DNA-bound fractions and total egg extract were examined via immunoblotting. (E) CTL or SSB plasmid was added to APE1-depleted HSS that was mixed with WT or DA Myc-APE1. After different incubation times (5 and 10 min), the DNA-bound fractions and total egg extract were examined via immunoblotting. |
|
|
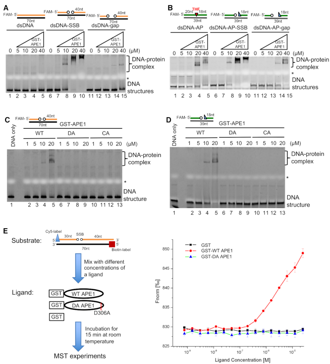
Figure 3. APE1 recognizes and binds to SSB structures in vitro. (A) EMSAs show the interactions between GSTâAPE1 and various DNA structures: dsDNA, dsDNAâSSB and dsDNAâgap. (B) Interactions between GSTâAPE1 and various DNA structures: dsDNAâAP, dsDNAâAPâSSB and dsDNAâAPâgap. (C) An EMSA showing the interaction between WT, DA and CA GSTâAPE1 and the dsDNAâSSB structure. (D) Interactions between WT, DA, and CA GSTâAPE1 and the dsDNAâAPâSSB structure via an EMSA. *nonspecific dye band from sample buffer in panels (AâD). (E) Interactions of GST-tagged WT and DA APE1 as well as GST to the defined Cy5âSSB structure via MST (Microscale Thermophoresis) assays. |
|
|
Figure 4. APE1 is critical for SSB end resection and SSB repair in the HSS system. (A) The dsDNAâSSB structure was added to mock- or APE1-depleted HSS supplemented with WT or DA Myc-APE1. After different incubation times, samples were examined via denaturing urea PAGE electrophoresis and visualized. (B) The dsDNAâAPâSSB structure was added to mock- or APE1-depleted HSS, and samples were analyzed the same as in Panel (A). (C) The SSB plasmid was added to mock- or APE1-depleted HSS supplemented with WT or DA Myc-APE1. After different incubation times, the DNA repair products were isolated and analyzed on an agarose gel. (D) The SSB plasmid was added to HSS supplemented with the different APE1-specific inhibitors (E3330, CRT0044876 (CRT), APE1i III and AR03) at a final concentration of 1 mM. After different incubation times, the DNA repair products were isolated and analyzed on an agarose gel. |
|
|
Figure 5. APE1 interacts with APE2. (A) GST or GST-APE2 was examined for interaction with Myc-APE1 in an interaction buffer. (B) GST, WT or DA GST-APE1 was examined for interaction with Myc-APE2 in an interaction buffer. (C) GST or GST-tagged different fragments (i.e. AA 1â316, AA 35â316 and AA 101â316) of APE1 was examined for interaction with Myc-APE2 in an interaction buffer. (D) GST or GST-tagged different fragments (i.e. AA 101â316, AA 101â200 and AA 201â316) of APE1 was examined for interaction with Myc-APE2 in an interaction buffer. (E) GST or GST-APE1 was examined for interaction with FL Myc-APE2 or ÎZF Myc-APE2 (i.e. Zf-GRF motif deletion mutant in APE2) in an interaction buffer. (F) GST, and WT/C470A/R502E GST-APE2-ZF were analyzed for interaction with Myc-APE1 in an interaction buffer. WT GST-APE2-ZF is GST-tagged Zf-GRF motif of APE2 (i.e. AA 456â517 in APE2). (AâF) Input and pulldown samples were analyzed via immunoblotting analysis. |
|
|
Figure 6. Characterization of patient-derived APE1 variants in SSB repair and signaling. (A) CBiolPortal analysis of human APE1 mutations from cancer patients. The F266L and F266Y mutations in human APE1 were identified in data from a cancer patient. A comparison of the sequences of the peptide surrounding the F266 residue in human (Hs), frog (Xl) and mouse (Mm) APE1 is shown under the schematic diagram. (B) The dsDNAâSSB structure was used to characterize the exonuclease activities of WT, F264L, and F264Y APE1 at different concentrations. (C) The endonuclease activities of WT, F264L and F264Y APE1 protein (0.08 μM) were examined in vitro using the dsDNAâAP as a substrate. (D) An EMSA shows the interaction between WT, F264L and F264Y APE1 and the dsDNAâAPâSSB structure in vitro. * nonspecific dye band from sample buffer in panels C and D. (E) The SSB plasmid was added to mock- or APE1-depleted HSS supplemented with WT or F264Y Myc-APE1. After different incubation times, the DNA repair products were isolated and analyzed on an agarose gel. (F) WT or F264Y Myc-APE1 was added back to APE1-depleted HSS supplemented with CTL or SSB plasmid. After incubation for 30 min, total egg extract were examined via immunoblotting analysis as indicated. |
|
|
Figure 7. A two-step mechanism for SSB end resection in SSB repair and signaling.Step 1: An SSB is recognized by APE1, which then initiates SSB end resection in the 3â²â5â² direction to generate a small gap (this work). Step 2: APE2 is recruited to the small gap likely via PCNA, and its exonuclease activity is activated and enhanced via several distinct regulatory mechanisms (28â30). After this two-step SSB end resection, the ATRâChk1 DDR pathway is activated and the SSB is eventually repaired. See the text for more details. |
References [+] :
Abbotts,
Human AP endonuclease 1 (APE1): from mechanistic insights to druggable target in cancer.
2010, Pubmed
Abbotts, Human AP endonuclease 1 (APE1): from mechanistic insights to druggable target in cancer. 2010, Pubmed
Bapat, Novel small-molecule inhibitor of apurinic/apyrimidinic endonuclease 1 blocks proliferation and reduces viability of glioblastoma cells. 2010, Pubmed
Boiteux, Abasic sites in DNA: repair and biological consequences in Saccharomyces cerevisiae. 2004, Pubmed
Brem, XRCC1 is required for DNA single-strand break repair in human cells. 2005, Pubmed
Burkovics, Role of PCNA-dependent stimulation of 3'-phosphodiesterase and 3'-5' exonuclease activities of human Ape2 in repair of oxidative DNA damage. 2009, Pubmed
Burkovics, Human Ape2 protein has a 3'-5' exonuclease activity that acts preferentially on mismatched base pairs. 2006, Pubmed
Caldecott, Single-strand break repair and genetic disease. 2008, Pubmed
Chohan, Human apurinic/apyrimidinic endonuclease 1 (APE1) has 3' RNA phosphatase and 3' exoribonuclease activities. 2015, Pubmed
Ciccia, The DNA damage response: making it safe to play with knives. 2010, Pubmed
Cupello, Cell-free Xenopus egg extracts for studying DNA damage response pathways. 2016, Pubmed , Xenbase
Daley, Biochemical mechanism of DSB end resection and its regulation. 2015, Pubmed
Davis, Homology-directed repair of DNA nicks via pathways distinct from canonical double-strand break repair. 2014, Pubmed
Dianova, Interaction of human AP endonuclease 1 with flap endonuclease 1 and proliferating cell nuclear antigen involved in long-patch base excision repair. 2001, Pubmed
Eustermann, Structural Basis of Detection and Signaling of DNA Single-Strand Breaks by Human PARP-1. 2015, Pubmed
Fishel, The DNA base excision repair protein Ape1/Ref-1 as a therapeutic and chemopreventive target. 2007, Pubmed
Freudenthal, Capturing snapshots of APE1 processing DNA damage. 2015, Pubmed
Friedberg, DNA damage and repair. 2003, Pubmed
Fung, A vital role for Ape1/Ref1 protein in repairing spontaneous DNA damage in human cells. 2005, Pubmed
Gelin, Genetic and biochemical characterization of human AP endonuclease 1 mutants deficient in nucleotide incision repair activity. 2010, Pubmed
Hadi, Determinants in nuclease specificity of Ape1 and Ape2, human homologues of Escherichia coli exonuclease III. 2002, Pubmed
Hanssen-Bauer, X-ray repair cross complementing protein 1 in base excision repair. 2012, Pubmed
Hossain, Single-Strand Break End Resection in Genome Integrity: Mechanism and Regulation by APE2. 2018, Pubmed
Jones, XRad17 is required for the activation of XChk1 but not XCds1 during checkpoint signaling in Xenopus. 2003, Pubmed , Xenbase
Jung, Base excision DNA repair defect in Gadd45a-deficient cells. 2007, Pubmed
Kelley, APE1/Ref-1 role in redox signaling: translational applications of targeting the redox function of the DNA repair/redox protein APE1/Ref-1. 2012, Pubmed
Kumagai, TopBP1 activates the ATR-ATRIP complex. 2006, Pubmed , Xenbase
Lebofsky, DNA replication in nucleus-free Xenopus egg extracts. 2009, Pubmed , Xenbase
Li, Human apurinic/apyrimidinic endonuclease 1. 2014, Pubmed
Li, Apn2 resolves blocked 3' ends and suppresses Top1-induced mutagenesis at genomic rNMP sites. 2019, Pubmed
Lin, Methods for Studying DNA Single-Strand Break Repair and Signaling in Xenopus laevis Egg Extracts. 2019, Pubmed , Xenbase
Lin, APE2 promotes DNA damage response pathway from a single-strand break. 2018, Pubmed , Xenbase
Liu, PARP1 changes from three-dimensional DNA damage searching to one-dimensional diffusion after auto-PARylation or in the presence of APE1. 2017, Pubmed
Lupardus, Phosphorylation of Xenopus Rad1 and Hus1 defines a readout for ATR activation that is independent of Claspin and the Rad9 carboxy terminus. 2006, Pubmed , Xenbase
Madhusudan, Isolation of a small molecule inhibitor of DNA base excision repair. 2005, Pubmed
Masuda, Dynamics of the interaction of human apurinic endonuclease (Ape1) with its substrate and product. 1998, Pubmed
McKinnon, DNA strand break repair and human genetic disease. 2007, Pubmed
McNeill, A dominant-negative form of the major human abasic endonuclease enhances cellular sensitivity to laboratory and clinical DNA-damaging agents. 2007, Pubmed
Mengwasser, Genetic Screens Reveal FEN1 and APEX2 as BRCA2 Synthetic Lethal Targets. 2019, Pubmed
Nassour, Defective DNA single-strand break repair is responsible for senescence and neoplastic escape of epithelial cells. 2016, Pubmed
Peddi, The human apurinic/apyrimidinic endonuclease-1 suppresses activation of poly(adp-ribose) polymerase-1 induced by DNA single strand breaks. 2006, Pubmed
Rai, Synthesis, biological evaluation, and structure-activity relationships of a novel class of apurinic/apyrimidinic endonuclease 1 inhibitors. 2012, Pubmed
Sossou, APE1 overexpression in XRCC1-deficient cells complements the defective repair of oxidative single strand breaks but increases genomic instability. 2005, Pubmed
Symington, End resection at double-strand breaks: mechanism and regulation. 2014, Pubmed
Tallis, Poly(ADP-ribosyl)ation in regulation of chromatin structure and the DNA damage response. 2014, Pubmed
Tell, The many functions of APE1/Ref-1: not only a DNA repair enzyme. 2009, Pubmed
Thakur, APE1/Ref-1 as an emerging therapeutic target for various human diseases: phytochemical modulation of its functions. 2014, Pubmed
Tsuchimoto, Human APE2 protein is mostly localized in the nuclei and to some extent in the mitochondria, while nuclear APE2 is partly associated with proliferating cell nuclear antigen. 2001, Pubmed
Tubbs, Endogenous DNA Damage as a Source of Genomic Instability in Cancer. 2017, Pubmed
Unk, Stimulation of 3'-->5' exonuclease and 3'-phosphodiesterase activities of yeast apn2 by proliferating cell nuclear antigen. 2002, Pubmed
Vrouwe, UV-induced photolesions elicit ATR-kinase-dependent signaling in non-cycling cells through nucleotide excision repair-dependent and -independent pathways. 2011, Pubmed
Wallace, APE2 Zf-GRF facilitates 3'-5' resection of DNA damage following oxidative stress. 2017, Pubmed , Xenbase
Wang, Functional variants of human APE1 rescue the DNA repair defects of the yeast AP endonuclease/3'-diesterase-deficient strain. 2014, Pubmed
Whitaker, Molecular snapshots of APE1 proofreading mismatches and removing DNA damage. 2018, Pubmed
Whitaker, APE1: A skilled nucleic acid surgeon. 2018, Pubmed
Willis, APE2 is required for ATR-Chk1 checkpoint activation in response to oxidative stress. 2013, Pubmed , Xenbase
Willis, Study of the DNA damage checkpoint using Xenopus egg extracts. 2012, Pubmed , Xenbase
Wilson, The major human abasic endonuclease: formation, consequences and repair of abasic lesions in DNA. 2001, Pubmed
Wilson, Properties of and substrate determinants for the exonuclease activity of human apurinic endonuclease Ape1. 2003, Pubmed
Wu, TRAIP is a master regulator of DNA interstrand crosslink repair. 2019, Pubmed , Xenbase
Xanthoudakis, The redox/DNA repair protein, Ref-1, is essential for early embryonic development in mice. 1996, Pubmed
Yan, TopBP1 and DNA polymerase-alpha directly recruit the 9-1-1 complex to stalled DNA replication forks. 2009, Pubmed , Xenbase
Yan, Functional interplay between ATM/ATR-mediated DNA damage response and DNA repair pathways in oxidative stress. 2014, Pubmed
Yan, Resolution of a complex crisis at DNA 3' termini. 2019, Pubmed
