XB-ART-56551
Hum Mol Genet
2020 Jan 15;292:305-319. doi: 10.1093/hmg/ddz284.
Show Gene links
Show Anatomy links
The histone methyltransferase KMT2D, mutated in Kabuki syndrome patients, is required for neural crest cell formation and migration.
Schwenty-Lara J, Nehl D, Borchers A.
???displayArticle.abstract???
Kabuki syndrome is an autosomal dominant developmental disorder with high similarities to CHARGE syndrome. It is characterized by a typical facial gestalt in combination with short stature, intellectual disability, skeletal findings and additional features like cardiac and urogenital malformations, cleft palate, hearing loss and ophthalmological anomalies. The major cause of Kabuki syndrome are mutations in KMT2D, a gene encoding a histone H3 lysine 4 (H3K4) methyltransferase belonging to the group of chromatin modifiers. Here we provide evidence that Kabuki syndrome is a neurocrestopathy, by showing that Kmt2d loss-of-function inhibits specific steps of neural crest (NC) development. Using the Xenopus model system, we find that Kmt2d loss-of-function recapitulates major features of Kabuki syndrome including severe craniofacial malformations. A detailed marker analysis revealed defects in NC formation as well as migration. Transplantation experiments confirm that Kmt2d function is required in NC cells. Furthermore, analyzing in vivo and in vitro NC migration behavior demonstrates that Kmt2d is necessary for cell dispersion but not protrusion formation of migrating NC cells. Importantly, Kmt2d knockdown correlates with a decrease in H3K4 monomethylation and H3K27 acetylation supporting a role of Kmt2d in the transcriptional activation of target genes. Consistently, using a candidate approach, we find that Kmt2d loss-of-function inhibits Xenopus Sema3F expression, and overexpression of Sema3F can partially rescue Kmt2d loss-of-function defects. Taken together, our data reveal novel functions of Kmt2d in multiple steps of NC development and support the hypothesis that major features of Kabuki syndrome are caused by defects in NC development.
???displayArticle.pubmedLink??? 31813957
???displayArticle.pmcLink??? PMC7003132
???displayArticle.link??? Hum Mol Genet
Species referenced: Xenopus
Genes referenced: fn1 foxd3 h2bc21 kmt2d krt12.4 npb pax3 sema3f snai2 sox2 twist1
GO keywords: neural crest cell migration [+]
???displayArticle.morpholinos??? kmt2d MO1 kmt2d MO2
???displayArticle.disOnts??? CHARGE syndrome [+]
???displayArticle.omims??? KABUKI SYNDROME 1; KABUK1 [+]
Phenotypes: Xla Wt + kmt2d MO(Fig1 A row3) [+]
Xla Wt + kmt2d MO(Fig 1 C row2 col1)
Xla Wt + kmt2d MO(Fig 2A row3, col2)
Xla Wt + kmt2d MO(Fig 2D row2 col2)
Xla Wt + kmt2d MO(Fig. 3. B, C)
Xla Wt + kmt2d MO(Fig. 4A col3, E)
Xla Wt + kmt2d MO(Fig. 4A col4, E)
Xla Wt + kmt2d MO(Fig. 4B col3, F)
Xla Wt + kmt2d MO(Fig. 4B col4, F)
Xla Wt + kmt2d MO(Fig. 4C col3, G)
Xla Wt + kmt2d MO(Fig. 4C col4, G)
Xla Wt + kmt2d MO(Fig. 4D col3, H)
Xla Wt + kmt2d MO(Fig. 4D col4, H)
Xla Wt + kmt2d MO(Fig. 5C, E)
Xla Wt + kmt2d MO(Fig. 5D,E)
Xla Wt + kmt2d MO(Fig. 5 I, J)
Xla Wt + kmt2d MO(Fig. 6A)
Xla Wt + kmt2d MO(Fig. 7A row col2, B)
Xla Wt + kmt2d MO(Fig 2A row3, col2)
Xla Wt + kmt2d MO(Fig 2D row2 col2)
Xla Wt + kmt2d MO(Fig. 3. B, C)
Xla Wt + kmt2d MO(Fig. 4A col3, E)
Xla Wt + kmt2d MO(Fig. 4A col4, E)
Xla Wt + kmt2d MO(Fig. 4B col3, F)
Xla Wt + kmt2d MO(Fig. 4B col4, F)
Xla Wt + kmt2d MO(Fig. 4C col3, G)
Xla Wt + kmt2d MO(Fig. 4C col4, G)
Xla Wt + kmt2d MO(Fig. 4D col3, H)
Xla Wt + kmt2d MO(Fig. 4D col4, H)
Xla Wt + kmt2d MO(Fig. 5C, E)
Xla Wt + kmt2d MO(Fig. 5D,E)
Xla Wt + kmt2d MO(Fig. 5 I, J)
Xla Wt + kmt2d MO(Fig. 6A)
Xla Wt + kmt2d MO(Fig. 7A row col2, B)
???attribute.lit??? ???displayArticles.show???
|
|
Figure 1. Kmt2d loss-of-function causes craniofacial malformations. (A) Phenotypic analysis of craniofacial defects at stage 42. Embryos were injected with 2.5â5 ng of mmMO or Kmt2d MO or 5 ng control (Co) MO or splice MO into one blastomere at the two-cell stage. 150 pg lacZ mRNA was co-injected as a lineage tracer. The injected side of the embryo is marked (asterisk). Both the Kmt2d MO and the splice MO cause severe craniofacial malformations (arrows), compared to mmMO- and Co MO-treated controls. Scale barsâ=â500 μm. (B) Graph summarizing the results from at least four independent experiments; ±SEM and the number of analyzed embryos are given for each condition. A two-tailed unpaired Studentâs t-test was applied. (C) Cartilage staining. Schematic representation of the cranial cartilage structures of a Xenopus laevis embryo (upper left panel). Embryos were injected with 2.5 ng mmMO or Kmt2d MO in combination with 50 pg mGFP mRNA as a lineage tracer into one blastomere at the two-cell stage, and the cranial cartilage was visualized by Alcian Blue staining at stage 44. Kmt2d knockdown leads to reduced cranial cartilage (arrowhead) on the injected side (asterisk). Scale barâ=â500 μm. |
|
|
Figure 2. Kmt2d is required for cranial NC cell migration. (A) Embryos were injected with 2.5 or 5 ng mmMO or Kmt2d MO and 100 pg lacZ mRNA into one blastomere at the two-cell stage. At stage 27 NC migration was analyzed by twist whole mount in situ hybridization. Kmt2d loss-of-function leads to an inhibition of NC migration (arrows), compared to mismatch controls. The injected side of the embryo is marked (asterisk). Scale barâ=â500 μm. (B) Graph summarizing the data from three independent experiments; ±SEM and the number of analyzed embryos are indicated for each condition. A two-tailed unpaired Studentâs t-test was applied. (CâE) Rescue experiments. (C) Schematic view of motifs and functional domains of the human KMT2D-SET construct used for rescue experiments. (D) Embryos were injected into one blastomere at the two-cell stage with 3 ng mmMO or Kmt2d MO in combination with 400â500 pg mGFP or KMT2D-SET mRNA and 100 pg lacZ as a lineage tracer. NC migration was analyzed by twist in situ hybridization at stage 25. Overexpression of the human KMT2D-SET construct partially restores NC migration in Kmt2d morphants, compared to embryos injected with Kmt2d MO and mGFP mRNA (arrows). The injected side of the embryos is marked (asterisk). Error barâ=â500 μm. (E) Graph summarizing the percentage of embryos with twist defects from six independent experiments; ±SEM and number of analyzed embryos are given for each condition. A two-tailed unpaired Studentâs t-test was applied. (F) Schematic view of the Xenopus laevis Kmt2d-ATG-HA mRNA which contains the Kmt2d MO binding site. (G) To analyze the binding efficiency of the Kmt2d MO, embryos were injected at the one-cell stage with 1 ng of Xenopus Kmt2d-ATG-HA mRNA either alone or in combination with 2.5â5 ng mmMO or the translation-blocking Kmt2d MO. Protein extracts were prepared at stage 20, and the expression of Kmt2d-ATG-HA was assessed by Western Blot analysis. Injection of 2.5 and 5 ng Kmt2d MO led to a depletion of the Kmt2d-ATG-HA protein, while the expression was unaffected upon co-injection of 5 ng mmMO. GAPDH expression was used as a loading control. |
|
|
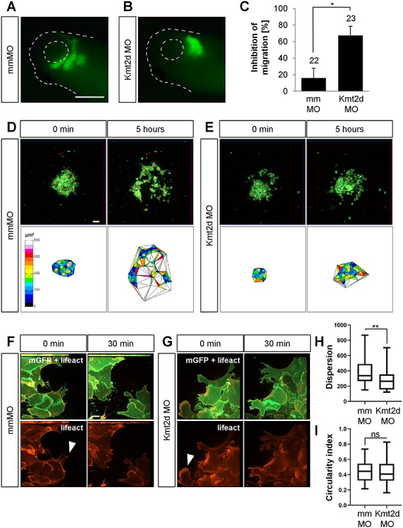
Figure 3. Kmt2d is required for cell dispersion in explanted NC cells. (A and B) Transplantation assay. Embryos were injected with 2.5 ng mmMO or Kmt2d MO in combination with 50 pg mGFP mRNA into one blastomere at the two-cell stage. Fluorescently labeled NC cells from injected embryos were transplanted into a wild-type host embryo, and their migration behavior was analyzed at stage 27. Scale barâ=â500 μm. (A) While transplanted mismatch control NC cells migrate normally, (B) the migration of Kmt2d-depleted NC cells was inhibited. (C) Graph summarizing three independent experiments with ±SEM and the number of analyzed embryos given for each condition. A two-tailed unpaired Studentâs t-test was applied. (DâG) Explant assay. (D and E) Embryos were injected with 2.5 ng mmMO or Kmt2d MO in combination with 50 pg mGFP and 250 pg H2B-mCherry mRNA to label the cell membrane and the nucleus, respectively. NC cells were explanted, cultured on fibronectin, and their migration behavior was imaged for 8 h. Cell dispersion was assessed using ImageJ. Scale barâ=â50 μm. (D) mmMO NC explants show normal cell dispersion after 5 h of cultivation, while (E) Kmt2d MO-treated cells display inhibited dispersion. (F and G) Embryos were injected with 2.5 ng mmMO or Kmt2d MO in combination with 50 pg mGFP and 300 pg lifeact-RFP mRNA to label the cell membrane and f-actin, respectively. Higher magnification of explanted NC cells reveals normal protrusion formation (arrowheads) in both (F) mmMO- and (G) Kmt2d MO-treated NC cells. Scale barâ=â10 μm. (H) Dispersion of mmMO- and Kmt2d MO-injected NC explants defined as the mean triangle size per explant (μm2) calculated by Delaunay triangulation after 5 h of cultivation in three independent experiments. Box plots show median and 25th to 75th percentiles, and Whiskers display min to max values. Mann-Whitney U test was applied (nâ=â33 mmMO explants and nâ=â28 Kmt2d MO explants analyzed). (I) Analysis of circularity showed no difference in cell shape between mmMO- and Kmt2d MO-treated NC cells (complete circleâ=â1). Box plots show median and 25th to 75th percentiles. Whiskers display min to max values. Mann-Whitney U test was applied (nâ=â53 cells analyzed from 16 mmMO NC explants; nâ=â105 cells analyzed from 27 Kmt2d MO NC explants; data from three independent experiments). |
|
|
Figure 4. Kmt2d knockdown affects NPB formation and NC specification in a dose-dependent manner. (AâD) Embryos were injected with 2.5 or 5 ng mmMO or Kmt2d MO into one blastomere at the two-cell stage. 100 pg lacZ mRNA were used for lineage tracing. At neurula stages, the expression of several NC marker genes was analyzed by whole mount in situ hybridization. Injection of 5 ng Kmt2d MO leads to (A) a broader pax3 expression in the NPB region and (B) a severe reduction of foxd3, (C) slug/snai2 and (D) twist expression in the pre-migratory NC. (EâH) Graphs summarizing the results from three independent experiments for each NC marker gene analyzed in (AâD). Kmt2d loss-of-function affects the expression of (E) pax3, (F) foxd3, (G) slug/snai2 and (H) twist in a dose-dependent manner; ±SEM and the number of analyzed embryos are indicated for each condition. A two-tailed unpaired Studentâs t-test was applied. |
|
|
Figure 5. Kmt2d loss-of-function leads to an expansion of the neural plate as indicated by altered epidermal keratin and sox2 expression. Two-cell stage embryos were injected with 2.5 or 5 ng of mismatch (mm) MO or Kmt2d MO in combination with 100 pg lacZ mRNA as a lineage tracer. The injected side of the embryo is marked (asterisk). Scale barsâ=â500 μm. (AâD) In situ hybridization for the non-neural ectoderm marker epidermal keratin (epk) was performed at stage 14. (A) Uninjected control embryos and (B) mmMO treated controls show normal epk expression in the epidermal ectoderm. (C) While 2.5 ng Kmt2d MO has no effect in the majority of embryos, (D) 5 ng Kmt2d MO leads to a dorsolaterally reduced epk expression. (E) The graph summarizes the mean percentage of embryos with epk expression defect from two independent experiments. The total number of analyzed embryos is indicated for each condition. (FâI) In situ hybridization for the neural plate marker sox2 was performed at stage 19. (F) Uninjected control embryos and (G) mmMO treated controls show normal sox2 expression in the neural plate. (H) While 2.5 ng Kmt2d MO has no effect in the majority of embryos, (I) 5 ng Kmt2d MO leads to an expansion of the sox2-positive territory. (J) Data from four independent experiments. Graph summarizes the mean percentage of embryos with sox2 expression defect. The total number of analyzed embryos and ±SEM are indicated for each condition. A two-tailed unpaired Studentâs t-test was applied. |
|
|
Figure 6. Loss of Kmt2d leads to reduced H3K4me1 and H3K27ac levels in Xenopus embryos. One-cell stage Xenopus embryos were injected with 5 ng mmMO or Kmt2d MO or 7.5 ng control MO or splice MO in combination with 50 pg mGFP mRNA as a lineage tracer. Protein extracts were prepared at neurula stage 20. (A and B) Western Blot analysis of the H3K4me1 mark reveals a reduction of the H3K4me1 level in Kmt2d MO treated embryos compared to controls. Graph summarizes three independent experiments and ±SEM is indicated. A two-tailed unpaired Studentâs t-test was applied. (C and D) H3K27ac Western Blot analysis shows that injection of the Kmt2d MO leads to a decrease in the H3K27ac level, compared to mismatch controls. Graph summarizes the results from four independent experiments and ±SEM is indicated; P-valueâ=â0.0519 in a two-tailed unpaired Studentâs t-test. |
|
|
Figure 7. Kmt2d loss-of-function inhibits Sema3F expression and ectopic Sema3F can partially substitute for Kmt2d. (A) Sema3F expression is reduced in Kmt2d morphants. Embryos were co-injected with 5 ng mmMO or Kmt2d MO and lacZ mRNA as a lineage tracer. In situ hybridization for sema3f confirms that Kmt2d knockdown inhibits Sema3F expression in Xenopus embryos (arrow). (B) Graph summarizing the data from three independent experiments. Total number of analyzed embryos and ±SEM are indicated for each condition. A two-tailed unpaired Studentâs t-test was applied. (C) Two-cell stage embryos were co-injected with 2.5â3 ng Kmt2d MO and 250 pg sema3F mRNA or mGFP mRNA and subjected to twist in situ hybridization. Overexpression of Sema3F results in a partial rescue of NC migration in Kmt2d-depleted embryos. (D) Graph summarizing the data from six independent experiments. Total number of analyzed embryos and ±SEM are indicated for each condition. A Fisherâs exact test was applied. |
|
|
Figure 8. Working model of how KMT2D may function to activate NC-specific enhancers. KMT2D deposits H3K4me1 marks at genomic targets. p300 interaction is mediated via the KMT2D/KDM6A complex, finally leading to H3K27 acetylation and a fully active enhancer state. |
References [+] :
Adam,
Kabuki syndrome: a review.
2005, Pubmed
Adam, Kabuki syndrome: a review. 2005, Pubmed
Ang, KMT2D regulates specific programs in heart development via histone H3 lysine 4 di-methylation. 2016, Pubmed
Ansari, HOXC6 Is transcriptionally regulated via coordination of MLL histone methylase and estrogen receptor in an estrogen environment. 2011, Pubmed
Ardehali, Drosophila Set1 is the major histone H3 lysine 4 trimethyltransferase with role in transcription. 2011, Pubmed
Asad, Rescue of neural crest-derived phenotypes in a zebrafish CHARGE model by Sox10 downregulation. 2016, Pubmed
Badalato, KMT2D p.Gln3575His segregating in a family with autosomal dominant choanal atresia strengthens the Kabuki/CHARGE connection. 2017, Pubmed
Bajanca, In vivo topology converts competition for cell-matrix adhesion into directional migration. 2019, Pubmed , Xenbase
Bajpai, CHD7 cooperates with PBAF to control multipotent neural crest formation. 2010, Pubmed , Xenbase
Banka, MLL2 mosaic mutations and intragenic deletion-duplications in patients with Kabuki syndrome. 2013, Pubmed
Banka, How genetically heterogeneous is Kabuki syndrome?: MLL2 testing in 116 patients, review and analyses of mutation and phenotypic spectrum. 2012, Pubmed
Barriga, In Vivo and In Vitro Quantitative Analysis of Neural Crest Cell Migration. 2019, Pubmed , Xenbase
Benish, Letter: "The neurocristopathies: a unifying concept of disease arising in neural crest development". 1975, Pubmed
Bjornsson, Histone deacetylase inhibition rescues structural and functional brain deficits in a mouse model of Kabuki syndrome. 2014, Pubmed
Bögershausen, Mutation Update for Kabuki Syndrome Genes KMT2D and KDM6A and Further Delineation of X-Linked Kabuki Syndrome Subtype 2. 2016, Pubmed
Bögershausen, Unmasking Kabuki syndrome. 2013, Pubmed
Borchers, An assay system to study migratory behavior of cranial neural crest cells in Xenopus. 2000, Pubmed , Xenbase
Calo, Modification of enhancer chromatin: what, how, and why? 2013, Pubmed
Creyghton, Histone H3K27ac separates active from poised enhancers and predicts developmental state. 2010, Pubmed
Dillon, The SET-domain protein superfamily: protein lysine methyltransferases. 2005, Pubmed
Dorighi, Mll3 and Mll4 Facilitate Enhancer RNA Synthesis and Transcription from Promoters Independently of H3K4 Monomethylation. 2017, Pubmed
Goo, Activating signal cointegrator 2 belongs to a novel steady-state complex that contains a subset of trithorax group proteins. 2003, Pubmed
Groves, Setting appropriate boundaries: fate, patterning and competence at the neural plate border. 2014, Pubmed , Xenbase
Guo, Global identification of MLL2-targeted loci reveals MLL2's role in diverse signaling pathways. 2012, Pubmed
Haberland, Epigenetic control of skull morphogenesis by histone deacetylase 8. 2009, Pubmed
Harland, In situ hybridization: an improved whole-mount method for Xenopus embryos. 1991, Pubmed , Xenbase
Heintzman, Distinct and predictive chromatin signatures of transcriptional promoters and enhancers in the human genome. 2007, Pubmed
Herz, Enhancer-associated H3K4 monomethylation by Trithorax-related, the Drosophila homolog of mammalian Mll3/Mll4. 2012, Pubmed
Hu, The MLL3/MLL4 branches of the COMPASS family function as major histone H3K4 monomethylases at enhancers. 2013, Pubmed
Hu, Epigenetic regulation in neural crest development. 2014, Pubmed
Issaeva, Knockdown of ALR (MLL2) reveals ALR target genes and leads to alterations in cell adhesion and growth. 2007, Pubmed
Kashef, Cadherin-11 regulates protrusive activity in Xenopus cranial neural crest cells upstream of Trio and the small GTPases. 2009, Pubmed , Xenbase
Koestner, Semaphorin and neuropilin expression during early morphogenesis of Xenopus laevis. 2008, Pubmed , Xenbase
Kuroki, A new malformation syndrome of long palpebral fissures, large ears, depressed nasal tip, and skeletal anomalies associated with postnatal dwarfism and mental retardation. 1981, Pubmed
Lai, MLL3/MLL4 are required for CBP/p300 binding on enhancers and super-enhancer formation in brown adipogenesis. 2017, Pubmed
Lalani, SEMA3E mutation in a patient with CHARGE syndrome. 2004, Pubmed
Lederer, Deletion of KDM6A, a histone demethylase interacting with MLL2, in three patients with Kabuki syndrome. 2012, Pubmed
Lee, H3K4 mono- and di-methyltransferase MLL4 is required for enhancer activation during cell differentiation. 2013, Pubmed
Lindsley, Defects of B-cell terminal differentiation in patients with type-1 Kabuki syndrome. 2016, Pubmed
Lin-Shiao, KMT2D regulates p63 target enhancers to coordinate epithelial homeostasis. 2018, Pubmed
Makrythanasis, MLL2 mutation detection in 86 patients with Kabuki syndrome: a genotype-phenotype study. 2013, Pubmed
Micale, Molecular analysis, pathogenic mechanisms, and readthrough therapy on a large cohort of Kabuki syndrome patients. 2014, Pubmed
Miyake, KDM6A point mutations cause Kabuki syndrome. 2013, Pubmed
Miyake, MLL2 and KDM6A mutations in patients with Kabuki syndrome. 2013, Pubmed
Moccia, Genetic analysis of CHARGE syndrome identifies overlapping molecular biology. 2018, Pubmed
Moriyoshi, Labeling neural cells using adenoviral gene transfer of membrane-targeted GFP. 1996, Pubmed
Ng, Exome sequencing identifies MLL2 mutations as a cause of Kabuki syndrome. 2010, Pubmed
Niikawa, Kabuki make-up syndrome: a syndrome of mental retardation, unusual facies, large and protruding ears, and postnatal growth deficiency. 1981, Pubmed
Oswald, A phospho-dependent mechanism involving NCoR and KMT2D controls a permissive chromatin state at Notch target genes. 2016, Pubmed , Xenbase
Pagon, Coloboma, congenital heart disease, and choanal atresia with multiple anomalies: CHARGE association. 1981, Pubmed
Patten, Role of Chd7 in zebrafish: a model for CHARGE syndrome. 2012, Pubmed
Pauli, CHARGEd with neural crest defects. 2017, Pubmed
Prasad, Structure and expression pattern of human ALR, a novel gene with strong homology to ALL-1 involved in acute leukemia and to Drosophila trithorax. 1997, Pubmed
Rada-Iglesias, Epigenomic annotation of enhancers predicts transcriptional regulators of human neural crest. 2012, Pubmed , Xenbase
Rao, Histone deacetylase activity has an essential role in establishing and maintaining the vertebrate neural crest. 2018, Pubmed , Xenbase
Riedl, Lifeact: a versatile marker to visualize F-actin. 2008, Pubmed
Ruthenburg, Methylation of lysine 4 on histone H3: intricacy of writing and reading a single epigenetic mark. 2007, Pubmed
Sakata, Individual Clinically Diagnosed with CHARGE Syndrome but with a Mutation in KMT2D, a Gene Associated with Kabuki Syndrome: A Case Report. 2017, Pubmed
Santos-Rosa, Active genes are tri-methylated at K4 of histone H3. 2002, Pubmed
Schulz, CHARGE and Kabuki syndromes: a phenotypic and molecular link. 2014, Pubmed
Schulz, CHD7, the gene mutated in CHARGE syndrome, regulates genes involved in neural crest cell guidance. 2014, Pubmed , Xenbase
Schwenty-Lara, Loss of function of Kmt2d, a gene mutated in Kabuki syndrome, affects heart development in Xenopus laevis. 2019, Pubmed , Xenbase
Shilatifard, Molecular implementation and physiological roles for histone H3 lysine 4 (H3K4) methylation. 2008, Pubmed
Shpargel, UTX-guided neural crest function underlies craniofacial features of Kabuki syndrome. 2017, Pubmed
Sperry, The chromatin remodeling protein CHD7, mutated in CHARGE syndrome, is necessary for proper craniofacial and tracheal development. 2014, Pubmed
Strobl-Mazzulla, A PHD12-Snail2 repressive complex epigenetically mediates neural crest epithelial-to-mesenchymal transition. 2012, Pubmed
Taneyhill, Snail2 directly represses cadherin6B during epithelial-to-mesenchymal transitions of the neural crest. 2007, Pubmed
Tsai, Small molecule inhibition of RAS/MAPK signaling ameliorates developmental pathologies of Kabuki Syndrome. 2018, Pubmed
Ufartes, Sema3a plays a role in the pathogenesis of CHARGE syndrome. 2018, Pubmed , Xenbase
Van Laarhoven, Kabuki syndrome genes KMT2D and KDM6A: functional analyses demonstrate critical roles in craniofacial, heart and brain development. 2015, Pubmed
Verhagen, An unusual presentation of Kabuki syndrome: clinical overlap with CHARGE syndrome. 2014, Pubmed
Wang, A UTX-MLL4-p300 Transcriptional Regulatory Network Coordinately Shapes Active Enhancer Landscapes for Eliciting Transcription. 2017, Pubmed
Zhang, Disruption of KMT2D perturbs germinal center B cell development and promotes lymphomagenesis. 2015, Pubmed
Zhang, Evolving Catalytic Properties of the MLL Family SET Domain. 2015, Pubmed
