Click here to close Hello! We notice that you are using Internet Explorer, which is not supported by Xenbase and may cause the site to display incorrectly. We suggest using a current version of Chrome, FireFox, or Safari.
XB-ART-56558
Mol Biol Cell 2020 Feb 01;313:167-183. doi: 10.1091/mbc.E19-07-0408.
Show Gene links Show Anatomy links

Endoplasmic reticulum transmembrane protein TMTC3 contributes to O-mannosylation of E-cadherin, cellular adherence, and embryonic gastrulation.

Graham JB, Sunryd JC, Mathavan K, Weir E, Larsen ISB, Halim A, Clausen H, Cousin H, Alfandari D, Hebert DN.


???displayArticle.abstract???
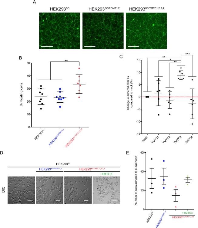
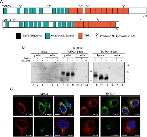
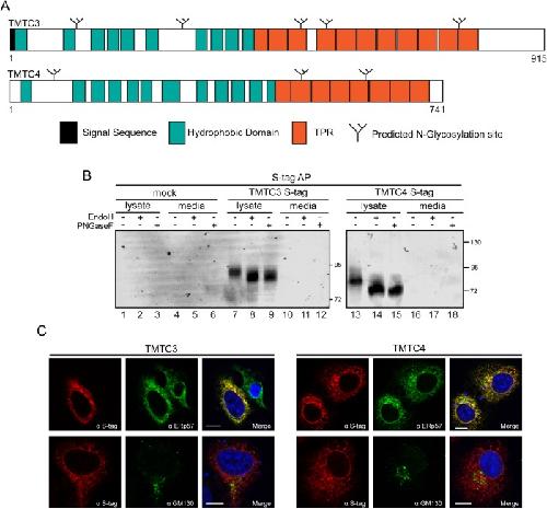
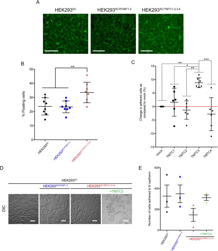
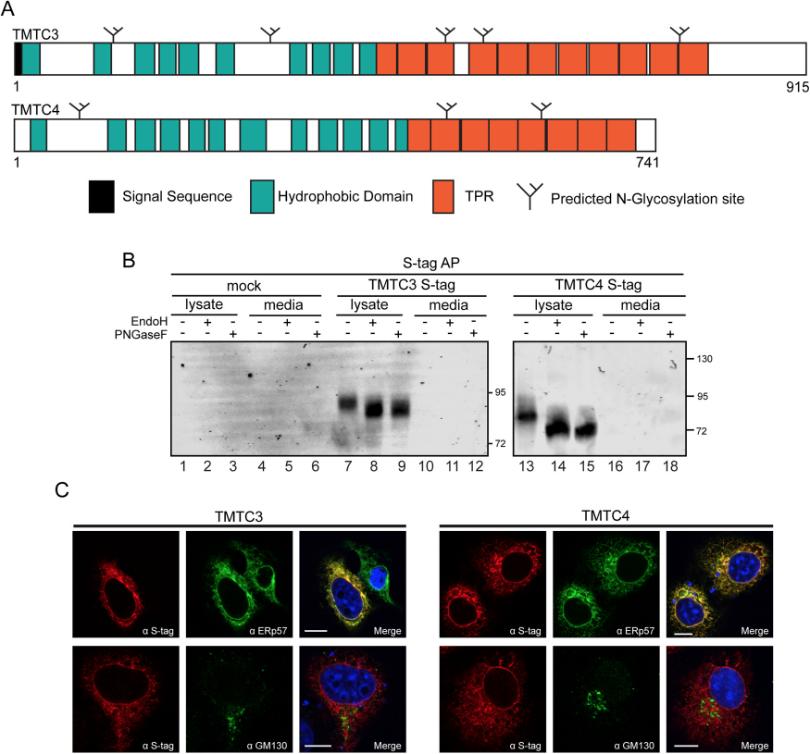
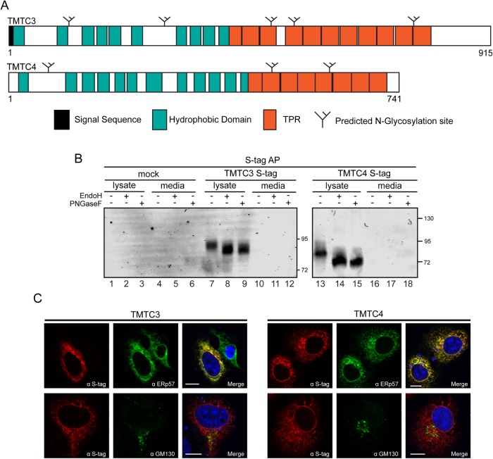
ontaining proteins 1-4 (TMTC1-4) gene products contribute to the addition of these O-linked mannoses. Here, biochemical, cell biological, and organismal analysis was used to determine that TMTC3 supports the O-mannosylation of E-cadherin, cellular adhesion, and embryonic gastrulation. Using genetically engineered cells lacking all four TMTC genes, overexpression of TMTC3 rescued O-linked glycosylation of E-cadherin and cell adherence. The knockdown of the Tmtcs in Xenopus laevis embryos caused a delay in gastrulation that was rescued by the addition of human TMTC3. Mutations in TMTC3 have been linked to neuronal cell migration diseases including Cobblestone lissencephaly. Analysis of TMTC3 mutations associated with Cobblestone lissencephaly found that three of the variants exhibit reduced stability and missence mutations were unable to complement TMTC3 rescue of gastrulation in Xenopus embryo development. Our study demonstrates that TMTC3 regulates O-linked glycosylation and cadherin-mediated adherence, providing insight into its effect on cellular adherence and migration, as well the basis of TMTC3-associated Cobblestone lissencephaly.

???displayArticle.pubmedLink??? 31851597
???displayArticle.pmcLink??? PMC7001481
???displayArticle.link??? Mol Biol Cell
???displayArticle.grants??? [+]

Species referenced: Xenopus laevis
Genes referenced: calr canx dnai1 golga2 hsp90b1 hspa5 mnt pdia3 prss1 tpr
GO keywords: cell adhesion
???displayArticle.morpholinos??? TMTC1 MO1 TMTC2 MO1 TMTC3 MO1 TMTC4 MO1

???displayArticle.disOnts??? lissencephaly

???attribute.lit??? ???displayArticles.show???
References [+] :
Apweiler, On the frequency of protein glycosylation, as deduced from analysis of the SWISS-PROT database. 1999, Pubmed