XB-ART-56582
Nucleic Acids Res
2020 Feb 28;484:1886-1904. doi: 10.1093/nar/gkz1162.
Show Gene links
Show Anatomy links
Dihydropyrimidinase protects from DNA replication stress caused by cytotoxic metabolites.
Basbous J, Aze A, Chaloin L, Lebdy R, Hodroj D, Ribeyre C, Larroque M, Shepard C, Kim B, Pruvost A, Moreaux J, Maiorano D, Mechali M, Constantinou A.
???displayArticle.abstract???
Imbalance in the level of the pyrimidine degradation products dihydrouracil and dihydrothymine is associated with cellular transformation and cancer progression. Dihydropyrimidines are degraded by dihydropyrimidinase (DHP), a zinc metalloenzyme that is upregulated in solid tumors but not in the corresponding normal tissues. How dihydropyrimidine metabolites affect cellular phenotypes remains elusive. Here we show that the accumulation of dihydropyrimidines induces the formation of DNA-protein crosslinks (DPCs) and causes DNA replication and transcriptional stress. We used Xenopus egg extracts to recapitulate DNA replication invitro. We found that dihydropyrimidines interfere directly with the replication of both plasmid and chromosomal DNA. Furthermore, we show that the plant flavonoid dihydromyricetin inhibits human DHP activity. Cellular exposure to dihydromyricetin triggered DPCs-dependent DNA replication stress in cancer cells. This study defines dihydropyrimidines as potentially cytotoxic metabolites that may offer an opportunity for therapeutic-targeting of DHP activity in solid tumors.
???displayArticle.pubmedLink??? 31853544
???displayArticle.pmcLink??? PMC7038975
???displayArticle.link??? Nucleic Acids Res
???displayArticle.grants??? [+]
Species referenced: Xenopus laevis
Genes referenced: dpys eif3a fanca fancd2 fancm gmnn
GO keywords: dihydropyrimidinase activity [+]
???attribute.lit??? ???displayArticles.show???
|
|
Figure 1. Depletion of DHP impairs the proliferation of epithelial cancer cells. (A) Schematic representation of the pyrimidine degradation pathway. (B) DHP was probed by western blotting in the indicated transformed cells. When indicated, DHP was knocked down using anti-DHP siRNA or shRNA molecules with distinct target sequences. Ponceau staining was used as loading control. * non-specific signal. One representative experiment is shown from three to six biological replicates. (C) U-2 OS cells were transfected with control or anti-DHP siRNA (siDHP-sp) and their viability was assessed during 4 days using the MTT cell growth assay. Mean viability is representative of three independent biological replicates. Error bars represent ±S.D. (D) Colony-forming assay of U-2 OS cells after transfection with control or anti-DHP siRNA (siDHP-1). A representative image is shown. An histogram represents the quantification of colony formation. Data shown are averages over three independent biological replicates with two technical replicates for each. Error bars represent ±S.D. P-values were calculated using a regression model with Poisson distribution: ***P < 0.0001. Bottom panel: the efficiency of DHP knockdown was assessed by western blotting. (E) Histogram representing the percentage of U-2 OS cells, 72 h after transfection with control or anti-DHP siRNA (siDHP-1) in G0/G1, S and G2/M phases. Data shown are averages over three independent biological replicates. Error bars represent ±S.D. P-values were calculated using a regression model with Poisson distribution: ***P < 0.0001. |
|
|
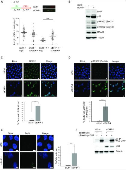
Figure 2. Suppression of DHP interferes with replication fork progression and induces activation of DNA damage responses. (A) Experimental scheme: 72 h after transfection with control or anti-DHP siRNA (siDHP-1), cells were labeled with two consecutive pulses of 30 min with CldU and IdU, as indicated. DNA was stretched out on glass slides and newly synthesized DNA was revealed by immunofluorescence. Graphic representation of replication track lengths in U-2 OS cells co-transfected with control or anti-DHP siRNA (siDHP-1) along with control plasmid or a plasmid encoding siRNA-resistant DHP. The bar dissecting the data points represents the median of 100 tracts length from one biological replicate. Differences between distributions were assessed with the MannâWhitney rank sum test. P-values: *** < 0.0001. (B) Whole-cell extracts from control and DHP knockdown U-2 OS cells (siDHP-1) were analyzed by western blotting with the indicated antibodies. One representative experiment is shown from more than three biological replicates (C) RPA32 immunofluorescence staining of control and DHP knockdown U-2 OS cells (siDHP-1). DNA was stained by Hoechst. Bars indicate 10 μm. Bottom panel: Quantification of the percentage of RPA32 foci positive cells in a population of 100 cells. Data from three independent biological replicates are represented as mean ± S.D. P-values were calculated using a regression model with Poisson distribution: ***P < 0.0001. (D) Immunofluorescence staining of Ser33 phospho RPA32 in control and DHP knockdown U-2 OS cells (siDHP-1). DNA was stained by Hoechst. Bars indicate 10 μm. Bottom panel: Histogram representing the percentage of Ser33 pRPA32 foci positive cells in a population of 100 cells. Data from three independent biological replicates are represented as mean ± S.D. (100 cells were counted per experiment). P-values were calculated using a regression model with Poisson distribution: ***P < 0.0001. (E) Control and DHP knockdown U-2 OS cells (siDHP-1) were uniformly labeled with BrdU before immunofluorescence staining in native conditions with an anti-BrdU antibody. DNA was stained by Hoechst. Bars indicate 10 μm. Right panel: Histogram representation of the percentage of ssDNA positive cells. Values are the mean ± S.D of three independent biological replicates (100 cells were counted per experiment). P-values were calculated using a regression model with Poisson distribution: ***P < 0.0001. (F) Western blotting analysis with the indicated antibodies of whole-cell extracts from control and DHP knockdown U-2 OS cells (siDHP-1) complemented or not with a siRNA-resistant DHP cDNA, as indicated. One representative experiment is shown from three biological replicates. |
|
|
Figure 3. Accumulation of dihydropyrimidines induces DNA replication stress. (A) The concentrations of dihydrouracil and uracil were measured in U-2 OS cells transfected with control or anti-DHP siRNA (siDHP-1). The ratio of molar concentrations between the two metabolites in each sample is presented. Data from three independent biological replicates, with three technical replicates for each, are represented as mean ± S.E.M. P-values were calculated using a regression model with Poisson distribution: ***P < 0.0001. (B) Replication tracks were labeled with two consecutive pulses of 30 min with CldU and IdU in U-2 OS cells transfected with the indicated siRNAs. Graphic representations of replication track lengths measured in μm (y-axis). The bar dissecting the data points represents the median of 100 tracts length from one biological replicate. Differences between distributions were assessed with the MannâWhitney rank sum test. P-values: *** < 0.0001. (C) Western blot analysis with the indicated antibodies of whole cell extracts from U-2 OS transfected with anti-DHP and anti-DPD siRNAs, as indicated, Ponceau staining was used as control of protein loading and transfer. * non-specific band. One representative experiment is shown from two biological replicates. (D) RPA32 immunofluorescence staining of U-2 OS cells transfected with the indicated siRNAs. Bars indicate 10 μm. DNA was stained by Hoechst. Bottom panel: Histogram representation of the percentage of RPA32 foci-positive cells in a population of 100 cells. Data from three independent biological replicates are represented as mean ± S.D. P-values were calculated using a regression model with Poisson distribution: ***P < 0.0001. |
|
|
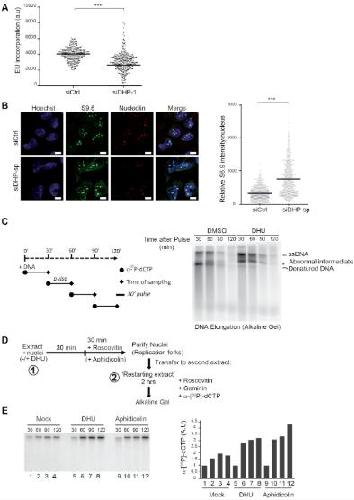
Figure 4. Dihydropyrimidines induce transcriptional stress and yield abnormal DNA replication intermediates. (A) Graphic representation of global transcriptional activity visualized by 5-ethynyl uridine (EU) incorporation. U-2 OS cells transfected with control and anti-DHP siRNA (siDHP-1) were labeled with EU for 20 min before fixation. The EU intensity of 100 cells from two independent biological replicates was measured by fluorescence microscopy. The bar dissecting the data points represents the median of EU intensity. Differences between distributions were assessed with the MannâWhitney rank sum test. P-values: *** < 0.0001. (B) Immunofluorescence staining with S9.6 and nucleolin antibodies of DHP-depleted or control U-2 OS cells (siDHP-sp). DNA was stained by Hoechst. Bars indicate 10 μm. Right panel: The graph shows the median of S9.6 signal intensity par nucleus after nucleolar signal removal. More than 1000 cells from two independent biological replicates were considered. Differences between distributions were assessed with the MannâWhitney rank sum test. P-values: *** < 0.0001. (C) Left panel: Experimental scheme. DNA synthesis reactions (control: DMSO; DHU: 15 mM) were pulse-labeled for 30 min with α-[32P]-dCTP at the indicated times during the course of a 2-h reaction. Replication products were purified and resolved by electrophoresis through a 1.2% agarose gel in denaturing conditions. (*) abnormal replication intermediate. One representative experiment is shown from two biological replicates. (D) Experimental scheme: Sperm nuclei were added to Xenopus egg-extract (in presence or not of 7.5 mM DHU dissolved in water) and incubated at 23°C to allow origins firing and replication initiation. After 30 min incubation, the firing of new replication origins was blocked with roscovitine (0.5 mM). Replicating nuclei were then isolated after 60 min of incubation and transferred to a second extract (restarting extract) supplemented with roscovitine (0.5 mM) and Geminin (60 mM) to block the firing and the assembly of novel origins, respectively. DNA synthesis reactions were pulse-labeled with α-[32P]-dCTP during incubation in the second extract. (E) Replication products were resolved by 1% alkaline agarose gel electrophoresis and revealed by autoradiography. Lanes 1â4: Mock treated extracts; Lanes 5â8: incubation in the first extract was performed in the presence of 7.5 mM DHU. Lanes 10â12 serve as positive controls: after 30 min incubation in the first extract, DNA synthesis was blocked with aphidicolin (100 ng/μl). Right panel: Histogram representing the quantification of the gel by image J of replication products (arbitrary unit). One representative experiment is shown from two biological replicates (See Supplementary Figure S4A). |
|
|
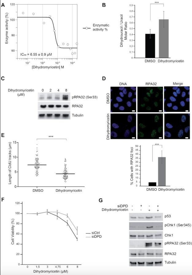
Figure 5. Dihydromyricetin induces DNA replication stress. (A) IC50 determination of dihydromyricetin for DHP (0.2 μM) using dihydrouracil (50 μM) as a substrate. One representative experiment is shown from three biological replicates. (B) Molar ratios of dihydrouracil versus uracil measured in U-2 OS cells treated with 20 μM dihydromyricetin for 16 h. Data from three independent biological replicates, with three technical replicates for each, are represented as mean ± S.E.M. P-values were calculated using a regression model with Poisson distribution: ***P < 0.0001. (C) Western blot analysis with the indicated antibodies of U-2 OS whole-cell extracts treated with dihydromyricetin for 48 h at the indicated concentrations. One representative experiment is shown from three biological replicates. (D) RPA32 immunofluorescence staining of U-2 OS cells treated with DMSO or 20 μM dihydromyricetin for 16 h. Bars indicate 10 μm. DNA was stained by Hoechst. Bottom panel: Histogram representation of the percentage of RPA32 foci-positive cells in a population of 100 cells. Data from three independent biological replicates are represented as mean ± S.D. P-values were calculated using a regression model with Poisson distribution: ***P < 0.0001. (E) Graphic representation of replication track lengths measured in μm (y-axis) in control and U-2 OS cells treated with 20 μM of dihydromyricetin for 16 h. The bar dissecting the data points represents the median of 100 tracts length from one biological replicate. Differences between distributions were assessed with the Mann-Whitney rank sum test. P-values: *** < 0.0001. (F) U-2 OS cells were transfected with control or anti-DPD siRNA and exposed to increasing concentrations of dihydromyricetin for 2 days. Cell viability was estimated using Cell Titer-Glo assay. Mean viability is representative of experiments performed in triplicate. Error bars represent ± S.E.M. (G) Western blot analysis with the indicated antibodies of whole cell extracts from U-2 OS transfected with anti-DPD siRNA and treated or not with 20 μM of dihydromyricetin for 24 h. One representative experiment is shown from two biological replicates. |
|
|
Figure 6. Dihydropyrimidines metabolites induce DPCs. (A) The chromatin fraction of control and DHP knockdown U-2 OS cells (siDHP-1) was subjected to western blot analysis with the indicated antibodies. Histone H3 was used as loading control. One representative experiment is shown from two biological replicates. (B) Chromatin extracts from nuclei incubated in control and DHU (7.5 mM) containing extracts for 60 and 120 min were subjected to western blot analysis with the indicated antibodies. Histone H3 was used as loading control. One representative experiment is shown from two biological replicates. (C) Total DPC levels in U-2 OS cells transfected with control or anti-DHP siRNA (siDHP-1) visualized by silver staining. Right panel: Histogram representing the quantification of DPC levels normalized to total DNA amount by image J. Three independent biological replicates are averaged in the bar graphs. Error bars represent ± S.D. P-values were calculated using a regression model with Poisson distribution: ***P < 0.0001. (D) Total DPC levels in U-2 OS cells treated or not with 1 mM FA for 2 h visualized by silver staining. Right panel: Histogram representing the quantification of DPC levels normalized to total DNA amount by image J. Three independent biological replicates are averaged in the bar graphs. Error bars represent ± S.D. P-values were calculated using a regression model with Poisson distribution: ***P < 0.0001. (E) Total DPC levels after U-2 OS cells treatment with DMSO or 5 μM of Dihydromyricetin for 16 h visualized by silver staining. Right panel: Histogram representing the quantification of DPC levels normalized to total DNA amount by image J. Three independent biological replicates are averaged in the bar graphs. Error bars represent ± S.D. P-values were calculated using a regression model with Poisson distribution: ***P < 0.0001. (F) Western blot analysis of crosslinked DNA polymerase η in total DPC extracts from U-2 OS cells transfected with control or anti-DHP siRNA (siDHP-1) and the corresponding DNA quantification. One representative experiment is shown from two biological replicates. (G) Slot-blot showing crosslinked DNA polymerase η in total DPC extracts from U-2 OS cells treated with 20 μM dihydromyricetin for 16 h and the corresponding DNA quantification. (H) Pie chart representation of gene ontology analyses using the panther Classification system (http://www.pantherdb.org/on). Theoretical relates to gene ontology classification expected from random sampling of the proteome. Observed is the classification of proteins enriched at least 10-folds in DHP-depleted cells versus control cells. Proteins selected for the analysis were identified in three independent experiments. |
|
|
Figure 7. FANCM promotes cellular tolerance to dihydromyricetin. (A) U-2 OS cells were transfected with the indicated siRNAs and exposed to increasing concentrations of dihydromyricetin for 2 days. Cell viability was estimated using Cell Titer-Glo assay. Mean viability is representative of experiments preformed in triplicate. Error bars represent ±S.D. Bottom panel: the efficiency of FANCM, FANCD2 or FANCA knockdown was assessed by western blotting. (B) U-2 OS cells were transfected with FANCM siRNA and cell viability was assessed as described in A. Mean viability representative of quadruplicates. Error bars represent ±S.D. (C) Model: The accumulation of Dihydropyrimidines in cancer cells induces DNA replication and transcriptional stress via the formation of DPCs. |
References [+] :
Adamson,
A genome-wide homologous recombination screen identifies the RNA-binding protein RBMX as a component of the DNA-damage response.
2012, Pubmed
Adamson, A genome-wide homologous recombination screen identifies the RNA-binding protein RBMX as a component of the DNA-damage response. 2012, Pubmed
Assmann, Dihydropyrimidinase deficiency and congenital microvillous atrophy: coincidence or genetic relation? 1997, Pubmed
Aze, RNAs coordinate nuclear envelope assembly and DNA replication through ELYS recruitment to chromatin. 2017, Pubmed , Xenbase
Basbous, A tumor suppressive DNA translocase named FANCM. 2019, Pubmed
Bester, Nucleotide deficiency promotes genomic instability in early stages of cancer development. 2011, Pubmed
Bogliolo, Biallelic truncating FANCM mutations cause early-onset cancer but not Fanconi anemia. 2018, Pubmed
Castellano-Pozo, R loops are linked to histone H3 S10 phosphorylation and chromatin condensation. 2013, Pubmed
Catucci, Individuals with FANCM biallelic mutations do not develop Fanconi anemia, but show risk for breast cancer, chemotherapy toxicity and may display chromosome fragility. 2018, Pubmed
Ciccia, The DNA damage response: making it safe to play with knives. 2010, Pubmed
Collis, FANCM and FAAP24 function in ATR-mediated checkpoint signaling independently of the Fanconi anemia core complex. 2008, Pubmed
Cox, MaxQuant enables high peptide identification rates, individualized p.p.b.-range mass accuracies and proteome-wide protein quantification. 2008, Pubmed
Diamond, Macrophage tropism of HIV-1 depends on efficient cellular dNTP utilization by reverse transcriptase. 2004, Pubmed
Duxin, Repair of a DNA-protein crosslink by replication-coupled proteolysis. 2014, Pubmed , Xenbase
Edwards, Hypermutation of DPYD Deregulates Pyrimidine Metabolism and Promotes Malignant Progression. 2016, Pubmed
Errico, Tipin is required for stalled replication forks to resume DNA replication after removal of aphidicolin in Xenopus egg extracts. 2007, Pubmed , Xenbase
Gillespie, Preparation and use of Xenopus egg extracts to study DNA replication and chromatin associated proteins. 2012, Pubmed , Xenbase
Guo, Requirement for Atr in phosphorylation of Chk1 and cell cycle regulation in response to DNA replication blocks and UV-damaged DNA in Xenopus egg extracts. 2000, Pubmed , Xenbase
Hamajima, Dihydropyrimidinase deficiency: structural organization, chromosomal localization, and mutation analysis of the human dihydropyrimidinase gene. 1998, Pubmed
Hanahan, Hallmarks of cancer: the next generation. 2011, Pubmed
Hashimoto, Rad51 protects nascent DNA from Mre11-dependent degradation and promotes continuous DNA synthesis. 2010, Pubmed , Xenbase
Hekmat-Nejad, Xenopus ATR is a replication-dependent chromatin-binding protein required for the DNA replication checkpoint. , Pubmed , Xenbase
Henderson, Dihydropyrimidinase deficiency presenting in infancy with severe developmental delay. 1993, Pubmed
Huang, Inhibition of a Putative Dihydropyrimidinase from Pseudomonas aeruginosa PAO1 by Flavonoids and Substrates of Cyclic Amidohydrolases. 2015, Pubmed
Huang, Dihydromyricetin suppresses the proliferation of hepatocellular carcinoma cells by inducing G2/M arrest through the Chk1/Chk2/Cdc25C pathway. 2013, Pubmed
Huang, Topoisomerase I-mediated cleavage at unrepaired ribonucleotides generates DNA double-strand breaks. 2017, Pubmed
Jackson, DNA REPAIR. Drugging DNA repair. 2016, Pubmed
Jackson, Replicon clusters are stable units of chromosome structure: evidence that nuclear organization contributes to the efficient activation and propagation of S phase in human cells. 1998, Pubmed
Ji, Dihydromyricetin induces cell apoptosis via a p53-related pathway in AGS human gastric cancer cells. 2015, Pubmed
Kannouche, Interaction of human DNA polymerase eta with monoubiquitinated PCNA: a possible mechanism for the polymerase switch in response to DNA damage. 2004, Pubmed
Kermi, RAD18 Is a Maternal Limiting Factor Silencing the UV-Dependent DNA Damage Checkpoint in Xenopus Embryos. 2015, Pubmed , Xenbase
Kumar, Highly mutagenic and severely imbalanced dNTP pools can escape detection by the S-phase checkpoint. 2010, Pubmed
Kumbhar, Recruitment of ubiquitin-activating enzyme UBA1 to DNA by poly(ADP-ribose) promotes ATR signalling. 2018, Pubmed
Lane, Regulation of mammalian nucleotide metabolism and biosynthesis. 2015, Pubmed
Langevin, Fancd2 counteracts the toxic effects of naturally produced aldehydes in mice. 2011, Pubmed
Larsen, Replication-Coupled DNA-Protein Crosslink Repair by SPRTN and the Proteasome in Xenopus Egg Extracts. 2019, Pubmed , Xenbase
Lazzaro, RNase H and postreplication repair protect cells from ribonucleotides incorporated in DNA. 2012, Pubmed
Lerma-Ortiz, 'Nothing of chemistry disappears in biology': the Top 30 damage-prone endogenous metabolites. 2016, Pubmed
Li, Inactivation of the SR protein splicing factor ASF/SF2 results in genomic instability. 2005, Pubmed
Li, The Versatile Effects of Dihydromyricetin in Health. 2017, Pubmed
Lin, Reactivity of damaged pyrimidines: DNA cleavage via hemiaminal formation at the C4 positions of the saturated thymine of spore photoproduct and dihydrouridine. 2014, Pubmed
Lindahl, Instability and decay of the primary structure of DNA. 1993, Pubmed
Liu, MDC1 promotes ovarian cancer metastasis by inducing epithelial-mesenchymal transition. 2015, Pubmed
Liu, Chk1 is an essential kinase that is regulated by Atr and required for the G(2)/M DNA damage checkpoint. 2000, Pubmed
Luke-Glaser, FANCM regulates DNA chain elongation and is stabilized by S-phase checkpoint signalling. 2010, Pubmed
Lunt, Pyruvate kinase isoform expression alters nucleotide synthesis to impact cell proliferation. 2015, Pubmed
Luo, Principles of cancer therapy: oncogene and non-oncogene addiction. 2009, Pubmed
Lutzmann, MCM9 binds Cdt1 and is required for the assembly of prereplication complexes. 2008, Pubmed , Xenbase
Macheret, Intragenic origins due to short G1 phases underlie oncogene-induced DNA replication stress. 2018, Pubmed
Macheret, DNA replication stress as a hallmark of cancer. 2015, Pubmed
Méchali, DNA synthesis in a cell-free system from Xenopus eggs: priming and elongation on single-stranded DNA in vitro. 1982, Pubmed , Xenbase
MOKRASCH, Incorporation of hydropyrimidine derivatives in ribonucleic acid with liver preparations. 1958, Pubmed
MOKRASCH, Some enzymic actions on hydrouracil derivatives. 1960, Pubmed
Moreaux, A high-risk signature for patients with multiple myeloma established from the molecular classification of human myeloma cell lines. 2011, Pubmed
Naguib, Enzymes of uracil catabolism in normal and neoplastic human tissues. 1985, Pubmed
Neidhardt, Association Between Loss-of-Function Mutations Within the FANCM Gene and Early-Onset Familial Breast Cancer. 2017, Pubmed
Ni, Flavonoid ampelopsin inhibits the growth and metastasis of prostate cancer in vitro and in mice. 2012, Pubmed
Park, RAP80 regulates epithelial-mesenchymal transition related with metastasis and malignancy of cancer. 2016, Pubmed
Pontel, Endogenous Formaldehyde Is a Hematopoietic Stem Cell Genotoxin and Metabolic Carcinogen. 2015, Pubmed
Putman, Dihydropyrimidinase deficiency, a progressive neurological disorder? 1997, Pubmed
Raderschall, Nuclear foci of mammalian recombination proteins are located at single-stranded DNA regions formed after DNA damage. 1999, Pubmed
Recolin, Role of replication protein A as sensor in activation of the S-phase checkpoint in Xenopus egg extracts. 2012, Pubmed , Xenbase
Sale, Y-family DNA polymerases and their role in tolerance of cellular DNA damage. 2012, Pubmed
Shaul, Dihydropyrimidine accumulation is required for the epithelial-mesenchymal transition. 2014, Pubmed
Sogo, Fork reversal and ssDNA accumulation at stalled replication forks owing to checkpoint defects. 2002, Pubmed
Sparks, The CMG Helicase Bypasses DNA-Protein Cross-Links to Facilitate Their Repair. 2019, Pubmed , Xenbase
Stingele, Mechanism and Regulation of DNA-Protein Crosslink Repair by the DNA-Dependent Metalloprotease SPRTN. 2016, Pubmed , Xenbase
Sumi, Dihydropyrimidinuria without clinical symptoms. 1996, Pubmed
Técher, Signaling from Mus81-Eme2-Dependent DNA Damage Elicited by Chk1 Deficiency Modulates Replication Fork Speed and Origin Usage. 2016, Pubmed
Trenz, ATM and ATR promote Mre11 dependent restart of collapsed replication forks and prevent accumulation of DNA breaks. 2006, Pubmed , Xenbase
Tretyakova, DNA-Protein Cross-Links: Formation, Structural Identities, and Biological Outcomes. 2015, Pubmed
Tuduri, Topoisomerase I suppresses genomic instability by preventing interference between replication and transcription. 2009, Pubmed
Vander Heiden, Understanding the Intersections between Metabolism and Cancer Biology. 2017, Pubmed
van Kuilenburg, Activity of pyrimidine degradation enzymes in normal tissues. 2006, Pubmed
van Kuilenburg, Clinical, biochemical and genetic findings in two siblings with a dihydropyrimidinase deficiency. 2007, Pubmed
van Kuilenburg, Dihydropyrimidinase deficiency: Phenotype, genotype and structural consequences in 17 patients. 2010, Pubmed
Vaz, Metalloprotease SPRTN/DVC1 Orchestrates Replication-Coupled DNA-Protein Crosslink Repair. 2016, Pubmed
Wang, Evidence for endogenous formation of the hepatocarcinogen N-nitrosodihydrouracil in rats treated with dihydrouracil and sodium nitrite: a potential source of human hepatic DNA carboxyethylation. 2013, Pubmed
Wikoff, Metabolomic markers of altered nucleotide metabolism in early stage adenocarcinoma. 2015, Pubmed
Wysocka, Loss of HCF-1-chromatin association precedes temperature-induced growth arrest of tsBN67 cells. 2001, Pubmed
Yoo, Identification of genes conferring resistance to 5-fluorouracil. 2009, Pubmed
Zellweger, Rad51-mediated replication fork reversal is a global response to genotoxic treatments in human cells. 2015, Pubmed
Zeman, Causes and consequences of replication stress. 2014, Pubmed
Zeng, Dihydromyricetin induces cell cycle arrest and apoptosis in melanoma SK-MEL-28 cells. 2014, Pubmed
Zhang, Dihydromyricetin promotes hepatocellular carcinoma regression via a p53 activation-dependent mechanism. 2014, Pubmed
Zhang, ATM-mediated stabilization of ZEB1 promotes DNA damage response and radioresistance through CHK1. 2014, Pubmed
Zhao, ATR-mediated checkpoint pathways regulate phosphorylation and activation of human Chk1. 2001, Pubmed
Zlatanou, The hMsh2-hMsh6 complex acts in concert with monoubiquitinated PCNA and Pol η in response to oxidative DNA damage in human cells. 2011, Pubmed
