XB-ART-56604
Dev Biol
2020 Mar 15;4592:109-125. doi: 10.1016/j.ydbio.2019.12.010.
Show Gene links
Show Anatomy links
CFAP43 modulates ciliary beating in mouse and Xenopus.
Rachev E, Schuster-Gossler K, Fuhl F, Ott T, Tveriakhina L, Beckers A, Hegermann J, Boldt K, Mai M, Kremmer E, Ueffing M, Blum M, Gossler A.
???displayArticle.abstract???
Malfunctions of motile cilia cause a variety of developmental defects and diseases in humans and animal model organisms. Defects include impaired mucociliary clearance of the airways, sperm immotility, hydrocephalus and organ laterality. Here, we characterize the evolutionary conserved Cfap43 gene by loss-of-function experiments in the mouse and the frog Xenopus laevis. Cfap43 is expressed in tissues carrying motile cilia and acts as a target gene of the transcription factor FOXJ1, which is essential for the induction of motile ciliogenesis. We show that CFAP43, a protein of unknown biochemical function, localizes to the ciliary axoneme. CFAP43 is involved in the regulation of the beating frequency of tracheal cilia and loss of CFAP43 causes severe mucus accumulation in the nasal cavity. Likewise, morphant and crispant frog embryos revealed impaired function of motile cilia of the larval epidermis, a model for airway mucociliary epithelia. CFAP43 participates in the formation of flagellar axonemes during spermatogenesis as mice mutant for Cfap43 display male infertility, consistent with observations in male sterile patients. In addition, mice mutant for Cfap43 display early onset hydrocephalus. Together, these results confirm the role of CFAP43 in the male reproductive tract and pinpoint additional functions in airway epithelia mucus clearance and brain development.
???displayArticle.pubmedLink??? 31884020
???displayArticle.link??? Dev Biol
Species referenced: Xenopus laevis
Genes referenced: cdkn2b cfap43 dand5 dnah9 dnai1 epha8 fes foxj1 foxj1.2 hprt1 pitx2 psmd6 septin7 slc7a5 stom tub tubg1
GO keywords: fluid transport [+]
cerebrospinal fluid circulation
sperm motility
maintenance of ciliary planar beating movement pattern
multi-ciliated epithelial cell differentiation
embryonic brain development
???displayArticle.antibodies??? Tubg1 Ab4
???displayArticle.morpholinos??? cfap43 MO1 cfap43 MO2
gRNAs referenced: cfap43 gRNA1 cfap43 gRNA2 foxj1 gRNA2 foxj1 gRNA3
???displayArticle.disOnts??? visceral heterotaxy [+]
Phenotypes: Xla + cfap43 MO(Fig. 4 A B) [+]
Xla + cfap43 MO(Mov. S3)
Xla + cfap43 MO
Xla wt + cfap43 sgRNA1 CRISPR(Fig 4 A B)
Xla wt + cfap43 sgRNA1 CRISPR(Fig. 4. C bd)
Xla wt + cfap43 sgRNA1 CRISPR(Fig.S3. A)
Xla wt + cfap43 sgRNA2 CRISPR(Fig. 4 A B)
Xla wt + cfap43 sgRNA2 CRISPR
Xla wt + foxj1 mRNA(Fig. 2 B)
Xla wt + foxj1 sgnRNA1 CRISPR (Fig. 2. C b b')
Xla + cfap43 MO
Xla wt + cfap43 sgRNA1 CRISPR(Fig 4 A B)
Xla wt + cfap43 sgRNA1 CRISPR(Fig. 4. C bd)
Xla wt + cfap43 sgRNA1 CRISPR(Fig.S3. A)
Xla wt + cfap43 sgRNA2 CRISPR(Fig. 4 A B)
Xla wt + cfap43 sgRNA2 CRISPR
Xla wt + foxj1 mRNA(Fig. 2 B)
Xla wt + foxj1 sgnRNA1 CRISPR (Fig. 2. C b b')
???attribute.lit??? ???displayArticles.show???
|
|
Fig. 1. Murine Cfap43 is expressed in tissues carrying multiciliated cells. (A) Murine CFAP43 protein contains 6 WD-repeats in the N-terminal part (Uniprot, (https://www.uniprot.org/uniprot/E9Q7R9), whereas the C-terminus contains six coiled-coil domains, as predicted by Multicoil (http://cb.csail.mit.edu/cb/multicoil/cgi-bin/multicoil.cgi). (B) Similarity matrix of CFAP43 amino acid sequences from different species reveals high evolutionary conservation. (C) Cfap43 is expressed in the left-right organizer (LRO, arrowhead) at E8.25 (lateral (a) and ventral view (b)) as detected by WISH. (D) Cfap43 expression in wt adult mouse tissues was detected by SISH (a-d; red boxes are magnified in aâ-dâ). White arrowheads in (aâ-dâ) point to regions of expression. (E) Cfap43 expression in E17.5 âwt (a-d; red boxes are magnified in aâ-dâ) and Foxj1-/- (e-h; red boxes are magnified in eâ-hâ) tissues was detected by SISH (marked by white arrowheads). Note that Cfap43 expression was reduced in the lung epithelium (g, yellow arrowhead in gâ) and absent in the ependymal layer and choroid plexus (CP) of Foxj1-/- specimens (red arrowheads in h, hâ). Scale bars: Da-d, Ea-h â= â500 âμm. |
|
|
Fig. 2. Expression of cfap43 in wt and foxj1-manipulated Xenopus embryos. (A) Foxj1 and cfap43 are co-expressed as shown by comparative analysis of foxj1 and cfap43 mRNA expression in staged embryos using specific antisense RNA probes. (a, b) foxj1 expression, but not cfap43 was shown in the precursor of the left-right organizer (LRO), the superficial mesoderm (SM) of stage 10 gastrula embryos. (c, d) Dorsal explants and transversal histological sections (câ, dâ) through neurula embryos at stage 19 revealed mRNA transcription of both genes in the floor plate (FP), and cfap43 mRNA in addition in the LRO (GRP; outlined by dashed lines), where expression is induced already at stage 15 (not shown). (e, f) Co-expression in the nephrostomes (black arrowheads) and MCCs (white arrowheads) of stage 33 larvae. (g, h) Staining of stage 45 tadpoles in whole-mounts demonstrated strong neural expression of foxj1 in the sub-commissural organ (SCO), zona limitans intrathalamica (ZLI) and the FP, which was absent for cfap43 (gâââ, hâââ). Non-neural expression was found in the dorsal lining of the branchial chamber (BC) (gââ, hââ) and in the stomach (stom.) (gâ, hâ). (B) Cfap43 is a foxj1 target gene. Embryos were unilaterally injected with foxj1 mRNA and analyzed for cfap43 expression. *, injected side. (C) Foxj1 F0 crispant embryos (b, bâ) lacked detectable cfap43 expression except for the proctodeum (black arrowhead). Scale bars â= â100 âμm. |
|
|
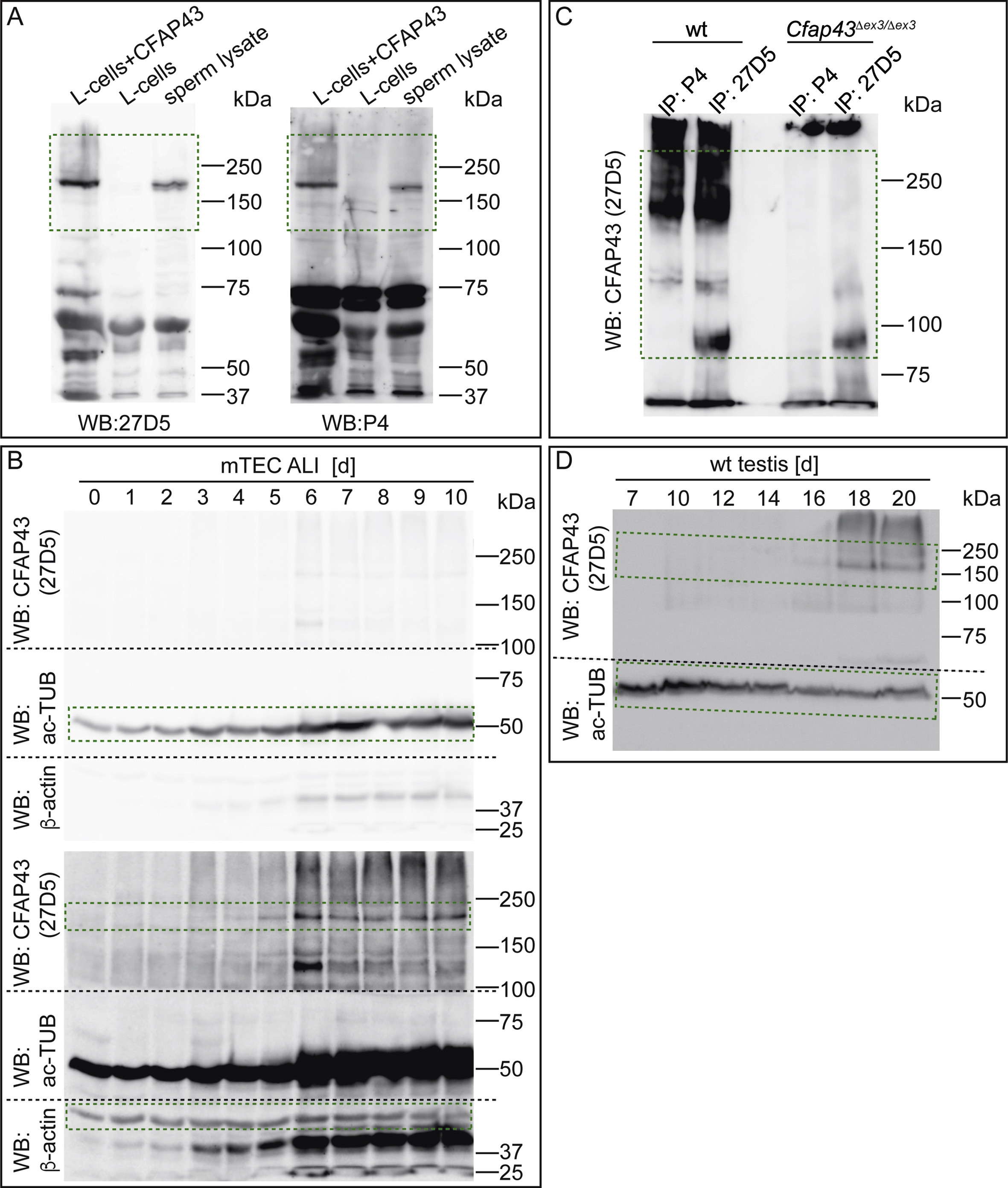
Fig. 3. Detection and subcellular localization of murine CFAP43. (A) (a) A schematic representation of mouse CFAP43 protein showing regions used for immunization marked by dark gray boxes. (b) Western blot analyses of lysates from L-cells overexpressing CFAP43, untransfected L-cells, and wt mouse sperm lysates probed with monoclonal antibody 27D5 (left) or polyclonal antibody P4 (right). (B) Western blot analyses of mouse tracheal epithelial cells (mTECs) at various time points after initiation of air liquid interface (ALI) cultures probed for CFAP43 (27D5), acetylated α-tubulin (ac-TUB), and β-actin show upregulation of CFAP43 during ciliogenesis. (C) CFAP43 localizes to cilia in isolated mTECs (a, b) and lung sections (c, d), which were co-stained with monoclonal antibody 22A11 and acetylated α-tubulin (ac-TUB). Full size Western blots for Ab and B are shown in Figs. S9A and B. Scale bar in C â= â10 âμm. |
|
|
[waiting for corrected caption from authors] |
|
|
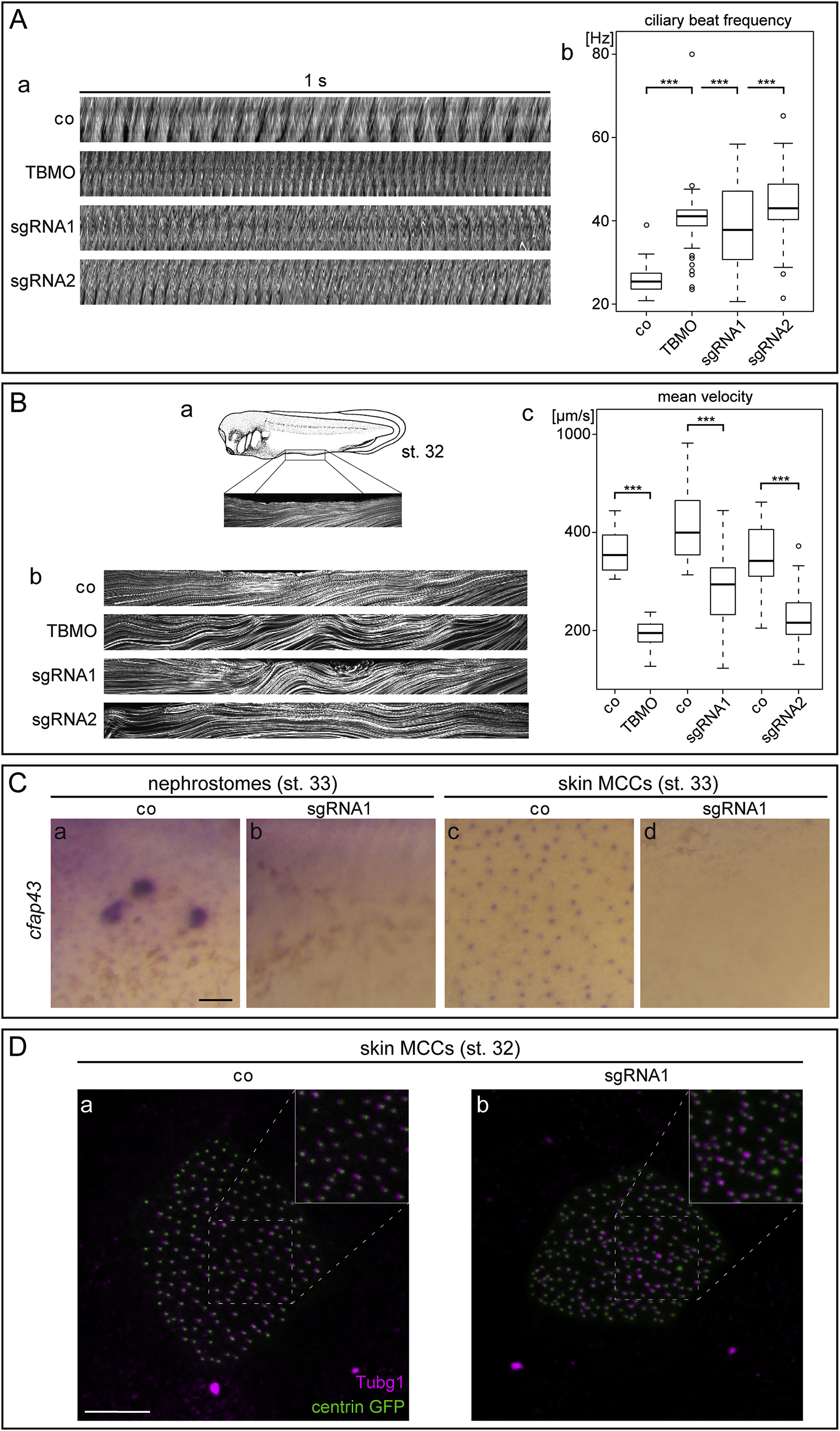
Fig. 4. Ciliary defects in Xenopus cfap43 morphant and crispant larval skin. (A) (a) Kymographs of ciliary motility of single MCCs were generated from control (co) wt, TBMO-, sgRNA1-and sgRNA2-injected specimens. (b) Statistical evaluation of results from 3 independent experiments with 15 embryos each and 5 analyzed MCCs per embryo revealed elevated ciliary beat frequencies upon cfap43 loss-of-function. (B) (a) Schematic depiction of the region used for flow analysis in control wt and manipulated stage 32 embryos. Embryo scheme taken from https://www.xenbase.org/anatomy/alldev.do. (b) Maximum intensity projections of single control wt, TBMO-, sgRNA1-and sgRNA2-injected specimens represent cilia-generated flow. (c) Evaluation of bead transport from 3 independent experiments with 8 analyzed specimens each shows reduced mean velocities in cfap43 morphants and crispants. (C) cfap43 mRNA transcripts were reduced in cfap43 crispant embryos (b, d) at stage 33, with a focus on nephrostomes (a, b) and MCCs (c, d). Morphant Embryos were injected with 0.5 âpmol TBMO. (D) IF staining of basal bodies (centrin GFP) and basal feet (Tubg1) in skin MCCs of stage 32 wildtype and crispant specimens. Scale bars: C â= â100 âμm, D â= â10 âμm ***, p<0.001. |
|
|
Still image from Movie S3. Bead transport in the Xenopus larval skin. Fluorescent beads were added to wt or manipulated specimens at stage 32 and bead transport was recorded at 175 fps. Top: wt; middle: 0.5 âpmol TBMO-injected specimen; bottom: cfap43 crispant. Note that bead transport was slower in morphants and crispants. Movie plays at 50 fps, i.e. at about 0.3x real time. |
|
|
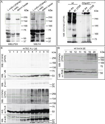
Fig. 5. Generation and validation of a Cfap43 null allele in the mouse. (A) Cfap43 âwt locus, targeting vector, and targeted alleles (Cfap43 targeted locus, Cfap43loxP, and Cfap43δex3). (B) Western blot analysis of CFAP43 following IP with polyclonal antibody P4 or MAb 27D5 from testes lysates shows absence of CFAP43 protein in Cfap43δex3/δex3 mutants. The green arrowhead points to CFAP43 protein. (C) Indirect IF staining of lung sections of wt and Cfap43δex3/δex3 mutants using monoclonal antibody 5B1 co-stained with acetylated α-tubulin (ac-TUB) shows CFAP43 in cilia in wt, but its absence in Cfap43δex3/δex3 lungs. Full size Western blot for B is shown in Fig. S9C. Scale bar in C â= â10 âμm. |
|
|
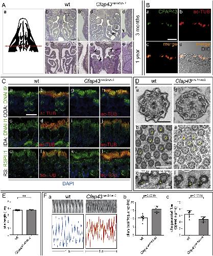
Fig. 6. Airway cilia morphology and function in wt and Cfap43 knockout mice. (A) PAS staining of frontal sections (at level indicated in (a)) from nasal cavities of 3 months (b, d) and 1 year (c, e) old wt (b, c) and Cfap43δex3/δex3 (d, e) mice show mucus accumulations in mutants (black arrowheads in (d, e)). Dashed boxes outline areas of higher magnification in (bâ-eâ). (B) IF staining of wt lung sections with monoclonal antibody 5B1 highlights CFAP43 localization exclusively to cilia of epithelial cells, which were co-stained with acetylated α-tubulin (ac-Tub). (C) Outer dynein arms (ODA, DNAH9: a, b, g, h), inner dynein arms (IDA, DNAH1: c, d, i, j), and radial spokes (RS, RSPH1: e, f, k, l) are present in wt (aâf) and Cfap43δex3/δex3 (gâl) tracheal cilia. (D) TEM analyses of wt (aâc) and Cfap43δex3/δex3 (dâf) lung cilia axonemes demonstrate normal arrangement of 9 â+ â2 axonemes (a, d) and normal rotational polarization of cilia, as indicated by orientation of central microtubule pairs (yellow arrows in b and e) and basal feet (yellow asterisks in c and f). (E) Cilia length is comparable in wt and Cfap43δex3/δex3 tracheas. Each dot represents the average cilia length from one individual. (F) (a) Representative kymographs (above) and plotted values (bellow) of wt (blue) and Cfap43δex3/δex3 (red) tracheal cilia motility (t â= â1 âs) depict ciliary beat frequency (CBF). (b) CBF is enhanced in Cfap43δex3/δex3 as compared to wt tracheal cilia. Each dot represents the average CBF of one specimen (nâ¥11 âcells analyzed). (c) Cilia generated flow is reduced in Cfap43δex3/δex3 versus wt tracheas. Each dot represents the average ciliary flow per specimen from nâ¥3 recordings. More details concerning CBF and ciliary flow measurement are shown in Fig. S7. Scale bars: A â= â1 âmm; B â= â20 âμm; C â= â10 âμm; Da, d â= â100 ânm; Db, e â= â500 ânm; Dc, f â= â100 ânm. |
|
|
Still image from Movie S4. Video-microscopy of cilia motility of murine tracheal multiciliated cells. Ciliary beating of tracheal multiciliated cells of wt (left) and Cfap43δex3/δex3 (right) tracheal explants. Yellow lines represent areas used to determine the ciliary beat frequency (CBF) as described in the methods section. The movies shown were captured for 9 âs âat a rate of 164.9 fps (wt) and 163.32 fps (Cfap43δex3/δex3) and played back with a rate of 15 fps. Average CBF for wt is 10.02 â± â1.862 âHz and for Cfap43δex3/δex3 16.12 â± â2.229 âHz. . |
|
|
Still image from Movie S1. Impaired hovering behavior of morphant tadpoles. Time-lapse video of Xenopus tadpole (stage 33) that was unilaterally injected with 2 âpmol TBMO on the right side at the 4-cell stage. Note that specimen hovers across the agar dish on the uninjected side, while hovering behavior was much impaired upon flipping to the morphant side. Movie plays at 10x real time. |
|
|
Fig. 7. Cfap43 expression during spermiogenesis and sperm defects in Cfap43δex3/δex3 males. (A) Representative trajectories of wt and Cfap43δex3/δex3 sperm motility reveal immobility of sperm from mutant mice (cf. Movie S6). (B) SISH on wt testis (aâc) and WB analysis of wt testis lysates (d) show upregulation of Cfap43 expression from postnatal (P) day P15 on. Full size Western blot is shown in Fig. S9D. (C) Histological (HE) (a, c, câ, e, g, gâ) and immunostained (b, f, d, dâ, h, hâ) sections show wt (a-dâ) and Cfap43δex3/δex3 (e-hâ) testes (a, b, e, f) and cauda epididymides (c-dâ, g-hâ). In immunostainings the acrosome was marked by PNA (green) and the sperm flagella were labelled using acetylated α-tubulin (ac-TUB, red). DAPI was used to stain nuclei (blue). Scale bars: A â= â50 âμm, Ba-c â= â100 âμm; Ca, b, e, f â= â100 âμm; Cc, d, g, h â= â200 âμm. |
|
|
Fig. 8. Subcellular and electron microscopic analysis of Cfap43δex3/δex3 mouse sperm. (A) Schematic overview indicating the sperm architecture. In the midpiece (1) the axoneme is surrounded by outer dense fibers (ODF) and mitochondria. The annulus is located at the border between the midpiece and the principal piece (yellow). ODFs are continuing in the principal piece (2), surrounded by the fibrous sheath. In the proximal part (3) of the principal piece the ODFs are discontinuous. In the end piece (4) only the axoneme is maintained. (B) Characterization of cauda sperm from wt (a, d, g) and Cfap43δex3/δex3 (b, c, e, f, h-j) males. Mutant sperms show a shortened midpiece and malformed axoneme. Axonemes were stained for acetylated α-tubulin (ac-TUB, red), nuclei were visualized using DAPI (blue), and acrosomes were marked by PNA (purple). (aâc) Mitochondria are shown by COXVI (green). (dâf) The annulus is marked by SEPT7 (green). (gâj) AKAP3 was stained to highlight fibrous sheath (green). Yellow arrows point to midpiece/principal piece border in wt; white arrowheads point to shortened midpiece region containing mitochondria in (b, c), to annuli abnormally close to the sperm head in (e, f) of Cfap43δex3/δex3 mutant sperm, and to abnormal localization of fibrous sheath material between coiled or split axonemes close to the sperm head (h, i). In some cases no fibrous sheath was detected in Cfap43δex3/δex3 mutant sperm (j). (C) Overviews of wt (a) and Cfap43δex3/δex3 (b) sections show large, partly fragmented cytoplasmic structures in Cfap43δex3/δex3 (b, arrowheads). Red asterisks indicate sperm heads, red small arrows point to flagellar cross sections. (c, f) Detail images show flagellar cross sections of wt (c) and Cfap43δex3/δex3 (f) sperms at the midpiece level as indicated by the presence of peripheral mitochondria (yellow triangles). Pink stars mark outer dense fibers (ODFs); the large red arrow points to a dislocated ODF; small red arrows point to abnormally located microtubules. (d-e, g-i) Detail images show flagellar cross sections of wt (d, e) and Cfap43δex3/δex3 (gâi) principal pieces as indicated by the absence of mitochondria and the presence of fibrous sheath (red hexagons). (h) Arrowhead points to ODFs (blue star) peripheral to the fibrous sheath. (i) Detail image of flagellar principle piece cross section of Cfap43δex3/δex3 lacking fibrous sheath material. Scale bars: B â= â10 âμm; Ca, b â= â10 âμm; Cc-h â= â200 ânm. |
|
|
Still image from Movie S6Movement of wt and Cfap43δex3/δex3 mouse sperm cells. Normal movement of wt (left) and almost no movement of Cfap43δex3/δex3 (right) sperms. Movies were captured at a rate of 5.2 fps and played back with a rate of 7.5 fps. Tracks of some sperm cells are shown in color. Tracks were set using FIJI. |
|
|
Fig. 9. Brain defects in Cfap43δex3/δex3 mouse mutants. (A) HE stained frontal sections of wt (aâe) and Cfap43δex3/δex3 (fâj) mouse brains at different postnatal days show dilated ventricles (arrowheads) in mutant mice. (B) Mid-sagittal sections of P5 wt (a) and Cfap43δex3/δex3 (b) mouse brains show no obstruction of the aqueduct (arrowheads). (C) Ependymal cilia are present in P7, as demonstrated by IF staining of brain sections for glutamylated-tubulin (Glu-TUB, red) in wt (a) and Cfap43δex3/δex3 (b) mouse brains. Nuclei are marked by DAPI staining (blue). (D) (bâd) Cfap43 transcripts are expressed in mouse embryonic brain at E16.5. SISH of transverse sections (section planes are indicated in a); red boxes are magnified in bâ, bââ, câ and dâ. Black arrowheads in (c) and (câ) point to Cfap43 expression in the lateral wall of the lateral ventricles, white arrowhead in (câ) highlights expression at the medial wall. Black arrowhead in (dâ) points to Cfap43 expression in the AQ, white arrowhead in (dâ) highlights Cfap43 expression in the CP of the fourth ventricle. AQ: aqueduct; CP: choroid plexus. Scale bars: A â= â2 âmm; B â= â1 âmm; C =10 âμm; D â= â1 âmm. |
|
|
Still image from Movie S7. Video-microscopy of tracked fluorescent beads for determination of the cilia generated flow by ependymal cells. Representative movies of traced fluorescent beads in wt (left), Cfap43+/δex3 (middle), and Cfap43δex3/δex3 (right) lateral ventricle explants. Beads were imaged for 15 âs and their speed was defined by tracking using IMARIS (bitplane). Red bullets represent the tracked beads, white lines trace the bead tracks. Movies were captured at a rate of 6.7 fps and played back at a rate of 10 fps. Average speed of the ciliary flow in wt is 60.52 â± â5.514 âμm/s, in Cfap43+/δex3 53.48 â± â15.46 âμm/s, and in Cfap43δex3/δex3 47.79 â± â9.593 âμm/s. |
|
|
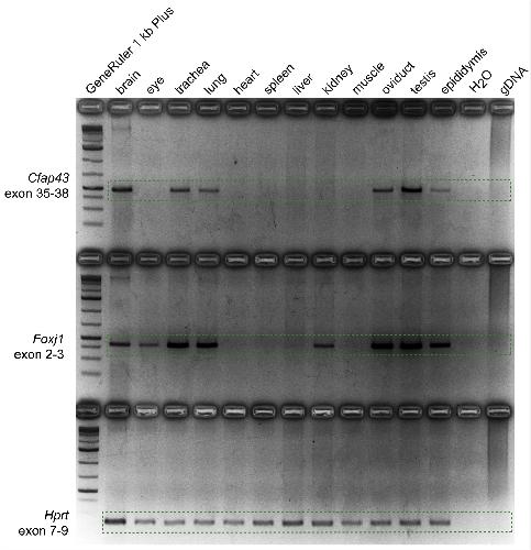
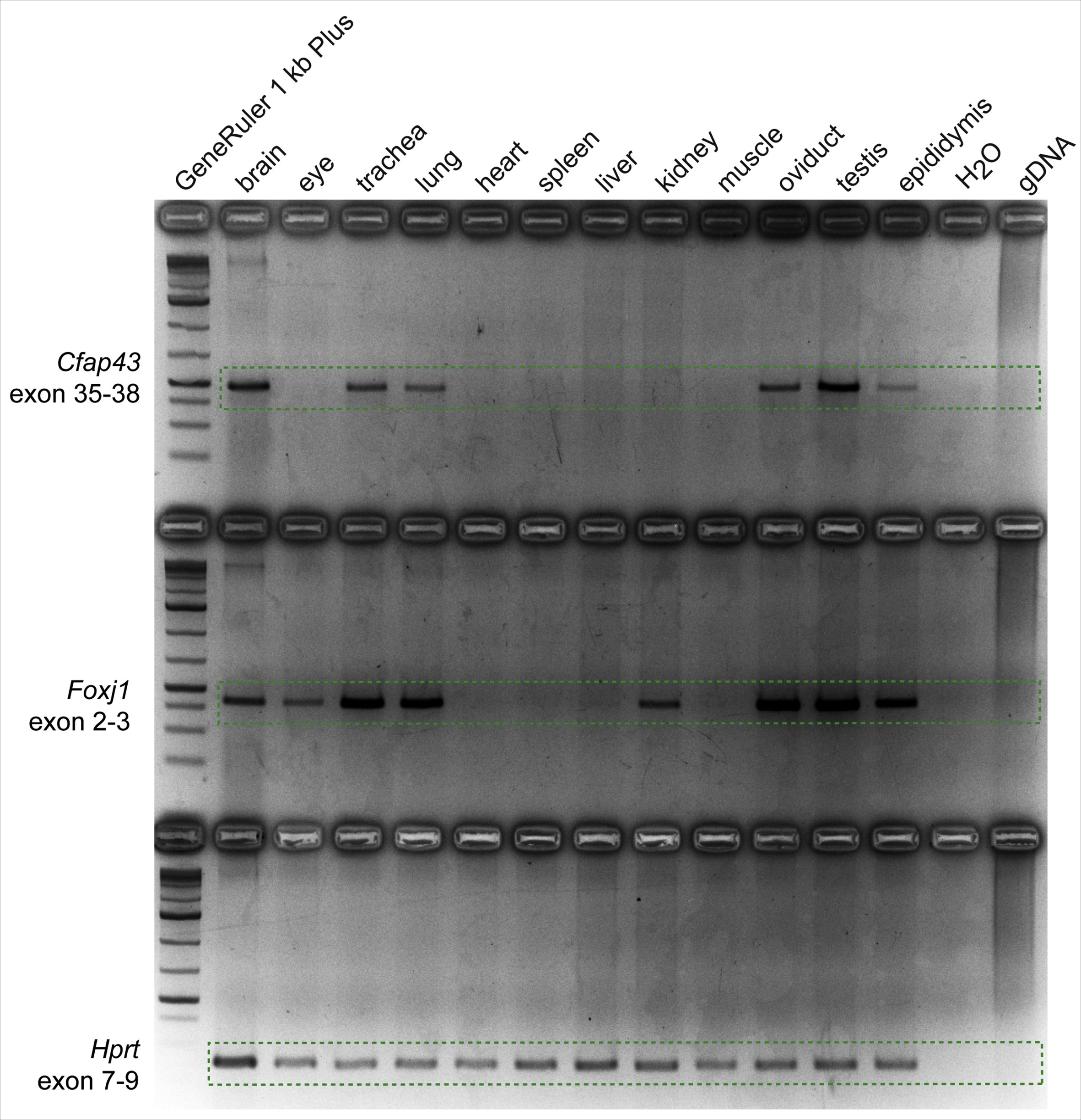
Fig. S1. Co-expression of Cfap43 and Foxj1 in adult murine tissues carrying motile cilia. Cfap43 and Foxj1 RT-PCRs on RNA isolated from adult murine tissues show co-expression of both genes in tissues carrying motile cilia. RT-PCR for Hprt was used as quality control. The full size agarose gel is shown in Fig. S10. |
|
|
Fig. S2. Genome editing of the foxj1 locus in Xenopus. (A) S allel sequence of genome edited specimens injected with sgRNA1, which targeted exon 2. (B) Indel sequences and respective frequency distribution. (C) L allel sequence of genome edited specimens injected with sgRNA1, which targeted exon 2. (D) Indel sequences and respective frequency distribution. |
|
|
Fig. S3. Ciliary phenotypes in cfap43 morphant and crispant Xenopus embryos(A) cfap43 morphants developed cysts. (B) Left: photograph of a stage 45 brain injected with fluorescent rhodamine dextrane in order to highlight the ventricular system. Red line indicates level of sectioning to determine ventricle perimenter (rhombencephalon; Rh). Right: boxplots of brain ventricle perimeters. There are no significant changes in cfap43 morphants and crispants. (C) Organ situs (heart and gut looping, position of gall bladder) was unchanged following cfap43 loss-of-function. (D) pitx2 was expressed in the lateral plate mesoderm of wt and cfap43 morphant embryos. (E) dand5 expression at the GRP was unaltered in cfap43 morphants. n represents number of analyzed specimens from at least 3 independent experiments each. Morphant embryos were injected with 2 pmol TBMO or SBMO. *, p<0.05; ***, p<0.001; n.s., not significant. |
|
|
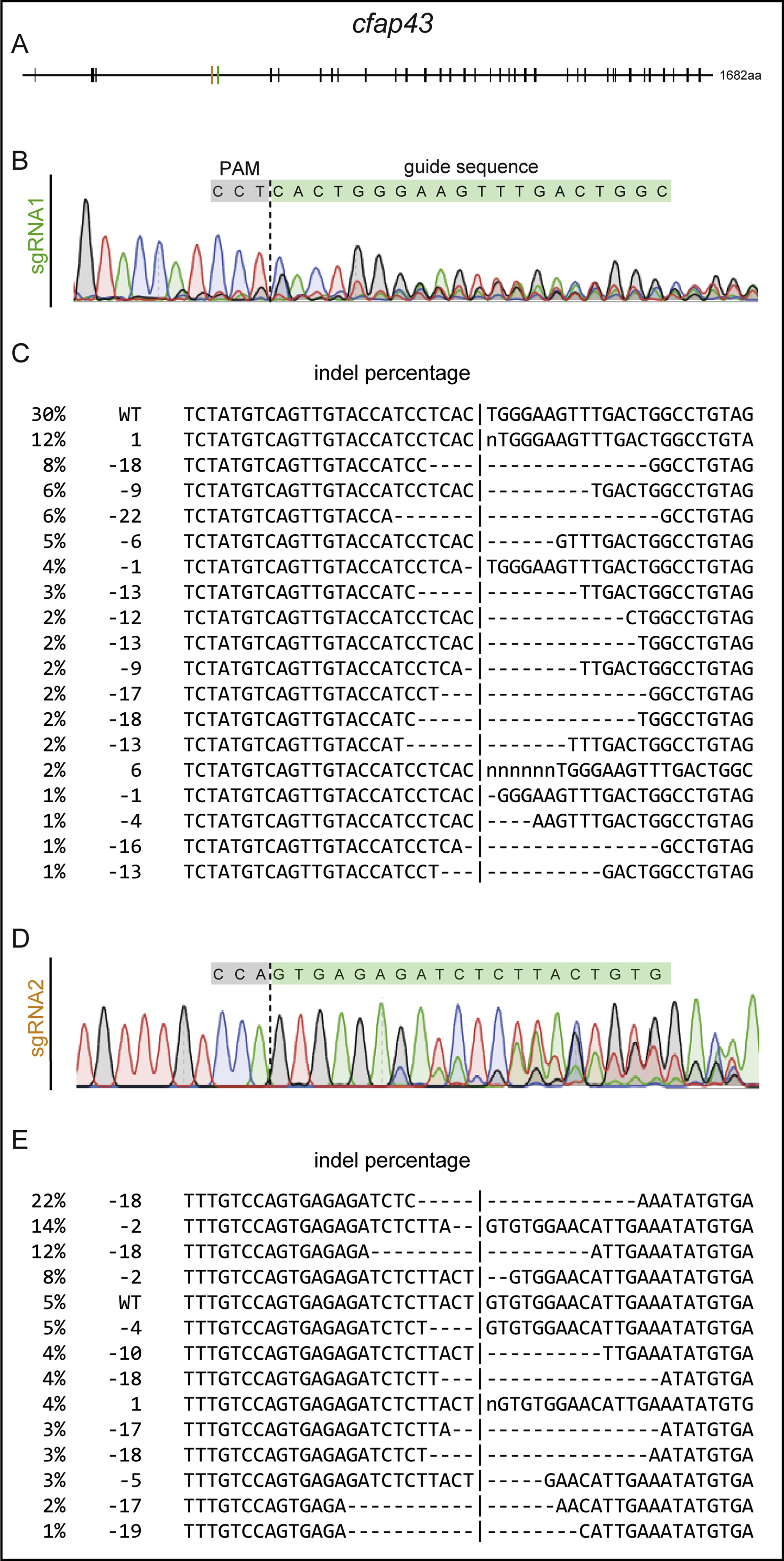
Fig. S4. Genome editing of the cfap43 locus in Xenopus. (A) Genome structure of Xenopus cfap43. Two sgRNAs were designed which targeted exons 4 and 5. (B) Sequence of genome edited specimens injected with sgRNA1. (C) Indel sequences and respective frequency distribution for sgRNA1 Xenopus crispants. (D) Sequence of genome edited specimens injected with sgRNA2. (E) Indel sequences and respective frequency distribution for sgRNA2 Xenopus crispants. |
|
|
Fig. S5. Identification of Cfap43 targeted mouse ES cell clones. (A) Cfap43 wt and targeted locus schemes depict expected southern blot bands (6 kb, 2.7 kb, 3.2 kb, and 7.5 kb). (B-D) Southern blot analyses of genomic DNA from ES cell clones digested with XbaI (B, C) or AflII (D) confirming correctly targeted ES cell clones. Clone E8 (green box) transmitted the mutant allele through the germ line. |
|
|
Fig. S6. Quantification of mucus producing goblet cells in the nasal cavity of wt and Cfap43äex3/äex3 mice.PAS staining of frontal sections of nasal cavities of 1-year old mice were used for goblet cell quantification. (A) Representative image used for goblet cell quantification. The black dashed box indicates the analyzed area. (B) Merged individual high-magnification photographs used for identification of goblet cells (mucus accumulation is stained in pink). Black dashed box indicates the magnified area shown in (B’). (C) Quantification of goblet cells in 3 wt and 3 Cfap43δex3/δex3 samples reveals comparable amounts of goblet cells in both genetic conditions. Each dot represents the ratio of goblet cells in % for one specimen. |
|
|
Fig. S7. Ciliary beat frequency (CBF) and cilia generated flow in wt and Cfap43 mutant mouse tracheal epithelia. (A) Schematic representation of trachea dissection and cilia/flow imaging depicts workflow for CBF and determination of ciliary flow. Tracheas were dissected (a), cut through musculus trachealis (b), and imaged with luminal site facing towards the objective (c). (B) Representative single frames (a, c) from recorded movies (Movie S4) show the region of interest (ROI, yellow line), which was set parallel to the surface of the cell of interest using FIJI. Representative kymographs (b, d) for the ROI and plotted graphs whose values were used for analyses. (C) (a) A representative DIC image shows ciliated cells of the trachea explants. (b) The single frame of a recorded movie displays multiple fluorescent beads that were tracked in defined region of interest (ROI; yellow dashed box) to determine the average bead velocity in μm/s using IMARIS (bitplane) (cf. Movie S5). |
|
|
Fig. S8. Loss of Cfap43 does not lead to obstructions of the aqueducts or to changes in the ependymal ciliary flow in mouse brains. (A) Mid-sagittal sections of P5 wt (a, b) and Cfap43Îex3/Îex3 (c-g) mouse brains show no obstruction of the aqueduct. Numbers in the upper-right corners indicate identity of individual mice. A neighboring section of individual #86 (f) was used in Fig. 9Bb. Scale bar â= â1 âmm. (B) (a-c) Movie snapshots of tracks of fluorescent particles moved by the ependymal flow in 15 âs (Movie S7). (d) Cilia generated flow is comparable in wt, Cfap43+/Îex3, and Cfap43Îex3/Îex3 littermates. Each dot represents the average speed of all tracked particles for each individual. Numerical values used to generate the dot plot in (d) are shown in Table S7. |
|
|
Fig. S9. Full size Western blots. (A) RAW data to Fig. 3A. (B) RAW data to Fig. 3B. (C) RAW data to Fig. 5B. (D) RAW data to Western blot in Fig. 7Bd. Precision Plus Protein Dual Color (BioRad) was used as protein size standard. Membrane cuts for multiple antibody incubation are indicated by black dashed lines. Green dashed boxes indicate blot areas used for figures. |
|
|
Fig. S10. Full size agarose gel of RT-PCR analysis. RAW data to Fig. S1. Green dashed boxes indicate gel areas used for the figure. |
|
|
foxj1 (forkhead box J1 ) gene expression in dorsal explant from a X. laevis embryo, assayed via in situ hybridization at NF stage 19, (c) a dorsal explant and (c') in transverse section (dorsal up). Key: GRP [outlined by dashed lines], gastrocoel roof plate, FP=floor plate. |
|
|
|
|
|
foxj1 ( forkhead box J1) gene expression in a X. laevis embryo, assayed via in situ hybridization NF stage 45, (g) dorsal view of head/trunk region, with sections g', g'', g''' as indicated. Key: stom = stomach, BC = lining of the branchial basket; SCO= subcommissural organ, ZLI = zona limitans intrathalamica |
|
|
cfap43 (cilia and flagella associated protein 43) gene expression in a Xenopus laevis embryo, NF stage 10, vegetal view, dorsal up. SM= superficial mesoderm. |
|
|
cfap43 (cilia and flagella associated protein 43) gene expression in a dorsal explant of a Xenopus laevis embryo, NF stage 19, (d) and that explant in transverse section (d') with dorsal up. Key: GRP= gastrocoel roof plate (outlined) and FP= floor plate of spinal cord. |
|
|
cfap43 (cilia and flagella associated protein 43) gene expression in a Xenopus laevis embryo, NF stage 24, (a) lateral view, anterior left, dorsal up, and (a') in high magnification of lateral epidermis. Scale bars â= â100 âμm. |
|
|
|
|
|
cfap43 (cilia and flagella associated protein 43) gene expression in a X. laevis embryo, assayed via in situ hybridization NF stage 45, (h) dorsal view of head/trunk region, with sections h', h'', h''' as indicated. Key: stom = stomach, BC = lining of the branchial basket; SCO= subcommissural organ, ZLI = zona limitans intrathalamica. |
