XB-ART-56611
RNA
2020 Mar 01;263:324-344. doi: 10.1261/rna.073247.119.
Show Gene links
Show Anatomy links
Genome-wide analysis identifies cis-acting elements regulating mRNA polyadenylation and translation during vertebrate oocyte maturation.
Yang F, Wang W, Cetinbas M, Sadreyev RI, Blower MD.
???displayArticle.abstract???
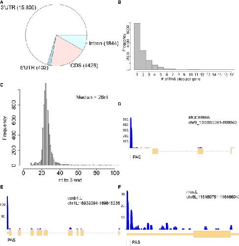
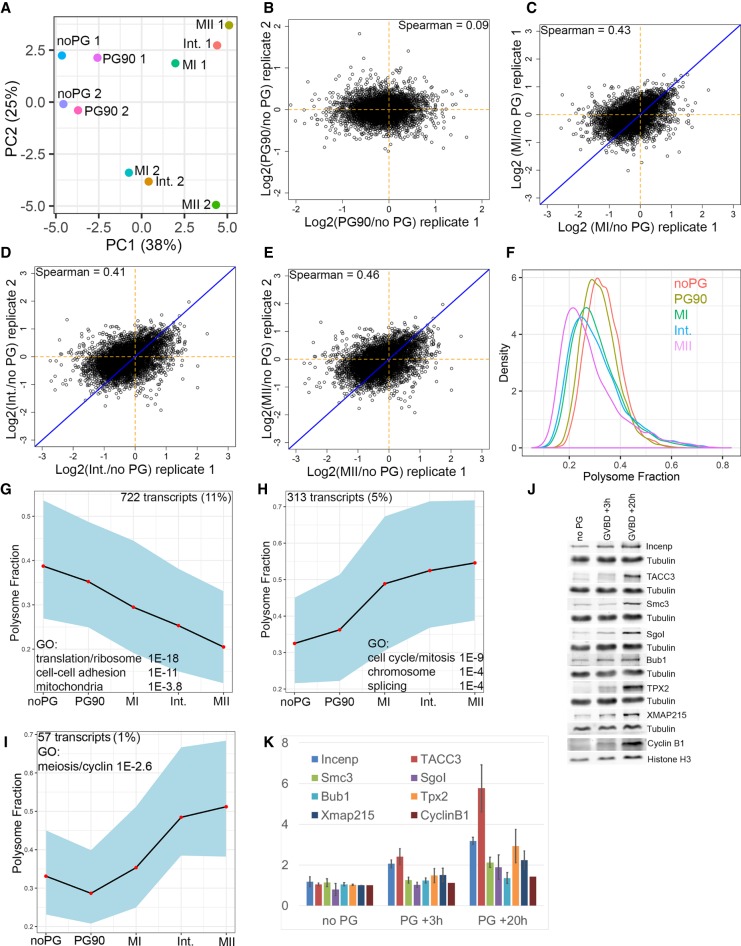
Most cells change patterns of gene expression through transcriptional regulation. In contrast, oocytes are transcriptionally silent and regulate mRNA poly(A) tail length to control protein production. However, the genome-wide relationship of poly(A) tail changes to mRNA translation during vertebrate oocyte maturation is not known. We used Tail-seq and polyribosome analysis to measure poly(A) tail and translational changes during oocyte maturation in Xenopus laevis We identified large-scale poly(A) and translational changes during oocyte maturation, with poly(A) tail length changes preceding translational changes. Proteins important for completion of the meiotic divisions and early development exhibited increased polyadenylation and translation during oocyte maturation. A family of U-rich sequence elements was enriched near the polyadenylation signal of polyadenylated and translationally activated mRNAs. We propose that changes in mRNA polyadenylation are a conserved mechanism regulating protein expression during vertebrate oocyte maturation and that these changes are controlled by a spatial code of cis-acting sequence elements.
???displayArticle.pubmedLink??? 31896558
???displayArticle.pmcLink??? PMC7025505
???displayArticle.link??? RNA
???displayArticle.grants??? [+]
???displayArticle.gses??? GSE134537: NCBI
???attribute.lit??? ???displayArticles.show???
References [+] :
Afroz,
A fly trap mechanism provides sequence-specific RNA recognition by CPEB proteins.
2014, Pubmed
Afroz, A fly trap mechanism provides sequence-specific RNA recognition by CPEB proteins. 2014, Pubmed
Bajak, Efficient 5' cap-dependent RNA purification : use in identifying and studying subsets of RNA. 2008, Pubmed
Beilharz, Widespread use of poly(A) tail length control to accentuate expression of the yeast transcriptome. 2007, Pubmed
Blower, Combining different mRNA capture methods to analyze the transcriptome: analysis of the Xenopus laevis transcriptome. 2013, Pubmed , Xenbase
Chang, TAIL-seq: genome-wide determination of poly(A) tail length and 3' end modifications. 2014, Pubmed
Chen, Genome-wide analysis of translation reveals a critical role for deleted in azoospermia-like (Dazl) at the oocyte-to-zygote transition. 2011, Pubmed , Xenbase
Collier, The DAZL family proteins are PABP-binding proteins that regulate translation in germ cells. 2005, Pubmed , Xenbase
Curanovic, Global profiling of stimulus-induced polyadenylation in cells using a poly(A) trap. 2013, Pubmed
de Moor, The Mos pathway regulates cytoplasmic polyadenylation in Xenopus oocytes. 1997, Pubmed , Xenbase
Díaz-Muñoz, Tia1 dependent regulation of mRNA subcellular location and translation controls p53 expression in B cells. 2017, Pubmed
Dobin, STAR: ultrafast universal RNA-seq aligner. 2013, Pubmed
Dominguez, Sequence, Structure, and Context Preferences of Human RNA Binding Proteins. 2018, Pubmed
Eichhorn, mRNA poly(A)-tail changes specified by deadenylation broadly reshape translation in Drosophila oocytes and early embryos. 2016, Pubmed
Eliscovich, Spindle-localized CPE-mediated translation controls meiotic chromosome segregation. 2008, Pubmed , Xenbase
Eliseeva, Poly(A)-binding proteins: structure, domain organization, and activity regulation. 2013, Pubmed
Ernst, STEM: a tool for the analysis of short time series gene expression data. 2006, Pubmed
Gebauer, Translational control by cytoplasmic polyadenylation of c-mos mRNA is necessary for oocyte maturation in the mouse. 1994, Pubmed
Gruber, Alternative cleavage and polyadenylation in health and disease. 2019, Pubmed
Hannak, Investigating mitotic spindle assembly and function in vitro using Xenopus laevis egg extracts. 2006, Pubmed , Xenbase
Harland, Xenopus research: metamorphosed by genetics and genomics. 2011, Pubmed , Xenbase
Harrison, PAT-seq: a method to study the integration of 3'-UTR dynamics with gene expression in the eukaryotic transcriptome. 2015, Pubmed
Hassold, To err (meiotically) is human: the genesis of human aneuploidy. 2001, Pubmed
Hu, Dynamic landscape of alternative polyadenylation during retinal development. 2017, Pubmed
Huang, Systematic and integrative analysis of large gene lists using DAVID bioinformatics resources. 2009, Pubmed
Kronja, Widespread changes in the posttranscriptional landscape at the Drosophila oocyte-to-embryo transition. 2014, Pubmed
Kuge, Maturation of Xenopus laevis oocyte by progesterone requires poly(A) tail elongation of mRNA. 1992, Pubmed , Xenbase
Lambert, RNA Bind-n-Seq: Measuring the Binding Affinity Landscape of RNA-Binding Proteins. 2015, Pubmed
Lim, mTAIL-seq reveals dynamic poly(A) tail regulation in oocyte-to-embryo development. 2016, Pubmed
Mendez, Translational control by CPEB: a means to the end. 2001, Pubmed , Xenbase
Miyamoto, Manipulation and in vitro maturation of Xenopus laevis oocytes, followed by intracytoplasmic sperm injection, to study embryonic development. 2015, Pubmed , Xenbase
Morgan, mRNA 3' uridylation and poly(A) tail length sculpt the mammalian maternal transcriptome. 2017, Pubmed
Nagaoka, Human aneuploidy: mechanisms and new insights into an age-old problem. 2012, Pubmed
Park, Regulation of Poly(A) Tail and Translation during the Somatic Cell Cycle. 2016, Pubmed
Piqué, A combinatorial code for CPE-mediated translational control. 2008, Pubmed , Xenbase
Piqué, Cytoplasmic mRNA polyadenylation and translation assays. 2006, Pubmed , Xenbase
PRESCOTT, Synthesis of RNA and protein during mitosis in mammalian tissue culture cells. 1962, Pubmed
Pyronnet, Suppression of cap-dependent translation in mitosis. 2001, Pubmed
Ray, A compendium of RNA-binding motifs for decoding gene regulation. 2013, Pubmed
Revenkova, Oocyte cohesin expression restricted to predictyate stages provides full fertility and prevents aneuploidy. 2010, Pubmed
Richter, CPEB: a life in translation. 2007, Pubmed , Xenbase
Richter, Translational control in oocyte development. 2011, Pubmed , Xenbase
Schoenberg, Regulation of cytoplasmic mRNA decay. 2012, Pubmed
Schwarz, The calcium-dependent ribonuclease XendoU promotes ER network formation through local RNA degradation. 2014, Pubmed , Xenbase
Sheets, The 3'-untranslated regions of c-mos and cyclin mRNAs stimulate translation by regulating cytoplasmic polyadenylation. 1994, Pubmed , Xenbase
Shepard, Complex and dynamic landscape of RNA polyadenylation revealed by PAS-Seq. 2011, Pubmed
Stebbins-Boaz, CPEB controls the cytoplasmic polyadenylation of cyclin, Cdk2 and c-mos mRNAs and is necessary for oocyte maturation in Xenopus. 1996, Pubmed , Xenbase
Subtelny, Poly(A)-tail profiling reveals an embryonic switch in translational control. 2014, Pubmed , Xenbase
Tachibana-Konwalski, Rec8-containing cohesin maintains bivalents without turnover during the growing phase of mouse oocytes. 2010, Pubmed
Tanenbaum, Regulation of mRNA translation during mitosis. 2015, Pubmed
Tian, Alternative polyadenylation of mRNA precursors. 2017, Pubmed
Torreilles, Evaluation and refinement of euthanasia methods for Xenopus laevis. 2009, Pubmed , Xenbase
Trapnell, Differential gene and transcript expression analysis of RNA-seq experiments with TopHat and Cufflinks. 2012, Pubmed
Ulitsky, Extensive alternative polyadenylation during zebrafish development. 2012, Pubmed
Varnum, Deadenylation of maternal mRNAs during Xenopus oocyte maturation does not require specific cis-sequences: a default mechanism for translational control. 1990, Pubmed , Xenbase
Vastenhouw, The maternal-to-zygotic transition revisited. 2019, Pubmed
Vejnar, Genome wide analysis of 3' UTR sequence elements and proteins regulating mRNA stability during maternal-to-zygotic transition in zebrafish. 2019, Pubmed
Voeltz, AUUUA sequences direct mRNA deadenylation uncoupled from decay during Xenopus early development. 1998, Pubmed , Xenbase
Wang, Comprehensive profiling of rhizome-associated alternative splicing and alternative polyadenylation in moso bamboo (Phyllostachys edulis). 2017, Pubmed
Weill, Translational control by changes in poly(A) tail length: recycling mRNAs. 2012, Pubmed
Weill, Musashi 1 regulates the timing and extent of meiotic mRNA translational activation by promoting the use of specific CPEs. 2017, Pubmed , Xenbase
Wu, Widespread Influence of 3'-End Structures on Mammalian mRNA Processing and Stability. 2017, Pubmed
Zhang, hnRNPs and ELAVL1 cooperate with uORFs to inhibit protein translation. 2017, Pubmed
Zhou, Differential alternative polyadenylation contributes to the developmental divergence between two rice subspecies, japonica and indica. 2019, Pubmed
Ziegler, Control of chromosome behavior in amphibian oocytes. II. The effect of inhibitors of RNA and protein synthesis on the induction of chromosome condensation in transplanted brain nuclei by oocyte cytoplasm. 1976, Pubmed
