XB-ART-56656
Nat Commun
2020 Jan 31;111:665. doi: 10.1038/s41467-020-14385-y.
Show Gene links
Show Anatomy links
Tissue mechanics drives regeneration of a mucociliated epidermis on the surface of Xenopus embryonic aggregates.
Kim HY, Jackson TR, Stuckenholz C, Davidson LA.
???displayArticle.abstract???
Injury, surgery, and disease often disrupt tissues and it is the process of regeneration that aids the restoration of architecture and function. Regeneration can occur through multiple strategies including stem cell expansion, transdifferentiation, or proliferation of differentiated cells. We have identified a case of regeneration in Xenopus embryonic aggregates that restores a mucociliated epithelium from mesenchymal cells. Following disruption of embryonic tissue architecture and assembly of a compact mesenchymal aggregate, regeneration first restores an epithelium, transitioning from mesenchymal cells at the surface of the aggregate. Cells establish apico-basal polarity within 5 hours and a mucociliated epithelium within 24 hours. Regeneration coincides with nuclear translocation of the putative mechanotransducer YAP1 and a sharp increase in aggregate stiffness, and regeneration can be controlled by altering stiffness. We propose that regeneration of a mucociliated epithelium occurs in response to biophysical cues sensed by newly exposed cells on the surface of a disrupted mesenchymal tissue.
???displayArticle.pubmedLink??? 32005801
???displayArticle.pmcLink??? PMC6994656
???displayArticle.link??? Nat Commun
???displayArticle.grants??? [+]
Species referenced: Xenopus laevis
Genes referenced: arhgef2 fn1 hpse itln1 krt12 krt12.5 myc nhs notch1 prkci rho yap1
GO keywords: regeneration [+]
???attribute.lit??? ???displayArticles.show???
|
|
Fig. 1: Surface cells of deep ectoderm aggregates undergo epithelial-like phenotypic transition. a) Schematic of the assembly of deep ectoderm cell aggregates from early Xenopus embryo (Stage 10). b) Surface F-actin and fibronectin (FN) from maximum intensity projections at 1.5, 5, and 24âh post aggregation (hpa). Three panels on the right are higher resolution views of the inset region (white box) in the third column. Arrows indicate margin of FN where dense circumapical F-actin suggests epithelial cell phenotype. Scale bar for aggregate images is 100âµm. c) Transverse sectional view through the ectoderm of NHS-Rhodamine surface-labelled embryos. Scale bar, 50âµm. Rhodamine is restricted to the apical surface of outer epithelial cells. d) Deep ectoderm aggregates generated from NHS-Rhodamine surface-labelled embryos. Scale bar, 100âµm. Lack of rhodamine indicates absence of contaminating epithelia. e) Percent of epithelial cell phenotype found on the surface of different-sized deep ectoderm aggregates at 24 hpa. Aggregates assembled with varying amounts of embryo-ectoderm explants (1/2 explant, nâ=â6; 1 explant, nâ=â5; 2 explants, nâ=â5; 4 explants, nâ=â8). Box plot shows minimum, first quartile, median, third quartile, and maximum values. f) Labeled nuclei shown in deep ectoderm aggregates from 1/2- and 4-embryo-ectoderm explant containing aggregates. Scale bar, 100âµm. |
|
|
Fig. 2: Epithelialization precedes differentiation of mucus-secreting goblet cells. a) Apical polarity protein aPKC localizes on the apical surface of aggregates by 5 hpa. Scale bar, 10âµm. b) Apical localization of epithelial cytoskeleton keratin is restricted to the outer surface of deep ectoderm aggregates. Cross sectional view of aggregates at 5 hpa (Scale bar, 100âµm) and 24 hpa (Scale bar, 50âµm). c) Maximum intensity projection of epithelial tight junctional protein ZO-1 expression in aggregates at 5 hpa (top; immunofluorescence staining) and 24 hpa (bottom; GFP-ZO-1 expression). Epithelialized cells are marked by arrows (inset). Scale bar, 100âµm. d) Representative frames from a time-lapse sequence of an aggregate expressing GFP-ZO-1. Top panel: maximum intensity projection of GFP-ZO-1 shows cells undergo epithelialization (outlined with red on lookup-table-inverted images in lower panel) on the surface of aggregates from 2 to 6 hpa. Scale bar, 100âµm. e) Percentage of cells having undergone epithelialization increases over time (9 aggregates tracked from three clutches). Box plot shows minimum, first quartile, median, third quartile, and maximum values. f) qPCR expression profiling in aggregates made of ectoderm, deep layer, or superficial layer cells. Expression of epithelial (Cdh1, ZO-1, Krt12, and Itln1) and mesenchymal (FN, VimA, and Snai1) genes are analyzed for CT-based fold changes from 3 hpa to 24 hpa. g) At 24 hpa the deep ectoderm aggregate is covered by epithelial cells including differentiated mucus-secreting goblet cells (itln1) and radially intercalated multiciliated cells (acetylated tubulin). Scale bar, 100âμm. |
|
|
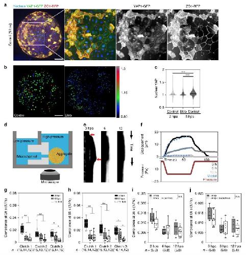
Fig. 3: YAP nuclear translocation and tissue stiffening both coincide with epithelialization. a) Maximum intensity projection of deep ectoderm aggregate expressing YAP1-GFP and ZO-1-RFP and stained for nuclei. Scale bar, 100âµm. b) Color coded nuclear YAP ratios for control and blebbistatin treated deep ectoderm aggregates at 5 hpa. Scale bar, 100âµm. c) Nuclear YAP ratios of 5 hpa aggregates (nâ=â2040 nuclei from 7 aggregates) are higher than blebbistatin-treated aggregates (3471 nuclei from 7 aggregates) and 2 hpa aggregates (2167 nuclei from 7 aggregates). Statistical analysis from one-way ANOVA followed by Tukey multiple comparison test (***Pâ<â0.001). d) Schematic of micro-aspirator used to measure tissue compliance of aggregates by adjusting pressure at the opening of the microchannel (see Methods). e) Representative kymographs of tissue displacement over the length of representative micro-aspiration experiments at 3, 6, and 12 hpa. Red arrows indicate the time suction pressure is applied and then released. f) Aspirated distances of an aggregates in (e) at 3 (black), 6 (dark gray), 12 hpa (light gray) relative to the pressure applied (red). The power-law model of creep compliance (blue dots) fit to this data. g, h) Creep compliance at 30 and 60âs indicating steady-state from micro-aspiration at 3 (black), 6 (gray) and 12 hpa (white). 12 to 16 aggregates were measured for each time point and repeated over three clutches. i, j) Creep compliance at 30 and 60âs from micro-aspiration of aggregates consisting of only deep mesenchymal cells (gray) or both deep mesenchymal and superficial epithelial cells (white) 3, 6, and 12âh post aggregation (one clutch, nâ=â5â8 aggregates each). gâj) Box plots show minimum, first quartile, median, third quartile, and maximum values. Statistical analysis by MannâWhitney U-test is shown as either not significant (n.s.) or by asterisk (*Pâ<â0.05; **Pâ<â0.01; ***Pâ<â0.001). |
|
|
Fig. 4: Contractility and adhesion regulate surface epithelialization and goblet cell specification. a) Maximum intensity projection of F-actin stained aggregates at 5 hpa. Insets (boxes) in top row shown in lower row. Scale bar for all top row is 100âμm. b) Epithelialization (Control, nâ=â39) is reduced after lowering contractility (Y27632, nâ=â9; Blebbistatin, nâ=â10; MBST695A; nâ=â12) and altering cellâcell adhesion (ÎE-C-cadherin, nâ=â15 and ÎC-C-cadherin, nâ=â22). Analysis for mosaic ÎC-C-cadherin expression (anti-Myc positive) are shown in a separate bar. KruskalâWallis test, two-sided, (Pâ=â<0.0001 for Y27632, Pâ=â0.015 for Blebbistatin, Pâ=â0.001 for MBST695A, Pâ<â0.0001 for ÎE-C-cadherin, Pâ=â0.147 for ÎC-C-cadherin, Pâ=â0.001 for ÎC-C-cadherin (Myc positive)). c) Epithelialization is increased after increasing contractility (control, nâ=â30; Calyculin A, nâ=â12; arhgef2C55R, nâ=â10). Red filled cells indicate epithelialized cells; surface areas are quantified in the graph. Significance of each treatment from the control is calculated using a KruskalâWallis H-test, two-sided; Pâ=â0.046 for Calyculin A, Pâ<â0.0001 for arhgef2. d) Creep compliance at 30 and 60âs by micro-aspiration at 6 hpa after 4âh of small molecule inhibitor treatment. Data from four clutches were pooled with 22â25 aggregates per treatment. Statistical significance determined by MannâWhitney U-test (*Pâ<â0.05, **Pâ<â0.01). (control, nâ=â25; Calyculin A, nâ=â23; Blebbistatin, nâ=â22). e) Creep compliance for MBST695A expressing aggregates. Data from a single clutch with eight aggregates per treatment. Statistical significance determined by MannâWhitney U-test (*Pâ<â0.05, **Pâ<â0.01). f) Percentage of itln1 positive goblet cells quantified from two optical sections of 24 hpa in deep ectoderm aggregates (control, nâ=â8; Y27632, nâ=â10). Scale bar, 100âμm. Data from three clutches. Statistical analysis from unpaired t-test (two-tailed; Pâ<â0.0001). g) Schematic contrasting developmental sequence of native embryonic ectoderm with in vitro regeneration of surface goblet cells in deep ectoderm aggregates. Regenerated epithelium serves as a substrate for radial intercalation of multiple cell types including multiciliated cells, ionocytes, and small secretory cells. Regenerated epithelial cells differentiate into mucus secreting goblet cells. bâf) Box plots show minimum, first quartile, median, third quartile, and maximum values. |
|
|
Supplementary Figure 1: Epithelialization and goblet cell specification is independent from Notch signaling. a-b, Activation of Notch signaling by over-expression of the intracellular domain of NotchICD inhibits the differentiation of multiciliated cells but does not inhibit regeneration of goblet cells in deep ectoderm aggregates (24 hpa). Inset regions of third columns (white boxes) are shown in fourth column. Scale bars are 100 μm for all image panels except insets. |
|
|
Supplementary Figure 2: F-actin and ZO-1 co-localize on the boundary of epithelial cells. Aggregates expressing ZO-1 RFP (red) and stained for F-actin (green) reveal co-localization of tight junctions and circumapical actin in epithelialized cells (white) in both control and Calyculin A treated aggregates. Inset regions from first and third rows (white boxes) are shown in second and fourth rows, respectively. Scale bars are 100 µm for all panels except insets. |
|
|
Supplementary Figure 3: ÎC-C-cadherin expressing cells are not able to transition to epithelial on the surface of deep ectoderm aggregates. F-actin and myc stained deep ectoderm aggregates at 5 hpa. Cells expressing myc-tagged ÎC-C-cadherin are detected by Anti-myc staining. Non-expressing cells epithelialize (a) while ÎC-C-cadherin expressing cells (yellow) do not (b) within same aggregate. Scale bar for whole aggregate (top row) is 100 µm. |
|
|
Supplementary Figure 4: ROCK inhibition blocks epithelialization driven by constitutive active Rho-GEF. a. Representative maximum projection confocal images of F-actin labeled aggregates. Epithelialization proceeds in control 5 hpa aggregates is enhanced in arhgef2C55R expressing aggregates. Incubation of arhgef2C55R expressing aggregates in ROCK inhibitor Y27362 inhibits epithelialization. Inset regions in first column (white boxes) are shown in second column. Scale bar for all panels except the insets are 100 µm. b. Percent of epithelialization from treatments shown in (a; controls, arhgef2C55R , arhgef2C55R + Y27362, n=6, 5, 6, respectively). (See Statistical Analysis in Methods for detailed description of statistical methods.) |
References [+] :
Aragona,
A mechanical checkpoint controls multicellular growth through YAP/TAZ regulation by actin-processing factors.
2013, Pubmed
Aragona, A mechanical checkpoint controls multicellular growth through YAP/TAZ regulation by actin-processing factors. 2013, Pubmed
Ariizumi, In vitro induction systems for analyses of amphibian organogenesis and body patterning. 2001, Pubmed
Banko, Chemical genetic screen for AMPKα2 substrates uncovers a network of proteins involved in mitosis. 2011, Pubmed
Bragulla, Structure and functions of keratin proteins in simple, stratified, keratinized and cornified epithelia. 2009, Pubmed
Chanet, Mechanical force sensing in tissues. 2014, Pubmed
Chien, Mechanical Strain Determines Cilia Length, Motility, and Planar Position in the Left-Right Organizer. 2018, Pubmed , Xenbase
Chien, Mechanical strain determines the axis of planar polarity in ciliated epithelia. 2015, Pubmed , Xenbase
Deblandre, A two-step mechanism generates the spacing pattern of the ciliated cells in the skin of Xenopus embryos. 1999, Pubmed , Xenbase
Dubaissi, A secretory cell type develops alongside multiciliated cells, ionocytes and goblet cells, and provides a protective, anti-infective function in the frog embryonic mucociliary epidermis. 2014, Pubmed , Xenbase
Dubaissi, Embryonic frog epidermis: a model for the study of cell-cell interactions in the development of mucociliary disease. 2011, Pubmed , Xenbase
Dupont, Role of YAP/TAZ in mechanotransduction. 2011, Pubmed
Edlund, Cell segregation, mixing, and tissue pattern in the spinal cord of the Xenopus laevis neurula. 2013, Pubmed , Xenbase
Engler, Matrix elasticity directs stem cell lineage specification. 2006, Pubmed
Fierro-González, Cadherin-dependent filopodia control preimplantation embryo compaction. 2013, Pubmed
Gilbert, Substrate elasticity regulates skeletal muscle stem cell self-renewal in culture. 2010, Pubmed
Jackson, Spatiotemporally Controlled Mechanical Cues Drive Progenitor Mesenchymal-to-Epithelial Transition Enabling Proper Heart Formation and Function. 2017, Pubmed , Xenbase
Jamrich, Cell-type-specific expression of epidermal cytokeratin genes during gastrulation of Xenopus laevis. 1987, Pubmed , Xenbase
Kilian, Geometric cues for directing the differentiation of mesenchymal stem cells. 2010, Pubmed
Kim, Punctuated actin contractions during convergent extension and their permissive regulation by the non-canonical Wnt-signaling pathway. 2011, Pubmed , Xenbase
Kim, On the role of mechanics in driving mesenchymal-to-epithelial transitions. 2017, Pubmed
Korotkevich, The Apical Domain Is Required and Sufficient for the First Lineage Segregation in the Mouse Embryo. 2017, Pubmed
Kuroda, Default neural induction: neuralization of dissociated Xenopus cells is mediated by Ras/MAPK activation. 2005, Pubmed , Xenbase
Kurth, Immunocytochemical studies of the interactions of cadherins and catenins in the early Xenopus embryo. 1999, Pubmed , Xenbase
Maître, Asymmetric division of contractile domains couples cell positioning and fate specification. 2016, Pubmed
Maître, Pulsatile cell-autonomous contractility drives compaction in the mouse embryo. 2015, Pubmed
McBeath, Cell shape, cytoskeletal tension, and RhoA regulate stem cell lineage commitment. 2004, Pubmed
Merzdorf, Formation of functional tight junctions in Xenopus embryos. 1998, Pubmed , Xenbase
Mongera, A fluid-to-solid jamming transition underlies vertebrate body axis elongation. 2018, Pubmed
Pfister, Molecular model for force production and transmission during vertebrate gastrulation. 2016, Pubmed , Xenbase
Preibisch, Globally optimal stitching of tiled 3D microscopic image acquisitions. 2009, Pubmed
Quigley, Specification of ion transport cells in the Xenopus larval skin. 2011, Pubmed , Xenbase
Rock, Airway basal stem cells: a perspective on their roles in epithelial homeostasis and remodeling. 2010, Pubmed
Rolo, Morphogenetic movements driving neural tube closure in Xenopus require myosin IIB. 2009, Pubmed , Xenbase
Sato, An application of the micropipette technique to the measurement of the mechanical properties of cultured bovine aortic endothelial cells. 1987, Pubmed
Schneider, NIH Image to ImageJ: 25 years of image analysis. 2012, Pubmed
Schroeder, Neurulation in Xenopus laevis. An analysis and model based upon light and electron microscopy. 1970, Pubmed , Xenbase
Sedzinski, Emergence of an Apical Epithelial Cell Surface In Vivo. 2016, Pubmed , Xenbase
Shyer, Emergent cellular self-organization and mechanosensation initiate follicle pattern in the avian skin. 2017, Pubmed
Sindelka, Developmental expression profiles of Xenopus laevis reference genes. 2006, Pubmed , Xenbase
Skoglund, Convergence and extension at gastrulation require a myosin IIB-dependent cortical actin network. 2008, Pubmed , Xenbase
Stepien, Using a continuum model to decipher the mechanics of embryonic tissue spreading from time-lapse image sequences: An approximate Bayesian computation approach. 2019, Pubmed , Xenbase
Stooke-Vaughan, Xenopus as a model for studies in mechanical stress and cell division. 2017, Pubmed , Xenbase
Stubbs, Radial intercalation of ciliated cells during Xenopus skin development. 2006, Pubmed , Xenbase
Stubbs, Multicilin promotes centriole assembly and ciliogenesis during multiciliate cell differentiation. 2012, Pubmed , Xenbase
Turlier, Mechanics of tissue compaction. 2015, Pubmed
von Dassow, Natural variation in embryo mechanics: gastrulation in Xenopus laevis is highly robust to variation in tissue stiffness. 2009, Pubmed , Xenbase
von Dassow, Surprisingly simple mechanical behavior of a complex embryonic tissue. 2010, Pubmed , Xenbase
Walentek, What we can learn from a tadpole about ciliopathies and airway diseases: Using systems biology in Xenopus to study cilia and mucociliary epithelia. 2017, Pubmed , Xenbase
Walentek, A novel serotonin-secreting cell type regulates ciliary motility in the mucociliary epidermis of Xenopus tadpoles. 2014, Pubmed , Xenbase
Werner, Understanding ciliated epithelia: the power of Xenopus. 2012, Pubmed , Xenbase
Whitsett, Airway Epithelial Differentiation and Mucociliary Clearance. 2018, Pubmed
Yam, Actin-myosin network reorganization breaks symmetry at the cell rear to spontaneously initiate polarized cell motility. 2007, Pubmed , Xenbase
Zhou, Macroscopic stiffening of embryonic tissues via microtubules, RhoGEF and the assembly of contractile bundles of actomyosin. 2010, Pubmed , Xenbase
Zhou, Actomyosin stiffens the vertebrate embryo during crucial stages of elongation and neural tube closure. 2009, Pubmed , Xenbase
Zhou, Force production and mechanical accommodation during convergent extension. 2015, Pubmed , Xenbase
