Click here to close
Hello! We notice that you are using Internet Explorer, which is not supported by Xenbase and may cause the site to display incorrectly.
We suggest using a current version of Chrome,
FireFox, or Safari.
???displayArticle.abstract???
Centrioles are microtubule (MT)-based structures that provide important functions during cell migration, cell division, and cell signaling [1]. Modulating centriole number in 3D cell cultures has been shown to influence protrusive behavior [2-5]. Here, we address in vivo the role of centrioles and the accumulation of MTs on the protrusive behavior required during the initiation of radial intercalation. Radial intercalation is an important developmental process whereby cells undergo polarized movements and interdigitate into a more superficial layer [6, 7]. It is commonly employed during metamorphic events, such as the tissue thinning coupled with expansion or during the introduction of different cell types into an epithelium. During radial intercalation, cells emerge from a basal layer by undergoing a process of apical migration, apical insertion, and expansion [8]. In Xenopus skin, multiciliated cells (MCCs), which contain ∼150 centrioles, and ionocytes (ICs), which contain two centrioles, differentiate during the same developmental window, but MCCs complete intercalation prior to ICs. Here, we utilize this difference in timing to create a quantifiable assay for insertion and find that the timing of insertion is modulated by changes in centriole number and the accumulation of acetylated MTs. Additionally, centrioles align between the nucleus and the leading edge creating an axis of migration with apically oriented (+) ends. Using the MT (-) end protein CAMSAP1 fused to the apically positioned Par6 protein, we have artificially reversed the orientation of MTs and find that the accumulation of MTs in either orientation is sufficient to promote apical insertion.
Graphical Abstract.
Highlights:
-Radial intercalation of multiciliated cells and ionocytes is temporally separable
- Timing of apical insertion correlates with centriole number and microtubules
-Modulating centriole numbers influences the timing of apical insertion
-Ectopic accumulation of microtubules accelerates apical insertion
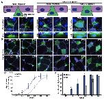
Figure 1. MCCs and ICs Undergo Intercalation at Different Developmental Stages
(A) Schematic of the progression of intercalation during development (top) and representative Z-projections and zoomed-in side projections of embryos injected with Tub-GFP (to mark MCCs) or Pen-GFP (to mark ICs) during intercalation (bottom).
(B) Developmental time-course showing Z-projections of Xenopus embryos injected with Tub-GFP or Pen-GFP and stained with phalloidin. Scale bar, 10um. (C) Quantification of MCC or IC apical area (as a percentage of final cell area) to measure intercalation progress. 100% indicates complete intercalation and incorporation into the outer epithelium.
(D) Quantification of the percentage of MCCs or ICs that have apically inserted (defined as an apical area >35 mm2, see Figure S1) throughout the radial intercalation process.
For graphs, dots (C) and bars (D) represent the mean, error bars indicate SD, and *p < 0.05, **p < 0.01. The nâs for each experiment are indicated in in Table S1. See also Figure S1 and Table S1.
Figure 2. Decreasing MCCCentriole Number Results in Decreased MT Density and a Delay in Apical Insertion
(A) MCCs injected with control MO or CCDC78 MO and GFP-Sas6 mRNA stained with phalloidin.
(B) Quantification of centriole number in control and CCDC78 MO MCCs.
(C and D) Z-projections of MCCs injected with control MO (C) or CCDC78 MO (D) with dextran blue as a tracer, GFP-Sas6, and stained with a-acetyl. tub. and phalloidin with side projections (Câ and Dâ).
(E) Quantification of acetyl. tub. staining in intercalating control and CCDC78 MO MCCs. Fluorescence was normalized relative to the mean control MO fluorescence for each independent experiment.
(F) Time-course of Z-projections displaying progression of MCC intercalation in control and CCDC78 MO embryos injected with membrane (mem)-RFP as tracer, GFP-Sas6, and stained with phalloidin.
(G) Quantification of the percentage of MCCs apically inserted throughout the radial intercalation process.
For all bar graphs, bars represent the mean, error bars indicate SD, and *p < 0.05, **p < 0.01. Scale bar in (A), (C), (Câ), (D), and (Dâ) is 5 mm and in (F) is 10 mm. The nâs for each experiment are indicated in Table S1. See also Figure S2 and Table S1.
Figure 3. Increasing the Number of Centrioles in MCCs or ICs Results in Increased MT Accumulation and Precocious Apical Insertion
(A) MCCs expressing RFP-centrin or OE Tub-GFP-Plk4 and Tub-RFP-Cep152 stained with phalloidin.
(B) Quantification of centriole number in control or Plk4+Cep152 OE MCCs.
(C and D) Side projections of intercalating control (C) and Plk4+Cep152 OE (D) MCCs expressing mem-RFP stained with a-acetyl. tub.
(E) Quantification of acetyl. tub. staining. Fluorescence was normalized relative to the mean control fluorescence for each independent experiment.
(F) Z-projections displaying progression of MCC apical insertion in control and Plk4 + Cep152 OE embryos.
(G) Quantification of the percentage of MCCs apically inserted at each stage.
(H) ICs expressing RFP-centrin or OE Pen-GFP-Plk4 and Pen-GFP-Cep152 stained with phalloidin.
(I) Quantification of centriole number in control or Plk4+Cep152 OE ICs.
(J and K) Side projections of intercalating control (J) and Plk4+Cep152 OE (K) ICs stained with a-acetyl. tub. and phalloidin.
(L) Quantification of acetyl. tub. staining. Fluorescence was normalized relative to the control (uninjected) IC in mosaic embryos for each experiment.
(M) Time-course of embryos injected with Pen-GFP or Pen-GFP-Plk4 + Pen-GFP-Cep152 fixed and stained with phalloidin to assay apical insertion.
(N) Quantification of the percentage of ICs apically inserted at each stage.
For all bar graphs, bars represent the mean, error bars indicate SD, and *p < 0.05, **p < 0.01, ***p < 0.001. Scale bar in (C), (D), (J), and (K) is 5 mm and in (A), (F), (H), and (M) is 10 mm. The nâs for each experiment are indicated in Table S1. See also Figure S3 and Table S1.
Arnandis,
Oxidative Stress in Cells with Extra Centrosomes Drives Non-Cell-Autonomous Invasion.
2018, Pubmed
Arnandis,
Oxidative Stress in Cells with Extra Centrosomes Drives Non-Cell-Autonomous Invasion.
2018,
Pubmed Avidor-Reiss,
Building a centriole.
2013,
Pubmed Briggs,
The dynamics of gene expression in vertebrate embryogenesis at single-cell resolution.
2018,
Pubmed
,
Xenbase Delgehyr,
Microtubule nucleation and anchoring at the centrosome are independent processes linked by ninein function.
2005,
Pubmed Drysdale,
Cell Migration and Induction in the Development of the Surface Ectodermal Pattern of the Xenopus laevis Tadpole: (Xenopus/ciliated cell/hatching gland/cement gland/ectodermal differentiation).
1992,
Pubmed
,
Xenbase Dubaissi,
A secretory cell type develops alongside multiciliated cells, ionocytes and goblet cells, and provides a protective, anti-infective function in the frog embryonic mucociliary epidermis.
2014,
Pubmed
,
Xenbase Godinho,
Oncogene-like induction of cellular invasion from centrosome amplification.
2014,
Pubmed Godinho,
Centrosomes and cancer: how cancer cells divide with too many centrosomes.
2009,
Pubmed Godinho,
Causes and consequences of centrosome abnormalities in cancer.
2014,
Pubmed Hendershott,
Regulation of microtubule minus-end dynamics by CAMSAPs and Patronin.
2014,
Pubmed Jiang,
Microtubule minus-end stabilization by polymerization-driven CAMSAP deposition.
2014,
Pubmed Kim,
CLAMP/Spef1 regulates planar cell polarity signaling and asymmetric microtubule accumulation in the Xenopus ciliated epithelia.
2018,
Pubmed
,
Xenbase Klos Dehring,
Deuterosome-mediated centriole biogenesis.
2013,
Pubmed
,
Xenbase Kulkarni,
WDR5 Stabilizes Actin Architecture to Promote Multiciliated Cell Formation.
2018,
Pubmed
,
Xenbase Loncarek,
Building the right centriole for each cell type.
2018,
Pubmed Luo,
Atypical function of a centrosomal module in WNT signalling drives contextual cancer cell motility.
2019,
Pubmed Mahuzier,
Ependymal cilia beating induces an actin network to protect centrioles against shear stress.
2018,
Pubmed Quigley,
Specification of ion transport cells in the Xenopus larval skin.
2011,
Pubmed
,
Xenbase Schneider,
NIH Image to ImageJ: 25 years of image analysis.
2012,
Pubmed Sedzinski,
RhoA regulates actin network dynamics during apical surface emergence in multiciliated epithelial cells.
2017,
Pubmed
,
Xenbase Sedzinski,
Emergence of an Apical Epithelial Cell Surface In Vivo.
2016,
Pubmed
,
Xenbase Sive,
Xenopus laevis In Vitro Fertilization and Natural Mating Methods.
2007,
Pubmed
,
Xenbase Stepanova,
Visualization of microtubule growth in cultured neurons via the use of EB3-GFP (end-binding protein 3-green fluorescent protein).
2003,
Pubmed Stubbs,
Radial intercalation of ciliated cells during Xenopus skin development.
2006,
Pubmed
,
Xenbase Stubbs,
Multicilin promotes centriole assembly and ciliogenesis during multiciliate cell differentiation.
2012,
Pubmed
,
Xenbase Werner,
Using Xenopus skin to study cilia development and function.
2013,
Pubmed
,
Xenbase Werner,
Actin and microtubules drive differential aspects of planar cell polarity in multiciliated cells.
2011,
Pubmed
,
Xenbase Werner,
Radial intercalation is regulated by the Par complex and the microtubule-stabilizing protein CLAMP/Spef1.
2014,
Pubmed
,
Xenbase