Click here to close Hello! We notice that you are using Internet Explorer, which is not supported by Xenbase and may cause the site to display incorrectly. We suggest using a current version of Chrome, FireFox, or Safari.
XB-ART-56853
Dev Biol 2020 Jun 15;4622:180-196. doi: 10.1016/j.ydbio.2020.03.013.
Show Gene links Show Anatomy links

DNA methylation dynamics underlie metamorphic gene regulation programs in Xenopus tadpole brain.

Kyono Y, Raj S, Sifuentes CJ, Buisine N, Sachs L, Denver RJ.


???displayArticle.abstract???
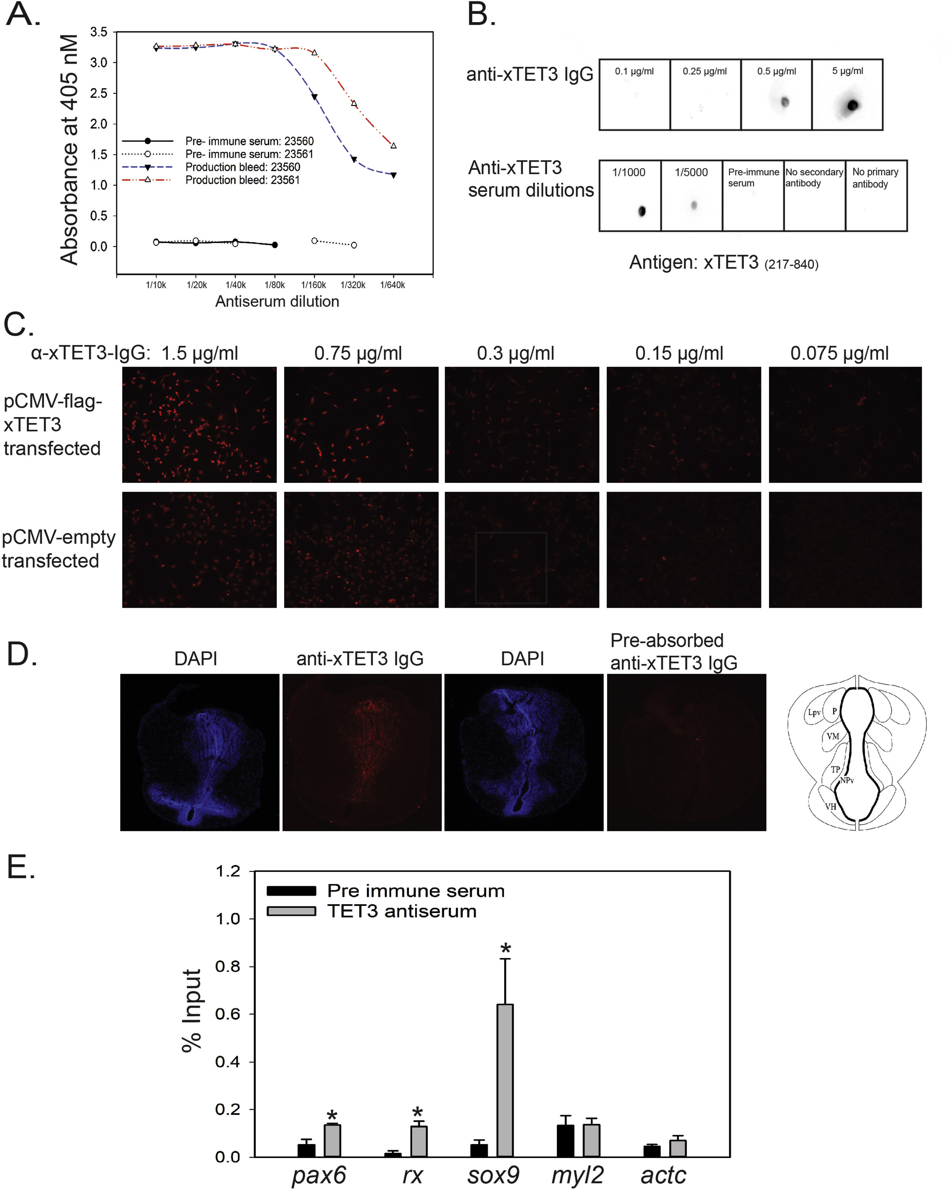
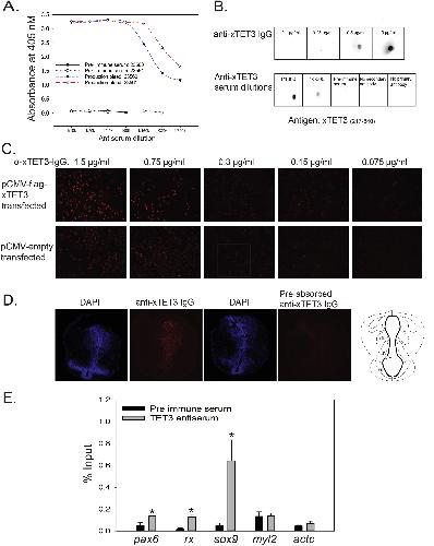
Methylation of cytosine residues in DNA influences chromatin structure and gene transcription, and its regulation is crucial for brain development. There is mounting evidence that DNA methylation can be modulated by hormone signaling. We analyzed genome-wide changes in DNA methylation and their relationship to gene regulation in the brain of Xenopus tadpoles during metamorphosis, a thyroid hormone-dependent developmental process. We studied the region of the tadpole brain containing neurosecretory neurons that control pituitary hormone secretion, a region that is highly responsive to thyroid hormone action. Using Methylated DNA Capture sequencing (MethylCap-seq) we discovered a diverse landscape of DNA methylation across the tadpole neural cell genome, and pairwise stage comparisons identified several thousand differentially methylated regions (DMRs). During the pre-to pro-metamorphic period, the number of DMRs was lowest (1,163), with demethylation predominating. From pre-metamorphosis to metamorphic climax DMRs nearly doubled (2,204), with methylation predominating. The largest changes in DNA methylation were seen from metamorphic climax to the completion of metamorphosis (2960 DMRs), with 80% of the DMRs representing demethylation. Using RNA sequencing, we found negative correlations between differentially expressed genes and DMRs localized to gene bodies and regions upstream of transcription start sites. DNA demethylation at metamorphosis revealed by MethylCap-seq was corroborated by increased immunoreactivity for the DNA demethylation intermediates 5-hydroxymethylcytosine and 5-carboxymethylcytosine, and the methylcytosine dioxygenase ten eleven translocation 3 that catalyzes DNA demethylation. Our findings show that the genome of tadpole neural cells undergoes significant changes in DNA methylation during metamorphosis, and these changes likely influence chromatin architecture, and gene regulation programs occurring during this developmental period.

???displayArticle.pubmedLink??? 32240642
???displayArticle.pmcLink??? PMC7251973
???displayArticle.link??? Dev Biol
???displayArticle.grants??? [+]

Species referenced: Xenopus tropicalis
Genes referenced: actc1 actn1 aicda alas2 apobec2 ccnb1.2 cdc45 clasp1 clu cpa1 cxxc4 cyp19a1 ddit3 dnmt3a foxg1 gadd45a gadd45b gadd45g hipk3 idh1 idh2 idh3a ids igfbp5 klf9 mcm4 mogat2 msra myl2 nacc1 pax6 phldb1 pmepa1 pnck slc25a20 sox9 spc25 stk25 tdg tet2 tet3 vil1
GO keywords: DNA methylation [+]

???displayArticle.gses??? GSE139267: NCBI
GSE140120: NCBI

???attribute.lit??? ???displayArticles.show???
References [+] :
Amir, Rett syndrome is caused by mutations in X-linked MECP2, encoding methyl-CpG-binding protein 2. 1999, Pubmed