XB-ART-56905
Dev Biol
2020 Apr 01;4641:71-87. doi: 10.1016/j.ydbio.2020.03.015.
Show Gene links
Show Anatomy links
Apcdd1 is a dual BMP/Wnt inhibitor in the developing nervous system and skin.
Vonica A, Bhat N, Phan K, Guo J, Iancu L, Weber JA, Karger A, Cain JW, Wang ECE, DeStefano GM, O'Donnell-Luria AH, Christiano AM, Riley B, Butler SJ, Luria V.
???displayArticle.abstract???
Animal development and homeostasis depend on precise temporal and spatial intercellular signaling. Components shared between signaling pathways, generally thought to decrease specificity, paradoxically can also provide a solution to pathway coordination. Here we show that the Bone Morphogenetic Protein (BMP) and Wnt signaling pathways share Apcdd1 as a common inhibitor and that Apcdd1 is a taxon-restricted gene with novel domains and signaling functions. Previously, we showed that Apcdd1 inhibits Wnt signaling (Shimomura et al., 2010), here we find that Apcdd1 potently inhibits BMP signaling in body axis formation and neural differentiation in chicken, frog, zebrafish. Furthermore, we find that Apcdd1 has an evolutionarily novel protein domain. Our results from experiments and modeling suggest that Apcdd1 may coordinate the outputs of two signaling pathways that are central to animal development and human disease.
???displayArticle.pubmedLink??? 32320685
???displayArticle.pmcLink??? PMC7307705
???displayArticle.link??? Dev Biol
???displayArticle.grants??? [+]
R01 HD073104 NICHD NIH HHS , R01 HD091846 NICHD NIH HHS , R01 NS085097 NINDS NIH HHS , R03 HD057334 NICHD NIH HHS , K12 HD052896 NICHD NIH HHS , P30 AR044535 NIAMS NIH HHS , R01 DC003806 NIDCD NIH HHS , R01 AR052579 NIAMS NIH HHS
Species referenced: Xenopus laevis
Genes referenced: acvr1b apcdd1 babam2 bmp2 bmp7 bmpr2 chrd gsc nodal sox2 szl
GO keywords: embryo development [+]
???displayArticle.morpholinos??? admp MO1 bmp2 MO1 bmp4 MO1 bmp7.2 MO1
???attribute.lit??? ???displayArticles.show???
|
|
Fig. 1. Expression of Xenopus apcdd1. A-T. RNA in situ hybridization for Xenopus apcdd1. Maternal expression at 8 âcell stage (A, B) is localized in the animal pole and is frequently unevenly distributed. In late blastulas (stage 9, D-F), the expression is animal and marginal (arrows in F, blastocoel in outlined in F). At the start of gastrulation (stage 10, G-I) apcdd1 RNA is present in animal and marginal cells, including the dorsal lip with the Spemann organizer (arrow in H, I, blastocoel is outlined in I). In neurula embryos (stage 18, K-N) and tailbud (stage 22), expression is limited to diencephalon and midbrain precursors (J, K, M, N, Q), and the tailbud (K, M, O, P, Q). Arrowhead in the transversal section (R) indicates ependymal precursors. In tadpoles (stage 30, S) expression closely mirrors that in mouse embryos. D â diencephalon; M â midbrain; Ov â otic vesicle; T â tailbud; A â anus. Bracket in S indicates the branchial arches. For control in situ hybridization (C: 8-cell stage; T: tadpole), the RNA probe used was LacZ. The scale bar in A is 0.3 âmm (all embryos are shown at the same scale). At least 10 Xenopus embryos were examined for each time point. |
|
|
Fig. 2. Apcdd1 regulates expression of both positive and negative targets of BMP signaling in Xenopus embryos. In situ hybridization of morpholino-depleted (A1MO), or Apcdd1 overexpressing embryos. Embryos were injected at the 4-cell stage dorsally (A-C, double in situ hybridization for chordin and LacZ RNA as injection marker, in red), or 1 âcell stage (DâR). Control embryos were injected solely with LacZ RNA (1 âng). A-F. Spemann organizer genes: chordin is not affected by apcdd1 depletion (B) (n â= â18 embryos), but inhibited by apcdd1 RNA (A1 RNA) overexpression (n â= â23 embryos), consistent with the inhibition of the maternal, dorsal Wnt pathway; gsc is unaffected by either treatment (n â= â15 and n â= â12 embryos, respectively, E, F). G-L. The ventral marker and BMP target sizzled is expanded by Apcdd1 depletion (n â= â23, I, J), and restored by expression of a MO-resistant apcdd1 RNA (n â= â21 embryos, K, L). M-R. The early neural marker and negative BMP target sox2 is inhibited by Apcdd1 depletion (n â= â27 embryos, O, P, arrows in O indicate a hole in the ventral expression pattern), and partially restored by expression of Apcdd1 RNA (n â= â17 embryos, Q, R). |
|
|
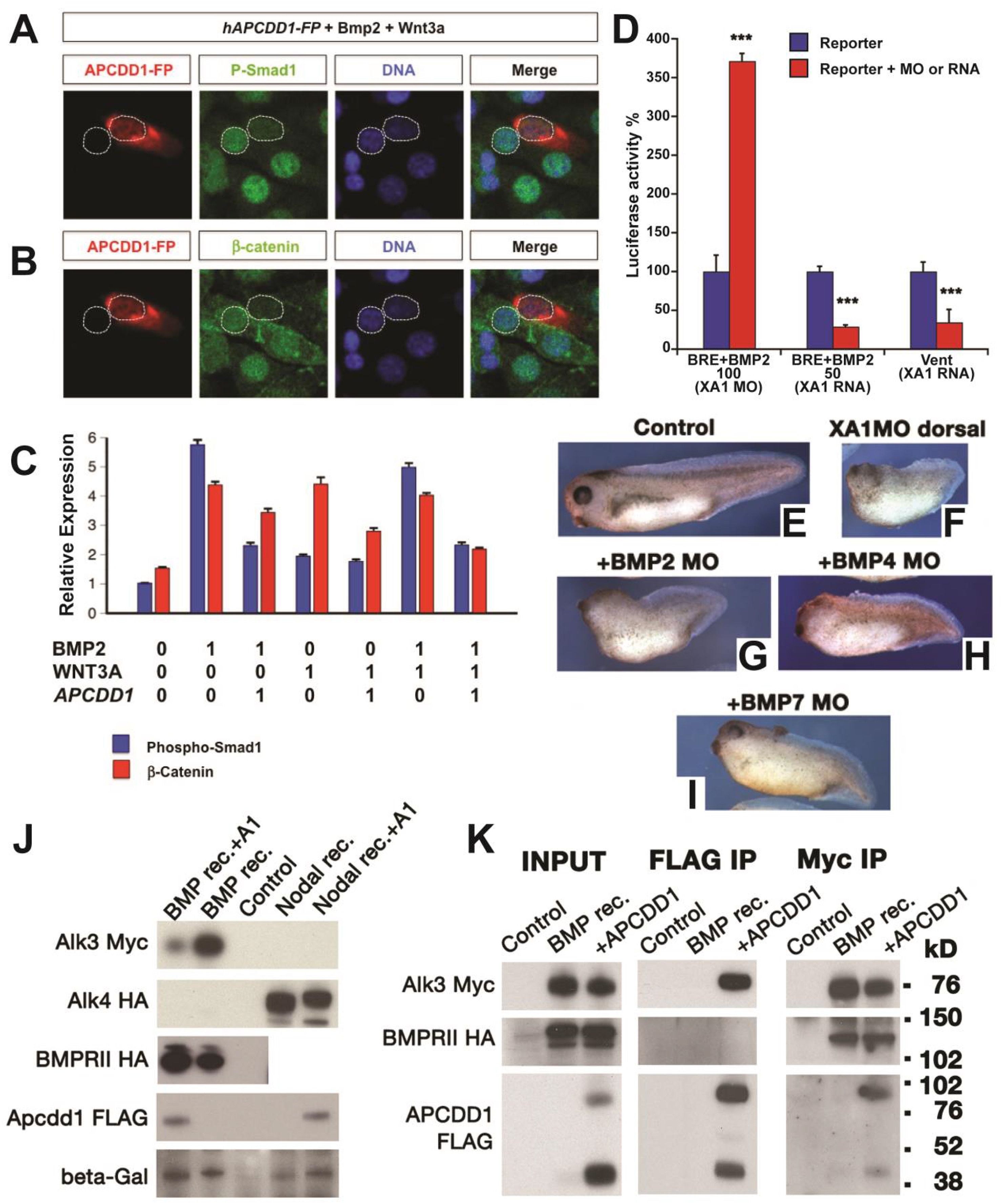
Fig. 3. APCDD1 inhibits BMP signaling in cells and tissues. A-B. The activation of BMP and Wnt pathways was measured at single-cell level, using NIH 3T3 mouse fibroblast cells cultured in the presence of BMP and Wnt ligands. Cells transfected with human APCDD1 and a fluorescence reporter (displayed in red) have low levels of both pSmad1 (green in A) and β-catenin (green in B), while neighboring cells that are not transfected have higher levels of both effectors. Nuclei are visualized with DAPI (blue). C. The immunofluorescence levels of pSmad1 and β-catenin were measured relative to the background (relative expression, Y axis), in the presence (0) or absence (1) of one or both ligands (Bmp2, Wnt3A) or of APCDD1 (n â= â40 âcells per condition). The outputs of BMP and Wnt signaling are inhibited by APCDD1 (p â< â0.001 in Bonferroni-adjusted 2-way heteroscedastic t-test comparisons). D. Effect of Xenopus Apcdd1 (XA1) modulation on BMP-induced transcriptional activity in Xenopus animal injections. Apcdd1 depletion increases transcription induced by exogenous BMP2 RNA, while overexpression of apcdd1 RNA reduces transcription from both the BRE reporter induced by exogenous BMP2, and of the Vent promoter induced by endogenous BMP ligands. âââp â< â0.001 in Studentâs t-test. Embryos were collected at stage 10.5, four embryos per assay, in triplicate, and each experiment was repeated a minimum of 3 times. E-I. The phenotype of XA1 depletion on the dorsal side is rescued most effectively by simultaneous BMP7 depletion (quantification in Fig. S1E). Embryos injected at the 4-cell stage on the dorsal side were collected at stage 36. The dorso-anterior index (DAI) values (Kao and Elinson, 1988) are: E â DAI5 (normal), F â DAI2, G â DAI2, H â DAI3, I â DAI4. For D-I, at least 10 Xenopus embryos, in three different experiments, were examined for each time point and experimental condition. J. Human APCDD1 specifically reduces the protein level of type I BMP receptor BMPRIA, but not the type II receptor BMPR2 and nodal type I receptor ACVR1B. Beta-galactosidase serves as loading control. Xenopus embryos were injected in the animal poles. K. APCDD1 interacts directly with BMPRIA, but not with BMPR2, in CHO cells. APCDD1 and BMPRIA coprecipitated in both APCDD1 (center panel) and BMPRIA (right panel) immunoprecipitation. BMPR2 coprecipitated with BMPRIA (right panel), but not with APCDD1 (center panel). |
References [+] :
Abrusán,
Integration of new genes into cellular networks, and their structural maturation.
2013, Pubmed
Abrusán, Integration of new genes into cellular networks, and their structural maturation. 2013, Pubmed
Altschul, Basic local alignment search tool. 1990, Pubmed
Angerer, A BMP pathway regulates cell fate allocation along the sea urchin animal-vegetal embryonic axis. 2000, Pubmed , Xenbase
Augsburger, BMPs as mediators of roof plate repulsion of commissural neurons. 1999, Pubmed
Belo, Cerberus-like is a secreted BMP and nodal antagonist not essential for mouse development. 2000, Pubmed , Xenbase
Biegert, De novo identification of highly diverged protein repeats by probabilistic consistency. 2008, Pubmed
Bijakowski, Sizzled is unique among secreted frizzled-related proteins for its ability to specifically inhibit bone morphogenetic protein-1 (BMP-1)/tolloid-like proteinases. 2012, Pubmed , Xenbase
Bradley, Different activities of the frizzled-related proteins frzb2 and sizzled2 during Xenopus anteroposterior patterning. 2000, Pubmed , Xenbase
Briscoe, A homeodomain protein code specifies progenitor cell identity and neuronal fate in the ventral neural tube. 2000, Pubmed
Bu, The crystal structure of full-length Sizzled from Xenopus laevis yields insights into Wnt-antagonistic function of secreted Frizzled-related proteins. 2017, Pubmed , Xenbase
Carvunis, Proto-genes and de novo gene birth. 2012, Pubmed
Chen, Norrin protected blood-brain barrier via frizzled-4/β-catenin pathway after subarachnoid hemorrhage in rats. 2015, Pubmed
Chizhikov, Roof plate-dependent patterning of the vertebrate dorsal central nervous system. 2005, Pubmed
Crooks, WebLogo: a sequence logo generator. 2004, Pubmed
Cruciat, Secreted and transmembrane wnt inhibitors and activators. 2013, Pubmed , Xenbase
Daneman, Pericytes are required for blood-brain barrier integrity during embryogenesis. 2010, Pubmed
Darras, Anteroposterior axis patterning by early canonical Wnt signaling during hemichordate development. 2018, Pubmed
Eddy, Profile hidden Markov models. 1998, Pubmed
Edgar, MUSCLE: multiple sequence alignment with high accuracy and high throughput. 2004, Pubmed
Edwards, High-resolution species trees without concatenation. 2007, Pubmed
El-Gebali, The Pfam protein families database in 2019. 2019, Pubmed
Fekany-Lee, The homeobox gene bozozok promotes anterior neuroectoderm formation in zebrafish through negative regulation of BMP2/4 and Wnt pathways. 2000, Pubmed
Glinka, Head induction by simultaneous repression of Bmp and Wnt signalling in Xenopus. 1997, Pubmed , Xenbase
Guder, The Wnt code: cnidarians signal the way. 2006, Pubmed
Hamburger, A series of normal stages in the development of the chick embryo. 1951. 1992, Pubmed
Hartnett, Insulin-like growth factor-2 regulates early neural and cardiovascular system development in zebrafish embryos. 2010, Pubmed
Hata, OAZ uses distinct DNA- and protein-binding zinc fingers in separate BMP-Smad and Olf signaling pathways. 2000, Pubmed , Xenbase
Hazen, Inhibitory Smads differentially regulate cell fate specification and axon dynamics in the dorsal spinal cord. 2011, Pubmed
Henry, Beta-catenin is required for the establishment of vegetal embryonic fates in the nemertean, Cerebratulus lacteus. 2008, Pubmed
Henry, β-catenin and early development in the gastropod, Crepidula fornicata. 2010, Pubmed
Hikasa, Wnt signaling in vertebrate axis specification. 2013, Pubmed , Xenbase
Hogvall, Analysis of the Wnt gene repertoire in an onychophoran provides new insights into the evolution of segmentation. 2014, Pubmed
Hsiao, A positive regulatory loop between foxi3a and foxi3b is essential for specification and differentiation of zebrafish epidermal ionocytes. 2007, Pubmed
Itasaki, Crosstalk between Wnt and bone morphogenic protein signaling: a turbulent relationship. 2010, Pubmed
Jukkola, Drapc1 expression during mouse embryonic development. 2004, Pubmed
Kandyba, Competitive balance of intrabulge BMP/Wnt signaling reveals a robust gene network ruling stem cell homeostasis and cyclic activation. 2013, Pubmed
Kao, The entire mesodermal mantle behaves as Spemann's organizer in dorsoanterior enhanced Xenopus laevis embryos. 1988, Pubmed , Xenbase
Korchynskyi, Identification and functional characterization of distinct critically important bone morphogenetic protein-specific response elements in the Id1 promoter. 2002, Pubmed
Kumar, TimeTree: A Resource for Timelines, Timetrees, and Divergence Times. 2017, Pubmed
Kuo, A new molecular logic for BMP-mediated dorsoventral patterning in the leech Helobdella. 2011, Pubmed
Kuraku, Comprehensive survey of carapacial ridge-specific genes in turtle implies co-option of some regulatory genes in carapace evolution. 2005, Pubmed
Kwon, Identification of early requirements for preplacodal ectoderm and sensory organ development. 2010, Pubmed
Lambert, Dpp/BMP2-4 Mediates Signaling from the D-Quadrant Organizer in a Spiralian Embryo. 2016, Pubmed
Lanfear, PartitionFinder 2: New Methods for Selecting Partitioned Models of Evolution for Molecular and Morphological Phylogenetic Analyses. 2017, Pubmed
Lee, Genetic ablation reveals that the roof plate is essential for dorsal interneuron specification. 2000, Pubmed
Lee, Embryonic dorsal-ventral signaling: secreted frizzled-related proteins as inhibitors of tolloid proteinases. 2006, Pubmed , Xenbase
Lee, Hairy tale of signaling in hair follicle development and cycling. 2012, Pubmed
Leung, bozozok directly represses bmp2b transcription and mediates the earliest dorsoventral asymmetry of bmp2b expression in zebrafish. 2003, Pubmed
Liem, A role for the roof plate and its resident TGFbeta-related proteins in neuronal patterning in the dorsal spinal cord. 1997, Pubmed , Xenbase
Lim, Wnt signaling in skin development, homeostasis, and disease. 2013, Pubmed
Lin, Proton pump-rich cell secretes acid in skin of zebrafish larvae. 2006, Pubmed
Lowe, Dorsoventral patterning in hemichordates: insights into early chordate evolution. 2006, Pubmed
Lu, Identification and mechanism of regulation of the zebrafish dorsal determinant. 2011, Pubmed
Marlow, Larval body patterning and apical organs are conserved in animal evolution. 2014, Pubmed
Mazzoni, The Wnt Inhibitor Apcdd1 Coordinates Vascular Remodeling and Barrier Maturation of Retinal Blood Vessels. 2017, Pubmed
Miyoshi, Wnt5a potentiates TGF-β signaling to promote colonic crypt regeneration after tissue injury. 2012, Pubmed
Mizutani, EvoD/Vo: the origins of BMP signalling in the neuroectoderm. 2008, Pubmed
Molina, Organizing the DV axis during planarian regeneration. 2011, Pubmed
Moustakas, The regulation of TGFbeta signal transduction. 2009, Pubmed
Mueller, Promiscuity and specificity in BMP receptor activation. 2012, Pubmed
Müller-Röver, A comprehensive guide for the accurate classification of murine hair follicles in distinct hair cycle stages. 2001, Pubmed
Mulloy, The Bone Morphogenetic Proteins and Their Antagonists. 2015, Pubmed
Muraoka, Sizzled controls dorso-ventral polarity by repressing cleavage of the Chordin protein. 2006, Pubmed
Nüsslein-Volhard, Mutations affecting segment number and polarity in Drosophila. 1980, Pubmed
Oz-Levi, Noncoding deletions reveal a gene that is critical for intestinal function. 2019, Pubmed
Pang, Genomic insights into Wnt signaling in an early diverging metazoan, the ctenophore Mnemiopsis leidyi. 2010, Pubmed
Pang, Evolution of the TGF-β signaling pathway and its potential role in the ctenophore, Mnemiopsis leidyi. 2011, Pubmed
Park, Establishment of POP-1 asymmetry in early C. elegans embryos. 2003, Pubmed
Paus, In search of the "hair cycle clock": a guided tour. 2004, Pubmed
Pearce, A mouse cerberus/Dan-related gene family. 1999, Pubmed , Xenbase
Phan, The bone morphogenetic protein roof plate chemorepellent regulates the rate of commissural axonal growth. 2010, Pubmed
Piccolo, The head inducer Cerberus is a multifunctional antagonist of Nodal, BMP and Wnt signals. 1999, Pubmed , Xenbase
Pires-daSilva, The evolution of signalling pathways in animal development. 2003, Pubmed
Plickert, Wnt signaling in hydroid development: formation of the primary body axis in embryogenesis and its subsequent patterning. 2006, Pubmed
Plikus, Cyclic dermal BMP signalling regulates stem cell activation during hair regeneration. 2008, Pubmed
Plikus, Self-organizing and stochastic behaviors during the regeneration of hair stem cells. 2011, Pubmed
Plouhinec, Systems control of BMP morphogen flow in vertebrate embryos. 2011, Pubmed , Xenbase
Rentzsch, An ancient chordin-like gene in organizer formation of Hydra. 2007, Pubmed
Reversade, Depletion of Bmp2, Bmp4, Bmp7 and Spemann organizer signals induces massive brain formation in Xenopus embryos. 2005, Pubmed , Xenbase
Reversade, Regulation of ADMP and BMP2/4/7 at opposite embryonic poles generates a self-regulating morphogenetic field. 2005, Pubmed , Xenbase
Salic, Sizzled: a secreted Xwnt8 antagonist expressed in the ventral marginal zone of Xenopus embryos. 1997, Pubmed , Xenbase
Sasai, Regulation of neural induction by the Chd and Bmp-4 antagonistic patterning signals in Xenopus. 1995, Pubmed , Xenbase
Schaefer, Protein secondary structure appears to be robust under in silico evolution while protein disorder appears not to be. 2010, Pubmed
Schenkelaars, Animal multicellularity and polarity without Wnt signaling. 2017, Pubmed
Scimone, Two FGFRL-Wnt circuits organize the planarian anteroposterior axis. 2016, Pubmed
Seiliez, FoxA3 and goosecoid promote anterior neural fate through inhibition of Wnt8a activity before the onset of gastrulation. 2006, Pubmed
Shimomura, APCDD1 is a novel Wnt inhibitor mutated in hereditary hypotrichosis simplex. 2010, Pubmed , Xenbase
Song, Smad1 transcription factor integrates BMP2 and Wnt3a signals in migrating cardiac progenitor cells. 2014, Pubmed , Xenbase
Soza-Ried, Essential role of c-myb in definitive hematopoiesis is evolutionarily conserved. 2010, Pubmed
Stamatakis, RAxML version 8: a tool for phylogenetic analysis and post-analysis of large phylogenies. 2014, Pubmed
Süel, Tunability and noise dependence in differentiation dynamics. 2007, Pubmed
Suzuki, A BMP homolog acts as a dose-dependent regulator of body size and male tail patterning in Caenorhabditis elegans. 1999, Pubmed
Tamura, MEGA5: molecular evolutionary genetics analysis using maximum likelihood, evolutionary distance, and maximum parsimony methods. 2011, Pubmed
Tautz, The evolutionary origin of orphan genes. 2011, Pubmed
Timmer, BMP signaling patterns the dorsal and intermediate neural tube via regulation of homeobox and helix-loop-helix transcription factors. 2002, Pubmed
Treffkorn, Expression of the decapentaplegic ortholog in embryos of the onychophoran Euperipatoides rowelli. 2013, Pubmed
Tsuchida, Topographic organization of embryonic motor neurons defined by expression of LIM homeobox genes. 1994, Pubmed
Umulis, The extracellular regulation of bone morphogenetic protein signaling. 2009, Pubmed
Vonica, APOBEC2, a selective inhibitor of TGFβ signaling, regulates left-right axis specification during early embryogenesis. 2011, Pubmed , Xenbase
Wikramanayake, beta-Catenin is essential for patterning the maternally specified animal-vegetal axis in the sea urchin embryo. 1998, Pubmed
Windsor, Wnt signaling and induction in the sponge aquiferous system: evidence for an ancient origin of the organizer. 2010, Pubmed
Wine-Lee, Signaling through BMP type 1 receptors is required for development of interneuron cell types in the dorsal spinal cord. 2004, Pubmed
Xu, Smad1 and its target gene Wif1 coordinate BMP and Wnt signaling activities to regulate fetal lung development. 2011, Pubmed
Yabe, Ogon/Secreted Frizzled functions as a negative feedback regulator of Bmp signaling. 2003, Pubmed , Xenbase
Yachdav, PredictProtein--an open resource for online prediction of protein structural and functional features. 2014, Pubmed
Yamauchi, Type Ib BMP receptors mediate the rate of commissural axon extension through inhibition of cofilin activity. 2013, Pubmed
Yao, Goosecoid promotes head organizer activity by direct repression of Xwnt8 in Spemann's organizer. 2001, Pubmed , Xenbase
Yu, Dorsomorphin inhibits BMP signals required for embryogenesis and iron metabolism. 2008, Pubmed
