Click here to close Hello! We notice that you are using Internet Explorer, which is not supported by Xenbase and may cause the site to display incorrectly. We suggest using a current version of Chrome, FireFox, or Safari.
XB-ART-56926
J Cell Biol 2020 Apr 06;2194:. doi: 10.1083/jcb.201911129.
Show Gene links Show Anatomy links

FXR1 splicing is important for muscle development and biomolecular condensates in muscle cells.

Smith JA, Curry EG, Blue RE, Roden C, Dundon SER, Rodríguez-Vargas A, Jordan DC, Chen X, Lyons SM, Crutchley J, Anderson P, Horb ME, Gladfelter AS, Giudice J.


???displayArticle.abstract???
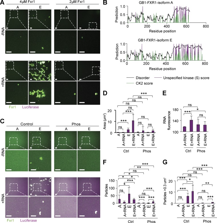
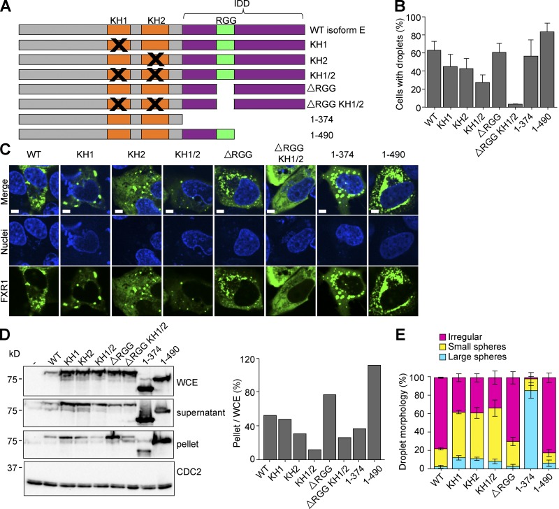
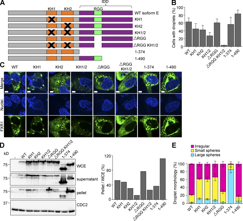
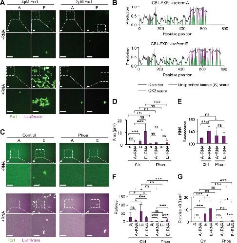
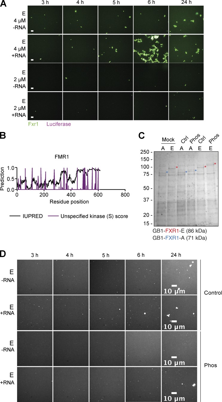
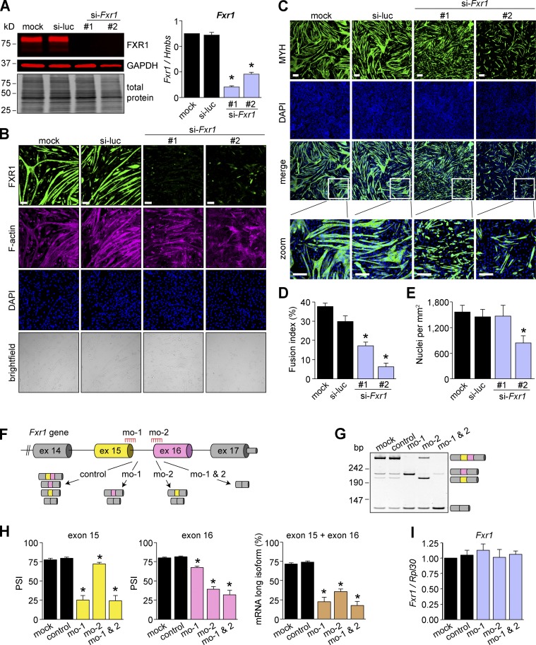
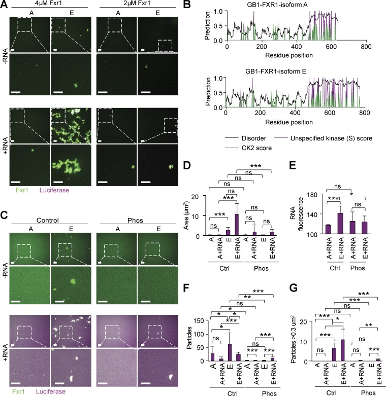
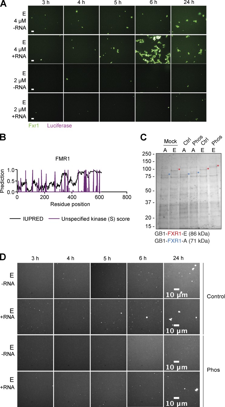
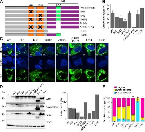
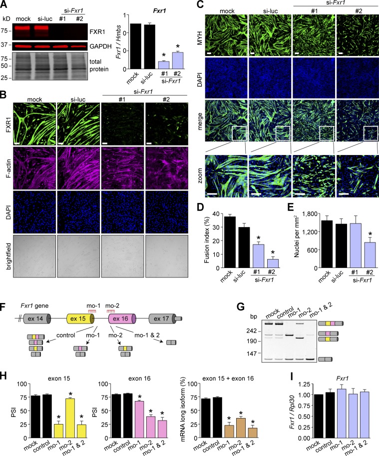
Fragile-X mental retardation autosomal homologue-1 (FXR1) is a muscle-enriched RNA-binding protein. FXR1 depletion is perinatally lethal in mice, Xenopus, and zebrafish; however, the mechanisms driving these phenotypes remain unclear. The FXR1 gene undergoes alternative splicing, producing multiple protein isoforms and mis-splicing has been implicated in disease. Furthermore, mutations that cause frameshifts in muscle-specific isoforms result in congenital multi-minicore myopathy. We observed that FXR1 alternative splicing is pronounced in the serine- and arginine-rich intrinsically disordered domain; these domains are known to promote biomolecular condensation. Here, we show that tissue-specific splicing of fxr1 is required for Xenopus development and alters the disordered domain of FXR1. FXR1 isoforms vary in the formation of RNA-dependent biomolecular condensates in cells and in vitro. This work shows that regulation of tissue-specific splicing can influence FXR1 condensates in muscle development and how mis-splicing promotes disease.

???displayArticle.pubmedLink??? 32328638
???displayArticle.pmcLink??? PMC7147106
???displayArticle.link??? J Cell Biol
???displayArticle.grants??? [+]

Species referenced: Xenopus
Genes referenced: csnk2b fmr1 fubp1 fxr1
???displayArticle.morpholinos??? fxr1 MO2 fxr1 MO3
gRNAs referenced: fxr1 gRNA2 fxr1 gRNA3 fxr1 gRNA4 fxr1 gRNA5 fxr1 gRNA6 fxr1 gRNA7

Phenotypes: Xla.Tg(actc1:GFP){Mohun} + fxr1 CRISPR(Fig.1.E) [+]

???attribute.lit??? ???displayArticles.show???
References [+] :
Adams-Cioaba, Structural studies of the tandem Tudor domains of fragile X mental retardation related proteins FXR1 and FXR2. 2010, Pubmed