XB-ART-56928
Nat Commun
2020 Jan 14;111:270. doi: 10.1038/s41467-019-14087-0.
Show Gene links
Show Anatomy links
Phase separation of TPX2 enhances and spatially coordinates microtubule nucleation.
???displayArticle.abstract???
Phase separation of substrates and effectors is proposed to enhance biological reaction rates and efficiency. Targeting protein for Xklp2 (TPX2) is an effector of branching microtubule nucleation in spindles and functions with the substrate tubulin by an unknown mechanism. Here we show that TPX2 phase separates into a co-condensate with tubulin, which mediates microtubule nucleation in vitro and in isolated cytosol. TPX2-tubulin co-condensation preferentially occurs on pre-existing microtubules, the site of branching microtubule nucleation, at the endogenous and physiologically relevant concentration of TPX2. Truncation and chimera versions of TPX2 suggest that TPX2-tubulin co-condensation enhances the efficiency of TPX2-mediated branching microtubule nucleation. Finally, the known inhibitor of TPX2, the importin-α/β heterodimer, regulates TPX2 condensation in vitro and, consequently, branching microtubule nucleation activity in isolated cytosol. Our study demonstrates how regulated phase separation can simultaneously enhance reaction efficiency and spatially coordinate microtubule nucleation, which may facilitate rapid and accurate spindle formation.
???displayArticle.pubmedLink??? 31937751
???displayArticle.pmcLink??? PMC6959270
???displayArticle.link??? Nat Commun
???displayArticle.grants??? [+]
5T32GM007388-39 U.S. Department of Health & Human Services | National Institutes of Health (NIH), 1DP2GM123493-01 U.S. Department of Health & Human Services | NIH | National Institute of General Medical Sciences (NIGMS), DP2 GM123493 NIGMS NIH HHS , T32 GM007388 NIGMS NIH HHS
Species referenced: Xenopus laevis
Genes referenced: dnai1 kif15 mapre1 tpx2
???attribute.lit??? ???displayArticles.show???
|
|
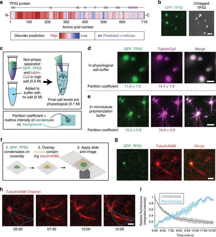
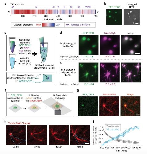
Figure 1- All scale bars are 3âμm. a Secondary structure and intrinsic disorder predictions in TPX2. b Epifluorescent image of GFP-TPX2 (green) condensates (see Supplementary Movie 1) (left) and DIC image of untagged TPX2 condensates (right), both at a final concentration of 1âµM. Representative of six experimental replicates. c Schematic for assaying phase separationâTPX2 (with or without other proteins) is purified and maintained in a high-salt (0.5âM) buffer and this is transferred at 1:4 volume:volume into a no salt buffer to achieve physiological salt levels (0.1âM). d Epifluorescent image of GFP-TPX2 (green) condensates prepared with Cy5-labeled tubulin (magenta) (both at 4âµM) prepared as shown in c and imaged in a flow chamber (see Supplementary Fig. 1d for control). Representative of six experimental replicates. e TIRF image of TPX2-Tubulin co-condensates (green and magenta, 1 and 10âµM, respectively) prepared in MT polymerization buffer in a flow chamber, 18âmin after reaction started. Representative of three experimental replicates. Partition coefficients for d and e are mean values (points) withâ±â1âSD as error bars from 225 and 170 condensates, respectively. f Experimental setup for gâpre-formed TPX2 condensates are overlaid with Xenopus egg cytosol containing fluorescent tubulin. g Oblique-TIRF microscopy of GFP-TPX2 (green) and tubulin (Alexa568-labeledâred) taken 5âmin after reaction started (minutes:seconds). h In the same experiment as shown in Fig. 1g, the tubulin channel imaged over time (minutes:seconds) and depicted. Data representative of three experimental replicates. i Quantification of integrated tubulin signal from indicated areas corresponding to initial condensates (gray) and MT fan structures (blue). Mean values shown as circles withâ±â1âSD shown as error bars from nâ=â5 technical replicates. Source data are provided as a Source Data file. |
|
|
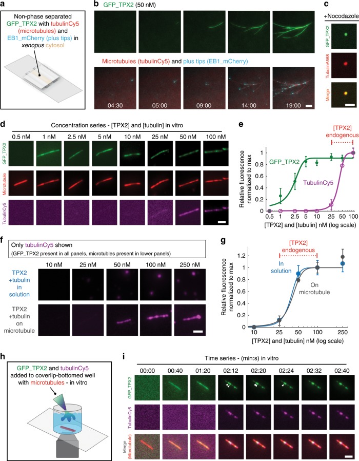
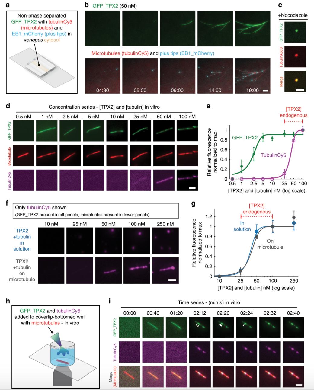
Figure 2- a Experimental setup for b and c: non-phase-separated GFP-TPX2 (50 nM) and Alexa568-labeled tubulin mixed with Xenopus meiotic egg cytosol and imaged via oblique-TIRF microscopy. b GFP-TPX2 (green) localization to growing MT network imaged over time (minutes:seconds) in the cytosol (see Supplementary Movie 2), representative of three experimental replicates. Microtubules are labeled red and growing plus-tips are blue. All scale bars are 3âµm, unless indicated. c GFP-TPX2 (green) - and Alexa568-labeled tubulin (red) colocalization in the cytosol treated with Nocodazole to prevent MT polymerization, representative of five experimental replicates. Images taken 10âmin into reaction (see Supplementary Movie 3). Scale bar is 3âµm. TPX2 was 50ânM and tubulin was 2âµM. d TIRF images (contrast-optimized), representative of four experimental replicates, and e quantification of GFP-TPX2 (green) and Cy5-labeled tubulin (magenta) (at indicated concentrations, both proteins equimolar) localized to pre-formed microtubules (Alexa568-labeled, GMPCPP stabilizedâred) and spun down onto coverslips, fixed, and imaged; scale bar, 3âµm. f Oblique-TIRF images of only Cy5-labeled tubulin (magenta) condensed with GFP-TPX2 (not shown) either in solution (top panel) or on a pre-formed MT (lower panelâMT not shown) at concentrations shown. Images displayed at matched brightness and contrast. Enhanced contrast of 10ânM and 25ânM images shown is shown in the box. Scale bar, 2âµm. g Quantification of relative tubulin signal from TPX2-tubulin co-condensates in solution (blue curve) and on microtubules (purple curve) at concentrations shown in e. Mean (points) and SEM (error bars) of three replicate experiments (error bars) shown, n of microtubules per condition are: 145, 216, 114, 217, 243, 335, 309, and 309 for 1, 2.5, 5, 10, 25, 50, 100, and 250ânM [TPX2/TB], respectively; n of condensates per condition are: 280, 225, 266, and 282 for 10, 25, 50, 100, and 250ânM [TPX2/TB], respectively. Endogenous concentration range of TPX2 (qâ=â25â100ânM) indicated. h Schematic of experimental setupâlive observation of TPX2 (green) and soluble tubulin (magenta) localization to a stable microtubule (red) attached to a coverslip-bottomed well. i TIRF images of a time series of GFP-TPX2 (green) and soluble Cy5-labeled tubulin (magenta) localization to a GMPCPP-stabilized Alexa568-labeled microtubule seed (red) (see Supplementary Movie 4). Images are contrast enhanced to show early non-association events and are representative of three experimental replicates. Arrowheads indicate fusion of two condensates. Time in minutes:seconds, 00:00 corresponds to addition of TPX2 into the well. Scale bar, 2âµm. Source data are provided as a Source Data file. |
|
|
Figure 3- a TIRF images and b quantification of TPX2-mediated branching MT nucleation in Xenopus meiotic cytosol at indicated concentrations of TPX2. Shown images were taken at 1000âs (indicated). Cy5-labeled tubulin (red) and mCherry-EB1 (green) highlight microtubules and growing microtubule plus ends, respectively. Scale bar, 10âµm. See also Supplementary Movie 5. c Rate of MT nucleation as a function of TPX2 concentration for four independent replicates of data shown in a and b. Source data are provided as a Source Data file. See also Table 1. Rates normalized to maximum rate within an experiment. Line of best fit shown and approximate physiologically relevant range (25â100ânM) highlighted. Endogenous concentration range of TPX2 (30â100ânM) indicated (also in Fig. 2e). |
|
|
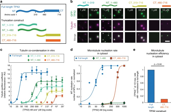
Figure 4- a Schematic of full-length TPX2 and various N-terminal and C-terminal truncation constructs used. b Epifluorescent images of GFP-TPX2 (green) and Cy5-labeled tubulin (magenta) co-condensates at 1âµM and 10âµM (equimolar concentration) for indicated TPX2 truncation construct. Representative of three experimental replicates. c Quantification of relative tubulin signal in co-condensate (partition coefficient) as a function of TPX2 concentration. Mean values (points) withâ±â1âSD as error bars from a representative experiment are plotted and a line was fit; n of condensates per condition are: NT_1-319â406, 572, 278, 217, 292, 276, and 268 for 250, 500ânM, 1, 2.5, 5, 10, and 25âμM [TPX2/TB], respectively; NT_1-480â254, 49, 256, 286, 283, 273, 271, and 198 for 100, 250, 500ânM, 1, 2.5, 5, 10, and 25âμM [TPX2/TB], respectively; CT_319-716â275, 323, 296, and 297 for 2.5, 5, 10, and 25âμM [TPX2/TB], respectively; CT_480-716â327 and 253 for 10 and 25âμM [TPX2/TB], respectively. See also Supplementary Fig. 5aâd for partition coefficient measures of GFP-TPX2 signal. d Rate of MT nucleation as a function of TPX2 concentration for indicated constructs. Full-length data previously shown (Fig. 3c). Rates for each concentration of a given construct are normalized to the maximum rate of that construct (absolute maximum rates between all constructs are within a twofold range). Lines of best fit shown. See also Supplementary Fig. 5e, f for individual rate curves and Supplementary Movie 6. e Different efficiencies of MT nucleation for the full-length and CT_480-716 TPX2 construct. Efficiency values are the inverse of the TPX2 concentration at which half the maximum rate of MT nucleation is achieved ([TPX2]â1 at Rate1/2Max); efficiency values were normalized to full length (efficiency of 1). The difference (fold change) in efficiencies is shown (â). Source data are provided as a Source Data file. |
|
|
Figure 5- a Schematic of chimera design: the endogenous N-terminal 1â480aa of TPX2 are replaced with exogenous domains containing distinct features shown in table. b Quantification of tubulin partition coefficient as a function of TPX2 concentration. For partition coefficient graphs, mean values (points) with ±1âSD as error bars from a representative experiment are plotted and a line was fit; n of condensates per condition are: IDR_NoTBâ111, 80, 142, 99, 198, and 198 for 50, 100, 250, 500ânM, 1, and 2.5âμM [TPX2/TB], respectively; NoIDR_TBâ198, 136, and 86 for 5, 10, and 25âμM [TPX2/TB], respectively; IDR_TBâ87, 122, 153, 198, and 198 for 100, 250, 500ânM, 1, and 2.5âμM [TPX2/TB], respectively; Syn_Posâ326, 302, 100, 261, 270, and 323 for 50, 100, 250, 500ânM, 1 and 2.5âμM [TPX2/TB], respectively. See also Supplementary Figs. 6a, c, f and 7e for partition coefficients of TPX2. c Rate of MT nucleation as a function of TPX2 concentration for indicated constructs. Rates for each concentration of a given construct are normalized to the maximum rate of that construct (absolute maximum rates between all constructs are in a ±2à range). Lines of best fit shown. Data for full length (Figs. 2e and 3d) and CT_TPX2 (Fig. 4d) were previously shown. See also Supplementary Fig. 6b, d, e, g and 7f for individual rate curves and Supplementary Movies S7 and S8. Source data are provided as a Source Data file. d Summary table of results.MT nucleation efficiencies are relative to full-length TPX2. |
|
|
Figure 6- a Epifluorescent images of TPX2-tubulin co-condensates (green and magenta, respectively) in vitro prepared with importins-α/β at indicated excess (0âÃâ=âno importins-α/β) TPX2 and tubulin both at 500ânM. Scale bar, 1âµm. b TIRF Images of TPX2-mediated MT nucleation in Xenopus meiotic cytosol with TPX2 and importins-α/β added at 100ânM TPX2 and indicated excess of importins-α/β. Cy5-labeled tubulin (red) and mCherry-EB1 (green) highlight microtubules and growing microtubule plus ends, respectively. Images taken at 1800âs. Scale bar, 10âµm. See Supplementary Movie 9. c Quantification of data in b. d Quantification of relative tubulin signal (partition coefficient) as a function of excess importins-α/β. Mean values (points) withâ±â1âSD as error bars are shown, nâ=â522 and 420 condensates for 0à and 1à importins-α/β, respectively. e Rate of MT nucleation as a function of excess importins-α/β, normalized to 0à importins-α/β. Data pooled from three experimental replicates of (b, c). Line of best fit shown. Source data are provided as a Source Data file. |
|
|
Figure 7- Left-side cartoon: at low concentrations (<endogenous), TPX2 localizes to MTs but does not recruit soluble tubulin, likely due to electrostatic repulsion (denoted by â+â and âââ). Right-side cartoon: at high concentrations of TPX2 (â¥endogenous), TPX2 colocalizes with soluble tubulin on microtubules. Center: graphical abstraction of data demonstrating that TPX2 promotes branching MT nucleation (in the cytosol) and forms a co-condensate with tubulin (in vitro) in a switch-like manner at or above its endogenous concentration. Top gradient: relative importin-α/β levels existing as a gradient around chromosomes also affect TPX2-tubulin co-condensation and TPX2-mediated branching MT nucleation. |
|
|
Fig. 1. TPX2 forms a co-condensate with tubulin in vitro and in the cytosol.All scale bars are 3âμm. a Secondary structure and intrinsic disorder predictions in TPX2. b Epifluorescent image of GFP-TPX2 (green) condensates (see Supplementary Movie 1) (left) and DIC image of untagged TPX2 condensates (right), both at a final concentration of 1âµM. Representative of six experimental replicates. c Schematic for assaying phase separationâTPX2 (with or without other proteins) is purified and maintained in a high-salt (0.5âM) buffer and this is transferred at 1:4 volume:volume into a no salt buffer to achieve physiological salt levels (0.1âM). d Epifluorescent image of GFP-TPX2 (green) condensates prepared with Cy5-labeled tubulin (magenta) (both at 4âµM) prepared as shown in c and imaged in a flow chamber (see Supplementary Fig. 1d for control). Representative of six experimental replicates. e TIRF image of TPX2-Tubulin co-condensates (green and magenta, 1 and 10âµM, respectively) prepared in MT polymerization buffer in a flow chamber, 18âmin after reaction started. Representative of three experimental replicates. Partition coefficients for d and e are mean values (points) withâ±â1âSD as error bars from 225 and 170 condensates, respectively. f Experimental setup for gâpre-formed TPX2 condensates are overlaid with Xenopus egg cytosol containing fluorescent tubulin. g Oblique-TIRF microscopy of GFP-TPX2 (green) and tubulin (Alexa568-labeledâred) taken 5âmin after reaction started (minutes:seconds). h In the same experiment as shown in Fig. 1g, the tubulin channel imaged over time (minutes:seconds) and depicted. Data representative of three experimental replicates. i Quantification of integrated tubulin signal from indicated areas corresponding to initial condensates (gray) and MT fan structures (blue). Mean values shown as circles withâ±â1âSD shown as error bars from nâ=â5 technical replicates. Source data are provided as a Source Data file. |
|
|
Fig. 2. TPX2 preferentially co-condenses with tubulin on MTs.a Experimental setup for b and c: non-phase-separated GFP-TPX2 (50 nM) and Alexa568-labeled tubulin mixed with Xenopus meiotic egg cytosol and imaged via oblique-TIRF microscopy. b GFP-TPX2 (green) localization to growing MT network imaged over time (minutes:seconds) in the cytosol (see Supplementary Movie 2), representative of three experimental replicates. Microtubules are labeled red and growing plus-tips are blue. All scale bars are 3âµm, unless indicated. c GFP-TPX2 (green) - and Alexa568-labeled tubulin (red) colocalization in the cytosol treated with Nocodazole to prevent MT polymerization, representative of five experimental replicates. Images taken 10âmin into reaction (see Supplementary Movie 3). Scale bar is 3âµm. TPX2 was 50ânM and tubulin was 2âµM. d TIRF images (contrast-optimized), representative of four experimental replicates, and e quantification of GFP-TPX2 (green) and Cy5-labeled tubulin (magenta) (at indicated concentrations, both proteins equimolar) localized to pre-formed microtubules (Alexa568-labeled, GMPCPP stabilizedâred) and spun down onto coverslips, fixed, and imaged; scale bar, 3âµm. f Oblique-TIRF images of only Cy5-labeled tubulin (magenta) condensed with GFP-TPX2 (not shown) either in solution (top panel) or on a pre-formed MT (lower panelâMT not shown) at concentrations shown. Images displayed at matched brightness and contrast. Enhanced contrast of 10ânM and 25ânM images shown is shown in the box. Scale bar, 2âµm. g Quantification of relative tubulin signal from TPX2-tubulin co-condensates in solution (blue curve) and on microtubules (purple curve) at concentrations shown in e. Mean (points) and SEM (error bars) of three replicate experiments (error bars) shown, n of microtubules per condition are: 145, 216, 114, 217, 243, 335, 309, and 309 for 1, 2.5, 5, 10, 25, 50, 100, and 250ânM [TPX2/TB], respectively; n of condensates per condition are: 280, 225, 266, and 282 for 10, 25, 50, 100, and 250ânM [TPX2/TB], respectively. Endogenous concentration range of TPX2 (qâ=â25â100ânM) indicated. h Schematic of experimental setupâlive observation of TPX2 (green) and soluble tubulin (magenta) localization to a stable microtubule (red) attached to a coverslip-bottomed well. i TIRF images of a time series of GFP-TPX2 (green) and soluble Cy5-labeled tubulin (magenta) localization to a GMPCPP-stabilized Alexa568-labeled microtubule seed (red) (see Supplementary Movie 4). Images are contrast enhanced to show early non-association events and are representative of three experimental replicates. Arrowheads indicate fusion of two condensates. Time in minutes:seconds, 00:00 corresponds to addition of TPX2 into the well. Scale bar, 2âµm. Source data are provided as a Source Data file. |
|
|
Fig. 3. TPX2-tubulin co-condense at the physiologically relevant concentration of TPX2.a TIRF images and b quantification of TPX2-mediated branching MT nucleation in Xenopus meiotic cytosol at indicated concentrations of TPX2. Shown images were taken at 1000âs (indicated). Cy5-labeled tubulin (red) and mCherry-EB1 (green) highlight microtubules and growing microtubule plus ends, respectively. Scale bar, 10âµm. See also Supplementary Movie 5. c Rate of MT nucleation as a function of TPX2 concentration for four independent replicates of data shown in a and b. Source data are provided as a Source Data file. See also Table 1. Rates normalized to maximum rate within an experiment. Line of best fit shown and approximate physiologically relevant range (25â100ânM) highlighted. Endogenous concentration range of TPX2 (30â100ânM) indicated (also in Fig. 2e). |
|
|
Fig. 4. TPX2 N-terminus enhances condensation and MT nucleation efficiency.a Schematic of full-length TPX2 and various N-terminal and C-terminal truncation constructs used. b Epifluorescent images of GFP-TPX2 (green) and Cy5-labeled tubulin (magenta) co-condensates at 1âµM and 10âµM (equimolar concentration) for indicated TPX2 truncation construct. Representative of three experimental replicates. c Quantification of relative tubulin signal in co-condensate (partition coefficient) as a function of TPX2 concentration. Mean values (points) withâ±â1âSD as error bars from a representative experiment are plotted and a line was fit; n of condensates per condition are: NT_1-319â406, 572, 278, 217, 292, 276, and 268 for 250, 500ânM, 1, 2.5, 5, 10, and 25âμM [TPX2/TB], respectively; NT_1-480â254, 49, 256, 286, 283, 273, 271, and 198 for 100, 250, 500ânM, 1, 2.5, 5, 10, and 25âμM [TPX2/TB], respectively; CT_319-716â275, 323, 296, and 297 for 2.5, 5, 10, and 25âμM [TPX2/TB], respectively; CT_480-716â327 and 253 for 10 and 25âμM [TPX2/TB], respectively. See also Supplementary Fig. 5aâd for partition coefficient measures of GFP-TPX2 signal. d Rate of MT nucleation as a function of TPX2 concentration for indicated constructs. Full-length data previously shown (Fig. 3c). Rates for each concentration of a given construct are normalized to the maximum rate of that construct (absolute maximum rates between all constructs are within a twofold range). Lines of best fit shown. See also Supplementary Fig. 5e, f for individual rate curves and Supplementary Movie 6. e Different efficiencies of MT nucleation for the full-length and CT_480-716 TPX2 construct. Efficiency values are the inverse of the TPX2 concentration at which half the maximum rate of MT nucleation is achieved ([TPX2]â1 at Rate1/2Max); efficiency values were normalized to full length (efficiency of 1). The difference (fold change) in efficiencies is shown (â). Source data are provided as a Source Data file. |
|
|
Fig. 5. TPX2-tubulin co-condensation underlies efficient branching MT nucleation.a Schematic of chimera design: the endogenous N-terminal 1â480aa of TPX2 are replaced with exogenous domains containing distinct features shown in table. b Quantification of tubulin partition coefficient as a function of TPX2 concentration. For partition coefficient graphs, mean values (points) with ±1âSD as error bars from a representative experiment are plotted and a line was fit; n of condensates per condition are: IDR_NoTBâ111, 80, 142, 99, 198, and 198 for 50, 100, 250, 500ânM, 1, and 2.5âμM [TPX2/TB], respectively; NoIDR_TBâ198, 136, and 86 for 5, 10, and 25âμM [TPX2/TB], respectively; IDR_TBâ87, 122, 153, 198, and 198 for 100, 250, 500ânM, 1, and 2.5âμM [TPX2/TB], respectively; Syn_Posâ326, 302, 100, 261, 270, and 323 for 50, 100, 250, 500ânM, 1 and 2.5âμM [TPX2/TB], respectively. See also Supplementary Figs. 6a, c, f and 7e for partition coefficients of TPX2. c Rate of MT nucleation as a function of TPX2 concentration for indicated constructs. Rates for each concentration of a given construct are normalized to the maximum rate of that construct (absolute maximum rates between all constructs are in a ±2à range). Lines of best fit shown. Data for full length (Figs. 2e and 3d) and CT_TPX2 (Fig. 4d) were previously shown. See also Supplementary Fig. 6b, d, e, g and 7f for individual rate curves and Supplementary Movies S7 and S8. Source data are provided as a Source Data file. d Summary table of results.MT nucleation efficiencies are relative to full-length TPX2. |
|
|
Fig. 6. Importins α/β inhibit TPX2 condensation and activity.a Epifluorescent images of TPX2-tubulin co-condensates (green and magenta, respectively) in vitro prepared with importins-α/β at indicated excess (0âÃâ=âno importins-α/β) TPX2 and tubulin both at 500ânM. Scale bar, 1âµm. b TIRF Images of TPX2-mediated MT nucleation in Xenopus meiotic cytosol with TPX2 and importins-α/β added at 100ânM TPX2 and indicated excess of importins-α/β. Cy5-labeled tubulin (red) and mCherry-EB1 (green) highlight microtubules and growing microtubule plus ends, respectively. Images taken at 1800âs. Scale bar, 10âµm. See Supplementary Movie 9. c Quantification of data in b. d Quantification of relative tubulin signal (partition coefficient) as a function of excess importins-α/β. Mean values (points) withâ±â1âSD as error bars are shown, nâ=â522 and 420 condensates for 0à and 1à importins-α/β, respectively. e Rate of MT nucleation as a function of excess importins-α/β, normalized to 0à importins-α/β. Data pooled from three experimental replicates of (b, c). Line of best fit shown. Source data are provided as a Source Data file. |
|
|
Fig. 7. Model.Left-side cartoon: at low concentrations (<endogenous), TPX2 localizes to MTs but does not recruit soluble tubulin, likely due to electrostatic repulsion (denoted by â+â and âââ). Right-side cartoon: at high concentrations of TPX2 (â¥endogenous), TPX2 colocalizes with soluble tubulin on microtubules. Center: graphical abstraction of data demonstrating that TPX2 promotes branching MT nucleation (in the cytosol) and forms a co-condensate with tubulin (in vitro) in a switch-like manner at or above its endogenous concentration. Top gradient: relative importin-α/β levels existing as a gradient around chromosomes also affect TPX2-tubulin co-condensation and TPX2-mediated branching MT nucleation. |
References [+] :
Aguirre-Portolés,
Tpx2 controls spindle integrity, genome stability, and tumor development.
2012, Pubmed
Aguirre-Portolés, Tpx2 controls spindle integrity, genome stability, and tumor development. 2012, Pubmed
Alberti, A User's Guide for Phase Separation Assays with Purified Proteins. 2018, Pubmed
Alberti, Considerations and Challenges in Studying Liquid-Liquid Phase Separation and Biomolecular Condensates. 2019, Pubmed
Alfaro-Aco, Biochemical reconstitution of branching microtubule nucleation. 2020, Pubmed , Xenbase
Alfaro-Aco, Structural analysis of the role of TPX2 in branching microtubule nucleation. 2017, Pubmed , Xenbase
Applegate, plusTipTracker: Quantitative image analysis software for the measurement of microtubule dynamics. 2011, Pubmed
Banani, Compositional Control of Phase-Separated Cellular Bodies. 2016, Pubmed
Banani, Biomolecular condensates: organizers of cellular biochemistry. 2017, Pubmed
Boija, Transcription Factors Activate Genes through the Phase-Separation Capacity of Their Activation Domains. 2018, Pubmed
Brangwynne, Germline P granules are liquid droplets that localize by controlled dissolution/condensation. 2009, Pubmed
Brouhard, XMAP215 is a processive microtubule polymerase. 2008, Pubmed , Xenbase
Brunet, Characterization of the TPX2 domains involved in microtubule nucleation and spindle assembly in Xenopus egg extracts. 2004, Pubmed , Xenbase
Brunet, Meiotic regulation of TPX2 protein levels governs cell cycle progression in mouse oocytes. 2008, Pubmed
Carter, A signature of chromosomal instability inferred from gene expression profiles predicts clinical outcome in multiple human cancers. 2006, Pubmed
Castellana, Enzyme clustering accelerates processing of intermediates through metabolic channeling. 2014, Pubmed
Chen, Kinesin-5 Promotes Microtubule Nucleation and Assembly by Stabilizing a Lattice-Competent Conformation of Tubulin. 2019, Pubmed , Xenbase
Clarke, Spatial and temporal coordination of mitosis by Ran GTPase. 2008, Pubmed
Csizmok, Dynamic Protein Interaction Networks and New Structural Paradigms in Signaling. 2016, Pubmed
Decker, Autocatalytic microtubule nucleation determines the size and mass of Xenopus laevis egg extract spindles. 2018, Pubmed , Xenbase
Dosztányi, IUPred: web server for the prediction of intrinsically unstructured regions of proteins based on estimated energy content. 2005, Pubmed
Drozdetskiy, JPred4: a protein secondary structure prediction server. 2015, Pubmed
Du, DNA-induced liquid phase condensation of cGAS activates innate immune signaling. 2018, Pubmed
Eckerdt, Spindle pole regulation by a discrete Eg5-interacting domain in TPX2. 2008, Pubmed , Xenbase
Flor-Parra, The XMAP215 Ortholog Alp14 Promotes Microtubule Nucleation in Fission Yeast. 2018, Pubmed
Giesecke, Novel binding of the mitotic regulator TPX2 (target protein for Xenopus kinesin-like protein 2) to importin-alpha. 2010, Pubmed , Xenbase
Goshima, Augmin: a protein complex required for centrosome-independent microtubule generation within the spindle. 2008, Pubmed
Gruss, Ran induces spindle assembly by reversing the inhibitory effect of importin alpha on TPX2 activity. 2001, Pubmed , Xenbase
Gunzelmann, The microtubule polymerase Stu2 promotes oligomerization of the γ-TuSC for cytoplasmic microtubule nucleation. 2018, Pubmed
Hannak, Investigating mitotic spindle assembly and function in vitro using Xenopus laevis egg extracts. 2006, Pubmed , Xenbase
Hernández-Vega, Local Nucleation of Microtubule Bundles through Tubulin Concentration into a Condensed Tau Phase. 2017, Pubmed
Jiang, Phase transition of spindle-associated protein regulate spindle apparatus assembly. 2015, Pubmed , Xenbase
Lawo, HAUS, the 8-subunit human Augmin complex, regulates centrosome and spindle integrity. 2009, Pubmed
Li, Phase transitions in the assembly of multivalent signalling proteins. 2012, Pubmed
Ma, Poleward transport of TPX2 in the mammalian mitotic spindle requires dynein, Eg5, and microtubule flux. 2010, Pubmed
Mead-Hunter, Plateau Rayleigh instability simulation. 2012, Pubmed
Neumann, Phenotypic profiling of the human genome by time-lapse microscopy reveals cell division genes. 2010, Pubmed
Neumayer, TPX2: of spindle assembly, DNA damage response, and cancer. 2014, Pubmed
Oegema, Characterization of two related Drosophila gamma-tubulin complexes that differ in their ability to nucleate microtubules. 1999, Pubmed , Xenbase
Oh, Spatial organization of the Ran pathway by microtubules in mitosis. 2016, Pubmed
Petry, Mechanisms of Mitotic Spindle Assembly. 2016, Pubmed , Xenbase
Petry, Branching microtubule nucleation in Xenopus egg extracts mediated by augmin and TPX2. 2013, Pubmed , Xenbase
Reber, XMAP215 activity sets spindle length by controlling the total mass of spindle microtubules. 2013, Pubmed , Xenbase
Reid, Suppression of microtubule assembly kinetics by the mitotic protein TPX2. 2016, Pubmed
Roostalu, Complementary activities of TPX2 and chTOG constitute an efficient importin-regulated microtubule nucleation module. 2015, Pubmed
Schatz, Importin alpha-regulated nucleation of microtubules by TPX2. 2003, Pubmed , Xenbase
Scrofani, Microtubule nucleation in mitosis by a RanGTP-dependent protein complex. 2015, Pubmed , Xenbase
Shin, Liquid phase condensation in cell physiology and disease. 2017, Pubmed
So, A liquid-like spindle domain promotes acentrosomal spindle assembly in mammalian oocytes. 2019, Pubmed
Song, Mechanism of how augmin directly targets the γ-tubulin ring complex to microtubules. 2018, Pubmed , Xenbase
Strulson, RNA catalysis through compartmentalization. 2012, Pubmed
Su, Phase separation of signaling molecules promotes T cell receptor signal transduction. 2016, Pubmed
Tan, The pST44 polycistronic expression system for producing protein complexes in Escherichia coli. 2005, Pubmed
Thawani, Spatiotemporal organization of branched microtubule networks. 2019, Pubmed , Xenbase
Thawani, XMAP215 is a microtubule nucleation factor that functions synergistically with the γ-tubulin ring complex. 2018, Pubmed , Xenbase
Tovey, Microtubule nucleation by γ-tubulin complexes and beyond. 2018, Pubmed
Trieselmann, Ran modulates spindle assembly by regulating a subset of TPX2 and Kid activities including Aurora A activation. 2003, Pubmed , Xenbase
Tulu, Molecular requirements for kinetochore-associated microtubule formation in mammalian cells. 2006, Pubmed
Wang, Clinical value of Xenopus kinesin-like protein 2 as a prognostic marker in patients with digestive system cancers: a systematic review and meta-analysis. 2018, Pubmed , Xenbase
Wang, A Molecular Grammar Governing the Driving Forces for Phase Separation of Prion-like RNA Binding Proteins. 2018, Pubmed
Woodruff, The Centrosome Is a Selective Condensate that Nucleates Microtubules by Concentrating Tubulin. 2017, Pubmed
Wühr, Deep proteomics of the Xenopus laevis egg using an mRNA-derived reference database. 2014, Pubmed , Xenbase
Zhang, Structural insight into TPX2-stimulated microtubule assembly. 2017, Pubmed
Zhao, Quantitative analysis of purine nucleotides indicates that purinosomes increase de novo purine biosynthesis. 2015, Pubmed
Zheng, Nucleation of microtubule assembly by a gamma-tubulin-containing ring complex. 1995, Pubmed , Xenbase
