XB-ART-56945
Cells
2020 Apr 28;95:. doi: 10.3390/cells9051087.
Show Gene links
Show Anatomy links
The Spindle Assembly Checkpoint Functions during Early Development in Non-Chordate Embryos.
Chenevert J, Roca M, Besnardeau L, Ruggiero A, Nabi D, McDougall A, Copley RR, Christians E, Castagnetti S.
???displayArticle.abstract???
In eukaryotic cells, a spindle assembly checkpoint (SAC) ensures accurate chromosome segregation, by monitoring proper attachment of chromosomes to spindle microtubules and delaying mitotic progression if connections are erroneous or absent. The SAC is thought to be relaxed during early embryonic development. Here, we evaluate the checkpoint response to lack of kinetochore-spindle microtubule interactions in early embryos of diverse animal species. Our analysis shows that there are two classes of embryos, either proficient or deficient for SAC activation during cleavage. Sea urchins, mussels, and jellyfish embryos show a prolonged delay in mitotic progression in the absence of spindle microtubules from the first cleavage division, while ascidian and amphioxus embryos, like those of Xenopus and zebrafish, continue mitotic cycling without delay. SAC competence during early development shows no correlation with cell size, chromosome number, or kinetochore to cell volume ratio. We show that SAC proteins Mad1, Mad2, and Mps1 lack the ability to recognize unattached kinetochores in ascidian embryos, indicating that SAC signaling is not diluted but rather actively silenced during early chordate development.
???displayArticle.pubmedLink??? 32354040
???displayArticle.pmcLink??? PMC7290841
???displayArticle.link??? Cells
???displayArticle.grants??? [+]
2014_03738 PACA region
Species referenced: Xenopus
Genes referenced: dnai1 fubp1 h2bc21 mad2l1 mxd1 neb nup153 rps27
???attribute.lit??? ???displayArticles.show???
|
|
Figure 1. Nocodazole-induced spindle depolymerization defines two classes of embryos with qualitatively different mitotic responses. (a) Phylogenetic tree indicating phyla and species. Species analyzed in this study are in black, species for which information was obtained from the literature in grey. (b) Schematic representation of assay used to test mitotic progression. Two-cell stage embryos of selected species were treated either with DMSO or nocodazole and then fixed every 10â15 min for pH3 immunostaining. (c) Percentage of embryos accumulating pH3 in the presence of DMSO (blue) or nocodazole (red) over time (minutes indicated in x axis). Representative of 4 independent experiments, n = 50â200 embryos for each time point. Drugs were added when at least 90% of embryos were at 2-cell stage (t0). For M. galloprovincialis, control could not be quantified past 8 cells as divisions become asynchronous within each embryo. The duration of normal cell-cycle timing for each species is indicated under the corresponding graph. |
|
|
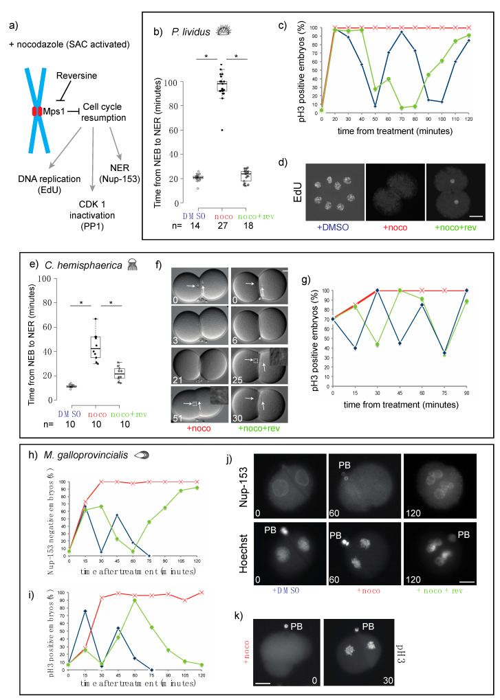
Figure 2. Microtubule depolymerization causes an Mps1-mediated mitotic block in cleavage stage embryos of P. lividus, C. hemisphaerica, and M. galloprovincialis. (a) Schematic representation of the effect of reversine on cell cycle progression during spindle assembly checkpoint (SAC) activation (+ nocodazole). (b) Quantification of duration of mitosis in P. lividus embryos treated with DMSO, nocodazole, or nocodazole and reversine. Mitosis was measured as time from nuclear envelope breakdown (NEB) to nuclear envelope reformation (NER). Boxes represent 25thâ75th percentiles and the median is shown; whiskers mark 5th and 95th percentiles. Each dot represents one cell. Asterisks indicate statistical significance as determined by Studentâs t-test, p < 0.001. (c) Quantification of embryos accumulating pH3 in the presence of DMSO (blue), nocodazole (red) or nocodazole/reversine (green) over time equivalent of two cell cycles. (d) Labeling of newly replicated DNA by 5-ethynyl-2â²-deoxyuridine (EdU) incorporation in embryos treated with DMSO (left), nocodazole (middle), or nocodazole/reversine (right). (e) Quantification of duration of mitosis in C. hemisphaerica embryos treated with DMSO, nocodazole, or nocodazole/reversine. Box plot parameters as in (b). (f) Representative DIC images of embryos treated with nocodazole (left) or nocodazole/reversine (right). Arrows point at nuclei visible in DIC optics. White squares indicate nuclei-containing regions at time of NER, enlarged in insets. (g) Quantification of pH3 positive C. hemisphaerica embryos in the presence of DMSO (blue), nocodazole (red), or nocodazole/reversine (green). Representative of 4 independent experiments, n = 20â30 for each time point. (h) Quantification of Nup153-labeled and (i) pH3-labeled M. galloprovincialis embryos after treatment with DMSO (blue), nocodazole (red), or nocodazole/reversine (green). (j) Representative images of embryos stained for Nup153 (top), DNA (Hoechst, bottom), and (k) pH3. PB = polar body. Scale bar = 30 µm. |
|
|
Figure 3. P. mammillata 2-cell embryos do not arrest in mitosis in the absence of spindle microtubules. (a) Selected frames from a time-lapse movie of a P. mammillata embryo expressing the DNA reporter, H2B-Venus, treated with 10 µM nocodazole after first cleavage. Numbers indicate minutes after treatment. Arrows indicate nuclei visible in bright field optics. See movie 1. (b) Duration of mitosis (M, NEB to NER) and interphase (I, NER to NEB) in P. mammillata embryos treated with DMSO or nocodazole. Kin/V indicates kinetochore to cell volume ratio at each cell cycle starting from fertilization (1st is 1-cell mitosis; 2nd is 2-cell mitosis). Box plot parameters as in Figure 2b. In nocodazole-treated embryos the amount of DNA increases due to subsequent rounds of DNA replication without intervening cytokinesis. Duration of mitosis in control DMSO-treated embryos is constant in all four analyzed cell cycles. (c) DAPI (4â²,6-diamidine-2â²-phenylindole dihydrochloride)-stained chromosome spreads from DMSO and nocodazole-treated (180 min) P. mammillata embryos. After 180 min nocodazole treatment, embryos have undergone 4 more cell cycles and have 4 times more DNA than at time 0. In the absence of microtubules, the nuclei which form around chromosome clusters (karyomeres) do not fuse and are dispersed over time by cytoplasmic flow (in (a,c)). Scale bar = 30 µm. |
|
|
Figure 4. Nocodazole treatment does not delay mitotic progression during cleavage in chordate embryos. (a) Quantification of Nup153-negative C. intestinalis embryos (without nuclei = mitosis) in the presence of DMSO (blue) or nocodazole (red) over the time of 3 divisions (2â16 cells). Representative of 3 independent experiments. n = 20â30 embryos for each time point. (b) Representative C. intestinalis Hoechst-stained nuclei and (c) Nup-153-stained embryos. (d) Percentage of B. lanceolatum embryos without nuclei, as determined by Nup-153 staining, in the presence of DMSO (blue) or nocodazole (red) over the time of two divisions (2â8 cells). Representative of 3 independent experiments. n = 50â100 embryos per time point. (e) Representative B. lanceolatum Hoechst-stained nuclei and (f) Nup-153-stained embryos. Numbers indicate minutes after treatment. (g) Measurement of long axis of embryo (width, blue) and cellâcell contact region (midline, orange) during 2â3 cell cycles in a representative embryo of B. lanceolatum (Bl), P. mammillata (Pm, see movie 1), C. intestinalis (Ci), and P. lividus (Pl) in the presence of nocodazole (+ noco; movie 2) or for Pl nocodazole/reversine (Pl + noco + rev; movie 3). Measurements are reported as percentage of maximum length throughout the recording. Crosses (Ã) correspond to NEB, and circles (â¢) to NER. Scale bar = 30 µm, unless otherwise indicated. |
|
|
Figure 5. SAC response across species does not correlate with cell volume. (a–c) Ratio of average mitotic duration in nocodazole- and DMSO-treated embryos plotted against (a) chromosome number, (b) cell volume at 2-cell stage or (c) kinetochore/cell volume ratio at 2-cell stage. Bl = B. lanceolatum, Ci = C. intestinalis, Ce = C. elegans, Pl = P. lividus, Pm = P. mammillata, Pm5 = ratio after 4 cycles in nocodazole from Figure 3b, Ch = C. hemisphaerica and Xl = X. laevis. For Bl and Ci, mitotic duration was estimated from the time course graphs in Figure 4a,d, as width of the curve at 50% level. Ce and Xl data were obtained from the literature. For Ce, as the first division is asymmetric, both cells are presented (AB and P1). r indicates the coefficient of correlation for each set of variables. |
|
|
Figure 6. Mad1 does not localize to unattached kinetochores in 2-cell P. mammillata embryos. (a) Mad1 antibody recognizes a single 80 KDa protein in P. mammillata egg extract which is specifically lost (top panel) in competition assays when incubated with purified His-Mad1, but not with the equivalent amount of BSA (15 µg), whereas tubulin levels (bottom panel) are unaffected. (b) Mad1 level is constant in both untreated and nocodazole-treated eggs and 2-cell embryos. (c) Mad2 antibody recognizes a single 23 KDa protein in P. mammillata eggs, 2-cell and 8-cell embryos, and a larger band of the correct size (27 KDa) when tagged Mad2 protein is overproduced by microinjection (left lane: 5 eggs injected with mRNA encoding Mad2 fused to 36 additional amino acids). (d) Representative images of nocodazole-treated eggs (top) and 2-cell embryos (middle and bottom panels) stained for Hoechst (blue), Mad1 (green), and pH3 (red). White squares in (d) indicate chromatin-containing regions enlarged (5Ã) on the right images. Scale bar = 30 µm. |
|
|
Figure 7. Mad2 and Mps1 are not recruited to unattached kinetochores in 2-cell P. mammillata embryos. (a) Representative images of live eggs (top, middle rows) and 2-cell embryos (bottom row) expressing histone H2B-Venus and Mad2-Tomato. (b) Ratio of Mad2-Tomato fluorescence intensity in chromosome region (A) and cytoplasm (B) in nocodazole-treated eggs and 2-cell embryos (c) Representative images of live eggs (top) and 2-cell embryos (bottom) expressing histone H2-Venus and Mps1-Tomato. (d) Ratio of Mps1-Tomato fluorescence intensity in chromosome region (A) and cytoplasm (B) in nocodazole-treated eggs and 2-cell embryos. White squares in (a,c) indicate chromatin-containing regions enlarged (5Ã) on the right images. Scale bar = 30 µm. |
References [+] :
Abrieu,
Mps1 is a kinetochore-associated kinase essential for the vertebrate mitotic checkpoint.
2001, Pubmed,
Xenbase
Abrieu, Mps1 is a kinetochore-associated kinase essential for the vertebrate mitotic checkpoint. 2001, Pubmed , Xenbase
Brozovic, ANISEED 2017: extending the integrated ascidian database to the exploration and evolutionary comparison of genome-scale datasets. 2018, Pubmed
Campbell, Mitotic checkpoint proteins HsMAD1 and HsMAD2 are associated with nuclear pore complexes in interphase. 2001, Pubmed
Chen, Spindle checkpoint protein Xmad1 recruits Xmad2 to unattached kinetochores. 1998, Pubmed , Xenbase
Chenevert, Purification of mitochondrial proteins HSP60 and ATP synthase from ascidian eggs: implications for antibody specificity. 2013, Pubmed
Clute, Regulation of the appearance of division asynchrony and microtubule-dependent chromosome cycles in Xenopus laevis embryos. 1995, Pubmed , Xenbase
Collin, The spindle assembly checkpoint works like a rheostat rather than a toggle switch. 2013, Pubmed
Colombera, Male chromosomes in two populations of Branchiostoma lanceolatum. 1974, Pubmed
Crowder, A comparative analysis of spindle morphometrics across metazoans. 2015, Pubmed , Xenbase
Dou, Recent Progress on the Localization of the Spindle Assembly Checkpoint Machinery to Kinetochores. 2019, Pubmed
Dumollard, Mos limits the number of meiotic divisions in urochordate eggs. 2011, Pubmed
Encalada, A spindle checkpoint functions during mitosis in the early Caenorhabditis elegans embryo. 2005, Pubmed
Eno, Methods for karyotyping and for localization of developmentally relevant genes on the chromosomes of the purple sea urchin, Strongylocentrotus purpuratus. 2009, Pubmed
Evans, Cyclin: a protein specified by maternal mRNA in sea urchin eggs that is destroyed at each cleavage division. 1983, Pubmed
Galli, Cell Size Determines the Strength of the Spindle Assembly Checkpoint during Embryonic Development. 2016, Pubmed
Gerhart, Cell cycle dynamics of an M-phase-specific cytoplasmic factor in Xenopus laevis oocytes and eggs. 1984, Pubmed , Xenbase
Gerhold, Spindle assembly checkpoint strength is linked to cell fate in the Caenorhabditis elegans embryo. 2018, Pubmed
Greenan, Centrosome size sets mitotic spindle length in Caenorhabditis elegans embryos. 2010, Pubmed , Xenbase
Hartwell, Checkpoints: controls that ensure the order of cell cycle events. 1989, Pubmed
Hendzel, Mitosis-specific phosphorylation of histone H3 initiates primarily within pericentromeric heterochromatin during G2 and spreads in an ordered fashion coincident with mitotic chromosome condensation. 1997, Pubmed
Hewitt, Sustained Mps1 activity is required in mitosis to recruit O-Mad2 to the Mad1-C-Mad2 core complex. 2010, Pubmed
Houliston, Clytia hemisphaerica: a jellyfish cousin joins the laboratory. 2010, Pubmed
Hunt, The requirements for protein synthesis and degradation, and the control of destruction of cyclins A and B in the meiotic and mitotic cell cycles of the clam embryo. 1992, Pubmed
Ikegami, Activation of the metaphase checkpoint and an apoptosis programme in the early zebrafish embryo, by treatment with the spindle-destabilising agent nocodazole. 1997, Pubmed
Iouk, The yeast nuclear pore complex functionally interacts with components of the spindle assembly checkpoint. 2002, Pubmed
Kaiser, Early embryonic development of the dipteran insect Heteropeza pygmaea in the presence of cytoskeleton-affecting drugs. 1987, Pubmed
Kato, Synchronous division of mouse two-cell embryos with nocodazole in vitro. 1992, Pubmed
Kyogoku, Large Cytoplasm Is Linked to the Error-Prone Nature of Oocytes. 2017, Pubmed
Lacroix, Microtubule Dynamics Scale with Cell Size to Set Spindle Length and Assembly Timing. 2018, Pubmed
Ladouceur, Mitotic chromosome length scales in response to both cell and nuclear size. 2015, Pubmed
Lancaster, Mitotic rounding alters cell geometry to ensure efficient bipolar spindle formation. 2013, Pubmed
Levy, Nuclear size is regulated by importin α and Ntf2 in Xenopus. 2010, Pubmed , Xenbase
Lewis, A western blot assay to measure cyclin dependent kinase activity in cells or in vitro without the use of radioisotopes. 2013, Pubmed
Liu, Phosphorylation of Mps1 by BRAFV600E prevents Mps1 degradation and contributes to chromosome instability in melanoma. 2013, Pubmed
Marlétaz, Amphioxus functional genomics and the origins of vertebrate gene regulation. 2018, Pubmed
McDougall, Microinjection and 4D fluorescence imaging in the eggs and embryos of the ascidian Phallusia mammillata. 2014, Pubmed
Minshull, A MAP kinase-dependent spindle assembly checkpoint in Xenopus egg extracts. 1994, Pubmed , Xenbase
Musacchio, The Molecular Biology of Spindle Assembly Checkpoint Signaling Dynamics. 2015, Pubmed
Musacchio, The spindle-assembly checkpoint in space and time. 2007, Pubmed
Nelson, TRIP13PCH-2 promotes Mad2 localization to unattached kinetochores in the spindle checkpoint response. 2015, Pubmed
Oulion, Sequencing and analysis of the Mediterranean amphioxus (Branchiostoma lanceolatum) transcriptome. 2012, Pubmed
Pérez-Mongiovi, Maternal expression of the checkpoint protein BubR1 is required for synchrony of syncytial nuclear divisions and polar body arrest in Drosophila melanogaster. 2005, Pubmed
Ricke, Aneuploidy in health, disease, and aging. 2013, Pubmed
Rieder, Microtubule disassembly delays the G2-M transition in vertebrates. 2000, Pubmed
Rieder, Mitosis in vertebrate somatic cells with two spindles: implications for the metaphase/anaphase transition checkpoint and cleavage. 1997, Pubmed
Sacristan, Joined at the hip: kinetochores, microtubules, and spindle assembly checkpoint signaling. 2015, Pubmed
Santaguida, Dissecting the role of MPS1 in chromosome biorientation and the spindle checkpoint through the small molecule inhibitor reversine. 2010, Pubmed
Sardet, Embryological methods in ascidians: the Villefranche-sur-Mer protocols. 2011, Pubmed
Schindelin, Fiji: an open-source platform for biological-image analysis. 2012, Pubmed
Serpico, Recent advances in understanding the role of Cdk1 in the Spindle Assembly Checkpoint. 2020, Pubmed
Shuster, Transitions regulating the timing of cytokinesis in embryonic cells. 2002, Pubmed
Sluder, Feedback control of the metaphase-anaphase transition in sea urchin zygotes: role of maloriented chromosomes. 1994, Pubmed
Su, Exit from mitosis in Drosophila syncytial embryos requires proteolysis and cyclin degradation, and is associated with localized dephosphorylation. 1998, Pubmed
Sullivan, Delays in anaphase initiation occur in individual nuclei of the syncytial Drosophila embryo. 1993, Pubmed
Theodosiou, Amphioxus spawning behavior in an artificial seawater facility. 2011, Pubmed
Vázquez-Diez, Cell-Size-Independent Spindle Checkpoint Failure Underlies Chromosome Segregation Error in Mouse Embryos. 2019, Pubmed
Wolf, The cytaster, a colchicine-sensitive migration organelle of cleavage nuclei in an insect egg. 1978, Pubmed
Wu, PP1-mediated dephosphorylation of phosphoproteins at mitotic exit is controlled by inhibitor-1 and PP1 phosphorylation. 2009, Pubmed , Xenbase
Wühr, Evidence for an upper limit to mitotic spindle length. 2008, Pubmed , Xenbase
Zhang, Spindle assembly checkpoint acquisition at the mid-blastula transition. 2015, Pubmed
Zhao, Mps1 phosphorylation by MAP kinase is required for kinetochore localization of spindle-checkpoint proteins. 2006, Pubmed , Xenbase
