Click here to close
Hello! We notice that you are using Internet Explorer, which is not supported by Xenbase and may cause the site to display incorrectly.
We suggest using a current version of Chrome,
FireFox, or Safari.
Nucleic Acids Res
2020 Mar 18;485:2733-2748. doi: 10.1093/nar/gkaa049.
Show Gene links
Show Anatomy links
FAM46B is a prokaryotic-like cytoplasmic poly(A) polymerase essential in human embryonic stem cells.
Hu JL, Liang H, Zhang H, Yang MZ, Sun W, Zhang P, Luo L, Feng JX, Bai H, Liu F, Zhang T, Yang JY, Gao Q, Long Y, Ma XY, Chen Y, Zhong Q, Yu B, Liao S, Wang Y, Zhao Y, Zeng MS, Cao N, Wang J, Chen W, Yang HT, Gao S.
???displayArticle.abstract???
Family with sequence similarity (FAM46) proteins are newly identified metazoan-specific poly(A) polymerases (PAPs). Although predicted as Gld-2-like eukaryotic non-canonical PAPs, the detailed architecture of FAM46 proteins is still unclear. Exact biological functions for most of FAM46 proteins also remain largely unknown. Here, we report the first crystal structure of a FAM46 protein, FAM46B. FAM46B is composed of a prominently larger N-terminal catalytic domain as compared to known eukaryotic PAPs, and a C-terminal helical domain. FAM46B resembles prokaryotic PAP/CCA-adding enzymes in overall folding as well as certain inter-domain connections, which distinguishes FAM46B from other eukaryotic non-canonical PAPs. Biochemical analysis reveals that FAM46B is an active PAP, and prefers adenosine-rich substrate RNAs. FAM46B is uniquely and highly expressed in human pre-implantation embryos and pluripotent stem cells, but sharply down-regulated following differentiation. FAM46B is localized to both cell nucleus and cytosol, and is indispensable for the viability of human embryonic stem cells. Knock-out of FAM46B is lethal. Knock-down of FAM46B induces apoptosis and restricts protein synthesis. The identification of the bacterial-like FAM46B, as a pluripotent stem cell-specific PAP involved in the maintenance of translational efficiency, provides important clues for further functional studies of this PAP in the early embryonic development of high eukaryotes.
Figure 1. Overall structure of FAM46B. (A) Schematic representation showing the organization of crystallized construct based on full-length FAM46B. NCD, N-terminal catalytic domain; HD, helical domain. Borders of each domain are indicated by residue numbers. (B) Structure of FAM46B. Domains of FAM46B are indicated and colored as in A. The two featured β-hairpin is colored gray. (C) Surface representation of FAM46B with the inter-domain cleft indicated by dashed ellipse. (D–G) Interactions between NCD and HD. Side chains of involved residues are shown as ball-and-stick models in the same color as the domains they belong to.
Figure 2. Structural details of FAM46B domains. (A) Overall structure of NCD with secondary elements assigned. The NTase core is specified in orange. (B) The ambient interactions of the featured β-hairpin in FAM46B NCD. (C) The local hydrophobic cluster next to the NTase core. Side chains of involved residues are shown as ball-and-stick models. (D) Overall structure of HD. (E) Hydrophobic interactions that stabilize HD.
Figure 3. FAM46B is a bacterial-like PAP. (A) Structural comparison between FAM46B and ecPAP (left) or tmCCA (right). FAM46B (magenta) is separately superimposed with ecPAP (Protein Data Bank code 3AQM, pale cyan) and tmCCA (3H39, teal). The r.m.s.d. values of aligned Cα atoms are shown. The body and tail domains of ecPAP and tmCCA are colored grey. (B) The topology diagram of the FAM46B NCD (top), as compared with those of the head domains of ecPAP (middle) and tmCCA (bottom), colored as in A. (C) The phylogenetic analysis revealing a close relationship between FAM46 proteins and bacterial PAPs. Subtypes of PAPs and CCAs are color-specified. Class I (cool colors) and II (warm colors) PAPs/CCAs are separated by a dashed line.
Figure 4. FAM46B has PAP activity. (A) Test for CCA-adding activity for human FAM46B and mouse FAM46C. 10 μM 5â²-biotinylated mini-tRNA primers with different 3â² tails as indicated were individually incubated with 10 μM protein in the presence of 2 mM ATP or CTP for 50 min. tmCCA was used as a positive control. (B) Polyadenylation activity for human FAM46B and mouse FAM46C. 10 μM 5â²-biotinylated A15 primer was incubated with 10 μM FAM46B or FAM46C in the presence of 4 mM Mg2+ or Mn2+ for 50 min. ATP was supplied with increasing concentrations as indicated.
Figure 5. The substrate sequence preference of FAM46B. (A) Schematic drawing showing the experimental process of HPLC-based NTP consumption assay. (B) Consumption of different NTPs by human FAM46B. Results from two independent experiments are presented. (C) In vitro polyadenylation assay showing FAM46B extends 5â²-biotinylated A15 primer only in the presence of ATP. (D) ATP consumption of FAM46B in the presence of different RNA primers. (E) Polyadenylation assay showing the AMP incorporation to different RNA primers by FAM46B. (F) Position-dependent nucleotide frequency of substrates extended by FAM46B. (G) Progressive polyadenylation activity of FAM46B, shown by ATP (left panel) or protein (right panel) concentration-dependent ATP incorporation in the presence of A15 primer.
Figure 6. Critical sites of FAM46B for polyadenylation activity. (A) The NTase core of FAM46B. The consensus NTase motif is highlighted as cartoon representation in orange. The conserved key residues are shown as sticks-and-ball models. (B) ATP consumption of mutants regarding key residues shown in A. Results from two independent experiments are presented. (C) AMP incorporation of mutants regarding residues shown in A. (D) Polyadenylation activity of human FAM46B mutants regarding residues located in the interface between NCD and HD. (E) Surface electrostatic potential of xtFAM46B. Conserved negatively charged residues that may be involved in RNA binding, together with two hydrophobic residues close to the catalytic center, are specified. Corresponding residues of human FAM46B are indicated in the parentheses. (F) AMP incorporation of mutants regarding residues shown in D.
Figure 7. FAM46B is specifically expressed in human pluripotent stem cells. (A) Expression profiles of FAM46 family genes in 12 hESC (H1, H6 and H9), 25 hiPSC samples, 32 normal somatic tissues and 6 cancer cell lines. The rows represent the transcription FAM46 family genes. The RNA-seq data from ENCODE was analyzed, and the RNA expression level was shown as FPKM (fragment per kilobase per million reads). (B) The comparison of chromatin status and pluripotent transcription factor binding sites around the promoters of FAM46 family genes. The promoter of FAM46B is bound by pluripotent transcription factors OCT4, NANOG and SOX2, and marked with transcriptionally active histone marks H3K4me3 and H3K27ac. (C) The mRNA level of FAM46B is gradually decreased during embryoid formation. Fold changes relative to day 0 are plotted for Day 2â8. Error bar indicate s.d. (D) Microarray data showing the relative expression alteration of FAM46 genes together with other canonical (PAPα, PAPβ and PAPγ) and noncanonical PAPs (PAPD4/Gld-2, PAPD5, PAPD7 and mt-PAP) at various time points after induced differentiation of hESCs. Note the declining tendency of FAM46B. Fold changes relative to day 0 are plotted for Day 1â3. Error bar indicate s.d. (E) Relative mRNA levels of FAM46B at various time points after induced differentiation determined by qPCR. mRNA level of FAM46B at day 0 is set to 1. Error bar indicates s.d. (n = 3). (F) FAM46B protein levels at various time points after induced differentiation determined by Western blot. EOMES is the marker for mesendoderm differentiation.
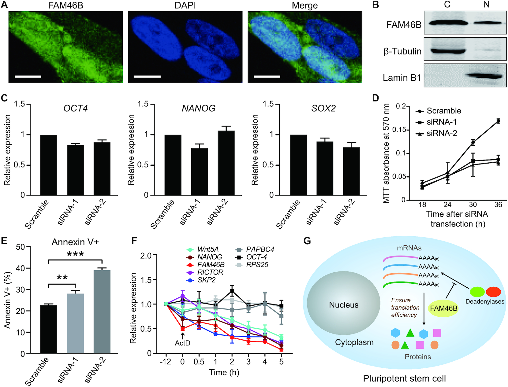
Figure 8. Characterization of FAM46B in hESCs. (A) Subcellular localization of endogenously expressed FAM46B protein in hESCs shown by immunofluorescent staining. Scale bar, 5 μM. (B) Cytosolic (C)/nuclear (N) fractionation experiment showing the subcellular localization of endogenous flag-tagged FAM46B in hESCs. (C) Knock-down of FAM46B did not significantly alter the expression level of OCT4, NANOG and SOX2. Error bar indicates s.d. (n = 3). (D) Knock-down of FAM46B inhibits cell viability in MTT assay. (E) Flow-cytometry assay showing knock-down of FAM46B leads to hESC apoptosis. Significance was calculated with two-sided Student's t-test (n = 3). **P < 0.01, ***P < 0.001. (F) mRNA half-life of selected genes in response to conditional knock-out of FAM46B in hESCs. Inhibition of cellular transcription by adding ActD was set to time point 0 and indicated by an arrow. (G) Model showing that FAM46B promotes translation in pluripotent cells.
Adams,
PHENIX: a comprehensive Python-based system for macromolecular structure solution.
2010, Pubmed
Adams,
PHENIX: a comprehensive Python-based system for macromolecular structure solution.
2010,
Pubmed Bard,
Structure of yeast poly(A) polymerase alone and in complex with 3'-dATP.
2000,
Pubmed Barkoff,
Meiotic maturation in Xenopus requires polyadenylation of multiple mRNAs.
1998,
Pubmed
,
Xenbase Barnard,
Symplekin and xGLD-2 are required for CPEB-mediated cytoplasmic polyadenylation.
2004,
Pubmed
,
Xenbase Barragán,
Genetic analysis of FAM46A in Spanish families with autosomal recessive retinitis pigmentosa: characterisation of novel VNTRs.
2008,
Pubmed Brons,
Derivation of pluripotent epiblast stem cells from mammalian embryos.
2007,
Pubmed Burns,
CPEB and two poly(A) polymerases control miR-122 stability and p53 mRNA translation.
2011,
Pubmed Cacchiarelli,
Integrative Analyses of Human Reprogramming Reveal Dynamic Nature of Induced Pluripotency.
2015,
Pubmed Cao,
Identification of the gene for an Escherichia coli poly(A) polymerase.
1992,
Pubmed Cao,
Ascorbic acid enhances the cardiac differentiation of induced pluripotent stem cells through promoting the proliferation of cardiac progenitor cells.
2012,
Pubmed Chen,
Mechanisms of deadenylation-dependent decay.
2011,
Pubmed Chen,
MolProbity: all-atom structure validation for macromolecular crystallography.
2010,
Pubmed Chng,
SIP1 mediates cell-fate decisions between neuroectoderm and mesendoderm in human pluripotent stem cells.
2010,
Pubmed Colgan,
Mechanism and regulation of mRNA polyadenylation.
1997,
Pubmed Cui,
Wispy, the Drosophila homolog of GLD-2, is required during oogenesis and egg activation.
2008,
Pubmed Dang,
Tracing the expression of circular RNAs in human pre-implantation embryos.
2016,
Pubmed Deng,
Single-cell RNA-seq reveals dynamic, random monoallelic gene expression in mammalian cells.
2014,
Pubmed Dobin,
STAR: ultrafast universal RNA-seq aligner.
2013,
Pubmed Doyard,
FAM46A mutations are responsible for autosomal recessive osteogenesis imperfecta.
2018,
Pubmed Emsley,
Coot: model-building tools for molecular graphics.
2004,
Pubmed Etokebe,
Family-with-sequence-similarity-46, member A (Fam46a) gene is expressed in developing tooth buds.
2009,
Pubmed Gifford,
Transcriptional and epigenetic dynamics during specification of human embryonic stem cells.
2013,
Pubmed Goldstrohm,
Multifunctional deadenylase complexes diversify mRNA control.
2008,
Pubmed Hamilton,
Multiple autism-like behaviors in a novel transgenic mouse model.
2011,
Pubmed Holm,
Dali server: conservation mapping in 3D.
2010,
Pubmed Jang,
Primary Cilium-Autophagy-Nrf2 (PAN) Axis Activation Commits Human Embryonic Stem Cells to a Neuroectoderm Fate.
2016,
Pubmed Kabsch,
XDS.
2010,
Pubmed Kim,
Antagonism between GLD-2 binding partners controls gamete sex.
2009,
Pubmed Kuchta,
Comprehensive classification of nucleotidyltransferase fold proteins: identification of novel families and their representatives in human.
2009,
Pubmed Kuchta,
FAM46 proteins are novel eukaryotic non-canonical poly(A) polymerases.
2016,
Pubmed Lagali,
Identification and characterization of C6orf37, a novel candidate human retinal disease gene on chromosome 6q14.
2002,
Pubmed Laishram,
Poly(A) polymerase (PAP) diversity in gene expression--star-PAP vs canonical PAP.
2014,
Pubmed Langmead,
Fast gapped-read alignment with Bowtie 2.
2012,
Pubmed Lapkouski,
Structure of mitochondrial poly(A) RNA polymerase reveals the structural basis for dimerization, ATP selectivity and the SPAX4 disease phenotype.
2015,
Pubmed Li,
Crystal structures of the Bacillus stearothermophilus CCA-adding enzyme and its complexes with ATP or CTP.
2002,
Pubmed Liang,
Type 3 inositol 1,4,5-trisphosphate receptor negatively regulates apoptosis during mouse embryonic stem cell differentiation.
2010,
Pubmed Mellman,
A PtdIns4,5P2-regulated nuclear poly(A) polymerase controls expression of select mRNAs.
2008,
Pubmed Menezes,
3' RNA Uridylation in Epitranscriptomics, Gene Regulation, and Disease.
2018,
Pubmed Moore,
Pre-mRNA processing reaches back to transcription and ahead to translation.
2009,
Pubmed Mroczek,
The non-canonical poly(A) polymerase FAM46C acts as an onco-suppressor in multiple myeloma.
2017,
Pubmed Murshudov,
Refinement of macromolecular structures by the maximum-likelihood method.
1997,
Pubmed Nakanishi,
Disruption of mouse poly(A) polymerase mGLD-2 does not alter polyadenylation status in oocytes and somatic cells.
2007,
Pubmed
,
Xenbase Nakel,
Structural basis for the activation of the C. elegans noncanonical cytoplasmic poly(A)-polymerase GLD-2 by GLD-3.
2015,
Pubmed Pfender,
Live imaging RNAi screen reveals genes essential for meiosis in mammalian oocytes.
2015,
Pubmed Richter,
Cytoplasmic polyadenylation in development and beyond.
1999,
Pubmed
,
Xenbase Sallés,
Coordinate initiation of Drosophila development by regulated polyadenylation of maternal messenger RNAs.
1994,
Pubmed Sarkar,
Polyadenylation of mRNA in prokaryotes.
1997,
Pubmed Subtelny,
Poly(A)-tail profiling reveals an embryonic switch in translational control.
2014,
Pubmed
,
Xenbase Tan,
RNA sequencing reveals a diverse and dynamic repertoire of the Xenopus tropicalis transcriptome over development.
2013,
Pubmed
,
Xenbase Toh,
Mechanism for the definition of elongation and termination by the class II CCA-adding enzyme.
2009,
Pubmed Toh,
Mechanism for the alteration of the substrate specificities of template-independent RNA polymerases.
2011,
Pubmed Tomita,
Complete crystallographic analysis of the dynamics of CCA sequence addition.
2006,
Pubmed Tomita,
Molecular mechanisms of template-independent RNA polymerization by tRNA nucleotidyltransferases.
2014,
Pubmed Tusher,
Significance analysis of microarrays applied to the ionizing radiation response.
2001,
Pubmed Wagih,
ggseqlogo: a versatile R package for drawing sequence logos.
2017,
Pubmed Wang,
A regulatory cytoplasmic poly(A) polymerase in Caenorhabditis elegans.
2002,
Pubmed Wang,
Primate-specific endogenous retrovirus-driven transcription defines naive-like stem cells.
2014,
Pubmed Warkocki,
Terminal nucleotidyl transferases (TENTs) in mammalian RNA metabolism.
2018,
Pubmed Weill,
Translational control by changes in poly(A) tail length: recycling mRNAs.
2012,
Pubmed Yan,
Single-cell RNA-Seq profiling of human preimplantation embryos and embryonic stem cells.
2013,
Pubmed Yang,
Structure of Schlafen13 reveals a new class of tRNA/rRNA- targeting RNase engaged in translational control.
2018,
Pubmed Yue,
CCA-adding enzymes and poly(A) polymerases are all members of the same nucleotidyltransferase superfamily: characterization of the CCA-adding enzyme from the archaeal hyperthermophile Sulfolobus shibatae.
1996,
Pubmed Zhang,
Model-based analysis of ChIP-Seq (MACS).
2008,
Pubmed Ziller,
Dissecting neural differentiation regulatory networks through epigenetic footprinting.
2015,
Pubmed