XB-ART-57034
Dev Cell
2020 Aug 10;543:395-409.e7. doi: 10.1016/j.devcel.2020.05.003.
Show Gene links
Show Anatomy links
The Perinuclear ER Scales Nuclear Size Independently of Cell Size in Early Embryos.
Mukherjee RN, Sallé J, Dmitrieff S, Nelson KM, Oakey J, Minc N, Levy DL.
???displayArticle.abstract???
Nuclear size plays pivotal roles in gene expression, embryo development, and disease. A central hypothesis in organisms ranging from yeast to vertebrates is that nuclear size scales to cell size. This implies that nuclei may reach steady-state sizes set by limiting cytoplasmic pools of size-regulating components. By monitoring nuclear dynamics in early sea urchin embryos, we found that nuclei undergo substantial growth in each interphase, reaching a maximal size prior to mitosis that declined steadily over the course of development. Manipulations of cytoplasmic volume through multiple chemical and physical means ruled out cell size as a major determinant of nuclear size and growth. Rather, our data suggest that the perinuclear endoplasmic reticulum, accumulated through dynein activity, serves as a limiting membrane pool that sets nuclear surface growth rate. Partitioning of this local pool at each cell division modulates nuclear growth kinetics and dictates size scaling throughout early development.
???displayArticle.pubmedLink??? 32473090
???displayArticle.pmcLink??? PMC7423768
???displayArticle.link??? Dev Cell
???displayArticle.grants??? [+]
Species referenced: Xenopus laevis
GO keywords: nucleus [+]
???displayArticle.antibodies??? Ktn1 Ab1 Nuclear Pore Complex Ab2
???attribute.lit??? ???displayArticles.show???
|
|
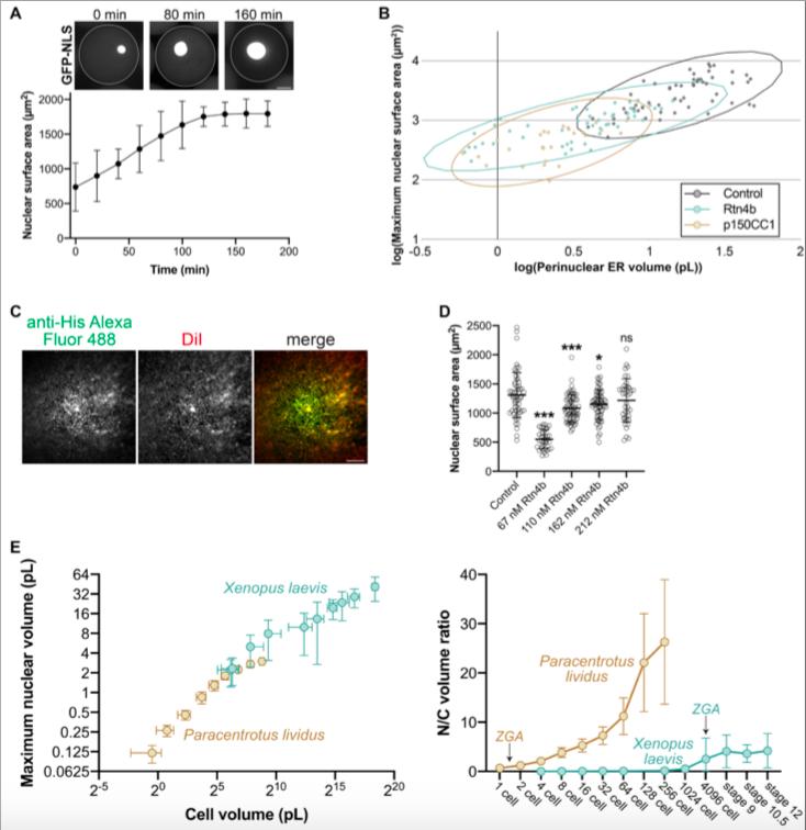
Figure 7. Perinuclear ER Volume Scales Nuclear Size In Vitro (A and B) Blastomeres from different stage Xenopus laevis embryos were dissociated, fixed, and stained with antibodies against perinuclear ER sheet marker KTN1 and the NPC (mAb414). (A) Representative confocal images are shown. (B) Perinuclear ER volume was quantified from confocal z stacks (see Figure S4C; STAR Methods). Nuclear surface area was extrapolated from CS area. Cumulative data are shown from three different batches of embryos. n = 11 (stage 8), n = 46 (stage 9), and n = 14 (stage 10). (CâG) Nucleus and ER formation were induced in fractionated interphase X. laevis egg extract supplemented with membrane dye DiI and GST-GFP-NLS protein. Extract and nuclei were encapsulated in droplets of differing volumes using microfluidic devices. Where indicated, extracts were supplemented with 67 nM recombinant Rtn4b protein, 3.2 μM recombinant p150CC1 dynein inhibitor, or 10% X. laevis light membranes. Confocal z stacks were acquired after a 3-h incubation at 16°C. n = 55 (control), n = 52 (Rtn4b), n = 27 (p150CC1), and n = 26 (more light membrane). (C) The experimental approach. The image of the microfluidic device was adapted with permission from Hazel et al. (2013). (D) Representative images of different sized droplets. Imaging of the droplet periphery verified that Rtn4b addition induced a more tubulated cortical ER (data not shown). The droplet boundary is outlined in white in the merged images. (E) Perinuclear ER volume was quantified from DiI images for different size droplets (see Figure S4C; STAR Methods). Previous studies have established that DiI stains ER membranes in Xenopus extract (Dreier and Rapoport, 2000). Correlation coefficients: 0.60 for control (p < 0.0001), 0.87 for Rtn4b (p < 0.0001), and 0.90 for p150CC1 (p < 0.0001). (F) Nuclear CS area was quantified from GFP-NLS images for different size droplets and extrapolated to surface area (see STAR Methods). For individual droplets, nuclear surface area was plotted as a function of the pER volume measured in (E). Correlation coefficient 0.88 for all data (p < 0.0001). (G) Perinuclear ER volume and nuclear surface area were quantified as in (E) and (F). Focusing on smaller droplets, a subset of the control data (90â710-pL droplets) is shown in comparison to the âmore light membranesâ data (110â720-pL droplets). Error bars represent SD. âââp < 0.005; âp < 0.05. Scale bars, 20 μm. See also Figure S6. |
|
|
Figure S6. Additional data related to Xenopus in vitro experiments and comparisons of nuclear size scaling in sea urchins and Xenopus, Related to Figure 7. (A) Nucleus formation was induced in fractionated interphase X. laevis egg extract supplemented with GST-GFP-NLS protein. Extract and nuclei were encapsulated in 80-90 μm diameter droplets using microfluidics. Once intranuclear GFP-NLS was apparent indicating formation of an intact NE, confocal images were acquired at 20-minute intervals. At each time point nuclear CS area was measured for 8-12 nuclei (10 nuclei on average), and nuclear surface area was extrapolated for the nearly spherical nuclei. Nuclear growth is plotted as a function of time. (B) Nuclear surface area as a function of perinuclear ER volume is plotted for the droplet data shown in Fig. 7F with 95% confidence ellipses. (C) To validate that recombinant Rtn4b added to Xenopus extract properly incorporates into reconstituted ER, crude interphase egg extract was supplemented with 1 μM DiI and 67 nM recombinant Rtn4b. To label the His-tagged Rtn4b, an Alexa Fluor 488 labeled anti-His antibody was added (see Methods for details). Representative images are shown. The reticular localization of Rtn4b co-localizing with DiI demonstrates its proper integration into the ER. (D) To determine the concentration of exogenously added Rtn4b that most limits nuclear growth, we assembled nuclei de novo in crude X. laevis egg extract and titrated in recombinant Rtn4b at the indicated concentrations. After a 30-minute incubation, nuclear CS areas were quantified based on NPC staining and extrapolated to surface areas (see Methods for details). 37-66 nuclei were quantified per condition (53 nuclei on average). Because nuclei were smallest with 67 nM added Rtn4b, we used this concentration of Rtn4b throughout the study. (E) Nuclear volume is plotted as a function of cell volume for different urchin and Xenopus developmental stages. Urchin data are from Fig. 1D. Frog data were published previously (Jevtic and Levy, 2015). N/C volume ratios were calculated for individual urchin blastomeres and averaged for a given stage based on the data in Fig. 1D. X. laevis N/C volume ratios were published previously (Jevtic and Levy, 2015). The timing of zygotic genome activation (ZGA) in each species is noted based on published reports (Poccia, et al., 1985; Newport and Kirschner, 1982; Nemer, 1963). Error bars represent SD. ***, p<0.005; *, p<0.05; ns, not significant. Scale bars: 20 μm. |
References [+] :
Abrams,
Dynamic assembly of brambleberry mediates nuclear envelope fusion during early development.
2012, Pubmed
Abrams, Dynamic assembly of brambleberry mediates nuclear envelope fusion during early development. 2012, Pubmed
Anderson, Nuclear envelope formation by chromatin-mediated reorganization of the endoplasmic reticulum. 2007, Pubmed , Xenbase
Anderson, Reshaping of the endoplasmic reticulum limits the rate for nuclear envelope formation. 2008, Pubmed
Argiros, Centralspindlin and chromosomal passenger complex behavior during normal and Rappaport furrow specification in echinoderm embryos. 2012, Pubmed
Brownlee, Importin α Partitioning to the Plasma Membrane Regulates Intracellular Scaling. 2019, Pubmed , Xenbase
Cadart, Size control in mammalian cells involves modulation of both growth rate and cell cycle duration. 2018, Pubmed
Chan, Scaling properties of cell and organelle size. 2010, Pubmed
Chen, Nucleoplasmin is a limiting component in the scaling of nuclear size with cytoplasmic volume. 2019, Pubmed , Xenbase
Chen, Spatiotemporal Patterning of Zygotic Genome Activation in a Model Vertebrate Embryo. 2019, Pubmed , Xenbase
Chen, Nucleus Assembly and Import in Xenopus laevis Egg Extract. 2018, Pubmed , Xenbase
Christodoulou, Transmembrane protein TMEM170A is a newly discovered regulator of ER and nuclear envelope morphogenesis in human cells. 2016, Pubmed
Cordes, High content of a nuclear pore complex protein in cytoplasmic annulate lamellae of Xenopus oocytes. 1995, Pubmed , Xenbase
Davì, Mechanosensation Dynamically Coordinates Polar Growth and Cell Wall Assembly to Promote Cell Survival. 2018, Pubmed
Decker, Limiting amounts of centrosome material set centrosome size in C. elegans embryos. 2011, Pubmed
Dreier, In vitro formation of the endoplasmic reticulum occurs independently of microtubules by a controlled fusion reaction. 2000, Pubmed , Xenbase
Edens, PKC-mediated phosphorylation of nuclear lamins at a single serine residue regulates interphase nuclear size in Xenopus and mammalian cells. 2017, Pubmed , Xenbase
Edens, cPKC regulates interphase nuclear size during Xenopus development. 2014, Pubmed , Xenbase
Facchetti, Controlling cell size through sizer mechanisms. 2017, Pubmed
Foe, Stable and dynamic microtubules coordinately shape the myosin activation zone during cytokinetic furrow formation. 2008, Pubmed
Gaetz, Dynein/dynactin regulate metaphase spindle length by targeting depolymerizing activities to spindle poles. 2004, Pubmed , Xenbase
Gillespie, Preparation and use of Xenopus egg extracts to study DNA replication and chromatin associated proteins. 2012, Pubmed , Xenbase
Goehring, Organelle growth control through limiting pools of cytoplasmic components. 2012, Pubmed
Golden, Inactivation of the C. elegans lipin homolog leads to ER disorganization and to defects in the breakdown and reassembly of the nuclear envelope. 2009, Pubmed
Good, Preparation of Cellular Extracts from Xenopus Eggs and Embryos. 2018, Pubmed , Xenbase
Gurdon, Injected nuclei in frog oocytes: fate, enlargement, and chromatin dispersal. 1976, Pubmed , Xenbase
Hampoelz, Pre-assembled Nuclear Pores Insert into the Nuclear Envelope during Early Development. 2016, Pubmed
Hara, Dynein-Based Accumulation of Membranes Regulates Nuclear Expansion in Xenopus laevis Egg Extracts. 2015, Pubmed , Xenbase
Hawkins, Asymmetric cell division: from A to Z. 1998, Pubmed
Hazel, Changes in cytoplasmic volume are sufficient to drive spindle scaling. 2013, Pubmed , Xenbase
Hazel, Isolation and Demembranation of Xenopus Sperm Nuclei. 2018, Pubmed , Xenbase
Jevtić, Concentration-dependent Effects of Nuclear Lamins on Nuclear Size in Xenopus and Mammalian Cells. 2015, Pubmed , Xenbase
Jevtić, Mechanisms of nuclear size regulation in model systems and cancer. 2014, Pubmed , Xenbase
Jevtić, Nuclear size scaling during Xenopus early development contributes to midblastula transition timing. 2015, Pubmed , Xenbase
Jorgensen, The size of the nucleus increases as yeast cells grow. 2007, Pubmed
Kume, Nuclear membrane protein Lem2 regulates nuclear size through membrane flow. 2019, Pubmed
Kume, A systematic genomic screen implicates nucleocytoplasmic transport and membrane growth in nuclear size control. 2017, Pubmed
Lacroix, Microtubule Dynamics Scale with Cell Size to Set Spindle Length and Assembly Timing. 2018, Pubmed
Ladouceur, Mitotic chromosome length scales in response to both cell and nuclear size. 2015, Pubmed
Lee, Whole-mount fluorescence immunocytochemistry on Xenopus embryos. 2008, Pubmed , Xenbase
Lemaitre, Dynamics of the genome during early Xenopus laevis development: karyomeres as independent units of replication. 1998, Pubmed , Xenbase
Levy, Nuclear size is regulated by importin α and Ntf2 in Xenopus. 2010, Pubmed , Xenbase
Levy, Mechanisms of intracellular scaling. 2012, Pubmed , Xenbase
Meijer, Biochemical and cellular effects of roscovitine, a potent and selective inhibitor of the cyclin-dependent kinases cdc2, cdk2 and cdk5. 1997, Pubmed , Xenbase
Minc, Influence of cell geometry on division-plane positioning. 2011, Pubmed
NEMER, OLD AND NEW RNA IN THE EMBRYOGENESIS OF THE PURPLE SEA URCHIN. 1963, Pubmed
Neumann, Nuclear size control in fission yeast. 2007, Pubmed
Newport, A lamin-independent pathway for nuclear envelope assembly. 1990, Pubmed , Xenbase
Newport, A major developmental transition in early Xenopus embryos: I. characterization and timing of cellular changes at the midblastula stage. 1982, Pubmed , Xenbase
Olenick, Dynein activators and adaptors at a glance. 2019, Pubmed
Pierre, Generic Theoretical Models to Predict Division Patterns of Cleaving Embryos. 2016, Pubmed , Xenbase
Poccia, RNA synthesis in male pronuclei of the sea urchin. 1985, Pubmed
Powers, Reconstitution of the tubular endoplasmic reticulum network with purified components. 2017, Pubmed
Sallé, Asymmetric division through a reduction of microtubule centering forces. 2019, Pubmed
Samwer, DNA Cross-Bridging Shapes a Single Nucleus from a Set of Mitotic Chromosomes. 2017, Pubmed
Santos-Rosa, The yeast lipin Smp2 couples phospholipid biosynthesis to nuclear membrane growth. 2005, Pubmed
Schwarz, The endoplasmic reticulum: structure, function and response to cellular signaling. 2016, Pubmed
Shibata, Mechanisms determining the morphology of the peripheral ER. 2010, Pubmed
Tanimoto, Shape-motion relationships of centering microtubule asters. 2016, Pubmed
Terasaki, Organization of the sea urchin egg endoplasmic reticulum and its reorganization at fertilization. 1991, Pubmed
von Ahsen, Cell-free apoptosis in Xenopus laevis egg extracts. 2000, Pubmed , Xenbase
Vuković, New Insights into Mechanisms and Functions of Nuclear Size Regulation. 2016, Pubmed
Vuković, Nuclear size is sensitive to NTF2 protein levels in a manner dependent on Ran binding. 2016, Pubmed , Xenbase
Walters, Nuclear envelope expansion in budding yeast is independent of cell growth and does not determine nuclear volume. 2019, Pubmed
Wang, Endoplasmic Reticulum Network Formation with Xenopus Egg Extracts. 2019, Pubmed , Xenbase
Wang, Multiple mechanisms determine ER network morphology during the cell cycle in Xenopus egg extracts. 2013, Pubmed , Xenbase
Windner, Nuclear Scaling Is Coordinated among Individual Nuclei in Multinucleated Muscle Fibers. 2019, Pubmed
