Click here to close Hello! We notice that you are using Internet Explorer, which is not supported by Xenbase and may cause the site to display incorrectly. We suggest using a current version of Chrome, FireFox, or Safari.
XB-ART-57038
Development 2020 Jun 22;14721:. doi: 10.1242/dev.189290.
Show Gene links Show Anatomy links

The neurodevelopmental disorder risk gene DYRK1A is required for ciliogenesis and control of brain size in Xenopus embryos.

Willsey HR, Xu Y, Everitt A, Dea J, Exner CRT, Willsey AJ, State MW, Harland RM.


???displayArticle.abstract???
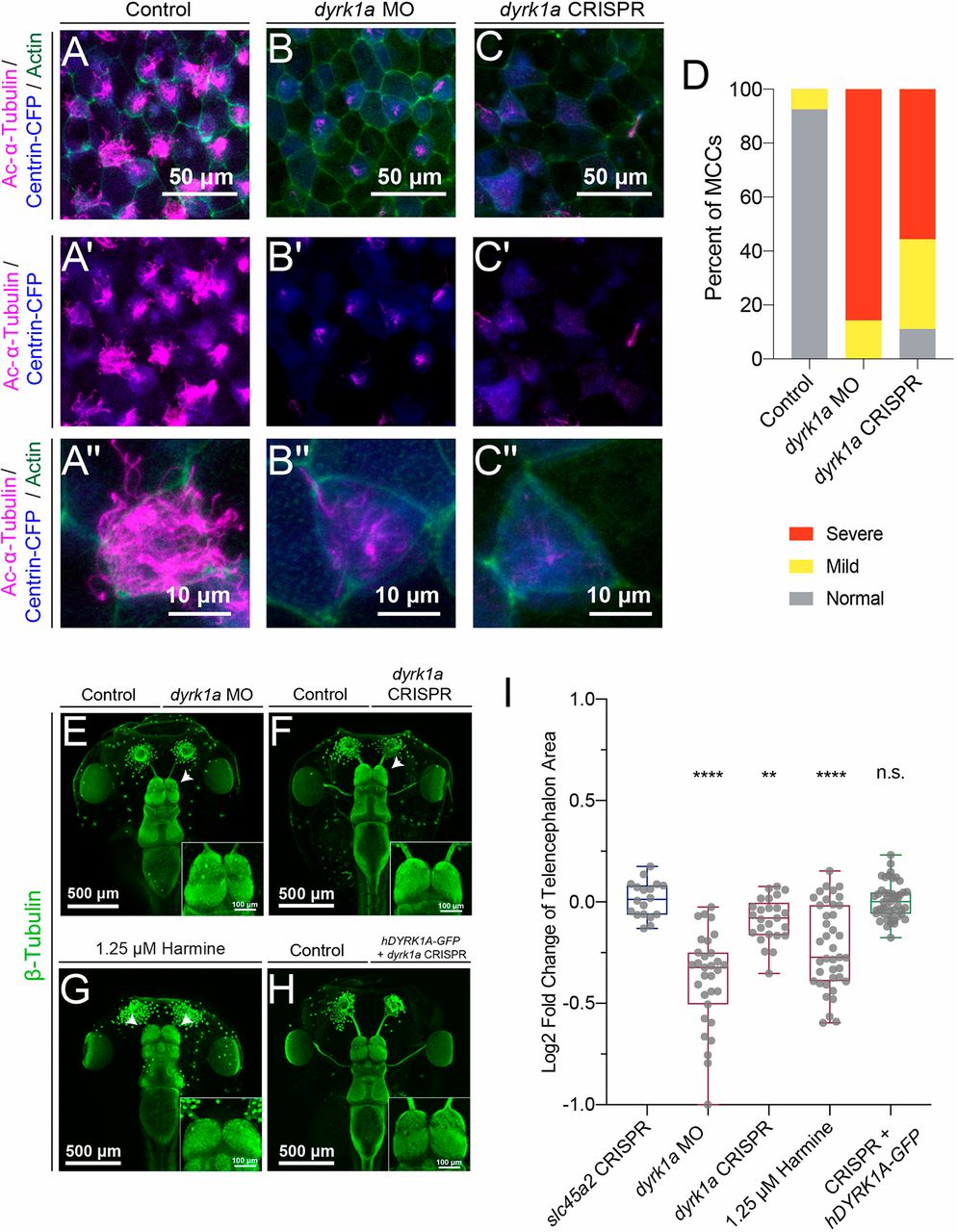
DYRK1A (dual specificity tyrosine-(Y)-phosphorylation-regulated kinase 1 A) is a high confidence autism risk gene that encodes a conserved kinase. In addition to autism, patients with putative loss of function variants in DYRK1A exhibit microcephaly, intellectual disability, developmental delay, and/or congenital anomalies of the kidney and urinary tract. DYRK1A is also located within the critical region for Down syndrome; therefore, understanding the role of DYRK1A in brain development is crucial for understanding the pathobiology of multiple developmental disorders. To characterize the function of this gene, we used the diploid frog, Xenopus tropicalis We discover that Dyrk1a is expressed in ciliated tissues, localizes to ciliary axonemes and basal bodies, and is required for ciliogenesis. We also demonstrate that Dyrk1a localizes to mitotic spindles and that its inhibition leads to decreased forebrain size, abnormal cell cycle progression, and cell death during brain development. These findings provide hypotheses about potential mechanisms of pathobiology and underscore the utility of X. tropicalis as a model system for understanding neurodevelopmental disorders.

???displayArticle.pubmedLink??? 32467234
???displayArticle.pmcLink??? PMC10755402
???displayArticle.link??? Development
???displayArticle.grants??? [+]

Species referenced: Xenopus tropicalis
Genes referenced: aurkb casp3.2 ccna2 ccnb1 ccnb2 cdk1 cfp dyrk1a dyrk1a.2 pam pcna slc45a2 tuba4a tubb2b
GO keywords: axoneme [+]
???displayArticle.antibodies??? Casp3 Ab1 Dyrk1a Ab1 H3f3a Ab9
???displayArticle.morpholinos??? dyrk1a MO1

???displayArticle.disOnts??? autism spectrum disorder [+]
???displayArticle.gses??? GSE149538: Xenbase,  NCBI
Phenotypes: Xtr WT + dyrk1a CRISPR(Fig. 2 C-C" D) [+]

???attribute.lit??? ???displayArticles.show???
References [+] :
Anders, Detecting differential usage of exons from RNA-seq data. 2012, Pubmed