XB-ART-57135
J Cell Sci
2019 Jun 03;13211:. doi: 10.1242/jcs.227033.
Show Gene links
Show Anatomy links
DnaJB6 is a RanGTP-regulated protein required for microtubule organization during mitosis.
Rosas-Salvans M, Scrofani J, Modol A, Vernos I.
???displayArticle.abstract???
Bipolar spindle organization is essential for the faithful segregation of chromosomes during cell division. This organization relies on the collective activities of motor proteins. The minus-end-directed dynein motor complex generates spindle inward forces and plays a major role in spindle pole focusing. The dynactin complex regulates many dynein functions, increasing its processivity and force production. Here, we show that DnaJB6 is a novel RanGTP-regulated protein. It interacts with the dynactin subunit p150Glued (also known as DCTN1) in a RanGTP-dependent manner specifically in M-phase, and promotes spindle pole focusing and dynein force generation. Our data suggest a novel mechanism by which RanGTP regulates dynein activity during M-phase.
???displayArticle.pubmedLink??? 31064815
???displayArticle.pmcLink??? PMC6589090
???displayArticle.link??? J Cell Sci
Species referenced: Xenopus laevis
Genes referenced: dnajb6 mbp
GO keywords: microtubule cytoskeleton organization involved in mitosis
???attribute.lit??? ???displayArticles.show???
|
|
Fig. 1. DnaJB6 is a RanGTP-regulated protein associated to the mitotic spindle. (A) Immunofluorescence on HeLa cells transfected with Flag-tagged long and short DnaJB6 isoform-expressing constructs. DnaJB6-L (long) localizes in the nucleus during interphase and to the spindle poles in mitosis. DnaJB6-S (short) shows diffuse cytoplasmic localization both during interphase and mitosis. (B) Western blot analysis of a GSTâxDnaJB6-L pulldown experiment in Xenopus laevis egg extract. Importin-β associates with GSTâxDnaJB6-L and is released by addition of RanGTP to the extract (top). The lower panel shows that similar levels of GSTâxDnaJB6 were used for pull downs in the presence or absence of RanGTP. (C) Amino acid sequence alignment of the putative NLS in human (top) and Xenopus laevis (bottom) DnaJB6 long isoforms. Asterisks highlight identical amino acids. (D) Immunofluorescence images of HeLa cells showing the localization of DnaJB6 in different cell cycle stages using an in-house generated antibody. DnaJB6 accumulates in the nucleus during interphase and localizes to the spindle during mitosis with an accumulation at the spindle poles in metaphase. Tubulin is shown in red, DnaJB6 in green and DNA in blue. Scale bars: 10â μm. |
|
|
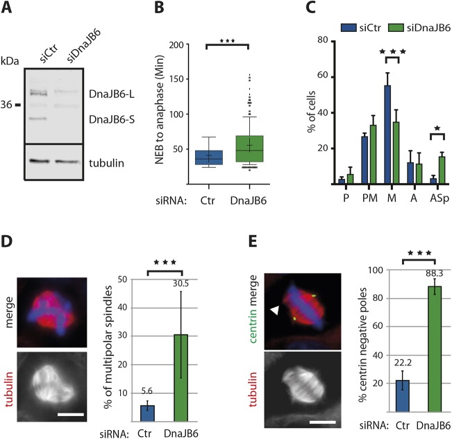
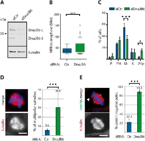
Fig. 2. DnaJB6 is required for bipolar spindle assembly. (A) Western blot analysis of control and DnaJB6-silenced cell lysates showing the efficiency of DnaJB6 silencing. Cells were lysed 48â h post transfection and 40â μg of protein were loaded per lane. DnaJB6 silencing efficiency was 90% for DnaJB6-L and more than 90% for DnaJB6-S. Tubulin is blotted as protein loading control. (B) Box-and-whisker plot showing the time from nuclear envelope breakdown (NEB) to anaphase onset for control and DnaJB6-silenced cells. Data are from three independent experiments in which a total of 281 control and 250 DanJB6 silenced cells were analyzed. ***P<0.0001 (MannâWhitney test). (C) Bar graph showing the mean±s.d. distribution of mitotic phases in control (blue) or DnaJB6-silenced HeLa cells (green). Prophase (P), prometaphase (PM), metaphase (M), anaphase (A) and aberrant spindles (Asp) are quantified. Monopolar, multipolar spindles and more disorganized structures were included into the aberrant spindle category (Asp). Data from three independent experiments in which a total of 454 control and 498 DnaJB6-silenced cells were analyzed. *P<0.05, ***P<0.0001 (ANOVA test). (D) Multipolar spindle are highly represented in DnaJB6-silenced cells. Left: representative image of a DnaJB6-silenced HeLa cell with a multipolar spindle. Tubulin is in red and DNA in blue. Scale bar: 10â μm. Right: quantification (mean±s.d.) of the percentage of multipolar spindles in control (blue) and DnaJB6-silenced (green) cells. The percentages are indicated on top of the columns. Data are from three independent experiments in which a total of 765 control and 778 DnaJB6-silenced cells were analyzed. ***P<0.0001 (Fisher's exact test). (E) DnaJB6-silenced cells present extra poles that are mainly not centrosomal. Left: immunofluorescence images of a DnaJB6-silenced HeLa cell with a multipolar spindle showing tubulin (red), centrin (green) and DNA (blue). The arrowhead points to a centrin negative pole. Scale bar: 10â μm. Right: quantification (mean±s.d.) of the percentage of multipolar spindles with poles negative for centrin in control (blue) and DnaJB6-silenced (green) HeLa cells. The percentages are indicated on top of the columns. Data are from two independent experiments in which a total of 126 control and 116 DnaJB6-silenced cells were analyzed. ***P<0.0001 (ANOVA test). |
|
|
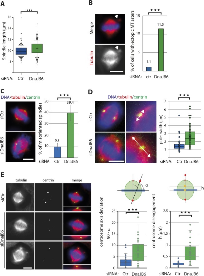
Fig. 3. DnaJB6 is required for spindle orientation and spindle poles organization. (A) Box-and-whisker plot showing the spindle length in control and DnaJB6-silenced HeLa cells. The spindle length of 267 control and 294 DnaJB6-silenced cells from three independent experiments was measured. A statistically significant increase of the length was detected in DnaJB6-silenced cells. ***P<0.0001 (MannâWhitney test). (B) DnaJB6-silenced cells have ectopic microtubule clusters in metaphase. Left: immunofluorescence images of a representative DnaJB6-silenced metaphase cell with an ectopic microtubule cluster (white arrowhead). Tubulin is shown in red and DNA in blue. Scale bar: 10â μm. Right: bar graph showing the percentage of bipolar spindles containing ectopic microtubule clusters in control and DnaJB6-silenced HeLa cells. 182 control and 192 DnaJB6-silenced cells in metaphase were examined. ***P<0.001 (Fisher's exact test). (C) DnaJB6-silenced cells present spindle orientation defects. Left: representative images of a control cell with a correctly oriented spindle in which the two centrosomes are aligned with the substrate (top image) and a DnaJB6-silenced cell with a misoriented spindle (bottom image; in this case, only one centrosome is visible due to the location of the two poles on two different focal planes). Tubulin is in red, centrin in green and DNA in blue. Scale bar: 10â μm. Right: quantification of the mean±s.d. percentage of metaphase HeLa cells that present misoriented spindles. Spindles were scored as not correctly oriented with the substrate when the two centrosomes were not on the same focal plane. Anti-centrin antibodies were used to determine centrosome position. The percentages are indicated on top of the columns. Data from four independent experiments in which a total of 600 cells were analyzed for condition. ***P<0.001 (Student's t-test). (D) DnaJB6-silenced cells show severe spindle pole focusing defects. Left: immunofluorescence images of control and DnaJB6-silenced HeLa cells showing tubulin (red), centrin (green) and DNA (blue). Spindles from a control and a DnaJB6-silenced are shown as examples of focused and open spindle poles, respectively. Double arrows exemplify poles width measurement. Scale bar: 10â μm. Right: box-and-whisker plot showing measures of spindle pole width in control and DnaJB6-silenced HeLa cells. Bipolar metaphase spindles with correctly aligned chromosomes were randomly selected. The tubulin signal was thresholded and a line was drawn crossing the centrosome (centrin staining) and connecting the two closest spindle borders. Graph shows the results of a representative experiment out of two in which a total of 90 poles were measured in each condition. ***P<0.001 (Student's t-test). (E) DnaJB6-silenced cells show centrosome mispositioning relative to the spindle pole position. Left: representative images of a control and two DnaJB6-silenced cells. Centrosomes are laterally displaced or detached from the spindle poles in DnaJB6-silenced cells. Tubulin is in red, centrin is green and DNA is blue. Scale bar: 10â μm. Right: quantification of the centrosome position defects. When the centrosomes move laterally the centrosome axis is deviated. The left-hand box-and-whisker plot represents the centrosome axis deviation in control and DnaJB6-silenced cells. This deviation is calculated by measuring the α and subtracting this from 90, where α is the angle between the centrosome axis and the metaphase plate, as shown in the schematic representation. When the centrosomes are detached from the poles a midpoint is fixed (yellow cross) and distance from the metaphase plate (h) measured and plotted (shown on the right). The plots show data from a representative experiment where more than 30 cells were analyzed for each condition. ***P<0.001 (Student's t-test). |
|
|
Fig. 4. DnaJB6 is involved in spindle microtubules organization. (A) Immunofluorescence images of mitotic control and DnaJB6-silenced HeLa cells undergoing microtubule regrowth after nocodazole washout. Cells were fixed at the times indicated after nocodazole washout and processed for immunofluorescence to visualize the microtubules (tubulin, shown in gray) and DNA (not shown). The white arrowheads point to microtubule asters that fail to incorporate into the main spindle poles. Scale bar: 10â μm. (B) Quantification of the percentage of cells with two asters at different time points after nocodazole (NOC) washout as shown in A. The blue line corresponds to the control cells and the green line to DnaJB6-silenced cells. Data are from three independent experiments in which more than 300 cells were recorded for each time point. ***P<0.001 (Fisher's exact test). (C) Representative immunofluorescence image of a HeLa cell fixed at 60â min after nocodazole washout with two microtubule asters that do (top) or do not (bottom) organize a bipolar spindle. Tubulin is in red, and DNA in blue. Scale bar: 10â μm. Quantification of the mean±s.d. percentage of cells having two microtubule asters organized into a bipolar spindle 60â min after nocodazole washout. Data from two independent experiments in which 503 control (blue) and 638 DnaJB6-silenced cells (green) were analyzed. The exact percentages are indicated on top of each bar. ***P<0.001 (Fisher's exact test). |
|
|
Fig. 5. DnaJB6 depletion from Xenopus egg extracts induces spindle pole organization defects. (A) Western blot analysis of control and xDnaJB6-depleted (Î-DnaJB6) Xenopus egg extracts (EE) without (â) or with (+) addition of the recombinant MBPâxDnaJB6-L. The depletion was very efficient and the recombinant protein was added at close to endogenous concentrations. 1â μl of egg extract was loaded per lane. The endogenous and recombinant proteins were detected with an in-house generated anti-xDnaJB6 antibody. (B) Fluorescence images of spindles assembled in control or DnaJB6-depleted egg extracts. Most spindles assembled in control-depleted extracts have focused spindle poles, whereas many spindles assembled in DnaJB6-depleted extracts show spindle pole focusing defects defined as âSplit polesâ or âOpen polesâ as shown. The white arrowheads point to the different types of spindle poles. In the merge, tubulin is shown in red and DNA in blue. Scale bar: 10â μm. (C) Graph showing the mean±s.d. percentage of focused spindle poles in control extracts (blue), DnaJB6-depleted extracts (green) and DnaJB6-depleted extracts containing MBPâxDnaJB6 (orange). Data are from four independent experiments in which 703, 607 and 358 spindle poles were examined, respectively. ***P<0.001 (ANOVA test). (D) Fluorescence image of a spindle assembled in egg extract supplemented with an excess of DnaJB6 (1â μM) showing tightly focused spindle poles (white arrowheads). Scale bar: 10â μm. Bar graph on the right shows the percentage of tightly focused poles in spindles assembled in control extracts supplemented with MBP (blue) and in extracts supplemented with MBPâxDnaJB6 (purple). Data are from three independent experiments in which 114 and 258 spindle poles were analyzed. ***P<0.0001 (Fisher exact test). |
|
|
Fig. 6. DnaJB6 regulates dynactin spindle localization and is required for dynein-dependent force generation within the spindle. (A) Western blot analysis of a MBPâxDnaJB6-L pulldown experiment in Xenopus egg extract. MBPâxDnaJB6-L- or MBP-coated Dynabeads were incubated in egg extracts in the presence or absence of RanGTP. p150Glued was specifically pulled down with MBPâxDnaJB6-L from extracts containing RanGTP. The lower panel shows that similar amounts of MBPâxDnaJB6-L was used for pulldown both in the presence and absence of RanGTP. (B) Western blot analysis showing the position of p150Glued in 8â20% sucrose density gradients from lysates of control and DnaJB6-silenced cells. Lysates were prepared from mitotic cells. KI was added to the lysates and incubated for 1 h before running the gradients, at the concentrations indicated on the right. A shift to in where p150Glued is detected in to fractions with a lower percentage of sucrose is observed in mitotic DnaJB6 cell lysates treated with 150â mM KI compared to the mitotic control cells lysates with the same treatment, as highlighted with asterisks. (C) p150Glued accumulates at spindle poles in DnaJB6-silenced cells. Left: representative immunofluorescence images from control and DnaJB6-silenced HeLa cells showing the localization of p150Glued in metaphase spindles. In the merge, tubulin is in red, dynein is in green and DNA is in blue. Scale bar: 10â μm. Right: box-and-whisker plot showing the value of the of p150Glued signal normalized to that of the tubulin signal (a.u., arbitrary units) in each spindle pole in control and DnaJB6-silenced HeLa cells. More than 30 cells were analyzed for each condition in one representative out of three independent experiments. (D) DnaJB6 silencing rescues spindle bipolarity in STLC-treated HeLa cells. Left: immunofluorescence images of representative monopolar and bipolar spindles in DnaJB6-silenced HeLa cells incubated with STLC. Tubulin is shown in green and DNA in blue. Scale bar: 10â μm. Right: bars graph showing the mean±s.d. percentage of bipolar spindles in control or DnaJB6-silenced HeLa cells incubated with STLC. Data from three independent experiments in which 937 control and 1057 DnaJB6-silenced cells were analyzed. ***P<0.001 (ANOVA test). |
References [+] :
Blangy,
Phosphorylation by p34cdc2 regulates spindle association of human Eg5, a kinesin-related motor essential for bipolar spindle formation in vivo.
1995, Pubmed,
Xenbase
Blangy, Phosphorylation by p34cdc2 regulates spindle association of human Eg5, a kinesin-related motor essential for bipolar spindle formation in vivo. 1995, Pubmed , Xenbase
Bonner, Mitotic spindle proteomics in Chinese hamster ovary cells. 2011, Pubmed
Carazo-Salas, Generation of GTP-bound Ran by RCC1 is required for chromatin-induced mitotic spindle formation. 1999, Pubmed , Xenbase
Cavazza, The RanGTP Pathway: From Nucleo-Cytoplasmic Transport to Spindle Assembly and Beyond. 2015, Pubmed
Cheng, Hsp40 facilitates nuclear import of the human immunodeficiency virus type 2 Vpx-mediated preintegration complex. 2008, Pubmed
Chuang, Characterization of a brain-enriched chaperone, MRJ, that inhibits Huntingtin aggregation and toxicity independently. 2002, Pubmed
Cianfrocco, Mechanism and regulation of cytoplasmic dynein. 2015, Pubmed
Clarke, Spatial and temporal coordination of mitosis by Ran GTPase. 2008, Pubmed
Compton, NuMA is required for the proper completion of mitosis. 1993, Pubmed
Culver-Hanlon, A microtubule-binding domain in dynactin increases dynein processivity by skating along microtubules. 2006, Pubmed
Desai, The use of Xenopus egg extracts to study mitotic spindle assembly and function in vitro. 1999, Pubmed , Xenbase
Dey, Cell cycle specific expression and nucleolar localization of human J-domain containing co-chaperone Mrj. 2009, Pubmed
di Pietro, Regulation of mitotic spindle orientation: an integrated view. 2016, Pubmed
Echeverri, Molecular characterization of the 50-kD subunit of dynactin reveals function for the complex in chromosome alignment and spindle organization during mitosis. 1996, Pubmed
Fang, HSP70 regulates the function of mitotic centrosomes. 2016, Pubmed
Ferenz, Dynein antagonizes eg5 by crosslinking and sliding antiparallel microtubules. 2009, Pubmed
Florian, The functional antagonism between Eg5 and dynein in spindle bipolarization is not compatible with a simple push-pull model. 2012, Pubmed
Gaglio, NuMA is required for the organization of microtubules into aster-like mitotic arrays. 1995, Pubmed
Gaglio, Mitotic spindle poles are organized by structural and motor proteins in addition to centrosomes. 1997, Pubmed , Xenbase
Gaglio, Opposing motor activities are required for the organization of the mammalian mitotic spindle pole. 1996, Pubmed , Xenbase
Görlich, Two different subunits of importin cooperate to recognize nuclear localization signals and bind them to the nuclear envelope. 1995, Pubmed , Xenbase
Görlich, Identification of different roles for RanGDP and RanGTP in nuclear protein import. 1996, Pubmed , Xenbase
Goshima, Length control of the metaphase spindle. 2005, Pubmed
Grotjahn, Cryo-electron tomography reveals that dynactin recruits a team of dyneins for processive motility. 2018, Pubmed
Hageman, A DNAJB chaperone subfamily with HDAC-dependent activities suppresses toxic protein aggregation. 2010, Pubmed , Xenbase
Haren, NuMA is required for proper spindle assembly and chromosome alignment in prometaphase. 2009, Pubmed
Heald, Spindle assembly in Xenopus egg extracts: respective roles of centrosomes and microtubule self-organization. 1997, Pubmed , Xenbase
Heald, Self-organization of microtubules into bipolar spindles around artificial chromosomes in Xenopus egg extracts. 1996, Pubmed , Xenbase
Hueschen, NuMA recruits dynein activity to microtubule minus-ends at mitosis. 2017, Pubmed
Jha, Regulation of processive motion and microtubule localization of cytoplasmic dynein. 2015, Pubmed
Jones, Dynein light intermediate chains maintain spindle bipolarity by functioning in centriole cohesion. 2014, Pubmed , Xenbase
Kapitein, The bipolar mitotic kinesin Eg5 moves on both microtubules that it crosslinks. 2005, Pubmed , Xenbase
Kardon, Regulators of the cytoplasmic dynein motor. 2009, Pubmed
Kardon, Regulation of the processivity and intracellular localization of Saccharomyces cerevisiae dynein by dynactin. 2009, Pubmed
Kashina, A bipolar kinesin. 1996, Pubmed
Kashina, The bimC family of kinesins: essential bipolar mitotic motors driving centrosome separation. 1997, Pubmed
Khodjakov, Minus-end capture of preformed kinetochore fibers contributes to spindle morphogenesis. 2003, Pubmed
King, Subunit organization in cytoplasmic dynein subcomplexes. 2002, Pubmed
King, Dynactin increases the processivity of the cytoplasmic dynein motor. 2000, Pubmed
Kisurina-Evgenieva, Multiple mechanisms regulate NuMA dynamics at spindle poles. 2004, Pubmed
Lu, Molecular pathways regulating mitotic spindle orientation in animal cells. 2013, Pubmed
Maiato, Mitotic spindle multipolarity without centrosome amplification. 2014, Pubmed
Massey, A novel, small molecule inhibitor of Hsc70/Hsp70 potentiates Hsp90 inhibitor induced apoptosis in HCT116 colon carcinoma cells. 2010, Pubmed
Mayer, Small molecule inhibitor of mitotic spindle bipolarity identified in a phenotype-based screen. 1999, Pubmed , Xenbase
McAinsh, The human kinetochore proteins Nnf1R and Mcm21R are required for accurate chromosome segregation. 2006, Pubmed
McKinley, Large-Scale Analysis of CRISPR/Cas9 Cell-Cycle Knockouts Reveals the Diversity of p53-Dependent Responses to Cell-Cycle Defects. 2017, Pubmed
Meng, Emerging roles and underlying molecular mechanisms of DNAJB6 in cancer. 2016, Pubmed
Merdes, Formation of spindle poles by dynein/dynactin-dependent transport of NuMA. 2000, Pubmed
Merdes, A complex of NuMA and cytoplasmic dynein is essential for mitotic spindle assembly. 1996, Pubmed , Xenbase
Meunier, K-fibre minus ends are stabilized by a RanGTP-dependent mechanism essential for functional spindle assembly. 2011, Pubmed , Xenbase
Mitchison, Roles of polymerization dynamics, opposed motors, and a tensile element in governing the length of Xenopus extract meiotic spindles. 2005, Pubmed , Xenbase
Mitra, Large isoform of MRJ (DNAJB6) reduces malignant activity of breast cancer. 2008, Pubmed
Morales-Mulia, Spindle pole organization in Drosophila S2 cells by dynein, abnormal spindle protein (Asp), and KLP10A. 2005, Pubmed , Xenbase
O'Regan, Hsp72 is targeted to the mitotic spindle by Nek6 to promote K-fiber assembly and mitotic progression. 2015, Pubmed
Raaijmakers, Systematic dissection of dynein regulators in mitosis. 2013, Pubmed
Raaijmakers, Function and regulation of dynein in mitotic chromosome segregation. 2014, Pubmed
Rao, The Clathrin-dependent Spindle Proteome. 2016, Pubmed
Rosas-Salvans, Proteomic Profiling of Microtubule Self-organization in M-phase. 2018, Pubmed , Xenbase
Ross, Processive bidirectional motion of dynein-dynactin complexes in vitro. 2006, Pubmed
Sauer, Proteome analysis of the human mitotic spindle. 2005, Pubmed
Schlecht, Functional analysis of Hsp70 inhibitors. 2013, Pubmed
Seki, Cloning, tissue expression, and chromosomal assignment of human MRJ gene for a member of the DNAJ protein family. 1999, Pubmed
Silk, Requirements for NuMA in maintenance and establishment of mammalian spindle poles. 2009, Pubmed
Tan, Cooperative Accumulation of Dynein-Dynactin at Microtubule Minus-Ends Drives Microtubule Network Reorganization. 2018, Pubmed
Tanenbaum, Dynein, Lis1 and CLIP-170 counteract Eg5-dependent centrosome separation during bipolar spindle assembly. 2008, Pubmed
Tripathy, Autoregulatory mechanism for dynactin control of processive and diffusive dynein transport. 2014, Pubmed
Walczak, A model for the proposed roles of different microtubule-based motor proteins in establishing spindle bipolarity. , Pubmed , Xenbase
Whitehead, Expanding the role of HsEg5 within the mitotic and post-mitotic phases of the cell cycle. 1998, Pubmed , Xenbase
Wittmann, Recombinant p50/dynamitin as a tool to examine the role of dynactin in intracellular processes. 1999, Pubmed , Xenbase
