XB-ART-57201
Mol Biol Cell
2020 Sep 15;3120:2207-2218. doi: 10.1091/mbc.E20-05-0341.
Show Gene links
Show Anatomy links
The Borealin dimerization domain interacts with Sgo1 to drive Aurora B-mediated spindle assembly.
Bonner MK, Haase J, Saunders H, Gupta H, Li BI, Kelly AE.
???displayArticle.abstract???
The chromosomal passenger complex (CPC), which includes the kinase Aurora B, is a master regulator of meiotic and mitotic processes that ensure the equal segregation of chromosomes. Sgo1 is thought to play a major role in the recruitment of the CPC to chromosomes, but the molecular mechanism and contribution of Sgo1-dependent CPC recruitment is currently unclear. Using Xenopus egg extracts and biochemical reconstitution, we found that Sgo1 interacts directly with the dimerization domain of the CPC subunit Borealin. Borealin and the PP2A phosphatase complex can bind simultaneously to the coiled-coil domain of Sgo1, suggesting that Sgo1 can integrate Aurora B and PP2A activities to modulate Aurora B substrate phosphorylation. A Borealin mutant that specifically disrupts the Sgo1-Borealin interaction results in defects in CPC chromosomal recruitment and Aurora B-dependent spindle assembly, but not in spindle assembly checkpoint signaling at unattached kinetochores. These findings establish a direct molecular connection between Sgo1 and the CPC and have major implications for the different functions of Aurora B, which promote the proper interaction between spindle microtubules and chromosomes.
???displayArticle.pubmedLink??? 32697622
???displayArticle.pmcLink??? PMC7550704
???displayArticle.link??? Mol Biol Cell
Species referenced: Xenopus
Genes referenced: aurkb birc5l bub1b cdca8 incenp kidins220 mbp ptpa sgo1
GO keywords: chromosome segregation
???attribute.lit??? ???displayArticles.show???
|
|
FIGURE 1:. Direct binding of the Borealin C-terminal dimerization domain to Sgo1. (A) Schematic of the chromosomal passenger complex (CPC), which includes Aurora B kinase (AURKB), INCENP, Borealin-2, and Survivin. Aurora B kinase binds to the C-terminal INbox domain of INCENP, and Borealin-2 and Survivin bind to the N-terminal centromere targeting domain of INCENP. Borealin-2 contains three domains: an N-terminal coiled-coil domain through which it interacts with Survivin and INCENP, an unstructured central loop region that binds to nucleosomes, and a C-terminal dimerization domain. Sgo1 contains three domains: an N-terminal coiled-coil domain, a middle domain, and a C-terminal basic domain that includes the Sgo1 motif that interacts with H2AT120ph nucleosomes. (B) Yeast two-hybrid (Y2H) interactions of Sgo1 fragments with Borealin, Borealin-2, and INCENP. White colonies on the left are representative of diploid growth (DDO); blue colonies on the right represent interactions occurring on selective media (DDOXA). Borealin and Borealin-2 interact with Sgo11â150 but not Sgo1151â663. INCENP shows no interaction with Sgo1. Images are representative of four separate experiments. Representative positive and negative Y2H controls used throughout are shown in Supplemental Figure S1B. (C) Y2H interactions of Borealin-2 fragments with Sgo11â150 and Survivin. Borealin-21â144 and Borealin-21â235 interact with Survivin but not Sgo11â150, even under low stringency, and Borealin-2216â296 interacts with Sgo11â150. Images are representative of four separate experiments. See also Supplemental Figure S1, C and D. (D) Binding assay showing GST-Borealin-2216â296 interaction with Sgo11â150 -His6-MBP. Colloidal Coomassie staining of SDSâPAGE gel including input and beads is shown. The input represents 7% total Sgo11â150-His6-MBP incubated with beads. (E) Equilibrium assay to measure affinity of GST-Borealin-2216â296 for Sgo11â150-His6-MBP. Increasing amounts of GST-Borealin-2216â296-bound glutathione sepharose 4B beads were titrated into Sgo11â150-His6-MBP at 2 μM. Beads were pelleted, and samples of the supernatant were separated by SDSâPAGE to determine the fraction bound (see Materials and Methods and Supplemental Figure S1E). Curve is best fit of data to one-site binding equation yielding equilibrium constant of 10 μM. (F) Protein sequence alignment of the dimerization domains from Borealin-2 and Borealin-1 from indicated species. Clustalx coloring was applied to indicate conservation. Numbering denotes amino acid positions from X. laevis Borealin-2. Red circles mark amino acids featured in Figure 1G and mutated in Figure 1H. (G) Homology model of the X. laevis Borealin-2 (CDCA9/Dasra A) dimerization domain based on PDB ID: 2KDD (Bourhis et al., 2009), showing surface-exposed acidic residues. Each monomer is indicated by separate colors. (H) Binding assay showing how mutations in Borealin-2 dimerization domain affect GST-Borealin-2216â296 interaction with Sgo11â150-His6-MBP. Coomassie staining of SDSâPAGE gel including input and beads is shown. The input represents 10% of total Sgo11â150-His6-MBP incubated with beads. (I) Binding assay showing GST-Borealin-2216â296 interaction with Sgo1-His6-MBP truncations. Colloidal Coomassie staining of SDSâPAGE gel including input and beads is shown. The input represents 10% Sgo1-His6-MBP variants incubated with beads. |
|
|
FIGURE 2:. Borealin and PP2A can bind simultaneously to the Sgo1 coiled coil. (A) Sequence alignment of the N-terminal coiled-coil region of Sgo1 in indicated species. Clustalx coloring was applied to indicate conservation in sequence alignment. Numbering denotes amino acid positions from X. laevis Sgo1. Red circles indicate amino acids mutated in Sgo11â150-3A, a mutant that cannot bind to PP2A. (B) Y2H interactions of Borealin-2 with Sgo11â150 and Sgo11â150-3A (Y57A, N60A, T62A). Borealin-2 interacts with both Sgo11â150 and Sgo11â150-3A. Images are representative of four separate experiments. See also Supplemental Figure S1F. (C) Y2H interactions of Sgo11â150-3A with Sgo11â150-3A. Sgo11â150-3A interacts with itself. Images are representative of four separate experiments. (D) Western blot for proteins that copurify with Sgo11â150-GFP or Sgo11â150-3A-GFP (Y57A, N60A, T62A) expressed from mRNA in Xenopus egg extracts. IP, immunoprecipitated. (E) Schematic of co-binding experiment performed to investigate whether Sgo151â150-His6-MBP can bind to GST-Borealin-2216â296 and PP2A complex simultaneously. (F) Western blot for proteins that co-purify with GST or GST-Borealin-2216â296 in co-binding experiment. Ponceau indicates loading of GST or GST-Borealin-2216â296. |
|
|
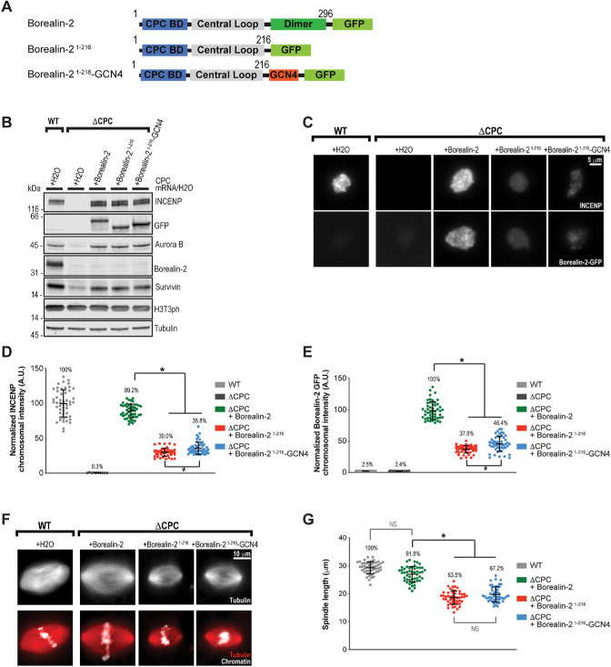
FIGURE 3:. The BorealinâSgo1 interaction controls CPC loading onto chromosome arms to promote spindle assembly. (A) Schematic of Borealin-2 constructs used to express mRNAs in Xenopus egg extract, along with full-length versions of other CPC components, Aurora B, INCENP, and Survivin. All four constructs were expressed to reconstitute the CPC in ÎCPC extracts. (B) Western blot for INCENP, GFP, Aurora B, Borealin-2, Survivin, histone H3 phosphorylation (H3T3ph), and tubulin for samples from Xenopus wild-type and or CPC-depleted (ÎCPC) metaphase extracts with indicated CPC variants expressed from mRNA. (C) Representative immunofluorescence (IF) images of replicated chromosomes in wild-type and ÎCPC metaphase extracts with indicated CPC variants (Western blot for samples shown in B). Chromosomes were stained for INCENP and Borealin-2-GFP. See also Supplemental Figure S2A. (D) Quantification of fluorescence intensity of INCENP was normalized to wild-type condition. n = 50 chromatin structures per condition. Error bars represent SD unless otherwise noted, and asterisks indicate a statistically significant difference (*, p < 0.001). A.U., arbitrary units. (E) Quantification of fluorescence intensity of Borealin-2 GFP was normalized to Borealin-2-GFP condition. n = 50 chromatin structures per condition. (F) Top: Representative IF images of spindles formed in wild-type and ÎCPC extracts with indicated CPC conditions. Rhodamine-labeled tubulin was added to visualize microtubules (white). Bottom: Chromatin was stained with Hoechst (white), and rhodamine-labeled tubulin was added to visualize microtubules (red). (G) Quantification of bipolar spindle length. n = 50 spindles per condition. |
|
|
FIGURE 4:. Artificial dimerization of Borealin is sufficient for CPC-mediated BubR1 enrichment at kinetochores. (A) Representative IF images of replicated chromosomes in wild-type and ÎCPC metaphase extracts with indicated CPC variants (Western blot for samples shown in Figure 3B). Kinetochores were stained for BubR1. (B) Quantification of fluorescence intensity of BubR1 was normalized to wild-type condition. n = 100 kinetochores per condition. |
|
|
FIGURE 5:. The CPC is recruited to chromatin through multiple mechanisms. Model for the multivalent recruitment of the CPC to chromatin. Survivin interacts with the histone H3T3ph tail (Kelly et al., 2010; Du et al., 2012; Niedzialkowska et al., 2012; Jeyaprakash et al., 2011), the Borealin N-terminus and its central loop interact with nucleosomes (Abad et al., 2019), and the Borealin C-terminal dimerization domain interacts with Sgo1, which in turn interacts with histone H2AT120ph C-termini (Liu et al., 2015b; Kawashima et al., 2010) to recruit the CPC (the CEN module of the CPC is shown here: the N-terminus of INCENP, Survivin, and Borealin) to chromatin. It is currently unclear whether the H3T3ph and H2AT120ph marks are present on the same nucleosome. The N-terminal coiled-coil region of Sgo1 can interact with Borealin-2 and PP2A simultaneously, suggesting that both the CPC and PP2A may be recruited to the same nucleosome. |
References [+] :
Abad,
Borealin-nucleosome interaction secures chromosome association of the chromosomal passenger complex.
2019, Pubmed,
Xenbase
Abad, Borealin-nucleosome interaction secures chromosome association of the chromosomal passenger complex. 2019, Pubmed , Xenbase
Andersen, Optimized E. coli expression strain LOBSTR eliminates common contaminants from His-tag purification. 2013, Pubmed
Andersen, Mitotic chromatin regulates phosphorylation of Stathmin/Op18. 1997, Pubmed , Xenbase
Bekier, Borealin dimerization mediates optimal CPC checkpoint function by enhancing localization to centromeres and kinetochores. 2015, Pubmed
Blower, Centromeric Transcription Regulates Aurora-B Localization and Activation. 2016, Pubmed , Xenbase
Bonner, Enrichment of Aurora B kinase at the inner kinetochore controls outer kinetochore assembly. 2019, Pubmed , Xenbase
Bourhis, Phosphorylation of a borealin dimerization domain is required for proper chromosome segregation. 2009, Pubmed
Boyarchuk, Bub1 is essential for assembly of the functional inner centromere. 2007, Pubmed , Xenbase
Broad, Aurora B kinase is recruited to multiple discrete kinetochore and centromere regions in human cells. 2020, Pubmed
Caldas, KNL1 facilitates phosphorylation of outer kinetochore proteins by promoting Aurora B kinase activity. 2013, Pubmed
Campbell, Tension sensing by Aurora B kinase is independent of survivin-based centromere localization. 2013, Pubmed
Carmena, The chromosomal passenger complex (CPC): from easy rider to the godfather of mitosis. 2012, Pubmed
Date, Effects of phosphatase and proteasome inhibitors on Borealin phosphorylation and degradation. 2012, Pubmed
Du, Structural basis for recognition of H3T3ph and Smac/DIABLO N-terminal peptides by human Survivin. 2012, Pubmed
Elowe, Tension-sensitive Plk1 phosphorylation on BubR1 regulates the stability of kinetochore microtubule interactions. 2007, Pubmed
Eshleman, Sgo1 recruits PP2A to chromosomes to ensure sister chromatid bi-orientation during mitosis. 2014, Pubmed
Fink, An engineered minimal chromosomal passenger complex reveals a role for INCENP/Sli15 spindle association in chromosome biorientation. 2017, Pubmed
Fischböck-Halwachs, The COMA complex interacts with Cse4 and positions Sli15/Ipl1 at the budding yeast inner kinetochore. 2019, Pubmed
Foley, Microtubule attachment and spindle assembly checkpoint signalling at the kinetochore. 2013, Pubmed
Foley, Formation of stable attachments between kinetochores and microtubules depends on the B56-PP2A phosphatase. 2011, Pubmed
Gadea, Aurora B is required for mitotic chromatin-induced phosphorylation of Op18/Stathmin. 2006, Pubmed , Xenbase
García-Rodríguez, Aurora B-INCENP Localization at Centromeres/Inner Kinetochores Is Required for Chromosome Bi-orientation in Budding Yeast. 2019, Pubmed
Haase, Distinct Roles of the Chromosomal Passenger Complex in the Detection of and Response to Errors in Kinetochore-Microtubule Attachment. 2017, Pubmed , Xenbase
Hadders, Untangling the contribution of Haspin and Bub1 to Aurora B function during mitosis. 2020, Pubmed
Hengeveld, Inner centromere localization of the CPC maintains centromere cohesion and allows mitotic checkpoint silencing. 2017, Pubmed
Hindriksen, The Ins and Outs of Aurora B Inner Centromere Localization. 2017, Pubmed
Hoffman, Microtubule-dependent changes in assembly of microtubule motor proteins and mitotic spindle checkpoint proteins at PtK1 kinetochores. 2001, Pubmed
Jeyaprakash, Structural basis for the recognition of phosphorylated histone h3 by the survivin subunit of the chromosomal passenger complex. 2011, Pubmed
Jeyaprakash, Structure of a Survivin-Borealin-INCENP core complex reveals how chromosomal passengers travel together. 2007, Pubmed
Kawashima, Phosphorylation of H2A by Bub1 prevents chromosomal instability through localizing shugoshin. 2010, Pubmed
Kelly, Survivin reads phosphorylated histone H3 threonine 3 to activate the mitotic kinase Aurora B. 2010, Pubmed , Xenbase
Kelly, Chromosomal enrichment and activation of the aurora B pathway are coupled to spatially regulate spindle assembly. 2007, Pubmed , Xenbase
Ko, GalaxyWEB server for protein structure prediction and refinement. 2012, Pubmed
Lee, Fission yeast myosin-I, Myo1p, stimulates actin assembly by Arp2/3 complex and shares functions with WASp. 2000, Pubmed
Liang, Centromere-localized Aurora B kinase is required for the fidelity of chromosome segregation. 2020, Pubmed
Liu, Phospho-H2A and cohesin specify distinct tension-regulated Sgo1 pools at kinetochores and inner centromeres. 2013, Pubmed
Liu, Phosphorylation-enabled binding of SGO1-PP2A to cohesin protects sororin and centromeric cohesion during mitosis. 2013, Pubmed
Liu, Chromatin protein HP1 interacts with the mitotic regulator borealin protein and specifies the centromere localization of the chromosomal passenger complex. 2014, Pubmed
Liu, Mitotic Transcription Installs Sgo1 at Centromeres to Coordinate Chromosome Segregation. 2015, Pubmed
Meppelink, Shugoshin-1 balances Aurora B kinase activity via PP2A to promote chromosome bi-orientation. 2015, Pubmed
Musacchio, A Molecular View of Kinetochore Assembly and Function. 2017, Pubmed
Niedzialkowska, Molecular basis for phosphospecific recognition of histone H3 tails by Survivin paralogues at inner centromeres. 2012, Pubmed , Xenbase
O'Shea, X-ray structure of the GCN4 leucine zipper, a two-stranded, parallel coiled coil. 1991, Pubmed
Park, Automatic structure prediction of oligomeric assemblies using Robetta in CASP12. 2018, Pubmed
Pollard, A guide to simple and informative binding assays. 2010, Pubmed
Presler, Proteomics of phosphorylation and protein dynamics during fertilization and meiotic exit in the Xenopus egg. 2017, Pubmed , Xenbase
Rivera, Xenopus Shugoshin 2 regulates the spindle assembly pathway mediated by the chromosomal passenger complex. 2012, Pubmed , Xenbase
Rivera, Shugoshin regulates cohesion by driving relocalization of PP2A in Xenopus extracts. 2009, Pubmed , Xenbase
Sampath, The chromosomal passenger complex is required for chromatin-induced microtubule stabilization and spindle assembly. 2004, Pubmed , Xenbase
Saurin, Kinase and Phosphatase Cross-Talk at the Kinetochore. 2018, Pubmed
Sessa, Mechanism of Aurora B activation by INCENP and inhibition by hesperadin. 2005, Pubmed , Xenbase
Tanno, Phosphorylation of mammalian Sgo2 by Aurora B recruits PP2A and MCAK to centromeres. 2010, Pubmed
Trivedi, The inner centromere is a biomolecular condensate scaffolded by the chromosomal passenger complex. 2019, Pubmed
Trivedi, The binding of Borealin to microtubules underlies a tension independent kinetochore-microtubule error correction pathway. 2019, Pubmed
Tseng, Dual detection of chromosomes and microtubules by the chromosomal passenger complex drives spindle assembly. 2010, Pubmed , Xenbase
Tsukahara, Phosphorylation of the CPC by Cdk1 promotes chromosome bi-orientation. 2010, Pubmed
Ubersax, Mechanisms of specificity in protein phosphorylation. 2007, Pubmed
Vallardi, Division of labour between PP2A-B56 isoforms at the centromere and kinetochore. 2019, Pubmed
Verzijlbergen, Shugoshin biases chromosomes for biorientation through condensin recruitment to the pericentromere. 2014, Pubmed
Wang, Histone H3 Thr-3 phosphorylation by Haspin positions Aurora B at centromeres in mitosis. 2010, Pubmed , Xenbase
Wang, Aurora B dynamics at centromeres create a diffusion-based phosphorylation gradient. 2011, Pubmed
Waterhouse, Jalview Version 2--a multiple sequence alignment editor and analysis workbench. 2009, Pubmed
Wheelock, Dual recognition of chromatin and microtubules by INCENP is important for mitotic progression. 2017, Pubmed
Wühr, Deep proteomics of the Xenopus laevis egg using an mRNA-derived reference database. 2014, Pubmed , Xenbase
Xu, Structure and function of the PP2A-shugoshin interaction. 2009, Pubmed
Yamagishi, Two histone marks establish the inner centromere and chromosome bi-orientation. 2010, Pubmed
Yue, Deconstructing Survivin: comprehensive genetic analysis of Survivin function by conditional knockout in a vertebrate cell line. 2008, Pubmed
Zaytsev, Bistability of a coupled Aurora B kinase-phosphatase system in cell division. 2016, Pubmed
Zhang, Aurora B phosphorylates multiple sites on mitotic centromere-associated kinesin to spatially and temporally regulate its function. 2007, Pubmed , Xenbase
