|
Graphical Abstract. |
|
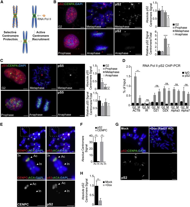
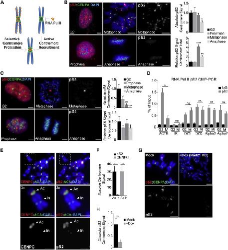
Figure 1. Cohesin Promotes the Selective Retention of Pol II at Centromeres in Mitosis
(A) Either selective chromosome arm removal or active centromere recruitment early in prophase could explain Pol II enrichment at metaphase centromeres.
(B and C) Pol II pS2 (B) and pS5 localization (red) (C) in chromosome spreads from RPE-1 cells cycled from interphase (G2) to anaphase. Anti-CENP-A antibodies (green) and DAPI (blue) were used to visualize centromeres and DNA, respectively. Scale bars, 10 μm. Right: quantification of absolute and relative centromere signal. ∗∗p < 0.005; ∗∗∗p < 0.001; ∗∗∗∗p < 0.0001 (one-way ANOVA, Dunnett’s test).
(D) pS2 occupancy at centromeres of chromosomes 1, 3, 7, and X, represented as the percentage of input recovered following ChIP in G2 or metaphase (M) RPE-1 cells. Occupancy values at the ACTB gene and at a random intergenic region (IR) were included as positive and negative controls, respectively. ∗∗p < 0.005; ns, no significant differences (t test).
(E and F) Analysis of CENP-C and pS2 localization (red) in metaphase spreads from dicentric MDA-MB 435 cells. ACA (anti-centromere antibodies; green) stains both active (Ac) and inactive (In) centromeres, while CENP-C and pS2 (red) are only recruited to the active kinetochore region (scale bars, 5 μm) (E). Quantification of pS2 and CENP-C centromere signal is plotted in (F). ∗∗p < 0.005 (t test).
(G and H) Analysis of pS2 localization (red) on metaphase spreads from doxycycline (Dox)-inducible Rad21 knockout (KO) cells. Anti-CENP-A (green) and DAPI (blue) were used to visualize centromeres and DNA, respectively (scale bars, 10 μm; G). Quantification of absolute pS2 centromere levels is represented in (H). ∗∗p < 0.005 (t test).
In all cases, error bars indicate the standard deviation of the mean. |
|
Figure 2. Ectopic Cohesin Retains Pol II Activity on Metaphase Chromosomes
(A) Analysis of pS2 localization (red) in metaphase spreads from WAPL-AID cells. Cells were incubated with DMSO (mock) or IAA and Dox for 48 h to promote WAPL-AID degradation. Anti-CENP-A antibodies (green) and DAPI (blue) were used to visualize centromeres and DNA, respectively. Scale bars, 5 μm.
(B) Quantification of pS2 centromere enrichment in images from (A). Data represent relative enrichment as a ratio of centromere to total nuclear signal. Levels were normalized to control cells.
(C) pS2 levels in total or chromatin protein fractions from metaphase WAPL-AID cells measured by western blotting. Levels of histone H3 provide a loading control.
(D) Metaplot of relative pS2 ChIP-seq coverage across all genes showing RNA-seq expression levels of FPKM >10.
(E) Histogram of changes in pS2 ChIP-seq occupancy between G2 and mitosis in control (mock) or auxin-treated cells.
(F) Histogram representing pS2 occupancy at centromere gene models between G2 and mitosis in control (mock) or auxin-treated cells.
(G) pS2 localization (red) in metaphase spreads from U2OS cells following the tethering of LacI-tagged proteins to the lacO locus. GFP-LacI, SMC1A(WT)-LacI, or SMC1A∗(mt)-LacI fusion proteins were transiently expressed, and metaphase chromosome spreads were analyzed 48 h after transfection. Anti-GFP or anti-FLAG antibodies were used to detect the LacI-tagged proteins (green), and DAPI staining was used to visualize chromosomes (blue). Scale bars, 2 μm.
(H) Quantification of pS2 levels at the lacO array following cell transfection as detailed in (G).
(I and J) Analysis of nascent RNA localization on metaphase chromosome spreads from WAPL-AID cells.
(I) Cells were incubated in the presence or absence of EU for nascent RNA labeling. EU incorporation was detected by Click-iT chemistry (green). Anti-centromere antibodies (CREST; red) and DAPI staining (blue) were used for centromere and chromosome labeling, respectively. Scale bars, 5 μm.
(J) Quantification of total EU nuclear fluorescence in images from (I). Data represent the mean of three independent experiments, and values were normalized to control cells (−IAA/+EU).
In all cases, error bars indicate the standard deviation of the mean. ∗∗p < 0.005; ∗∗∗∗p < 0.0001; ns, no significant differences (t test). |
|
Figure 3. Cohesin Retention Alters Gene Expression Reprogramming in the G2-M Transition
(A) Principal-component analysis (PCA) of nascent gene expression in G2 and mitosis from replicate cultures of mock or auxin-treated WAPL-AID cells.
(B) Metaplot of relative sequencing coverage across all genes expressed at FPKM >10.
(C) Histogram of changes in gene expression between G2 and mitosis in control cells.
(D) Venn diagram of overlap of mitotically repressed genes in control and auxin-treated WAPL-AID cells.
(E) Heatmap of mitotically repressed genes in control and auxin-treated WAPL-AID cells.
(F) Venn diagram of mitotically activated genes in control and WAPL-AID cells.
(G) Heatmap of mitotically activated genes in control and auxin-treated WAPL-AID cells.
(H) qRT-PCR validation of EU-labeled transcription in control and WAPL-depleted cells in G2 and mitosis. Error bars represent the SD of the mean. ∗p < 0.05; ∗∗p < 0.005; ns, no significant differences (t test). |
|
Figure 4. Cohesin Retention Impairs Elongating Pol II Release from Chromosomes
(A–F) GFP-RPB1 knockin fibroblasts were used for the analysis of Pol II dynamics by FRAP.
(A and D) Co-staining of GFP-RPB1 (green) and DNA (Hoechst, blue) in live interphase (A) or mitotic (D) cells 48 h after transfection with either siControl or siWAPL small interfering RNAs (siRNAs).
(B and E) Cells were bleached 48 h after transfection with either siControl or siWAPL siRNAs and imaged for fluorescence recovery. Images of the indicated times are shown for representative cells in interphase (B) and mitosis (E). Scale bars, 3 μm.
(C and F) Relative fluorescence intensity between bleached (squares) and non-bleached reference areas is plotted in time. Measurements from interphase and mitotic cells were fitted to three- or two-component models, respectively. The equation and a table containing the values estimated for each parameter are shown to the right. n ≥ 14 cells were used for each condition from three independent experiments.
In all cases, error bars indicate the standard error of the mean (SEM). |
|
Figure 5. Ectopic Pol II Activity on Metaphase Chromosomes Impairs Aurora B and Shugoshin 1 Localization, Causing Chromosome Segregation Defects
(A and B) Analysis of Aurora B (AurB; A) and Shugoshin 1 (Sgo1; B) localization (red) in metaphase chromosome spreads from control (mock) WAPL-AID cells or following treatment with triptolide, IAA/Dox or IAA/Dox + triptolide. Quantification of absolute and relative centromere signal is showed on the right. Error bars indicate the standard deviation of the mean. ∗∗p < 0.005; ∗∗∗p < 0.001 (one-way ANOVA, Dunnett’s test).
(C and D) Analysis of H2AT120 (C) and H3T3 (D) localization (red) in metaphase chromosome spreads from control (mock) or auxin-treated WAPL-AID cells. Quantification of absolute and relative centromere signal is showed on the right. Error bars represent the standard deviation of the mean. ns, no significant differences (t test).
(E) Percentage of anaphases showing lagging chromosomes measured in control (mock) WAPL-AID cells or after treatment with triptolide, IAA/Dox, or IAA/Dox + triptolide. Error bars indicate the standard deviation of the mean. ∗p < 0.05; ns, no significant differences (t test). Example of anaphases showing lagging chromosomes are showed on the right. In all cases, anti-centromere antibodies (CREST; green) and DAPI staining (blue) were used for centromere and chromosome labeling, respectively. Scale bars, 5 μm. |
|
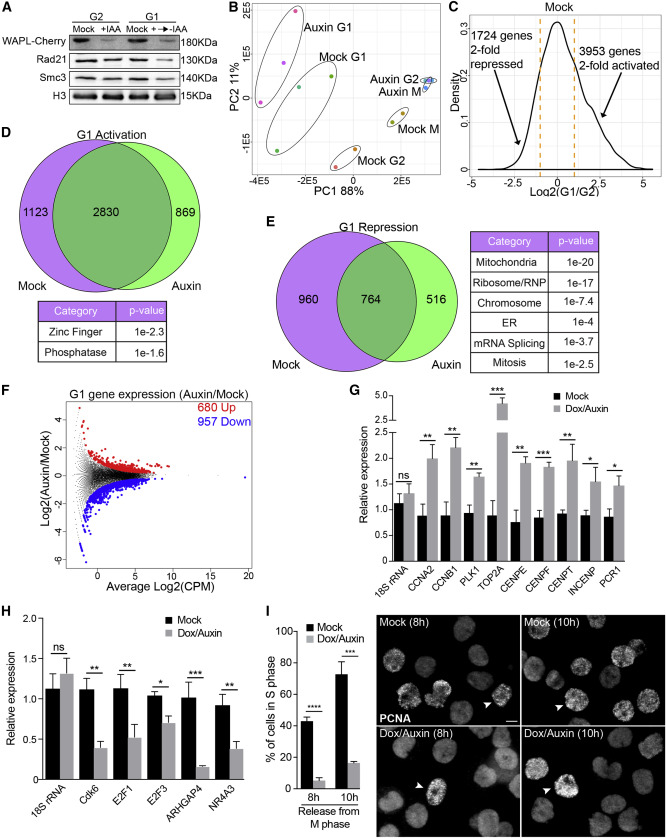
Figure 6. Cohesin Dynamics Is Required for G2/G1 Gene Expression Reprogramming
(A) Analysis of protein levels by western blotting in control (mock) and auxin-treated WAPL-AID cells arrested in G2 or released into G1.
(B) PCA of nascent gene expression in G2, mitosis (M), and G1 from replicate cultures of mock or auxin-treated WAPL-AID cells.
(C) Histogram of changes in gene expression between G2 and G1 in control cells.
(D) Venn diagram of overlap of G1-activated genes in control and auxin-treated WAPL-AID cells. Results from Gene Ontology (GO) analysis are displayed below.
(E) Venn diagram of overlap of G1-repressed genes in control and auxin-treated WAPL-AID cells. Results from GO analysis are displayed on the right.
(F) Volcano plot representing upregulated and downregulated newly synthesized transcripts in WAPL-depleted cells in G1.
(G and H) Validation of RNA-seq data by qRT-PCR using EU-RNA from G1 control (mock) or auxin-treated WAPL-AID cells. Relative expression is plotted for upregulated genes (G) or downregulated genes (H) in auxin-treated WAPL-AID cells using 18S rRNA levels as a reference. In all cases, error bars indicate the standard deviation of the mean. ∗p < 0.05; ∗∗p < 0.005; ∗∗∗p < 0.001; ns, no significant differences (t test).
(I) Analysis of G1 progression by PCNA staining. The percentage of cells in S phase (left) was measured in control and WAPL-depleted cells released from metaphase arrest for the indicated times. Error bars indicate the standard deviation of the mean. ∗∗∗p < 0.001; ∗∗∗∗p < 0.0001 (t test). Representative images with arrowheads highlighting a cell in S phase (right). Scale bar, 10 μm. |
|
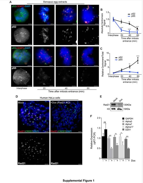
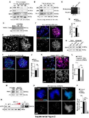
Figure S1. Dynamic of RNA Pol II pS2 and pS5 localization in Xenopus egg extracts and analysis of centromeric transcription in a Rad21 knockout human cell line. Related to Figure 1. A. Chromatin localization of pS2 and pS5 (green) analyzed by immunofluorescence (IF) on DNA spreads from Xenopus egg extracts cycled to interphase or subsequently driven into mitosis for the indicated times (min). Staining of DNA (blue) and centromere regions (red) was performed using DAPI and anti-CENPC antibodies, respectively. Scale bars, 5 µm. B-C. Quantification of pS2 and pS5 centromere fluorescence intensity. Absolute (B) and relative (centromere/total nuclear) levels (C) are plotted. Interphase values were used as reference. In all graphs, error bars indicate the standard deviation (SD) of the mean. *, P < 0.05; **, P < 0.005; ****, P < 0.0001 (one-way ANOVA, Dunnett´s test). D Analysis of Rad21 localization on metaphase chromosome spreads from HeLa cells expressing sgRNAs targeting the Rad21 gene. Cells were treated with DMSO (control) or doxycycline for 3 days to induce CAS9 expression. Rad21 was detected by IF (red). DAPI staining (blue) and anticentromere antibodies (CREST; green) were employed for DNA and centromere labeling, respectively. Scale bars, 5 µm. E Analysis of Rad21 protein levels by Western blot using total protein extracts isolated from cells treated with DMSO (mock) or doxycycline as described above. Levels of histone H3 are provided as loading control. F Measurement of cenRNA transcript levels by q-RT-PCR in total RNA samples obtained from control (DMSO) or doxycycline-treated cells. The levels of GAPDH were included as a negative control. In all cases, values are normalized to control conditions. Error bars indicate the SD. *, P < 0.05; **, P < 0.005; ***, P < 0.001 (t-test). (ns) no significant differences. |
|
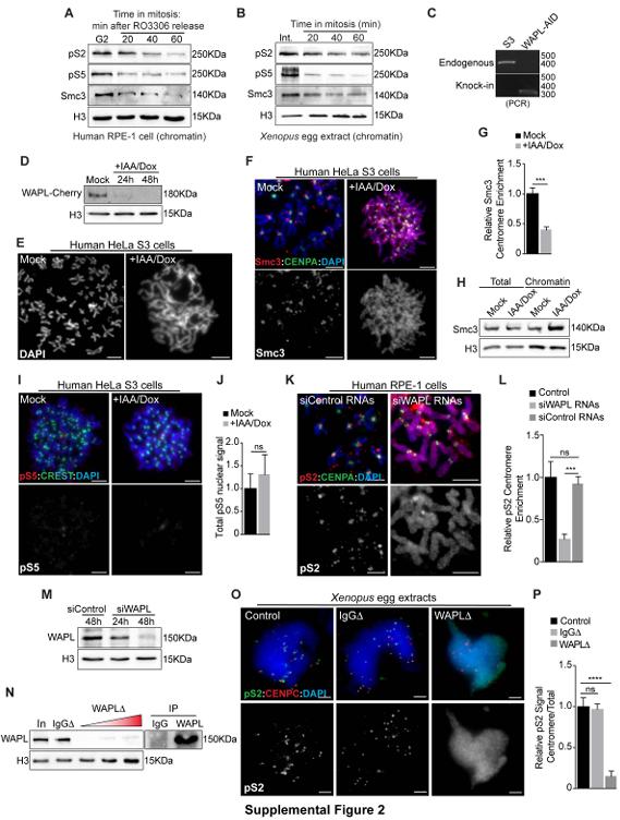
Figure S2. Parallel cohesin/RNA Pol II chromatin dynamic during the interphasemitosis transition and analysis of WAPL-depletion on cohesin/RNA Pol II chromosome location in human cells and Xenopus egg extracts. Related to Figures 1 and 2. A-B Analysis of pS2, pS5 and Smc3 protein levels by Western blotting of chromatin protein fractions from human cells (A) or Xenopus egg extracts (B) arrested in interphase or induced to enter mitosis for the indicated times (min). Histone H3 levels are shown as loading control. C PCR analysis showing the insertion of the AID sequence at the endogenous WAPL locus. D Measurement of WAPL levels by Western blotting from AID-WAPL cells treated with DMSO for 48 h (control) or IAA/Doxycycline for the indicated times. Histone H3 levels are provided as a loading control. E Analysis of metaphase chromosome morphology in WAPL-AID cells treated with DMSO (control) or IAA/Doxycycline for 48 h. Scale bars, 5 µm. F Chromatin localization of Smc3 (red) visualized by IF on metaphase chromosome spreads from WAPL-AID treated as in E. Anti-CENPA antibodies (green) and DAPI (blue) were used for centromere and DNA labeling, respectively. Scale bars, 5 µm. G Measurement of Smc3 centromere intensity using images from F. Data represent relative enrichment as a centromere/total nuclear ratio and levels were normalized to control (DMSO) conditions. Error bars represent the SD and ***, P < 0.001 (t-test). H Measurement of Smc3 levels by Western blotting using total or chromatin protein fractions isolated from WAPL-AID cells treated with DMSO (control) or IAA/Doxycycline for 48 h. Histone H3 levels are included as loading control. I-J Analysis of pS5 distribution (red) on chromosome spreads from AID-WAPL cells treated as in E. Anti-CREST antibodies (green) and DAPI (blue) were used for centromere and DNA labeling, respectively. Error bars represent the SD and ns (no significant differences). Scale bars, 5 µm. K Analysis of pS2 localization (red) by IF on metaphase chromosome spreads from RPE-1 cells 48 h after transfection with control or WAPL siRNAs. Anti-CENPA antibodies (green) and DAPI (blue) were used for centromere and DNA staining, respectively. Scale bars, 5 µm. L Measurement of pS2 centromere signal in images from K. Data represent relative enrichment as centromere/total nuclear signal ratio and levels were normalized to control (non-transfected) conditions. Bars represent the SD and ***, P < 0.001 (t-test). (ns) no significant differences. M Analysis of WAPL levels by Western blotting using total protein fractions extracted from RPE-1 cells transfected with control or WAPL siRNAs for the indicated times. Histone H3 levels are shown as loading control. N Analysis of WAPL levels by Western blotting using total protein fractions (left) extracted from control (In) and IgG (IgG D) or WAPL (WAPL D) immuno-depleted Xenopus egg extracts. WAPL protein levels were also evaluated in IgG and anti-WAPL IP samples to confirm immunoprecipitation of the endogenous protein (right). Histone H3 levels are shown as loading control. O Chromatin localization of pS2 (green) by IF on chromosome spreads from control, IgG (IgG D), or WAPL (WAPL D) immuno-depleted egg extracts. Anti-CENPC antibodies (red) and DAPI (blue) were used for centromere and DNA staining, respectively. Scale bars, 5 µm. P Quantification of pS2 centromere intensity in images from O. Data represent relative enrichment as a centromere/total nuclear ratio and levels were normalized to control conditions. Error bars represent the SD and ****, P < 0.0001 (t-test). (ns) no significant differences. |
|
Figure S3. Failure in cohesin removal by the prophase pathway expands chromatin distribution of pS2 in metaphase chromosomes. Related to Figure 2. A Analysis of pS2 localization (red) by IF using chromosome spreads from RPE-1 cells treated with DMSO (control), barasertib (Aurora B inhibitor) or BI2536 (PLK1 inhibition). DAPI staining (blue) and anti-CENP-A antibodies were used for DNA and centromere labeling, respectively. Scale bars, 5 µm. B Quantification of pS2 centromere intensity using images from A. Data indicate relative enrichment as a centromere/total nuclear ratio and levels were normalized to control conditions. C Analysis of pS2 localization (green) by IF on chromosome spreads from DMSO-treated (control) Xenopus egg extracts or extracts treated with barasertib or BI2536 to inhibit Aurora B or PLK1 kinase activity, respectively. Centromeres (red) and DNA (blue) were labeled using AntiCENPC antibodies and DAPI staining, respectively. Scale bars, 5 µm. D Quantification of pS2 centromere intensity in images from C. Data represent the relative enrichment as centromere/total nuclear ratio and levels were normalized to control conditions. In all graphs, error bars represent the SD of the mean (n = 3). E pS2 chromatin localization (red) by IF on chromosome spreads from inducible Rad21 mutant HeLa cells transfected with control siRNAs or WAPL siRNAs in the absence of doxycycline (top), treated with doxycycline (Dox) for 3 consecutive days (bottom left), or doxycycline treated cells transfected with siWAPL RNAs (bottom right). Anti-centromere antibodies (CREST; green) and DAPI staining (blue) label centromere and DNA respectively. Scale bars, 10 µm. F Quantification of pS2 nuclear intensity using images from E. Levels were normalized to control conditions. G-H Metaplots of relative sequencing coverage across all genes showing EU-RNA-seq expression levels of FPKM > 10 in control (G) or auxintreated AID-WAPL cells (H). Input samples are included in both cases. I-J Metaplots representing pS2 occupancy at centromere gene models between G2 and mitosis in control (I) or auxin-treated AID-WAPL cells (J). Input samples are included in both cases. In all graphs error bars represent the SD of the mean. **, P < 0.005; ***, P < 0.001; ****, P < 0.0001 (t-test). |
|
Figure S4. Analysis of pS2 localization following ectopic tethering of cohesin to the lacO locus and the effect of transcriptional inhibitors on metaphase pS2 distribution. Related to Figure 2. A-B Analysis of Smc3 recruitment to the lacO array in U2OS cells. A Smc3 chromatin distribution (red) revealed by IF on DNA spreads from U2OS cells transfected with GFP-LacI, Smc1A-LacI or Smc1A*-LacI constructs. AntiGFP or Anti-FLAG antibodies were used for LacI-tagged protein detection at the lacO locus (green) and DAPI staining for DNA labeling. B Quantification of Smc3 intensity at the lacO array in images from A. Measurements were normalized to values obtained following GFP-LacI tethering. C-D Analysis of IPTG treatment on the chromatin tethering of LacI-tagged proteins. Analysis of GFP-LacI, Smc1A-LacI or Smc1A*-LacI fusion protein localization (green) revealed by IF in chromosome spreads from U2OS cells transfected with the corresponding constructs in the presence or absence of IPTG (C). Relative % of cells showing LacI-tagged protein signals at the lacO locus. In all cases, data were normalized to values obtained in the absence of IPTG (D). E-H Analysis of pS2 (E) and pS5 (G) chromatin localization (red) revealed by IF on chromosome spreads from interphase U2OS cells transfected with GFP-LacI, Smc1ALacI or Smc1A*-LacI constructs. LacI-tagged proteins were detected using Anti-GFP or Anti-FLAG antibodies (green) and DAPI (blue) was used for DNA staining. Quantification of pS2 and pS5 intensity at the lacO array is represented in F and H respectively. I-K Analysis of pS2 chromatin localization (J, red) in metaphase chromosome spreads from RPE-1 cells treated with DMSO (control) or THZ1 or LDC000067 to inhibit the activity of Cdk7 (transcription initiation) or Cdk9 (transcription elongation), respectively. Anti-CENPA antibodies (green) and DAPI (blue) were used to stain centromeres and DNA, respectively. (J-K) Quantification of total and centromere pS2 fluorescence intensity using images from I. Scale bars, 5 µm. In all cases, values were normalized to controls and error bars represent the SD of the mean. *, P < 0.05; **, P < 0.005; ***, P < 0.001 (t-test). (ns) no significant differences. |
|
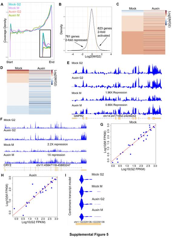
Figure S5. Replicate analysis of gene expression in G2/M WAPL-AID cells and analysis of centromere expression. Related to Figure 3. A Metaplot of relative sequencing coverage across all genes expressed at FPKM > 10 from an additional replicate. B Histogram of changes in gene expression between G2 and mitosis in control cells from an additional replicate. C Heatmap of mitotically repressed genes in control and WAPL-AID cells in a second replicate. D Heatmap of mitotically activated genes in control and WAPL-AID cells in a second replicate. E-F Genome Browser plots of the GMPR2 (E) and CRY2 (F) genes. Values in the mitotic samples show the fold repression for these genes between G2 and mitosis. G-H Scatterplots showing changes in expression in centromere transcript models between G2 and mitosis for mock (G) and auxin-treated cells (H). I Genome Browser plots for a centromere locus in G2 and M samples from control (mock) and auxin treated cells. |
|
Figure S6. Modeling and analysis of the contribution of diffusion to GFP-RPB1 fluorescence recovery. Related to Figure 4. A Fluorescence recovery from control interphase cells plotted with 2- (red) and 3-state (blue) model curves. Residuals after fitting are plotted in lower plot. The 2-state fit does not accurately fit the initial very fast recovery. Modeled parameters and Aikaike Information Criteria and Bayes-Schwarz Information Criteria values for each fit are included as inset. B Fluorescence recovery from siControl transfected cells in mitosis and fitted curves. C Plots showing the proportions of RNAPII in each state for siControl and siWAPL transfected cells in interphase. D Analysis of WAPL protein levels by Western blotting in extracts from nontransfected GFP-RPB1 knock-in cells or 48h after transfection with siControl or siWAPL siRNAs. Histone H3 levels are provided as loading control. E Snapshot of representative cells after bleaching a 3x3 microns area or half nuclei. The area used for line scanning analysis in the bleached-unbleached transition regions is indicated. Scale bars, 3 µm. F-J Graphs displays average fluorescence intensity versus distance to a reference point (0) at the indicated time points after bleaching (n ≥ 8). Values were normalized between 0 and 1. Normalized profiles showed a constant shape in interphase cells independently of bleached area size or transfected siRNA, indicating a negligible contribution of diffusion on fluorescence recovery (F-H). A rapid change is observed in the profile shape of mitotic cells transfected with siControl RNAs (I) supporting a major contribution of diffusion. In contrast, profile shape is constant in mitotic cells transfected with siWAPL RNAs (J) resembling interphase profiles. |