|
Graphical Abstract |
|
Figure 1 Hemimorphant Model to Study NMDARs on Post- and Presynaptic Neurons
(A) Injection of the MO (magenta) into one cell at the two-cell stage of development produces tadpoles with the MO confined to one hemisphere.
(B) Schematic of retinotectal system in a single hemimorphant tadpole with GluN1 KD in RGC axons in the left hemisphere (preGluN1-MO) and tectal neurons in the right hemisphere (postGluN1-MO).
(C) Stage 45 tadpoles showing brightfield (left), MO-lissamine fluorescence (middle, magenta), and merged image (right). Scale bar, 500 μm.
(D) Examples of confocal immunofluorescent sections of hemimorphant midbrains. First column: MO-lissamine fluorescence (magenta); second column: GluN1 immunofluorescence (green); third column: merged image. Scale bar, 100 μm.
(EâG) Tectal neuron recordings in postGluN1-MO condition (E). Input-output curves of tectal neurons measured at a holding potential of +40 mV to ascertain the NMDAR-mediated current in postCTRL-MO (n = 7, gray) and postGluN1-MO (n = 11, blue) cells (F) and at â70 mV to ascertain the AMPAR-mediated current in postCTRL-MO (n = 7, gray) and postGluN1-MO (n = 11, blue) conditions (G).
(HâJ) Tectal neuron recordings in preGluN1-MO condition (H). Input-output curves of tectal neurons measured at a holding potential of +40 mV to ascertain the NMDAR-mediated current in preCTRL-MO (n = 7, black) and preGluN1-MO (n = 8, red) conditions (I) and at â70 mV to ascertain the AMPAR-mediated current in preCTRL-MO (n = 7, black) and preGluN1-MO (n = 8, red) conditions (J). n is number of cells. âp ⤠0.05; âââp ⤠0.001, main effect by two-way repeated-measures ANOVA. Plots represent mean ± SEM. |
|
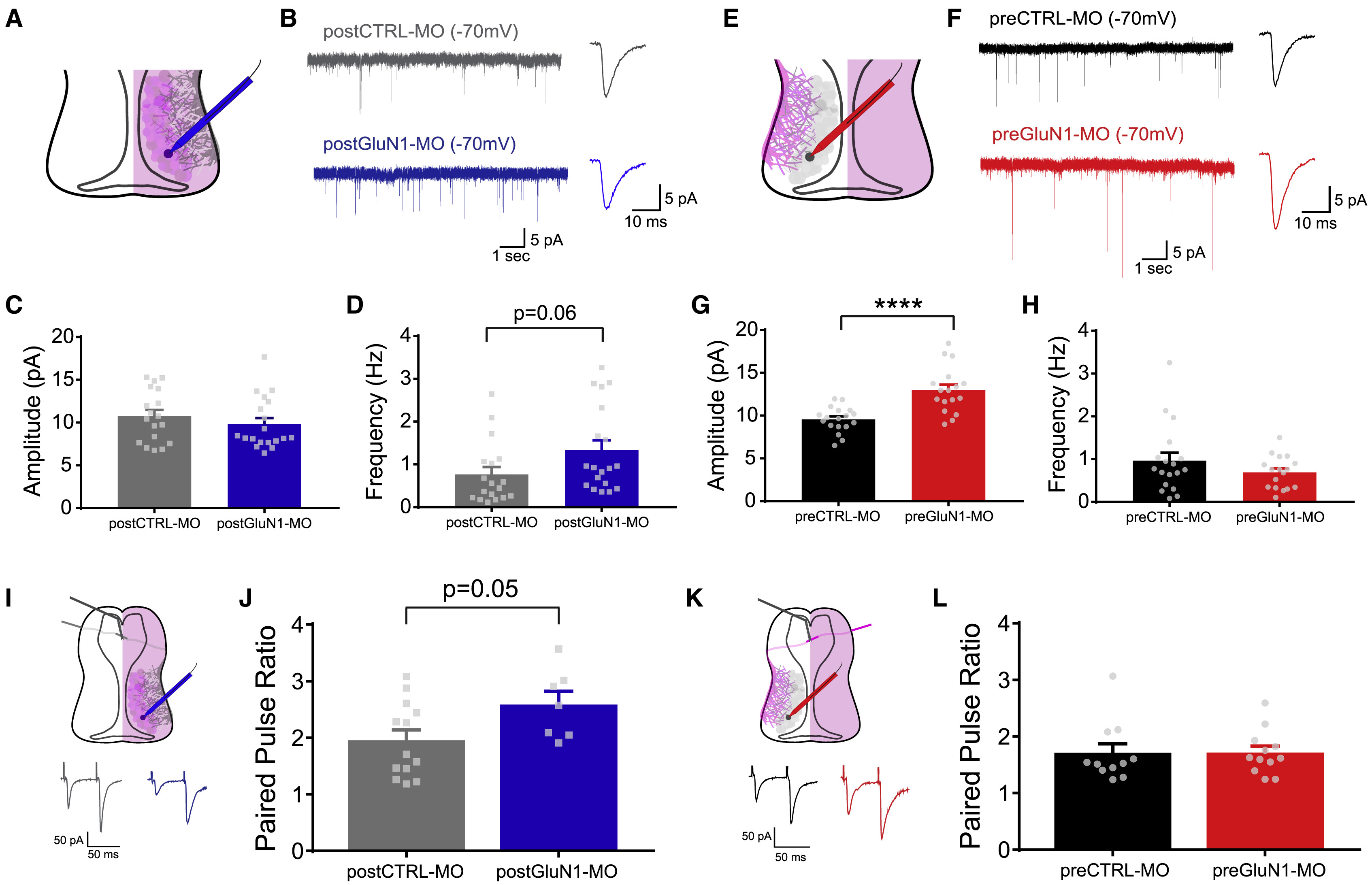
Figure 2Contribution of NMDARs on Post- and Presynaptic Neurons to Spontaneous and Evoked Currents
(A–D) (A) Whole-cell patch clamp recording of mEPSCs in postGluN1-MO condition. (B) Example mEPSC traces for postCTRL-MO (gray) and postGluN1-MO (blue) conditions with an example of an averaged individual event. Quantification of mEPSC amplitude (C) and frequency (D) for postCTRL-MO (n = 18, gray) and postGluN1-MO (n = 19, blue).
(E–H) (E) Whole-cell patch clamp recording of mEPSCs in preGluN1-MO condition. (F) Example mEPSC traces for preCTRL-MO (black) and preGluN1-MO (red) conditions with an example of an averaged individual event. Quantification of mEPSC amplitude (G) and frequency (H) for preCTRL-MO (n = 18, black) and preGluN1-MO (n = 17, red).
(I–-L) Recordings of tectal neurons with paired pulse stimulation of the optic chiasm in (I) postGluN1-MO and (K) preGluN1-MO conditions. Quantification of PPR (2nd response/1st response) in postCTRL-MO (n = 13, gray) and postGluN1-MO (n = 7, blue) conditions (J) and preCTRL-MO (n = 11, black) and preGluN1-MO (n = 12, red) conditions (L) used to test for significance. n is number of cells. ∗∗∗∗p ≤ 0.0001, two-tailed Student’s t test. Plots represent mean ± SEM. |
|
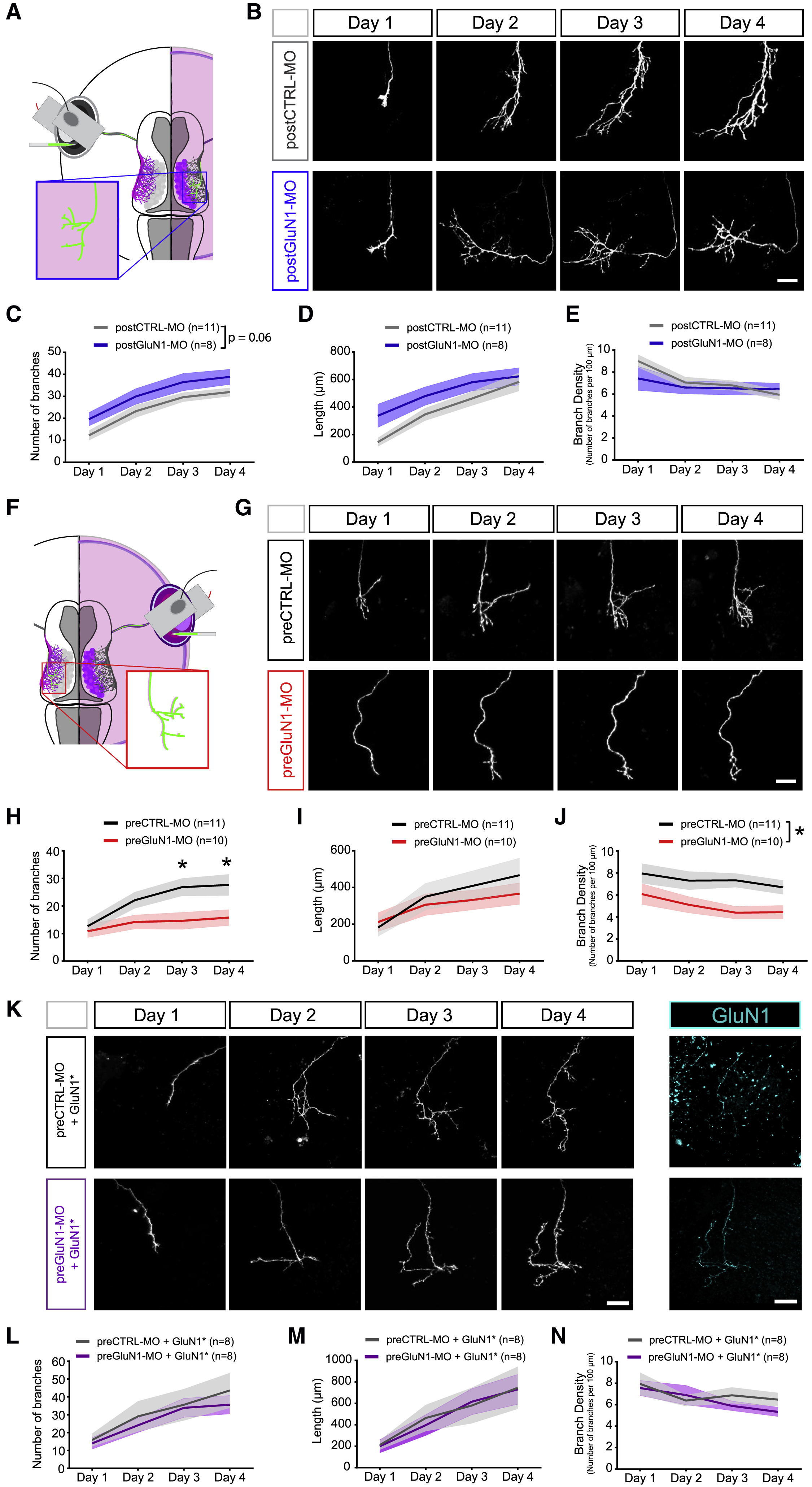
Figure 3 Knockdown of NMDARs in Post- and Presynaptic Neurons Differentially Affects Tectal Cell Dendritic Morphology
(A) Single-cell electroporation of EGFP into the MO side of the tadpole labels tectal neurons in postCTRL-MO or postGluN1-MO conditions.
(B) Example cells over 4 days of imaging for postCTRL-MO (top row) or postGluN1-MO conditions (bottom row). Scale bar, 20 μm.
(C) Single-cell electroporation of EGFP into the non-MO side of the tadpole labels tectal neurons in preCTRL-MO or preGluN1-MO conditions.
(D) Example cells over 4 days of imaging for preCTRL-MO (top row) or preGluN1-MO conditions (bottom row). Scale bar, 20 μm.
(EâG) Morphometric analysis of dendritic branch number (E), total dendritic arbor length (F), and branch density (number of branches per 100 μm) (G) over 4 days (postCTRL-MO [n = 7, gray], postGluN1-MO [n = 7, blue], preCTRL-MO [n = 12, black], and preGluN1-MO [n = 10, red]). Because pre- and postCTRL-MO groups were not significantly different from each other, they were grouped to allow a comparison of postGluN1-MO and preGluN1-MO conditions. n is number of cells. âp ⤠0.05, main effect by two-way repeated-measures ANOVA. Plots represent mean ± SEM. |
|
Figure 4 Knockdown of NMDARs in Post- and Presynaptic Neurons Exerts Opposing Effects on RGC Axonal Morphology
(A) Electroporation of EGFP into the non-MO side of the tadpole to label single axons in the postCTRL-MO or postGluN1-MO conditions.
(B) Example cells over 4 days of imaging for postCTRL-MO (top row) or postGluN1-MO conditions (bottom row).
(CâE) Morphometric analysis of axonal branch number (C), total axonal arbor length (D), and branch density (number of branches per 100 μm) (E) over 4 days (postCTRL-MO [n = 11, gray] and postGluN1-MO [n = 8, blue]).
(F) Electroporation of EGFP into the MO side of the tadpole to label single axons in the preCTRL-MO or preGluN1-MO condition.
(G) Example cells over 4 days of imaging for preCTRL-MO (top row) or preGluN1-MO conditions (bottom row).
(HâJ) Morphometric analysis of axonal branch number (H), total axonal arbor length (I), and branch density (number of branches per 100 μm) (J) over 4 days (preCTRL-MO [n = 11, black] and preGluN1-MO [n = 10, red]). (H) âp ⤠0.05, two-way repeated-measures ANOVA with Sidak post-test. (J) *p ⤠0.05, two-way repeated-measures ANOVA, main effect.
(K) Example of rescue by RGC expression of MO-resistant GluN1 over 4 days of imaging for preCTRL-MO + GluN1 (top row) or preGluN1-MO + GluN1 conditions (bottom row). Right column: ratGluN1-mTurquoise2.
(LâN) Morphometric analysis of axonal branch number (L), total axonal arbor length (M), and branch density (number of branches per 100 μm) (N) over 4 days (preCTRL-MO + GluN1 [n = 8, dark gray] or preGluN1-MO + GluN1 [n = 8, purple]). Scale bars, 20 μm. n is number of cells. Plots represent mean ± SEM. |
|
Figure 5 Knockdown of NMDARs in Post- and Presynaptic Neurons Affects RGC Axon Branch Dynamics
(A) Example cells for postCTRL-MO and postGluN1-MO imaged at 10-min intervals.
(B) Line drawings showing the branches added (red) and lost (blue) between two representative time points for the example cells in (A).
(CâE) Morphometric analysis of the number of branches added per time point (C), number of branches lost per time point (D), and net change in branch number (E) per 10-min period of imaging (additions â losses) (postCTRL-MO [n = 6, gray] and postGluN1-MO [n = 6, blue]).
(F) Example cells for preCTRL-MO and preGluN1-MO imaged at 10-min intervals.
(G) Line drawings showing the branches added (red) and lost (blue) between two representative time points of imaging for the example cells in (F).
(HâJ) Morphometric analysis of the number of branches added per time point (H), number of branches lost per time point (I), and net change in branch number (J) per 10-min intervals (preCTRL-MO [n = 6, black] and preGluN1-MO [n = 6, red]). Scale bar, 20 μm. n is number of cells. âp ⤠0.05, two-tailed Studentâs t test. Plots represent mean ± SEM. |
|
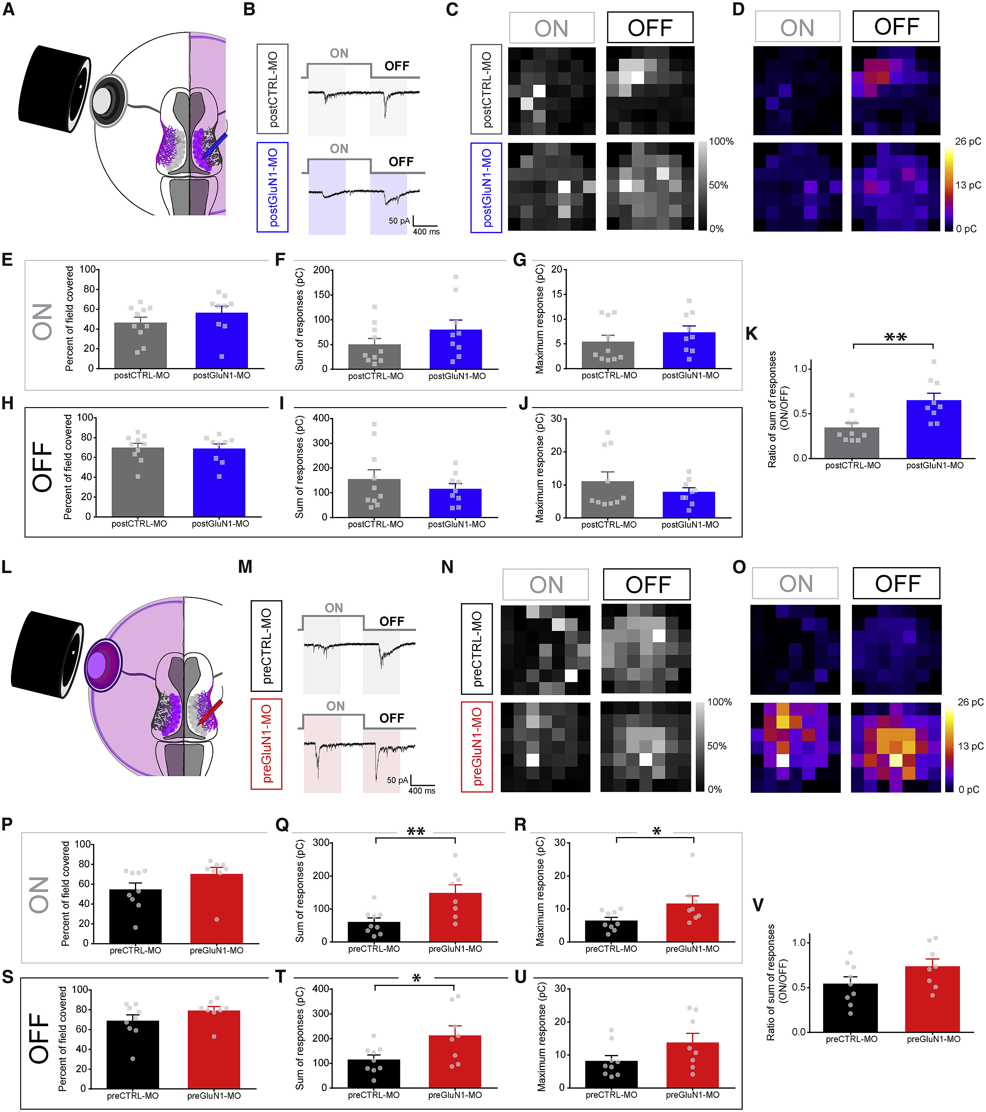
Figure 6 Knockdown of NMDARs in Post- and Presynaptic
(AâD) (A) Visual stimuli were presented by a fiber optic to the eye of the tadpole on the non-MO side to record RFs of contralateral tectal neurons in the postCTRL-MO (top row) or postGluN1-MO (bottom row) condition. (B) Example traces showing the responses to âonsetâ and âoffsetâ of stimulation. The shaded area was used to measure CSC. (C and D) Example heatmaps generated as relative response intensities (C) and absolute response intensities (D) with on and off CSC receptive fields.
(EâG) Quantification of the group data for on responses in postCTRL-MO (n = 10, gray) and postGluN1-MO (n = 9, blue) conditions. (E) Percentage of field covered. (F) Sum of all responsive CSCs. (G) Maximum CSC response.
(HâJ) Quantification of the group data for off responses in postCTRL-MO (n = 10, gray) and postGluN1-MO (n = 9, blue) conditions. (H) Percentage of field covered. (I) Sum of all responsive CSCs. (J) Maximum CSC response.
(K) Ratio of the sum of all responsive CSCs (on/off) in postCTRL-MO (n = 10, gray) and postGluN1-MO (n = 9, blue) conditions.
(LâO) (L) Visual stimuli were presented by a fiber optic to the eye of the tadpole on the MO side to record RFs of contralateral tectal neurons in preCTRL-MO or preGluN1-MO conditions. (M) Example traces showing the responses to onset and offset of stimulation. Shaded area was used to measure CSC. Example heatmaps generated as relative response intensities (N) and absolute response intensities (O) with on (first column) and off (second column) responses.
(PâR) Quantification of the group data for the on responses in preCTRL-MO (n = 9, black) and preGluN1-MO (n = 8, red) conditions. (P) Percentage of field covered. (Q) Sum of all responsive CSCs. (R) Maximum CSC response.
(SâU) Quantification of the group data of the off responses in preCTRL-MO (n = 9, black) and preGluN1-MO (n = 8, red) conditions. (S) Percentage of field covered. (T) Sum of all responsive CSCs. (U) Maximum CSC response.
(V) Ratio of the sum of all responsive CSCs (on/off) in preCTRL-MO (n = 9, black) and preGluN1-MO (n = 8, red) conditions. n is number of cells. âp ⤠0.05; ââp ⤠0.01, two-tailed Studentâs t test. Plots represent mean ± SEM. |
|
Figure 7 Overall Summary of the Findings
PostGluN1-MO leads to smaller AMPAR-mediated responses, higher mEPSC frequency, and simplified tectal dendritic arbors with more complex RGC arbors, as well as a larger PPR. PreGluN1-MO leads to larger AMPAR-mediated responses, higher amplitude of mEPSCs, and simplified RGC arbors with more complex tectal dendritic arbors, as well as an overall more responsive receptive field. |
|
Figure S1: Transection of the optic nerve to assess preNMDARs, related to Figure 1. A. Schematic illustrating optic nerve transection (yellow arrowhead) using forceps with subsequent optic nerve degeneration 48 h later. B. Example of animal with EGFP-electroporated retina, mirroring the schematic timeline in A. Optic nerve visible via EGFP expression (left); zoom in of the transected region (middle); degeneration of axons projecting to the tectum (right). Scale bar, 200 μm). C. Examples of immunofluorescent sections of control hemimorphant midbrains. Top row: CTRL-MO, Bottom row: CTRL-MO with transected optic nerve. First column: MO-lissamine fluorescence (magenta), second column: GluN1 immunofluorescence (green), third column: RGC axon marker 3A10 (cyan). Scale bar, 100 μm. D. Examples of immunofluorescent sections of GluN1 hemimorphant midbrains. Top row: GluN1-MO, Bottom row: GluN1-MO with transected optic nerve. First column: MO-lissamine fluorescence (magenta), second column: GluN1 immunofluorescence (green), third column: 3A10 (cyan). Scale bar, 100 μm. E. Average intensity of the tectal neuropil GluN1 immunofluorescence, quantifying the ratio of the MO side/non-MO side for CTRL-MO (n = 7), CTRL-MO transected (n = 6), GluN1-MO (n = 6), and GluN1-MO transected (n = 4). N is number of animals. ** p ⤠0.01, one-way ANOVA with Tukeyâs post-test. Graph represents means ± SEM. |