|
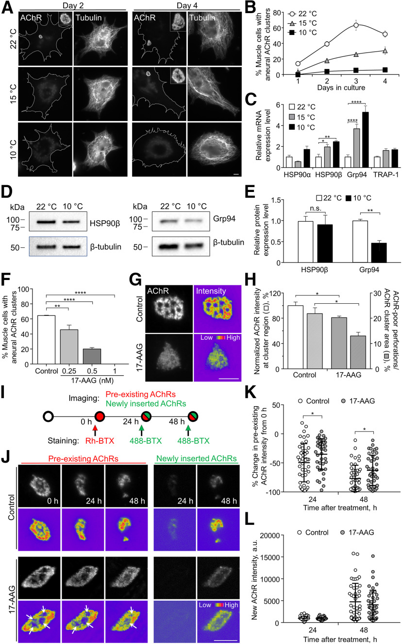
Figure 1. Temperature stress-modulated expression and pharmacological inhibition of HSP90 regulate the formation and stability of aneural AChR clusters. A, Representative images showing the inhibition of aneural AChR cluster formation in cultured Xenopus muscle cells treated with lower temperatures. Tubulin immunostaining indicated that cytoskeletal structures were largely unaffected in muscle cells cultured at different temperatures, ranging from 10â22°C. B, Quantification showing the percentage of cultured muscle cells with bottom aneural AChR clusters at different culturing temperatures over 4âd; nâ= 150 cells in each condition from three independent experiments. C, Quantification showing the relative mRNA levels of HSP90α, HSP90β, Grp94, and TRAP-1 in 2-d-old Xenopus muscle cells cultured at different temperatures; nâ=â3 independent experiments. D, E, Western blot analysis (D) and quantification (E) showing the protein expression level of HSP90β and Grp94 in Xenopus muscle cells cultured at 22°C or 10°C for 2âd. β-Tubulin was used as the loading control for normalization. F, Quantification showing the dose-dependent effects of 17-AAG on aneural AChR cluster formation in cultured Xenopus muscle cells; nâ= 191 (Control), nâ= 198 (0.25 nm 17-AAG), nâ= 199 (0.5 nm 17-AAG), and nâ= 200 (1 nm 17-AAG) muscle cells from four independent experiments. G, Representative images showing the organization and intensity of aneural AChR clusters in response to 17-AAG treatment. 8-bit pseudo-color images highlight the relative fluorescence intensity of AChR clusters in different conditions. H, Quantification showing the effects of 17-AAG on the intensity and complexity of aneural AChR clusters; nâ=â55 (Control) and nâ= 44 (17-AAG) muscle cells from three independent experiments for fluorescence intensity measurement (left y-axis); nâ=â76 (Control) and nâ= 48 (17-AAG) muscle cells from four independent experiments for cluster complexity measurement (right y-axis). I, Schematic diagram illustrating the differential labeling procedure to identify preexisting (red) and newly inserted (green) AChRs with BTX conjugated with different fluorophores. J, Representative sets of time-lapse images showing the topological changes and fluorescence intensity of pre-existing (left panels) and newly inserted (right panels) AChRs at aneural clusters in control (top panels) or 17-AAG-treated (bottom panels) muscle cells. Arrows indicate the progressive reduction of perforated area in aneural AChR clusters. 8-bit pseudo-color images highlight the change in the fluorescence intensity of the same aneural AChR clusters over 48 h with or without 17-AAG treatment. K, L, Individual value plots showing the percentage change in the fluorescence intensity of pre-existing (K) and newly inserted (L) AChRs in the same aneural AChR clusters at different time-points between control and 17-AAG-treated cells; nâ=â46 (Control) and nâ= 41 (17-AAG) muscle cells from three independent experiments. Scale bars: 10âμm. Data are shown as mean ± SEM (B, C, E, F, H) or mean ± SD (K, L). Two-way ANOVA with Tukeyâs multiple comparisons test (B, C), Studentâs t test (E, H), one-way ANOVA with Tukeyâs multiple comparison test (F), and two-way ANOVA with Sidakâs multiple comparisons test (K, L). *, **, and **** represent pââ¤â0.05, 0.01, and 0.0001, respectively. n.s.: non-significant. |
|
Figure 2. HSP90 regulates AChR recruitment from aneural clusters to agrin-induced clusters. A, Representative images showing the differential contribution of diffuse and aneurally clustered AChRs to agrin bead-induced synaptic AChR clusters in control or 17-AAG-treated muscle cells using laser-based photobleaching approach. Green boxes indicate the magnified view of muscle cells with agrin bead contacts at different time-points for clarity. Yellow dotted-line boxes indicate the photobleaching region of aneural AChR clusters before agrin bead stimulation. Dotted lines highlight the periphery of muscle cells. 8-bit pseudo-color images highlight the relative fluorescence intensity of preexisting (old) and newly inserted (new) AChR signals in muscle cells contacted by agrin beads for 1 and 3âd. B, C, Quantification showing the fluorescence intensity of preexisting (B) and newly inserted (C) AChR signals at agrin bead-muscle contacts in control or 17-AAG-treated muscle cells, either with or without photobleaching of aneural AChR clusters before agrin bead stimulation; nâ=â11 (control, without photobleaching), nâ= 16 (control, photobleaching of aneural AChR clusters), nâ= 17 (17-AAG-treated, without photobleaching), and nâ= 21 (17-AAG-treated, photobleaching of aneural AChR clusters) muscle cells from three independent experiments. Scale bars: 10âμm. Data are shown as mean ± SEM. Two-way ANOVA with Tukeyâs multiple comparisons test. * and ** represent pââ¤â0.05 and 0.01, respectively. n.s.: non-significant. |
|
Figure 3. Grp94 knock-down inhibits agrin bead-induced AChR clustering by modulating ADF/cofilin localization. A, B, Western blot analysis (A) and quantification (B) showing the expression level of Grp94 in WT, Control MO, and Grp94 MO embryos. β-Tubulin was used as the loading control for normalization. C, Representative images showing the intensity and complexity of aneural AChR clusters in response to Grp94 knock-down. 8-bit pseudo-color images highlight the relative fluorescence intensity of AChR clusters in control versus Grp94 knock-down muscle cells. Insets show the fluorescent dextran (Dex) signals, indicating the presence of MO. D, Quantification showing the effects of MO-mediated Grp94 knock-down on the formation of aneural AChR clusters in cultured muscles; nâ=â150 (WT), nâ= 143 (Control MO), and nâ= 150 (Grp94 MO) muscle cells from three independent experiments. E, Quantification showing the effects of MO-mediated Grp94 knock-down on the intensity and complexity of aneural AChR clusters; nâ=â64 (WT), nâ= 47 (Control MO), and nâ= 52 (Grp94 MO) muscle cells from four independent experiments for fluorescence intensity measurement (left y-axis); nâ=â44 (WT), nâ= 42 (Control MO), and n = 44 (Grp94 MO) muscle cells from four independent experiments for cluster complexity measurement (right y-axis). F, Representative sets of time-lapse images showing the effects of Grp94 knock-down on GFP-XAC localization in association with the dispersal of aneural AChR clusters (left panels) and with the formation of agrin bead-induced AChR clusters (right panels). 8-bit pseudo-color images highlight the change in fluorescence intensity of aneural AChR clusters after agrin bead stimulation for 4 h. G, H, Individual value plots showing the percentage change in the fluorescence intensities of AChRs (G) and GFP-XAC (H) in the same aneural AChR clusters among different conditions after agrin bead stimulation for 4 h; nâ=â12 (GFP-XAC alone), nâ= 9 (Control MO + GFP-XAC), and nâ= 11 (Grp94 MO + GFP-XAC) muscle cells from three independent experiments. I, Quantification showing the effects of Grp94 knock-down on agrin bead-induced AChR clustering (left y-axis) and GFP-XAC localization (right y-axis); nâ=â24 (GFP-XAC alone), nâ= 24 (Control MO + GFP-XAC), and nâ= 21 (Grp94 MO + GFP-XAC) muscle cells from four independent experiments. Scale bars: 5âμm. Data are shown as mean ± SEM (B, D, E, I) or mean ± SD (G, H). One-way ANOVA with Dunnettâs multiple comparisons test (B, E), two-way ANOVA with Tukeyâs multiple comparisons test (D), two-way ANOVA with Sidakâs multiple comparison test (G, H) and one-way ANOVA with Turkeyâs multiple comparison test (I). *, **, ***, and **** represent pââ¤â0.05, 0.01, 0.001, and 0.0001, respectively. n.s.: non-significant. |
|
Figure 4. HSP90 inhibition accelerates ADF/cofilin turnover at different regions of aneural AChR clusters. A, Representative time-lapse TIRF images showing the fluorescence recovery of GFP-XAC signals after photobleaching the region of aneural AChR clusters (yellow rectangles, which are magnified in bottom rows with multiple timepoints) in control or 17-AAG-treated muscle cells. 8-bit pseudo-color images highlight the relative fluorescence intensity of GFP-XAC signals. B, C, Quantification showing the FRAP curves (B) and the calculated recovery half-time (C) of GFP-XAC signals at perforated and AChR-rich regions within aneural AChR clusters in control versus 17-AAG-treated muscle cells; nâ=â12 (Control) and nâ= 7 (17-AAG) muscle cells from three independent experiments. Scale bars: 5âμm. Data are shown as mean ± SEM. Studentâs t test. * and ** represent pââ¤â0.05 and 0.01, respectively. |
|
Figure 5. Postsynaptic Grp94 knock-down impairs synaptic structures and functions at developing NMJs. A, Representative images showing the effects of muscle Grp94 knock-down on nerve-induced AChR clustering. Fluorescent dextran signals indicate the presence of MO. Arrows indicate sites of nerve-muscle contacts. B, C, Quantification showing the effects of muscle Grp94 knock-down on the percentage of nerve-muscle contacts with AChR clusters (B) and the fluorescence intensity of nerve-induced AChR clusters (C) in 1-d-old Xenopus nerve-muscle co-cultures; nâ=â150 (WT), nâ= 146 (Control MO), and nâ= 191 (Grp94 MO) nerve-muscle contacts from three independent experiments for quantifying the percentage of nerve-muscle contacts with synaptic AChR clusters (B); nâ=â33 (WT), nâ= 31 (Control MO), and nâ= 33 (Grp94 MO) nerve-muscle contacts from three independent experiments for measuring AChR fluorescence intensity (C). D, Representative images showing the whole-cell patch-clamp recording on a Grp94 MO muscle cell innervated by a WT spinal neuron. Fluorescent dextran signals indicate the presence of MO. E, Representative electrophysiological recording traces of SSCs recorded from WT, Control MO, or Grp94 MO muscles that were innervated by WT spinal neurons. F, G, Quantification showing the effects of muscle Grp94 knock-down on the amplitude (F) and frequency (G) of SSCs. HâJ, Cumulative distribution plots of the inter-event interval (H), 10â90% rise time (I), and decay time (J) of SSCs recorded from WT, Control MO, or Grp94 MO muscles innervated by WT spinal neurons. nâ=â10 (WT), nâ= 9 (Control MO), and nâ= 9 (Grp94 MO) nerve-muscle pairs from three independent experiments (FâJ). Scale bars: 10âμm. âMâ: muscle; âNâ: neuron. Data are represented as mean ± SEM (B, C) and mean ± SD (F, G). One-way ANOVA with Tukeyâs multiple comparisons test (B, C). KruskalâWallis ANOVA test with Dunn's multiple comparison test (F, G). * and *** represent pââ¤â0.05 and 0.001, respectively. |
|
Figure 6. Temperature stress-induced Grp94 inhibition affects AChR recruitment from aneural to synaptic clusters by modulating ADF/cofilin phosphorylation and activity. To allow AChR redistribution during neuromuscular synaptogenesis, modulation of actin dynamics at the cell cortex and at the PLS are required for mobilizing AChR molecules and facilitating vesicular trafficking of AChR molecules at aneural clusters, respectively. Our findings suggest that temperature stress-induced Grp94 inhibition promotes phosphorylation or suppress dephosphorylation of ADF/cofilin at perforated and AChR-rich regions of aneural clusters, thereby stabilizing them against agrin-induced dispersal and recruitment to the postsynaptic sites. |