XB-ART-57340
Elife
2020 Sep 07;9. doi: 10.7554/eLife.58029.
Show Gene links
Show Anatomy links
Sox17 and β-catenin co-occupy Wnt-responsive enhancers to govern the endoderm gene regulatory network.
Mukherjee S, Chaturvedi P, Rankin SA, Fish MB, Wlizla M, Paraiso KD, MacDonald M, Chen X, Weirauch MT, Blitz IL, Cho KW, Zorn AM.
???displayArticle.abstract???
Lineage specification is governed by gene regulatory networks (GRNs) that integrate the activity of signaling effectors and transcription factors (TFs) on enhancers. Sox17 is a key transcriptional regulator of definitive endoderm development, and yet, its genomic targets remain largely uncharacterized. Here, using genomic approaches and epistasis experiments, we define the Sox17-governed endoderm GRN in Xenopus gastrulae. We show that Sox17 functionally interacts with the canonical Wnt pathway to specify and pattern the endoderm while repressing alternative mesectoderm fates. Sox17 and β-catenin co-occupy hundreds of key enhancers. In some cases, Sox17 and β-catenin synergistically activate transcription apparently independent of Tcfs, whereas on other enhancers, Sox17 represses β-catenin/Tcf-mediated transcription to spatially restrict gene expression domains. Our findings establish Sox17 as a tissue-specific modifier of Wnt responses and point to a novel paradigm where genomic specificity of Wnt/β-catenin transcription is determined through functional interactions between lineage-specific Sox TFs and β-catenin/Tcf transcriptional complexes. Given the ubiquitous nature of Sox TFs and Wnt signaling, this mechanism has important implications across a diverse range of developmental and disease contexts.
???displayArticle.pubmedLink??? 32894225
???displayArticle.pmcLink??? PMC7498262
???displayArticle.link??? Elife
???displayArticle.grants??? [+]
HD073179 Eunice Kennedy Shriver National Institute of Child Health and Human Development, P30DK078392 NIDDK NIH HHS , P01HD093363 Eunice Kennedy Shriver National Institute of Child Health and Human Development, R01 HD073179 NICHD NIH HHS , P30 DK078392 NIDDK NIH HHS , P30 CA062203 NCI NIH HHS , P01 HD093363 NICHD NIH HHS , R01 DK123092 NIDDK NIH HHS
Species referenced: Xenopus laevis
Genes referenced: admp bix1 bmp7 cdx2 ctnnb1 dhh dkk1 eomes ep300 foxa1 foxf1 foxh1 foxi1 foxi2 fst gata3 gata4 gdf3 gjb1 gli1 grhl1 gsc hmox1 hnf1b homer1 hoxb3 irx3 isl1 klf5 lhx5 mix1 msx1 nodal nodal1 nodal2 nodal3 nodal5 nodal6 nr1h5 osr1 otx1 otx2 pou4f1 rspo2 sfrp2 sia1 six1 slc5a8 smad7 sox17a sox17b szl tfap2a tp63 ventx3 wnt11 wnt8a
???displayArticle.antibodies??? Sox17a/b Ab2
???displayArticle.morpholinos??? ctnnb1 MO1 ctnnb1 MO2 sox17a MO4 sox17a MO5 sox17b.1/b.2 MO1 sox17b.1 MO1
???displayArticle.gses??? GSE148726: Xenbase, NCBI
Phenotypes: Xtr Wt + ctnnb1 MO(Fig.3.S1.A) [+]
Xtr Wt + ctnnb1 MO(Fig.3.S1.B)
Xtr Wt + ctnnb1 MO(Fig.3.S1.C)
Xtr Wt + ctnnb1 MO(Fig.5.Col.5)
Xtr Wt + sox17a MO + sox17b.1/b.2 MO(Fig.1.F)
Xtr Wt + sox17a MO + sox17b.1/b.2 MO(Fig.1.S1.C)
Xtr Wt + sox17a MO + sox17b.1/b.2 MO(Fig.1.S1.D)
Xtr Wt + sox17a MO + sox17b.1/b.2 MO(Fig.5.Col.2)
Xtr Wt + ctnnb1 MO(Fig.3.S1.C)
Xtr Wt + ctnnb1 MO(Fig.5.Col.5)
Xtr Wt + sox17a MO + sox17b.1/b.2 MO(Fig.1.F)
Xtr Wt + sox17a MO + sox17b.1/b.2 MO(Fig.1.S1.C)
Xtr Wt + sox17a MO + sox17b.1/b.2 MO(Fig.1.S1.D)
Xtr Wt + sox17a MO + sox17b.1/b.2 MO(Fig.5.Col.2)
???attribute.lit??? ???displayArticles.show???
|
|
Figure 1. Sox17-regulated endoderm transcriptome. (A) Endoderm expression of sox17a and sox17b in NF10.5 Xenopus tropicalis gastrula. (BâC) Sox17 immunostaining in control-MO (B) and sox17a/b-MO (C) injected gastrula with an antibody that recognizes both Sox17a and Sox17b shows MO effective knockdown. (D) Time course heatmap of Sox17-regulated transcripts. Differentially expressed genes from a pairwise comparison of control-MO and sox17-MO (>2 fold change, FDR < 5%) at each stage showing transcripts that are downregulated or upregulated early (NF9-10) or late (NF10.5â12). Key genes are color coded based on regional expression from fate map in (E). (E) Enriched expression of Sox17-regulated transcripts. Gastrula fate map (dorsal right) colored by different tissues. Stacked bar graphs showing different patterns of enriched spatial expression based on RNA-seq of dissected gastrula tissues (Blitz et al., 2017). Distribution of expression patterns statistically different from all genes in the genome was determined by two-sided Kolmogorov-Smirnov tests *p<0.01. (F) In situ validation of Sox17-regulated transcripts. Disrupted expression in sox17-MOs is rescued by co-injection of mouse (m) Sox17 RNA. |
|
|
Figure 2. ChIP-seq identifies Sox17-bound enhancers and direct transcriptional targets. Sox17 ChIP-seq of gastrula embryos. (A) Venn diagram of Sox17-bound genes (and associated peaks) from ChIP-seq intersected with Sox17-regulated genes. Gene intersections are statistically significant based on hypergeometric tests* p<0.001. (B) Peak density plots showing that the Sox17-bound loci are cobound by the histone acetyltransferase Ep300, a marker of active enhancers. Average density of all peaks in top panel. (C) Sox17-bound genes are enriched in the endoderm. Stacked bar graphs showing different patterns of enriched spatial expression based on RNA-seq of dissected gastrula tissues (Blitz et al., 2017). Distribution of expression patterns statistically different from all genes in the genome was determined by two-sided KolmogorovSmirnov tests *p<0.01. (D) Top enriched DNA-binding motifs in Sox17 peaks, based on HOMER hypergeometric test. (E) Genome browser views of representative genes showing RNA-seq expression in control-MO and sox17-MO embryos and ChIPseq tracks of Sox17 and Ep300 binding. |
|
|
Figure 3. The Bcat-regulated genomic program. (A) Time course heatmap of Bcat-regulated transcripts. Differential expressed genes from a pairwise comparison of control-MO and Bcat-MO embryos (>2 FC, FDR < 5%) at each stage identified 2568 Bcat-regulated transcripts; 1321 downregulated and 1247 upregulated in Bcat-MO embryos. Key genes are color coded based on regional expression from (D). (B) Venn diagram intersecting Bcat-regulated genes with Bcat-bound genes (and associated peaks) from published X. tropicalis gastrula Bcat ChIP-seq data (Nakamura et al., 2016) identified 898 putative direct targets associated with 2616 peaks. Statistically significant intersections based on hypergeometric tests* p<0.001.* (C) Motif enrichment analysis of Bcat peaks by HOMER hypergeometric test. (D) Stacked bar graphs showing different patterns of enriched spatial expression based on RNA-seq of dissected gastrula tissues (Blitz et al., 2017). Distribution of expression patterns statistically different from all genes in the genome was determined by twosided Kolmogorov-Smirnov tests *p<0.01. (E) Genome browser views of representative genes showing the RNA-seq expression in control-MO and Bcat-MO embryos and Bcat and Ep300 ChIPseq tracks. |
|
|
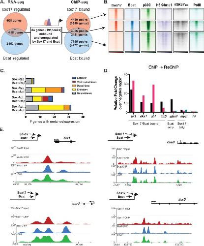
Figure 4. Sox17 and Bcat co-occupy enhancers to regulate the endoderm GRN. (A) Eighty-four genes (191 Peaks) are cobound and coregulated by Sox17 and Bcat. Venn diagram show that 415 genes are regulated by both Sox17 and Bcat (left), whereas 2411 genes (3956 peaks) are bound by both Sox17 and Bcat. Gene intersections are significant based on hypergeometric tests, *p<0.001. (B) Density plots show that Sox17 and Bcat cobound peaks are enriched for enhancer associated epigenetic marks: Ep300, H3K4me1 and H3K27Ac and RNA pol II. (C) Regional enrichment of all subsets of enhancers cobound and coregulated by Sox17 and Bcat. (D) A representative ChIP-reChIP experiment showing that Sox17 and Bcat coocupy all the test CRMs (six1, dkk1, gli1 and lhx5) in the same cells, in contrast to the gtse1 locus, which is bound only by Bcat. (E) Genome browser views of representative genes showing peak overlap of Sox17, Bcat and Ep300 ChIP-Seq tracks. |
|
|
Figure 5. Sox17 and Bcat epistasis. In situ hybridization of gastrula embryos (dorsal right) injected with sox17-MO or bcat-MO, some of which were co-injected with RNA encoding either mSox17 or a human S37A stabilized Bcat. The genes osr1, six1 and foxa1 are activated by both Sox17 and Bcat, whereas dkk1 and lhx5 are activated by Bcat but repressed by Sox17. Co-injection of mSox17 cannot rescue normal expression in Bcat-MOs, nor can hBcat S37A RNA rescue Sox17-MOs indicating that both Sox17 and Bcat required for normal expression. |
|
|
Figure 6. Sox17 and Bcat coordinately regulate endoderm enhancers. (A) Experimental design. (B) IGV genome browser tracks showing Sox17 and Bcat chromatin binding and schematic of reporter constructs showing the predicted Sox17 and Tcf DNA-binding sites in the â1 kb six1 and â1.6 kb dkk1 enhancers (CâF) Luciferase assay of (C) wildtype (wt) â1 kb six1:luc, (D) wt versus DSox-site mutant 1 kb six1:luc, (E) wt â1.6 kb dkk1:luc and (F) wt versus DSox-site and DTcf-site mutant â1.6 kb dkk1:luc reporters injected in different tissue with the indicated MOs and/or mRNAs. Histograms show mean luciferase activity ± standard deviation, *p<0.05 in pairwise Student T-tests. |
|
|
Figure 7. Model of Sox17 and Bcat coregulation spatial transcription. Differential engagement of Sox17, Bcat and Tcfs on enhancers in different cells modulates spatial expression domains. (A) In ectoderm cells lacking Sox17 (and Nodal signaling), ectoderm-specific gene lhx5 is activated through a Bcat/Tcf dependent mechanism while six1 and dkk1 are not transcribed. (B-C) Sox17 is expressed throughout the endoderm and dorsal mesendoderm, while Bcat activity is the higher in dorsal mesendoderm than deep endoderm. (B) In the dorsal region, Sox17 and Bcat synergistically coactivate six1 in the absence of Tcf, whereas Sox17 exerts a repressive influence on Bcat/Tcf-activation of lhx5 and dkk1. We postulate, however, that in the dorsal region Sox17-mediated repression is insufficient to overcome Bcat/Tcf activation of dkk1. (C) In deep endoderm cells where Bcat activity is lower, Sox17-mediated repression of Bcat/Tcf is sufficient to repress dkk1 and lhx5 transcription, but Bcat activity is not high enough to activate six1. |
|
|
Figure 2âfigure supplement 2. Analysis of Sox17-bound chromatin loci.(A) Genomic distributions of 8436 Sox17-bound ChIP-seq peaks associated to cognate promoters using HOMER. 88% of the Sox17 peaks were located in either introns or elements more than 1 kb from the TSS, indicative of distal CRMs. (B) De novo DNA-binding motif enrichment analysis of Sox17 peaks associated with Sox17-regulated genes by HOMER hypergeometric test. (C) GO analysis of 4810 genes associated with Sox17 ChIP-seq peaks showed enrichment for endoderm development and Wnt signaling. Fold enrichment by Fisherâs exact test with p-values adjusted to 5% FDR for multiple testing correction (D) Comparison of the Xenopus genes associated with Sox17 ChIP-seq peaks to published human SOX17 ChIP-seq from human embryonic stem cell (hESC)-derived definitive endoderm (GSE61475; Tsankov et al., 2015). The extensive overlap between Xenopus and human Sox17-bound genes (*p<0.001 by hypergeometric test) indicates that Sox17 regulates an evolutionarily conserved GRN. The intersection only includes Xenopus genes that have human orthologs, unannotated Xenopus genes were excluded from the analysis. (E) GO term enrichment analysis of the 1004 Sox17-bound genes conserved between Xenopus and human by Fisherâs exact test with p-values adjusted to 5% FDR for multiple testing correction. |
|
|
Figure 3âfigure supplement 2. Additional analysis of Bcat ChIP-Seq.(A) De-novo motif analysis of Bcat peaks associated with different groups of Bcat-regulated genes, based on HOMER hypergeometric test. X. tropicalis stage 10.5 gastrula Bcat ChIP-Seq dataset from GSE72657 (Nakamura et al., 2016). (B) De-novo motif analysis of Bcat-bound peaks from St.10+ Bcat ChIP-Seq data from Gentsch et al., 2019. (C) And of Bcat-3xFlag ChIP-Seq peaks from X. laevis stage 11.5 gastrula from GSE77365, Kjolby and Harland, 2017; show a similar enrichment of SOX motifs based on HOMER hypergeometric test. (D) Comparison of differentially expressed Bcat-regulated genes in this study with other recent genomic analysis of gastrula-stage Wnt targets (Ding et al., 2017; Nakamura et al., 2016; Kjolby and Harland, 2017) shows significant overlap, *p<0.001 by hypergeometric enrichment test. (E) GO enrichment analysis of Bcat-bound and -regulated genes bases on Fisherâs exact test with p-values adjusted to 5% FDR for multiple testing correction. |
|
|
Figure 4âfigure supplement 2. Sox and Tcf DNA-binding motif frequency in Sox/Bcat cooccupied peaks.(AâC) Violin plots show the frequency of Sox and Tcf DNA-binding sites per peak in (A) exclusively Bcat-bound and -regulated peaks (B) exclusively Sox17-bound and -regulated peaks and (C) Sox17/Bcat co-occupied and coregulated peaks. The significance of motif frequency in wild-type test sequences relative to random âshuffledâ background was determined by Fisher exact test (*p<0.05, **p<0.005, ns; not significant). Each wild-type test sequence was randomly scrambled while maintaining dinucleotide frequency to generate âshuffledâ sequences. (D) log2 fold enrichment of Sox and Tcf motif frequencies over random for the three peak categories shown in A-C. (E) Stacked bar charts showing the distribution of Sox and Tcf binding sites in the three groups of enhancers compared to a random set of genomic regions. Distribution of motifs was compared between each group of enhancers and random by two-sided Kolmogorov-Smirnov tests. |
|
|
Figure 6âfigure supplement 2. Reporter assays showing Sox17 and Bcat regulated â7.5 kb dkk1 and 1 kb lhx5 enhancers.(AâB) IGV track and schematic of luciferase constructs showing the predicted Sox17 and Tcf DNA-binding sites at the Sox17/Bcat co-occupied (A) â7.5 kb dkk1 and (B) â1 kb lhx5 enhancers. (CâE) luciferase assay of (C) the wildtype â7.5 kb dkk:luc reporter, (D) wildtype â1 kb lhx5:luc reporter and (E) wildtype versus DSox-site and DTcf-site mutant â7.5 kb dkk1:luc reporters injected in different tissues with the indicated MOs and/or mRNAs. Sox17 represses Bcat-Tcf activation of the dkk1 and lhx5 enhancers. Histograms show mean luciferase activity ± standard deviation, *p<0.05 in pairwise Student T-tests. |
|
|
Figure 1âfigure supplement 1. Characterization of Sox17-MO embryos and Sox17-regulated transcriptome. (A) Temporal expression of key endoderm GRN transcripts (GSE65785; Owens et al., 2016). (B) Sequence alignment of antisense sox17a-MO and sox17b-MO (red) with 5â end of Xenopus tropicalis sox17a, sox17b.1 and sox17b.2 mRNAs (black) spanning the ATG translation start (green). (C) In situ hybridization of markers for the liver (nr1h5), stomach, lung, intestine and pharynx (osr1 and islet1) snowing that co-injection of mouse Sox17 RNA rescues gut development in sox17-MO embryos at the tailbud stage. (D) Additional validation of gastrula stage transcripts downregulated (otx2, admp, dhh and gata4) or upregulated (wnt8 and nodal1) in sox17-MO embryos and rescue by co-injection of mSox17. (E) GO term enrichment analysis of Sox17-regulated genes showing fold enrichment by Fisherâs exact test with p-values adjusted to 5% FDR for multiple testing correction. |
|
|
Figure 3âfigure supplement 1. Validation of Bcat-MO embryos. (A) Immunostaining of Tg(WntREs:dEGFP)Vlem Xenopus tropicalis gastrula embryos show the loss of nuclear Bcat and GFP expression from the Wnt-reporter transgene in Bcat-MO embryos demonstrate effective knockdown. (BâC) Co-injection of RNA encoding a human S37A-stabilized Bcat recues the Bcat-MO-ventralized phenotype. In situ hybridization of gastrula (B) and tailbud embryos (C). In Bcat-MO gastrula, fst and admp are downregulated in the dorsal organizer, whereas wnt8a and ventx3.1 are upregulated consistent with a ventralized phenotype. (C) In situ hybridization of markers for the liver (nr1h5), stomach, lung, intestine and pharynx (osr1 and islet1) show that co-injection of human S37A-stabilized Bcat RNA rescues the ventralized phenotype and disrupted gut development in Bcat-MO tailbud embryos. |
|
|
Figure 2—figure supplement 1. Validation of ChIP antibodies.(A) Schematic and amino acid sequences of the Xenopus tropicalis Sox17 peptides used to immunize rabbits and generate polyclonal antibodies to: pan-Sox17 N-terminal, Sox17b Cterminal and Sox17a C-terminal. (B) Immunoprecipitation of Xenopus laevis embryos expressing V5 epitope-tagged versions of Sox17a-V5 and Sox17b1-V5. Anti-V5 western blot showed that all antibodies specifically immunoprecipitated the target antigen but that the Sox17b C-terminal antibody was the most efficient. (C) ChIP-qPCR validation of anti-Sox17 antibodies on previously known target loci. In preliminary ChIP-qPCR experiments, the pan-Sox17 N-terminal and Sox17b C-terminal antibodies bound to all the same loci, but the Sox17b C-terminal antibody showed higher fold enrichment (data not shown) and was used for ChIPseq experiments. Representative ChIP-qPCR results show relative fold change of Sox17b binding versus IgG control in Sox17-bound positive control loci relative to the negative control region of odc1,. Addition of the Sox17b C-terminal peptide reduced the ChIP signal in a dose-dependent manner indicating specific binding. (D) Representative ChIP-qPCR assessing the efficiency of Sox17MO knockdown. Sox17 enrichment at target loci are shown relative to a negative region (odc1) in embryos injected with either control-MO or Sox17-MO. The Sox17-MO dramatically reduces Sox17 occupancy at all loci. (E) Representative ChIP-qPCR assessing the efficiency of Bcat-MO knockdown. Bcat enrichment at target loci are shown relative to a negative region (odc1) in embryos injected with either controlMO or Bcat-MO. The Bcat-MO dramatically reduces its occupancy at all loci. All ChIP-qPCR experiments were repeated at least twice. |
|
|
Figure 4—figure supplement 1. Additional analysis of cobound and coregulated peaks.(A) De-novo motif analysis of Sox17 and Bcat bound and/or regulated peaks by HOMER hypergeometric tests. (B) Overlap of Bcat ChIP-Seq datasets from Nakamura et al., 2016 and Gentsch et al., 2019 with Sox17 ChIP-Seq dataset generated in this study. (C) Density plots show that Sox17 and Bcat-cobound peaks are also enriched for binding of other endodermal TFs: Foxa4 GSE85273, Charney et al., 2017b; Smad1, Smad2, Sox3 and VegT (GSE113186, Gentsch et al., 2019). (D) GO enrichment analysis of gene cobound and cobound/coregulated by Sox17 and Bcat peaks bases on Fisher’s exact test with p-values adjusted to 5% FDR for multiple testing correction. |
|
|
Figure 6—figure supplement 1. Sox17 and Bcat can regulate some enhancers apparently independent of Tcfs.(A) IGV track showing evolutionarily conserved SIX1 peak in human DE (Tsankov et al., 2015). (B, C) IGV tracks and luciferase construct schematic showing predicted Sox17 DNA-binding sites but no detectable Tcf sites at the +7 kb osr1 and +3 kb igf3 enhancers, respectively. (D) Luciferase assay of −1 kb SIX1 enhancer (E, F) Luciferase reporter assays of the construct shown in B and C, respectively. Histograms show mean luciferase activity ± standard deviation, *p<0.05 in pairwise Student T-tests. |
References [+] :
Ahmed,
Early endodermal expression of the Xenopus Endodermin gene is driven by regulatory sequences containing essential Sox protein-binding elements.
2004, Pubmed,
Xenbase
Ahmed, Early endodermal expression of the Xenopus Endodermin gene is driven by regulatory sequences containing essential Sox protein-binding elements. 2004, Pubmed , Xenbase
Aksoy, Oct4 switches partnering from Sox2 to Sox17 to reinterpret the enhancer code and specify endoderm. 2013, Pubmed
Arnold, Pivotal roles for eomesodermin during axis formation, epithelium-to-mesenchyme transition and endoderm specification in the mouse. 2008, Pubmed
Badis, Diversity and complexity in DNA recognition by transcription factors. 2009, Pubmed
Bernard, Acquisition of SOX transcription factor specificity through protein-protein interaction, modulation of Wnt signalling and post-translational modification. 2010, Pubmed
Blitz, A catalog of Xenopus tropicalis transcription factors and their regional expression in the early gastrula stage embryo. 2017, Pubmed , Xenbase
Blythe, beta-Catenin primes organizer gene expression by recruiting a histone H3 arginine 8 methyltransferase, Prmt2. 2010, Pubmed , Xenbase
Bolger, Trimmomatic: a flexible trimmer for Illumina sequence data. 2014, Pubmed
Cadigan, TCF/LEFs and Wnt signaling in the nucleus. 2012, Pubmed
Charney, Foxh1 Occupies cis-Regulatory Modules Prior to Dynamic Transcription Factor Interactions Controlling the Mesendoderm Gene Program. 2017, Pubmed , Xenbase
Charney, A gene regulatory program controlling early Xenopus mesendoderm formation: Network conservation and motifs. 2017, Pubmed , Xenbase
Chiu, Genome-wide view of TGFβ/Foxh1 regulation of the early mesendoderm program. 2014, Pubmed , Xenbase
Clements, Redundant early and overlapping larval roles of Xsox17 subgroup genes in Xenopus endoderm development. 2003, Pubmed , Xenbase
Darken, Axis induction by wnt signaling: Target promoter responsiveness regulates competence. 2001, Pubmed , Xenbase
Ding, Spemann organizer transcriptome induction by early beta-catenin, Wnt, Nodal, and Siamois signals in Xenopus laevis. 2017, Pubmed , Xenbase
Doumpas, TCF/LEF dependent and independent transcriptional regulation of Wnt/β-catenin target genes. 2019, Pubmed
D'Souza, Molecular components of the endoderm specification pathway in Xenopus tropicalis. 2003, Pubmed , Xenbase
Engert, Wnt/β-catenin signalling regulates Sox17 expression and is essential for organizer and endoderm formation in the mouse. 2013, Pubmed
Gammons, Multiprotein complexes governing Wnt signal transduction. 2018, Pubmed
Gentsch, Maternal pluripotency factors initiate extensive chromatin remodelling to predefine first response to inductive signals. 2019, Pubmed , Xenbase
Gupta, Developmental enhancers are marked independently of zygotic Nodal signals in Xenopus. 2014, Pubmed , Xenbase
Hagey, Sox2 acts in a dose-dependent fashion to regulate proliferation of cortical progenitors. 2014, Pubmed
Heasman, Beta-catenin signaling activity dissected in the early Xenopus embryo: a novel antisense approach. 2000, Pubmed , Xenbase
Heinz, The selection and function of cell type-specific enhancers. 2015, Pubmed
Heinz, Simple combinations of lineage-determining transcription factors prime cis-regulatory elements required for macrophage and B cell identities. 2010, Pubmed
Hellsten, The genome of the Western clawed frog Xenopus tropicalis. 2010, Pubmed , Xenbase
Hontelez, Embryonic transcription is controlled by maternally defined chromatin state. 2015, Pubmed , Xenbase
Hou, Molecular basis for the genome engagement by Sox proteins. 2017, Pubmed
Houston, The Xenopus LIM-homeodomain protein Xlim5 regulates the differential adhesion properties of early ectoderm cells. 2003, Pubmed , Xenbase
Howard, Regulation of the Xenopus Xsox17alpha(1) promoter by co-operating VegT and Sox17 sites. 2007, Pubmed , Xenbase
Hudson, Xsox17alpha and -beta mediate endoderm formation in Xenopus. 1997, Pubmed , Xenbase
Hyde, Regulation of the early expression of the Xenopus nodal-related 1 gene, Xnr1. 2000, Pubmed , Xenbase
Itasaki, Crosstalk between Wnt and bone morphogenic protein signaling: a turbulent relationship. 2010, Pubmed
Kanai-Azuma, Depletion of definitive gut endoderm in Sox17-null mutant mice. 2002, Pubmed
Karimi, Xenbase: a genomic, epigenomic and transcriptomic model organism database. 2018, Pubmed , Xenbase
Kjolby, Genome-wide identification of Wnt/β-catenin transcriptional targets during Xenopus gastrulation. 2017, Pubmed , Xenbase
Kormish, Interactions between SOX factors and Wnt/beta-catenin signaling in development and disease. 2010, Pubmed
Lambert, Similarity regression predicts evolution of transcription factor sequence specificity. 2019, Pubmed
Landt, ChIP-seq guidelines and practices of the ENCODE and modENCODE consortia. 2012, Pubmed
Langmead, Fast gapped-read alignment with Bowtie 2. 2012, Pubmed
Li, RSEM: accurate transcript quantification from RNA-Seq data with or without a reference genome. 2011, Pubmed
Li, The Sequence Alignment/Map format and SAMtools. 2009, Pubmed
Masuda, Context-dependent regulation of the β-catenin transcriptional complex supports diverse functions of Wnt/β-catenin signaling. 2017, Pubmed
Mukherjee, Sox17 and β-catenin co-occupy Wnt-responsive enhancers to govern the endoderm gene regulatory network. 2021, Pubmed , Xenbase
Nakamura, Tissue- and stage-specific Wnt target gene expression is controlled subsequent to β-catenin recruitment to cis-regulatory modules. 2016, Pubmed , Xenbase
Niida, DKK1, a negative regulator of Wnt signaling, is a target of the beta-catenin/TCF pathway. 2004, Pubmed
Notani, Global regulator SATB1 recruits beta-catenin and regulates T(H)2 differentiation in Wnt-dependent manner. 2010, Pubmed
Owens, Measuring Absolute RNA Copy Numbers at High Temporal Resolution Reveals Transcriptome Kinetics in Development. 2016, Pubmed , Xenbase
Paraiso, Endodermal Maternal Transcription Factors Establish Super-Enhancers during Zygotic Genome Activation. 2019, Pubmed , Xenbase
Quinlan, BEDTools: a flexible suite of utilities for comparing genomic features. 2010, Pubmed
Ramakrishnan, Wnt target genes and where to find them. 2017, Pubmed
Risso, Normalization of RNA-seq data using factor analysis of control genes or samples. 2014, Pubmed
Sato, Regulation of Six1 expression by evolutionarily conserved enhancers in tetrapods. 2012, Pubmed
Schuijers, Wnt-induced transcriptional activation is exclusively mediated by TCF/LEF. 2014, Pubmed
She, SOX family transcription factors involved in diverse cellular events during development. 2015, Pubmed
Sinner, Sox17 and Sox4 differentially regulate beta-catenin/T-cell factor activity and proliferation of colon carcinoma cells. 2007, Pubmed , Xenbase
Sinner, Sox17 and beta-catenin cooperate to regulate the transcription of endodermal genes. 2004, Pubmed , Xenbase
Sinner, Global analysis of the transcriptional network controlling Xenopus endoderm formation. 2006, Pubmed , Xenbase
Stevens, Genomic integration of Wnt/β-catenin and BMP/Smad1 signaling coordinates foregut and hindgut transcriptional programs. 2017, Pubmed , Xenbase
Sumi, Defining early lineage specification of human embryonic stem cells by the orchestrated balance of canonical Wnt/beta-catenin, Activin/Nodal and BMP signaling. 2008, Pubmed
Tan, SOX17 in cellular reprogramming and cancer. 2020, Pubmed
Thorvaldsdóttir, Integrative Genomics Viewer (IGV): high-performance genomics data visualization and exploration. 2013, Pubmed
Tran, Wnt/beta-catenin signaling is involved in the induction and maintenance of primitive hematopoiesis in the vertebrate embryo. 2010, Pubmed , Xenbase
Trompouki, Lineage regulators direct BMP and Wnt pathways to cell-specific programs during differentiation and regeneration. 2011, Pubmed
Tsankov, Transcription factor binding dynamics during human ES cell differentiation. 2015, Pubmed
Viotti, SOX17 links gut endoderm morphogenesis and germ layer segregation. 2014, Pubmed
von Bubnoff, Phylogenetic footprinting and genome scanning identify vertebrate BMP response elements and new target genes. 2005, Pubmed , Xenbase
Xanthos, The roles of three signaling pathways in the formation and function of the Spemann Organizer. 2002, Pubmed , Xenbase
Yagi, Cephalic hedgehog expression is regulated directly by Sox17 in endoderm development of Xenopus laevis. 2008, Pubmed , Xenbase
Zhang, Model-based analysis of ChIP-Seq (MACS). 2008, Pubmed
Zhang, The Sox axis, Nodal signaling, and germ layer specification. 2007, Pubmed , Xenbase
Zorn, Vertebrate endoderm development and organ formation. 2009, Pubmed , Xenbase
Zorn, Regulation of Wnt signaling by Sox proteins: XSox17 alpha/beta and XSox3 physically interact with beta-catenin. 1999, Pubmed , Xenbase
