Click here to close
Hello! We notice that you are using Internet Explorer, which is not supported by Xenbase and may cause the site to display incorrectly.
We suggest using a current version of Chrome,
FireFox, or Safari.
Genes Dev
2020 Nov 01;3421-22:1534-1545. doi: 10.1101/gad.339739.120.
Show Gene links
Show Anatomy links
The DNA replication fork suppresses CMG unloading from chromatin before termination.
Low E, Chistol G, Zaher MS, Kochenova OV, Walter JC.
???displayArticle.abstract???
When converging replication forks meet during replication termination, the CMG (Cdc45-MCM2-7-GINS) helicase is polyubiquitylated by CRL2Lrr1 and unloaded from chromatin by the p97 ATPase. Here, we investigate the signal that triggers CMG unloading in Xenopus egg extracts using single-molecule and ensemble approaches. We show that converging CMGs pass each other and keep translocating at the same speed as before convergence, whereafter they are rapidly and independently unloaded. When CMG unloading is blocked, diverging CMGs do not support DNA synthesis, indicating that after bypass CMGs encounter the nascent lagging strands of the converging fork and then translocate along double-stranded DNA (dsDNA). However, translocation on dsDNA is not required for CMG's removal from chromatin because in the absence of nascent strand synthesis, converging CMGs are still unloaded. Moreover, recombinant CMG added to nuclear extract undergoes ubiquitylation and disassembly in the absence of any DNA, and DNA digestion triggers CMG ubiquitylation at stalled replication forks. Our findings suggest that DNA suppresses CMG ubiquitylation during elongation and that this suppression is relieved when CMGs converge, leading to CMG unloading.
???displayArticle.pubmedLink???
32943574 ???displayArticle.pmcLink???PMC7608748 ???displayArticle.link???Genes Dev ???displayArticle.grants???[+]
Figure 1. Possible models of CRL2Lrr1 recruitment upon DNA replication termination. (A) Okazaki fragment collision model. Upon CMG encounter with the Okazaki fragment of the opposing fork, CMG undergoes a conformational change that triggers CRL2Lrr1 recruitment. (B) Replisome interaction model. When two replication forks meet, the two CMG helicases interact, creating a structure that recruits CRL2Lrr1. In this model, CMGs reel in the template strands to complete DNA synthesis (gray arrows). In an alternative version of this model (not depicted), CMGs pass each other and interact with other protein components of the converging fork (e.g., PCNA), leading to CRL2Lrr1 recruitment. (C) Repression model. A protein or DNA structure (pink circle) suppresses binding of CRL2Lrr1 to CMG at the elongating replication fork. When forks converge, the repressive protein or DNA structure is lost, leading to CRL2Lrr1 recruitment.
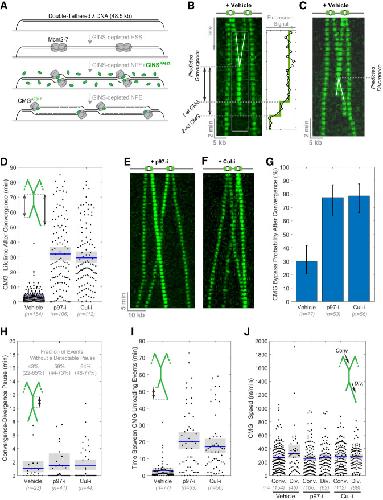
Figure 2. CMG complexes pass one another when unloading is prevented. (A) Scheme of the single-molecule imaging experiment. Green ovals represent GINSAF647. (B) CMGs converge and are rapidly unloaded. λ DNA was replicated in the presence of DMSO (vehicle) and imaged every 30 sec. Images of individual molecules were stacked to create kymograms. CMGs were false-colored in green. The signal in the region of interest (gray box) was integrated and is shown in the box at the right. The moment of CMG unloading was determined by the stepwise drop in signal intensity. Scale bars are shown at the bottom left. (C) Same as B but depicting an example in which CMGs are unloaded after divergence. (D) CMG lifetime after replisome convergence in the indicated conditions from C, E, and F. A schematic of the event being quantified is shown in green. (E) Same as B, but NPE contained p97-i. Note that rightward-moving CMG is brighter than the leftward-moving molecule, clearly showing the two helicases passing each other after convergence (as opposed to backtracking). (F) Same as B, but NPE contained Cul-i. (G) Percentage of total termination events where CMGs diverged after convergence. (H) Time interval between the moment of convergence and divergence. (I) Time interval between the unloading of the first and the second CMG molecule. (J) CMG speed during convergence (Conv.) or divergence (Div.) for termination events where the CMGs diverged. In D and H–J, the blue bar represents the mean, and the gray box indicates the 95% confidence interval estimated by bootstrapping. Values are reported in Supplemental Table S1.
Figure 3. CMG unloading does not require encounter with dsDNA. (A) Schematic of replication termination in the presence or absence of aphidicolin, which inhibits all replicative polymerases. Short red lines in the panel at the right represent limited nascent strand synthesis that occurs before addition of aphidicolin. Without DNA synthesis, replisomes converge without CMG encountering dsDNA, as shown at the right. (B) λ DNA was replicated as in Figure 2A, but in the presence of aphidicolin. (C) Same as B, but extracts were supplemented with Cul-i. (D) Quantification of CMG lifetime after convergence in the presence or absence of aphidicolin, Cul-i, or RNase H. (Blue bar) Mean, (gray boxes) 95% confidence interval estimated by bootstrapping. Values are reported in Supplemental Table S1.
Figure 4. Recombinant CMG undergoes Mcm7 ubiquitylation in extract in the absence of DNA. (A) rCMG and rCMGK27/28R visualized with SYPRO Ruby stain. (B) rCMG from A was incubated in NPE or buffer in the presence or absence of p97-i, and then recovered using anti-FLAG resin and blotted for the indicated proteins. (C) rCMG and rCMGK27/28R from A were incubated in buffer or NPE in the presence of p97-i and His-tagged ubiquitin (His-Ub). Ubiquitylated proteins were isolated with Ni-NTA resin and immunoblotted for Mcm7. (D) rCMG and rCMGK27/28R from A were incubated in buffer or NPE in the presence or absence of p97-i or Cul-i, CMG and associated proteins were isolated on anti-FLAG resin, and the samples were immunoblotted with the indicated antibodies. (Gray arrowheads) Degradation products of Mcm4. (E) rCMG supplemented with His-Ub was treated with 2 U/µL benzonase and 2.5 µg/µL RNase A for 20 min. Simultaneously, NPE supplemented with p97-i was treated with benzonase and RNase A for 20 min. Both NPE and rCMG samples were supplemented with a 5.4-kb plasmid to verify the efficiency of benzonase treatment. The two treated samples were mixed together and incubated for a further 40 min. At that point, His-ubiquitin pull-down was performed, followed by immunoblotting with Mcm7 antibodies. Samples were also removed at the 20- and 60-min time points for DNA analysis (Supplemental Fig. S5A).
Figure 5. Release of CMG from DNA results in Mcm7 ubiquitylation. Replication forks were stalled at the outer edges of a LacR array via sequential incubation of a LacR array containing plasmid in HSS and NPE. Reactions were then treated with benzonase to digest the plasmid or incubated with IPTG to promote termination. His-Ub was added to the extracts at the same time as IPTG or benzonase. Proteins pulled down with Ni-NTA beads under denaturing conditions were blotted for Mcm7. Ubiquitylated species are indicated by the dots on the left of the image. Samples were also removed for DNA analysis (Supplemental Fig. S5B).
Figure 6. A model for the regulation of CRL2Lrr1 recruitment. During elongation, the excluded strand interacts with a surface of CMG (pink patch) or an associated replisome subunit that normally interacts with CRL2Lrr1, precluding binding of the ligase. Upon convergence of two CMGs during termination, the last parental duplex is unwound, and the excluded DNA strand disengages from the outer surface of CMG, allowing CRL2Lrr1 recruitment.
Baretić,
Cryo-EM Structure of the Fork Protection Complex Bound to CMG at a Replication Fork.
2020, Pubmed
Baretić,
Cryo-EM Structure of the Fork Protection Complex Bound to CMG at a Replication Fork.
2020,
Pubmed Blake,
The F-box protein Dia2 overcomes replication impedance to promote genome stability in Saccharomyces cerevisiae.
2006,
Pubmed Deng,
Mitotic CDK Promotes Replisome Disassembly, Fork Breakage, and Complex DNA Rearrangements.
2019,
Pubmed
,
Xenbase Dewar,
Mechanisms of DNA replication termination.
2017,
Pubmed
,
Xenbase Dewar,
CRL2Lrr1 promotes unloading of the vertebrate replisome from chromatin during replication termination.
2017,
Pubmed
,
Xenbase Dewar,
The mechanism of DNA replication termination in vertebrates.
2015,
Pubmed
,
Xenbase Douglas,
The mechanism of eukaryotic CMG helicase activation.
2018,
Pubmed Duxin,
Repair of a DNA-protein crosslink by replication-coupled proteolysis.
2014,
Pubmed
,
Xenbase Eickhoff,
Molecular Basis for ATP-Hydrolysis-Driven DNA Translocation by the CMG Helicase of the Eukaryotic Replisome.
2019,
Pubmed Emanuele,
Global identification of modular cullin-RING ligase substrates.
2011,
Pubmed Fu,
Selective bypass of a lagging strand roadblock by the eukaryotic replicative DNA helicase.
2011,
Pubmed
,
Xenbase Graham,
Steric exclusion and wrapping of the excluded DNA strand occurs along discrete external binding paths during MCM helicase unwinding.
2011,
Pubmed Kim,
Systematic and quantitative assessment of the ubiquitin-modified proteome.
2011,
Pubmed Langston,
Action of CMG with strand-specific DNA blocks supports an internal unwinding mode for the eukaryotic replicative helicase.
2017,
Pubmed Larsen,
Replication-Coupled DNA-Protein Crosslink Repair by SPRTN and the Proteasome in Xenopus Egg Extracts.
2019,
Pubmed
,
Xenbase Lebofsky,
DNA replication in nucleus-free Xenopus egg extracts.
2009,
Pubmed
,
Xenbase Li,
The Eukaryotic CMG Helicase at the Replication Fork: Emerging Architecture Reveals an Unexpected Mechanism.
2018,
Pubmed
,
Xenbase Loveland,
A general approach to break the concentration barrier in single-molecule imaging.
2012,
Pubmed
,
Xenbase Maric,
Ufd1-Npl4 Recruit Cdc48 for Disassembly of Ubiquitylated CMG Helicase at the End of Chromosome Replication.
2017,
Pubmed Maric,
Cdc48 and a ubiquitin ligase drive disassembly of the CMG helicase at the end of DNA replication.
2014,
Pubmed Moreno,
Polyubiquitylation drives replisome disassembly at the termination of DNA replication.
2014,
Pubmed
,
Xenbase Morohashi,
The amino-terminal TPR domain of Dia2 tethers SCF(Dia2) to the replisome progression complex.
2009,
Pubmed Mukherjee,
In Vitro Reconstitution Defines the Minimal Requirements for Cdc48-Dependent Disassembly of the CMG Helicase in Budding Yeast.
2019,
Pubmed Mutch,
Deconvolving single-molecule intensity distributions for quantitative microscopy measurements.
2007,
Pubmed Pacek,
Localization of MCM2-7, Cdc45, and GINS to the site of DNA unwinding during eukaryotic DNA replication.
2006,
Pubmed
,
Xenbase Priego Moreno,
Mitotic replisome disassembly depends on TRAIP ubiquitin ligase activity.
2019,
Pubmed
,
Xenbase Sheu,
The Dbf4-Cdc7 kinase promotes S phase by alleviating an inhibitory activity in Mcm4.
2010,
Pubmed Sonneville,
CUL-2LRR-1 and UBXN-3 drive replisome disassembly during DNA replication termination and mitosis.
2017,
Pubmed
,
Xenbase Sparks,
The CMG Helicase Bypasses DNA-Protein Cross-Links to Facilitate Their Repair.
2019,
Pubmed
,
Xenbase Sparks,
Extracts for Analysis of DNA Replication in a Nucleus-Free System.
2019,
Pubmed Trowitzsch,
New baculovirus expression tools for recombinant protein complex production.
2010,
Pubmed Vrtis,
Single-strand DNA breaks cause replisome disassembly.
2021,
Pubmed
,
Xenbase Wasserman,
Replication Fork Activation Is Enabled by a Single-Stranded DNA Gate in CMG Helicase.
2019,
Pubmed Wu,
TRAIP is a master regulator of DNA interstrand crosslink repair.
2019,
Pubmed
,
Xenbase