Click here to close Hello! We notice that you are using Internet Explorer, which is not supported by Xenbase and may cause the site to display incorrectly. We suggest using a current version of Chrome, FireFox, or Safari.
XB-ART-57384
Cell Rep 2019 Dec 10;2911:3605-3619.e10. doi: 10.1016/j.celrep.2019.11.025.
Show Gene links Show Anatomy links

On-Site Ribosome Remodeling by Locally Synthesized Ribosomal Proteins in Axons.

Shigeoka T, Koppers M, Wong HH, Lin JQ, Cagnetta R, Dwivedy A, de Freitas Nascimento J, van Tartwijk FW, Ströhl F, Cioni JM, Schaeffer J, Carrington M, Kaminski CF, Jung H, Harris WA, Holt CE.


???displayArticle.abstract???
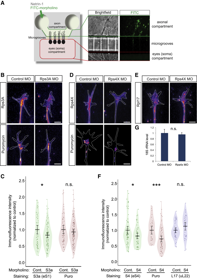
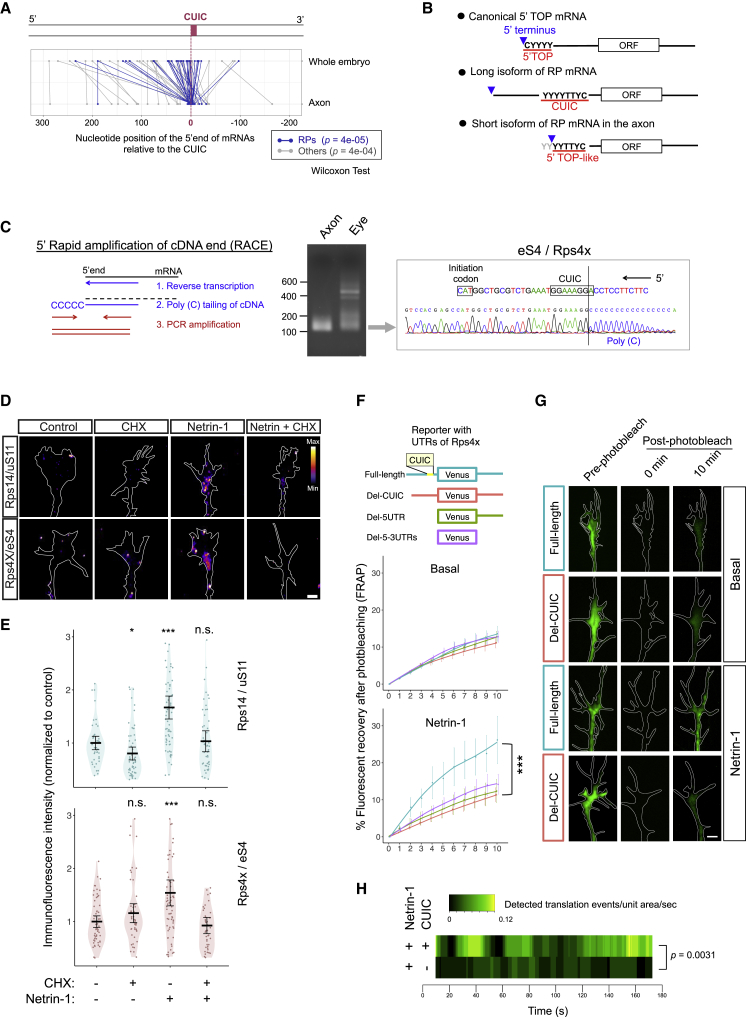
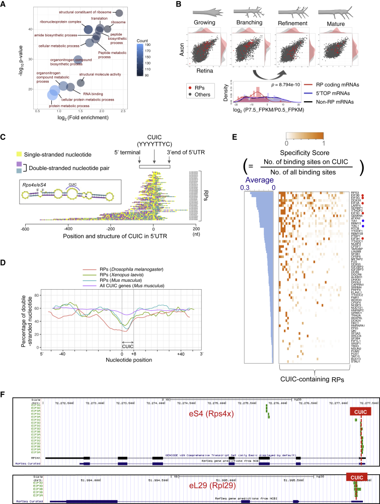
Ribosome assembly occurs mainly in the nucleolus, yet recent studies have revealed robust enrichment and translation of mRNAs encoding many ribosomal proteins (RPs) in axons, far away from neuronal cell bodies. Here, we report a physical and functional interaction between locally synthesized RPs and ribosomes in the axon. We show that axonal RP translation is regulated through a sequence motif, CUIC, that forms an RNA-loop structure in the region immediately upstream of the initiation codon. Using imaging and subcellular proteomics techniques, we show that RPs synthesized in axons join axonal ribosomes in a nucleolus-independent fashion. Inhibition of axonal CUIC-regulated RP translation decreases local translation activity and reduces axon branching in the developing brain, revealing the physiological relevance of axonal RP synthesis in vivo. These results suggest that axonal translation supplies cytoplasmic RPs to maintain/modify local ribosomal function far from the nucleolus in neurons.

???displayArticle.pubmedLink??? 31825839
???displayArticle.pmcLink??? PMC6915326
???displayArticle.link??? Cell Rep
???displayArticle.grants??? [+]

Species referenced: Xenopus laevis
Genes referenced: cyp26a1 eif3a mtor ntn1 rpl34 rpl5 rps3a rps4x tia1 tial1
GO keywords: nucleolus


???attribute.lit??? ???displayArticles.show???
References [+] :
Aakalu, Dynamic visualization of local protein synthesis in hippocampal neurons. 2001, Pubmed