XB-ART-57457
JCI Insight
2019 Dec 19;424:. doi: 10.1172/jci.insight.130091.
Show Gene links
Show Anatomy links
S-nitrosylation of connexin43 hemichannels elicits cardiac stress-induced arrhythmias in Duchenne muscular dystrophy mice.
Lillo MA, Himelman E, Shirokova N, Xie LH, Fraidenraich D, Contreras JE.
???displayArticle.abstract???
Patients with Duchenne muscular dystrophy (DMD) commonly present with severe ventricular arrhythmias that contribute to heart failure. Arrhythmias and lethality are also consistently observed in adult Dmdmdx mice, a mouse model of DMD, after acute β-adrenergic stimulation. These pathological features were previously linked to aberrant expression and remodeling of the cardiac gap junction protein connexin43 (Cx43). Here, we report that remodeled Cx43 protein forms Cx43 hemichannels in the lateral membrane of Dmdmdx cardiomyocytes and that the β-adrenergic agonist isoproterenol (Iso) aberrantly activates these hemichannels. Block of Cx43 hemichannels or a reduction in Cx43 levels (using Dmdmdx Cx43+/- mice) prevents the abnormal increase in membrane permeability, plasma membrane depolarization, and Iso-evoked electrical activity in these cells. Additionally, Iso treatment promotes nitric oxide (NO) production and S-nitrosylation of Cx43 hemichannels in Dmdmdx heart. Importantly, inhibition of NO production prevents arrhythmias evoked by Iso. We found that NO directly activates Cx43 hemichannels by S-nitrosylation of cysteine at position 271. Our results demonstrate that opening of remodeled and S-nitrosylated Cx43 hemichannels plays a key role in the development of arrhythmias in DMD mice and that these channels may serve as therapeutic targets to prevent fatal arrhythmias in patients with DMD .
???displayArticle.pubmedLink??? 31751316
???displayArticle.pmcLink??? PMC6975272
???displayArticle.link??? JCI Insight
???displayArticle.grants??? [+]
R01 GM099490 NIGMS NIH HHS , R01 HL093342 NHLBI NIH HHS , R01 HL133294 NHLBI NIH HHS , R01 HL141170 NHLBI NIH HHS
Species referenced: Xenopus laevis
Genes referenced: dmd.2 dmd.3 dtl gja1 gjb2 tlx2
GO keywords: nitric oxide homeostasis [+]
???displayArticle.disOnts??? muscular dystrophy
???attribute.lit??? ???displayArticles.show???
|
|
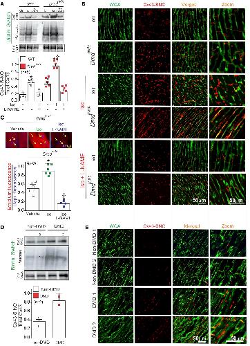
Figure 1 Isoproterenol induces triggered activity in Dmdmdx cardiomyocytes via opening of Cx43 hemichannels. (A) Representative action potential (AP) traces of WT, Dmdmdx, and Dmdmdx Cx43+/– isolated cardiomyocytes. Cells were stimulated with 1 μM isoproterenol (Iso, shown in green) in the absence or presence of Cx43 or Cx45 hemichannel blockers contained inside the pipette: Gap19 (232 ng/μL), Cx43 CT antibody (abCx43; 2.5 ng/μL), or Cx45 CT antibody (2.5 ng/μL). Arrow indicates electrical stimulation pulse. (B) Quantification of triggered activity (TA) induced by Iso observed in A. Comparisons between groups were made using 2-way ANOVA plus Tukey’s post hoc test; *P < 0.05. (C) Resting membrane potential of WT and Dmdmdx cardiomyocytes. The number in parentheses indicates the n value. Comparisons between groups were made using 2-way ANOVA plus Tukey’s post hoc test; *P < 0.05. (D) Assessment of Cx43 hemichannel activity in the whole heart via ethidium uptake. Isolated hearts were perfused with buffer containing 5 μM ethidium after vehicle or Iso (5 mg/kg IP). The number in parentheses indicates the n value. Comparisons between groups were made using 2-way ANOVA plus Tukey’s post hoc test. *P < 0.05 vs. vehicle WT; †P < 0.05 vs. vehicle Dmdmdx. |
|
|
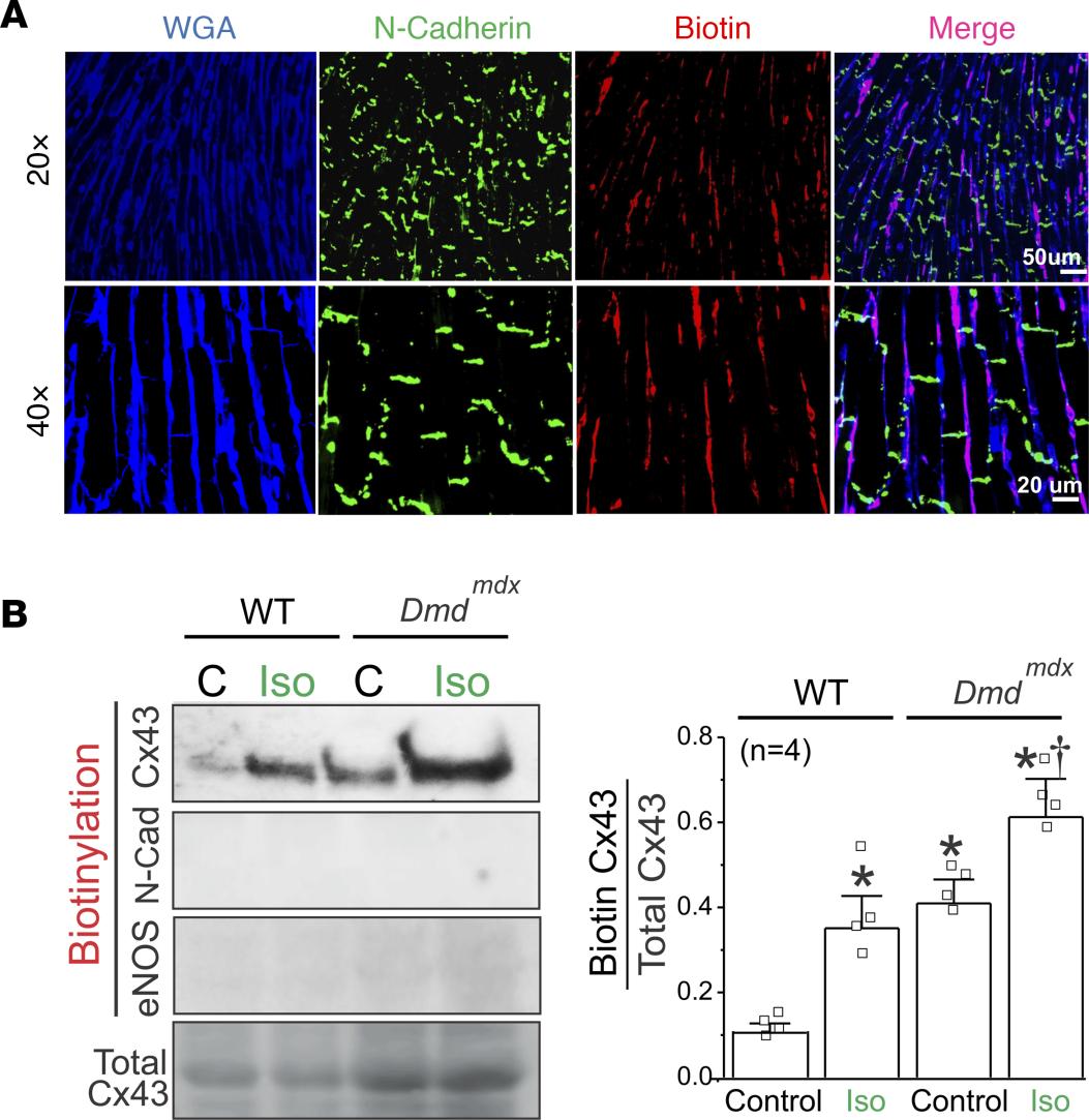
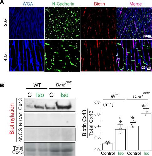
Figure 2 Biotin perfused in intact hearts interacts only with plasma membrane of cardiomyocytes at the lateral side. (A) Representative immunofluorescence against N-cadherin (green) and biotin (red) in a Dmdmdx heart sample. Biotin was perfused for 60 minutes before heart fixation. Cryosections were stained with wheat germ agglutinin (WGA, blue). Note that biotin was positively stained only at the lateral borders of cardiomyocytes and not at intercalated discs. (B) Western blot analysis and quantification of Cx43 from biotin-perfused hearts (biotinylation). Bottom row represents Cx43-immunoblotted samples from heart lysates prior to pulldown (total Cx43). Biotinylated Cx43 levels were expressed as fold change relative to total Cx43 protein levels per sample. Note that biotin did not interact with intracellular proteins (eNOS) and intercalated disc proteins (N-cadherin). The number in parentheses indicates the n value. Comparisons between groups were made using 2-way ANOVA plus Tukey’s post hoc test. *P < 0.05 vs. WT control; †P < 0.05 vs. Dmdmdx control. |
|
|
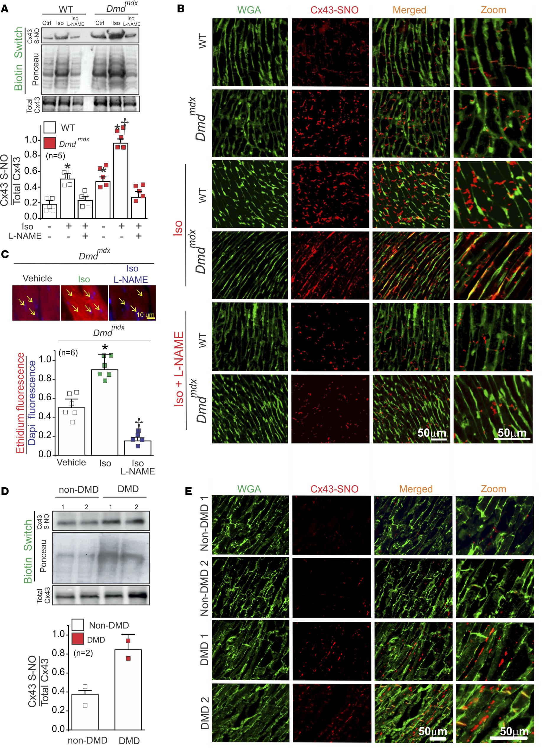
Figure 3 Iso increases S-nitrosylated levels of Cx43 at the lateral side of Dmdmdx cardiomyocytes. (A) Top and middle gels were loaded with S-nitrosylated proteins pulled down from heart samples using the biotin switch assay. Top gel was, then, blotted against Cx43, and the middle gel is the corresponding Ponceau staining. Lower blot was loaded using total cardiac proteins and blotted against Cx43. The bottom graph is the quantification for 5 independent blots using the ratio for S-nitrosylated Cx43/Ponceau. The number in parentheses indicates the n value. Comparisons between groups were made using 2-way ANOVA plus Tukey’s post hoc test. *P < 0.05 vs. WT control, and †P < 0.05 vs. WT Iso. (B) Analysis performed by PLA of the interaction between Cx43 and S-nitrosylation. Plasma membrane stained with wheat germ agglutinin (WGA) and S-nitrosylated Cx43 (Cx43-SNO) are shown in green and red, respectively. Representative images of n = 5 per group. (C) Assessment of Cx43 hemichannel activity in isolated Dmdmdx hearts perfused with buffer containing 5 μM ethidium bromide after or without treatment with Iso. Arrows show nuclei. The number in parentheses indicates the n value. Comparisons between groups were made using 2-way ANOVA test plus Tukey’s post hoc test. *P < 0.05 vs. vehicle WT; †P < 0.05 vs. vehicle Dmdmdx. (D) Top and middle gels were loaded with S-nitrosylated proteins pulled down from human heart samples using the biotin switch assay. Top gel was, then, blot against Cx43 and the middle gel is the corresponding ponceau staining. Lower blot was load using total cardiac proteins and blot against Cx43. (E) Analysis performed by PLA of the interaction between Cx43 and S-nitrosylation in human samples. Note that Cx43 is S-nitrosylated at the lateral side of DMD human samples compare to non-DMD. |
|
|
Figure 4 Blockade of NO production prevents Cx43 hemichannel–mediated TA and arrhythmias in Dmdmdx mice. (A) Representative action potential traces of WT and Dmdmdx isolated cardiomyocytes. Cells were stimulated with 1 μM Iso in the presence of 100 μM l-NAME. Arrow indicates electrical stimulation. (B) Quantification of TA induced by Iso observed in A. The number in parentheses indicates the n value. Comparisons between groups were made using 2-way ANOVA plus Tukey’s post hoc test; *P < 0.05. (C) Resting membrane potential of WT and Dmdmdx cardiomyocytes. Comparisons between groups were made using 2-way ANOVA plus Tukey’s post hoc test. (D) Representative ECG traces of 5- to 6-month-old WT and Dmdmdx mice that were previously treated or not with 2 mM l-NAME (an unspecific NOS blocker) via drinking water. ECG baseline and ECG after Iso treatment (5 mg/kg IP) are shown for comparison. (E) Arrhythmia score based on predetermined scale: 0, no arrhythmias; 1, single premature ventricular contractions (PVCs); 2, double PVCs; 3, triple PVCs or nonsustained ventricular tachycardia (VT); 4, sustained VT or atrioventricular (AV) block; and 5, death. *P < 0.0001 versus WT; †P < 0.0001 versus Dmdmdx l-NAME. The number in parentheses indicates the n value. Statistical significance determined by 1-way ANOVA plus Tukey’s post hoc test. |
|
|
Figure 5 Exogenous NO-induced TA in Dmdmdx cardiomyocytes. (A) Representative AP traces of WT, Dmdmdx, and DmdmdxCx43+/– isolated cardiomyocytes. Cells were stimulated with 1 μM DEENO in the absence or presence of Cx43 hemichannel blockers, Gap19 (232 ng/μL) and Cx43 CT antibody (abCx43; 2.5 ng/μL). Arrow indicates electrical stimulation pulse. (B) Quantification of TA induced by DEENO in A. The number in parentheses indicates the n value. Comparisons between groups were made using 2-way ANOVA plus Tukey’s post hoc test; *P < 0.05. (C) Resting membrane potential of WT and Dmdmdx cardiomyocytes upon DEENO stimulation. Comparisons between groups were made using 2-way ANOVA plus Tukey’s post hoc test; *P < 0.05. |
|
|
Figure 6 NO-activated currents from oocytes expressing Cx43 hemichannels. (A) Representative current traces before and after application of 10 μM DEENO in a noninjected oocyte or an oocyte expressing Cx43. Oocytes were clamped to −80 mV, and square pulses from −80 mV to +90 mV (in 10-mV steps) were then applied for 2 seconds. At the end of each pulse, the membrane potential was returned to −80 mV. Normalized currents were obtained from the ratio between recorded current after and before DEENO treatment. The number in parentheses indicates the n value. Comparisons between groups were made using 2-way ANOVA plus Tukey’s post hoc test; *P < 0.05 vs. noninjected. (B) Intracellular injection of Gap19 (232 ng/μL) or a Cx43 CT antibody (2.5 ng/μL) reduced NO-induced Cx43 hemichannel currents. The number in parentheses indicates the n value. Comparisons between groups were made using 2-way ANOVA plus Tukey’s post hoc test. *P < 0.05 vs. Cx43 with Gap19; †P < 0.05 vs. Cx43 with AbCx43. (C) Changes in resting membrane potential in the presence or absence of 10 μM DEENO. Cx43 hemichannel blockers restored normal resting membrane potential. Comparisons between groups were made using 1-way ANOVA; *P < 0.05. (D) Extracellular calcium dependence of the resting membrane potential evoked by 10 μM DEENO in oocytes expressing Cx43 hemichannels. The number in parentheses indicates the n value. Comparisons between groups were made using 2-tailed Student’s t test; *P < 0.05 vs. control. |
|
|
Figure 7 Position C271, but not C260 and C298, was S-nitrosylated and mediated NO-induced hemichannel currents. (A) Representative current traces for oocytes expressing Cx43 with a deleted CT and Cx43 mutants C260S, C271S, and C298S. Black and red traces correspond to voltage step–evoked currents in the absence or presence of 10 μM DEENO, respectively. Oocytes were clamped to −80 mV, and square pulses from −80 mV to +90 mV (in 10-mV steps) were then applied for 2 seconds. At the end of each pulse, the membrane potential was returned to −80 mV. Graph shows normalized fold increase of DEENO current after treatment at different voltages. The number in parentheses indicates the n value. Comparisons between groups were made using 2-way ANOVA plus Tukey’s post hoc test; *P < 0.05 vs. Cx43ΔCT; †P < 0.05 vs. Cx43C271. (B) DEENO decreased the resting membrane potential in oocytes expressing Cx43 mutants C260S and C298S but not in those expressing the Cx43ΔCT or Cx43 mutant C271S. The number in parentheses indicates the n value. Comparisons between groups were made using 2-way ANOVA test; *P < 0.05 vs. control. (C) Top gel was loaded with S-nitrosylated proteins pulled down using the biotin switch assay and blotted against Cx43. Bottom Western blot was loaded with total proteins of oocytes expressing Cx43 against Cx43. The number in parentheses indicates the n value. Comparisons between groups were made using Student’s t test; *P < 0.05 vs. control. |
|
|
Fig S1. Injection of hyperpolarizing and depolarizing current are sufficient to regulated TA in isolated Dmdmdx cardiomyocytes. A) Representative action potentials traces of Dmdmdx isolated cardiomyocytes in the absence or presence of 1μM isoproterenol (Iso). Hyperpolarizing (20-12 pA) or depolarizing currents (12-8 pA) were injected to maintain the resting membrane potential close to -70 mV (value observed in WT cardiomyocytes) or near - 60 mV (value observed in Dmdmdx cardiomyocytes treated with Iso), respectively. Arrow indicates electrical stimulation pulse. B) Quantification of TA observed in conditions shown in (A). The number in parentheses indicates the n value. Comparisons between groups were made using two-way ANOVA plus Tukey post-hoc test, *P<0.05. |
|
|
Fig S2. Na+/Ca2+ exchanger (NCX) inhibition does not prevent Iso-induced triggered activity in Dmdmdx cardiomyocytes. (A) Representative action potential traces of Dmdmdx isolated cardiomyocytes. Cells were stimulated with 1µM isoproterenol (Iso) in the presence of 10 µM SEA0400 a selective inhibitor of NCX. Arrow indicates electrical stimulation pulse. B) Quantification of TA observed in conditions shown in (A). The number in parentheses indicates the n value. Comparisons between groups were made using Student´s t-test, *P<0.05 vs Vehicle. C) Resting membrane potential of Dmdmdx cardiomyocytes. The number in parentheses indicates the n value. Comparisons between groups were made using Student´s t-test, *P<0.05 vs vehicle |
|
|
Fig S3. WT and in Dmdmdx 992 hearts do not show PI uptake after mice were treated with Iso. Representative images of isolated hearts perfused with Tyrode buffer containing 50 μM PI after treatment with Iso (5mg/kg, IP). Cryosections were stained with wheat germ agglutinin (WGA, green) and nuclei were stained blue with DAPI mounting reagent. Representative images of n = 3 per group. |
|
|
Fig S4. DmdmdxCx43+/- cardiomyocytes display a lower level of laterally localized Cx43 thanDmdmdx. A) Western blot analysis (top) and quantification (graph) of Cx43 from biotin perfused hearts (biotinylation). Bottom row represents Cx43-immunoblotted samples from heart lysates prior to pulldown (total Cx43). Biotinylated Cx43 levels were expressed as fold change relative to total Cx43 protein levels per sample. The number in parentheses indicates the n value. Comparisons between groups were made using two-way ANOVA plus Tukey post-hoc test. *P<0.05 vs Control Dmdmdx: Cx43(+/-), †<0.05 vs Dmdmdx. |
|
|
Fig S5. Dystrophic hearts with lower levels of Cx43 prevent the Iso-induced S-nitrosylated levels of Cx43. A) Top: Western blot detection of Cx43 and Middle: Ponceau staining of samples subjected to the biotin switch assay. Lower: Western blot detection of Cx43 in total cardiac protein lysates. Graph: quantification of 6 independent blots using the ratio of SNO-Cx43/Total. Comparisons between groups were made using two-way ANOVA plus Tukey post-hoc test. *P<0.05 vs WT control,†<0.05 vs WT Iso, **<0.05 vs Dmdmdx. B) Proximity Ligation assay (PLA) of Cx43 and Snitrosylation in heart sections of WT, Dmdmdx and Dmdmdx: Cx43 1015 (+/-) mutants. Detection of Wheat germ agglutinin (WGA) (green) and S-nitrosylated Cx43 (Cx43-SNO) (red), respectively. Representative images of n = 4 per group. |
|
|
Fig S6. Cx43 variants carrying a carboxyterminal truncation or a C271S mutation do not affect gating when co-expressed as heteromeric channel with Cx26S17F. (A) Representative current traces elicited by a voltage pulse from -80 to 0 mV from oocytes expressing heteromeric channels formed by full length, CT truncated Cx43 or Cx43C271S with Cx26S17F. Black and red traces correspond to voltage activated hemichannel currents in the absence or presence of 10 μM DEENO, respectively. Representative traces of n = 9 per group. (B) Nitric oxide did not activate homomeric Cx26 and Cx26S17F hemichannels. Representative current traces elicited by a voltage pulse from -80 to 0 mV for an oocyte expressing Cx26 and Cx26S17F. Black and red traces correspond to voltage activated hemichannel currents in the absence or presence of 10 μM DEENO, respectively. Representative traces of n = 6 per group. |
|
|
Fig. S7. WT, Dmdmdx cardiomyocytes display similar K+ currents. A) Representative current traces before and after application of 100 μM Gap19 and/or 1μM Iso in WT and Dmdmdx isolated cardiac cells. K+ currents were measured using the orange section detected during a ramp protocol. A negative ramp (from +40 to -120 mV) was used to prevent activating the voltage-gated sodium channel. B) Quantification of reversal membrane potential detected in conditions shown in (A). The number in parentheses indicates the n value. |
|
|
Fig S8. Cx43 hemichannels are involved in the prolongation of APD in WT and dystrophic cardiomyocytes upon isoproterenol treatment. A) Representative action potential traces of WT, Dmdmdx and DmdmdxCx43+/- isolated cardiomyocytes. Cells were stimulated with 1µM isoproterenol (Iso) in the absence or presence of Cx43 blockers contained inside the pipette: Gap19 (232ng/µL) and Cx43 CT antibody (abCx43; 2.5ng/µL). Arrows represent electrical stimulation. Note that Dmdmdx isolated cardiomyocytes have extended APD compared to WT and DmdmdxCx43+/- isolated cardiac cells. B) Quantification of APD observed in (A). The number in parentheses indicates the n value. Comparisons between groups were made using two-way ANOVA test plus Tukey post-hoc test. *P<0.05, † <0.05 vs WT isoproterenol. |
|
|
Fig S9. Nitric oxide canonical pathway (cGMP-PKG) does not mediate TA in isolated cardiomyocytes and Cx43 hemichannels activation. A) Representative action potentials traces from Dmdmdx 1051 isolated cardiomyocytes. Cells were stimulated with 1μM Iso in the absence or presence of ODQ (a highly selective, irreversible, inhibitor of soluble guanylyl cyclase) or KT 5823 (selective protein kinase G inhibitor) contained inside the pipette: ODQ (3 µM) and KT 5823 (1 µM). Arrow indicates electrical stimulation pulse. Note that both inhibitors ODQ and KT 5823 did not affect the TA and the Vm induced by Iso stimulation. The number in parentheses indicates the n value. Comparisons between groups were made using two-way ANOVA plus Tukey post-hoc test *P<0.05 vs WT. B) Representative current traces after application of 10 μM DEENO in an oocyte expressing Cx43 in the absence or presence of intracellular injections of ODQ (3 µM final intracellular concentration) and KT 5823 (1 µM final intracellular concentration). Oocytes were clamped to −80 mV, and square pulses from −80 mV to +90 mV (in 10 mV steps) were then applied for 2s. Normalized currents were obtained from the ratio between recorded current after and before DEENO treatment. Note that soluble guanylyl cyclase and protein kinase G inhibition did not significantly affect NO-induced hemichannel currents in oocytes expressing Cx43. |
References [+] :
Abudara,
The connexin43 mimetic peptide Gap19 inhibits hemichannels without altering gap junctional communication in astrocytes.
2014, Pubmed
Abudara, The connexin43 mimetic peptide Gap19 inhibits hemichannels without altering gap junctional communication in astrocytes. 2014, Pubmed
Ather, Inhibition of CaMKII phosphorylation of RyR2 prevents inducible ventricular arrhythmias in mice with Duchenne muscular dystrophy. 2013, Pubmed
Baczkó, Resting membrane potential regulates Na(+)-Ca2+ exchange-mediated Ca2+ overload during hypoxia-reoxygenation in rat ventricular myocytes. 2003, Pubmed
Bia, Decreased myocardial nNOS, increased iNOS and abnormal ECGs in mouse models of Duchenne muscular dystrophy. 1999, Pubmed
Bushby, Diagnosis and management of Duchenne muscular dystrophy, part 2: implementation of multidisciplinary care. 2010, Pubmed
Chilton, K+ currents regulate the resting membrane potential, proliferation, and contractile responses in ventricular fibroblasts and myofibroblasts. 2005, Pubmed
Chung, Transient receptor potential channel 6 regulates abnormal cardiac S-nitrosylation in Duchenne muscular dystrophy. 2017, Pubmed
Colussi, Nε-lysine acetylation determines dissociation from GAP junctions and lateralization of connexin 43 in normal and dystrophic heart. 2011, Pubmed
Connuck, Characteristics and outcomes of cardiomyopathy in children with Duchenne or Becker muscular dystrophy: a comparative study from the Pediatric Cardiomyopathy Registry. 2008, Pubmed
Contreras, Gating and regulation of connexin 43 (Cx43) hemichannels. 2003, Pubmed
Cooklin, Changes in cell-to-cell electrical coupling associated with left ventricular hypertrophy. 1997, Pubmed
Curran, Nitric oxide-dependent activation of CaMKII increases diastolic sarcoplasmic reticulum calcium release in cardiac myocytes in response to adrenergic stimulation. 2014, Pubmed
Cutler, Aberrant S-nitrosylation mediates calcium-triggered ventricular arrhythmia in the intact heart. 2012, Pubmed
Davies, Molecular mechanisms of muscular dystrophies: old and new players. 2006, Pubmed
de Kermadec, Prevalence of left ventricular systolic dysfunction in Duchenne muscular dystrophy: an echocardiographic study. 1994, Pubmed
Ebihara, Xenopus connexin38 forms hemi-gap-junctional channels in the nonjunctional plasma membrane of Xenopus oocytes. 1996, Pubmed , Xenbase
Fauconnier, Leaky RyR2 trigger ventricular arrhythmias in Duchenne muscular dystrophy. 2010, Pubmed
Figueroa, Diffusion of nitric oxide across cell membranes of the vascular wall requires specific connexin-based channels. 2013, Pubmed
García, Keratitis-ichthyosis-deafness syndrome-associated Cx26 mutants produce nonfunctional gap junctions but hyperactive hemichannels when co-expressed with wild type Cx43. 2015, Pubmed
Garg, Overview of randomized trials of angiotensin-converting enzyme inhibitors on mortality and morbidity in patients with heart failure. Collaborative Group on ACE Inhibitor Trials. 1995, Pubmed
Gómez, Nitric oxide increases cardiac IK1 by nitrosylation of cysteine 76 of Kir2.1 channels. 2009, Pubmed
Gonzalez, Normalization of connexin 43 protein levels prevents cellular and functional signs of dystrophic cardiomyopathy in mice. 2018, Pubmed
Gonzalez, Deficient ryanodine receptor S-nitrosylation increases sarcoplasmic reticulum calcium leak and arrhythmogenesis in cardiomyocytes. 2007, Pubmed
Gonzalez, Selective Connexin43 Inhibition Prevents Isoproterenol-Induced Arrhythmias and Lethality in Muscular Dystrophy Mice. 2015, Pubmed
Gros, Connexins in mammalian heart function. 1996, Pubmed
Gutierrez, NO-dependent CaMKII activation during β-adrenergic stimulation of cardiac muscle. 2013, Pubmed
Hansen, Distinct permeation profiles of the connexin 30 and 43 hemichannels. 2014, Pubmed , Xenbase
Hegyi, Complex electrophysiological remodeling in postinfarction ischemic heart failure. 2018, Pubmed
Hegyi, Enhanced Depolarization Drive in Failing Rabbit Ventricular Myocytes: Calcium-Dependent and β-Adrenergic Effects on Late Sodium, L-Type Calcium, and Sodium-Calcium Exchange Currents. 2019, Pubmed
Hermans, Hereditary muscular dystrophies and the heart. 2010, Pubmed
Hess, Protein S-nitrosylation: purview and parameters. 2005, Pubmed
Hoagland, The role of the gap junction perinexus in cardiac conduction: Potential as a novel anti-arrhythmic drug target. 2019, Pubmed
Hoffman, Dystrophin: the protein product of the Duchenne muscular dystrophy locus. 1987, Pubmed
Irie, S-Nitrosylation of Calcium-Handling Proteins in Cardiac Adrenergic Signaling and Hypertrophy. 2015, Pubmed
Jaffrey, The biotin switch method for the detection of S-nitrosylated proteins. 2001, Pubmed
Johnson, Connexin Hemichannels: Methods for Dye Uptake and Leakage. 2016, Pubmed
Kleber, Role of the intercalated disc in cardiac propagation and arrhythmogenesis. 2014, Pubmed
Kléber, Electrical uncoupling and increase of extracellular resistance after induction of ischemia in isolated, arterially perfused rabbit papillary muscle. 1987, Pubmed
Kyrychenko, Hierarchical accumulation of RyR post-translational modifications drives disease progression in dystrophic cardiomyopathy. 2013, Pubmed
Laird, Therapeutic strategies targeting connexins. 2018, Pubmed
Laird, Turnover and phosphorylation dynamics of connexin43 gap junction protein in cultured cardiac myocytes. 1991, Pubmed
Lampe, The effects of connexin phosphorylation on gap junctional communication. 2004, Pubmed
Lin, Dynamic model for ventricular junctional conductance during the cardiac action potential. 2005, Pubmed
Lin, Beta-adrenergic stimulation does not activate Na+/Ca2+ exchange current in guinea pig, mouse, and rat ventricular myocytes. 2006, Pubmed
Lopez, Mechanism of gating by calcium in connexin hemichannels. 2016, Pubmed , Xenbase
Luke, Remodeling of ventricular conduction pathways in healed canine infarct border zones. 1991, Pubmed
MacMicking, Nitric oxide and macrophage function. 1997, Pubmed
Marban, Mechanisms of arrhythmogenic delayed and early afterdepolarizations in ferret ventricular muscle. 1986, Pubmed
Matsuda, SEA0400, a novel and selective inhibitor of the Na+-Ca2+ exchanger, attenuates reperfusion injury in the in vitro and in vivo cerebral ischemic models. 2001, Pubmed
Miragoli, Electrotonic modulation of cardiac impulse conduction by myofibroblasts. 2006, Pubmed
Musil, Biochemical analysis of connexin43 intracellular transport, phosphorylation, and assembly into gap junctional plaques. 1991, Pubmed
Pereira, β-Adrenergic induced SR Ca2+ leak is mediated by an Epac-NOS pathway. 2017, Pubmed
Peters, Disturbed connexin43 gap junction distribution correlates with the location of reentrant circuits in the epicardial border zone of healing canine infarcts that cause ventricular tachycardia. 1997, Pubmed
Pfeiffer, Inhibition of nitric oxide synthesis by NG-nitro-L-arginine methyl ester (L-NAME): requirement for bioactivation to the free acid, NG-nitro-L-arginine. 1996, Pubmed
Priori, Early afterdepolarizations induced in vivo by reperfusion of ischemic myocardium. A possible mechanism for reperfusion arrhythmias. 1990, Pubmed
Priori, Mechanisms underlying early and delayed afterdepolarizations induced by catecholamines. 1990, Pubmed
Reimann, Inwardly rectifying potassium channels. 1999, Pubmed
Retamal, S-nitrosylation and permeation through connexin 43 hemichannels in astrocytes: induction by oxidant stress and reversal by reducing agents. 2006, Pubmed
Rhett, The perinexus: a new feature of Cx43 gap junction organization. 2012, Pubmed
Rhett, The perinexus: sign-post on the path to a new model of cardiac conduction? 2013, Pubmed
Sato, Dynamics of sodium current mediated early afterdepolarizations. 2017, Pubmed
Severs, Remodelling of gap junctions and connexin expression in heart disease. 2004, Pubmed
Severs, Alterations in cardiac connexin expression in cardiomyopathies. 2006, Pubmed
Severs, Gap junction alterations in human cardiac disease. 2004, Pubmed
Söderberg, Direct observation of individual endogenous protein complexes in situ by proximity ligation. 2006, Pubmed
Solan, Specific Cx43 phosphorylation events regulate gap junction turnover in vivo. 2014, Pubmed
Srinivas, Connexin43 mutations linked to skin disease have augmented hemichannel activity. 2019, Pubmed , Xenbase
Straub, Compartmentalized connexin 43 s-nitrosylation/denitrosylation regulates heterocellular communication in the vessel wall. 2011, Pubmed
Tamargo, Cardiac electrophysiological effects of nitric oxide. 2010, Pubmed
Vandenberg, Inward rectification of a potassium channel in cardiac ventricular cells depends on internal magnesium ions. 1987, Pubmed
Vielma, Nitric Oxide Synthase 1 Modulates Basal and β-Adrenergic-Stimulated Contractility by Rapid and Reversible Redox-Dependent S-Nitrosylation of the Heart. 2016, Pubmed
Wang, Selective inhibition of Cx43 hemichannels by Gap19 and its impact on myocardial ischemia/reperfusion injury. 2013, Pubmed
Wang, Connexin mimetic peptides inhibit Cx43 hemichannel opening triggered by voltage and intracellular Ca2+ elevation. 2012, Pubmed
White, Functional characteristics of skate connexin35, a member of the gamma subfamily of connexins expressed in the vertebrate retina. 1999, Pubmed , Xenbase
Yao, Remodeling of gap junctional channel function in epicardial border zone of healing canine infarcts. 2003, Pubmed
Yuan, Voltage-gated K+ currents regulate resting membrane potential and [Ca2+]i in pulmonary arterial myocytes. 1995, Pubmed
