XB-ART-57579
Elife
2020 Dec 02;9. doi: 10.7554/eLife.58662.
Show Gene links
Show Anatomy links
Functional partitioning of a liquid-like organelle during assembly of axonemal dyneins.
???displayArticle.abstract???
Ciliary motility is driven by axonemal dyneins that are assembled in the cytoplasm before deployment to cilia. Motile ciliopathy can result from defects in the dyneins themselves or from defects in factors required for their cytoplasmic pre-assembly. Recent work demonstrates that axonemal dyneins, their specific assembly factors, and broadly-acting chaperones are concentrated in liquid-like organelles in the cytoplasm called DynAPs (Dynein Axonemal Particles). Here, we use in vivo imaging in Xenopus to show that inner dynein arm (IDA) and outer dynein arm (ODA) subunits are partitioned into non-overlapping sub-regions within DynAPs. Using affinity- purification mass-spectrometry of in vivo interaction partners, we also identify novel partners for inner and outer dynein arms. Among these, we identify C16orf71/Daap1 as a novel axonemal dynein regulator. Daap1 interacts with ODA subunits, localizes specifically to the cytoplasm, is enriched in DynAPs, and is required for the deployment of ODAs to axonemes. Our work reveals a new complexity in the structure and function of a cell-type specific liquid-like organelle that is directly relevant to human genetic disease.
???displayArticle.pubmedLink??? 33263282
???displayArticle.pmcLink??? PMC7785291
???displayArticle.link??? Elife
???displayArticle.grants??? [+]
HD085901 NICHD NIH HHS , HL117164 NHLBI NIH HHS , K08 HL150223 NHLBI NIH HHS , R35 GM122480 NIGMS NIH HHS , HL117164 NIH HHS , R01 DK110520 NIH HHS , R01 HL128370 NIH HHS , R01 HL146601 NIH HHS , K99 HD092613 NIH HHS , LRP NIH HHS , F-1515 Welch Foundation, RP110782 CPRIT, W911NF-12-1-0390 Army Research Office, R01 HL117164 NHLBI NIH HHS , R01 HL146601 NHLBI NIH HHS , L40 HD096554 NICHD NIH HHS , K99 HD092613 NICHD NIH HHS , R01 HL128370 NHLBI NIH HHS , R01 HD085901 NICHD NIH HHS , R01 DK110520 NIDDK NIH HHS
Species referenced: Xenopus laevis
Genes referenced: dnaaf11 dnaaf2 dnaaf5 dnaaf8 dnah10 dnah2 dnah9 dnai1 dnai2 dnai3 dnai4 dnai7 dnal1 dnal4 dnali1 dynll2 dynlrb1 dynlt1 dynlt2b hsp90ab1 lhx6 mcc mtor nme9 ruvbl1 ruvbl2 sf3a3 spag1 stip1 wdr18 zmynd10
???displayArticle.morpholinos??? dnaaf8 MO1 dnaaf8 MO2
???displayArticle.disOnts??? primary ciliary dyskinesia
???attribute.lit??? ???displayArticles.show???
|
|
Figure 1âfigure supplement 1. Quantification of localization data. (A) Graph displaying Pearson correlation for colocalizations between DNAAF, chaperone or dynein subunits. Dnaaf5, Zmynd10 and Ruvbl2 were tagged with mCherry. GFP fusion proteins are Dnaaf2, Lrrc6, Spag1, Hsp90ab1, Stip1, Dnai2, Wdr78 and Dnali1. p-value<0.0000001 by one-way ANOVA and post-hoc Tukey-Kramer HSD test. (B) Table showing Pearsonâs R values (Average ± STDEV) and n-value for each colocalization analysis (at least 15 cells from five embryos for each analysis). |
|
|
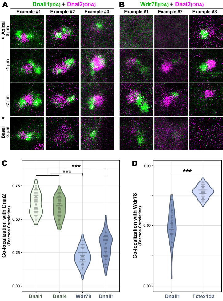
Figure 2âfigure supplement 1. Co-localization data for IDAs and ODAs in DynAPs. (A) En face optical Z-sections through DynAPs possessing GFP-Dnali1 and mCherry-Dnai2. (B) En face optical Z-sections through DynAPs possessing GFP-Wdr78 and mCherry-Dnai2. (C) Graph displaying Pearson correlation for colocalizations of GFP fusion dynein subunits, Dnai1 (n = 82), Dnal4 (n = 83), Wdr78 (n = 73) and Dnali1 (n = 83), with mCherry-Dnai2 at DynAPs. p-value (***)<0.0000001 by one-way ANOVA and post-hoc Tukey-Kramer HSD test. (D) Graph displaying Pearson correlation for colocalization of two different IDA subunits, GFP-Dnali1 (n = 65) and GFP-Tctex1d2 (n = 67) with mCherry-Wdr78 at DynAPs. p-value (***)<2.2e-16 by Welch Two Sample t-test. |
|
|
Figure 3âfigure supplement 1. Proteins co-precipitating with Dnai2, Wdr78, and C16orf71 by APMS. Interaction partners of (A-C) Dnai2, (D-F) Wdr78, and (G-I) C16orf71 were identified based on their enrichment in APMS of the GFP-tagged bait proteins (vertical axes, panels A-B, D-E, G-H) relative to APMS of the untagged GFP controls (horizontal axes, panels A-B, D-E, G-H). A pseudocount of 1 PSM was added to each protein for visualization on a log-log plot (panels A-B, D-E, G-H). For visualization purposes, each protein was colored according to a 95% confidence threshold using a one-sided Z-test (see Materials and methods). We observed reasonable concordance between technical replicates, evident in comparisons of the measured Z-scores for proteins co-precipitating with (C) Dnai2, (F) Wdr78, and (I) C16orf71. Baits are circled in C, F, I. A joint Z-score was calculated for each protein observed across a pair of technical replicates by summing the Z-score for each protein in each replicate and dividing by the square root of N replicates (N = 2). Multiple-hypothesis corrected p-values derived from these joint Z-scores are provided in the corresponding Suppl. Tables. |
|
|
Figure 4âfigure supplement 1. Sf3a3-GFP (green) also localizes to speckles within the nucleus (labeled with RFP-Histone2B, red) in a Xenopus MCC. |
|
|
Figure 5. C16orf71/Daap1 is a novel ODA interactor specifically expressed in MCCs.(A) Spoke diagram displaying C16orf71/Daap1 interactors; line weight indicates Log2 fold- change of PSMs. (B) In situ hybridization of Daap1 in Xenopus reveals expression in epidermal MCCs (left) and MCCs in the nephrostomes (right). (C) Graph showing C16orf71 protein expression levels in human tissues from the Human Protein Atlas (Uhlén et al., 2015). (D) Domain organization of C16orf71/Daap1 orthologs across vertebrates from NCBI Orthologs. (E) Domain prediction with human C16orf71/DAAP1 sequence from the PSIPRED Protein Analysis Workbench for disorder and secondary structure prediction. |
|
|
Figure 6. Daap1 is a DynAP-specific protein in Xenopus MCCs.(A) En face optical section above the apical surface of a Xenopus MCC reveals absence of GFP-Daap1 in axonemes. (B) A similar optical section through the MCC cytoplasm shows near-perfect colocalization of GFP-Daap1 with the ODA subunit mCherry-Dnai2 in DynAPs. Inset shows higher magnification view of dashed box for each panel. (C) GFP-Daap1 only partially co-localizes with mCherry-Dnaaf2. (D) GFP-Daap1 co-localizes only very weakly with the IDA subunit mCherry-Wdr78. Scale bars = 10 µm. |
|
|
Figure 7. Human DAAP1 is a DynAP-specific protein.(A) A primary human lung section immunostained for human DAAP1 (green) and the ODA subunit DNAI1 (magenta). Boxed area indicates magnified region shown at right. DNAI1 strongly labels MCC axonemes (bracket) and also DynAPs in the cytoplasm (arrowheads). As in Xenopus, human DAAP1 is not present in axonemes but is strongly enriched in DynAPs. (DAPI (blue) marks nuclei; scale bar = 10 µm) (B) Schematic of C16orf71 constructs: Xenopus Daap1-Nterm is truncated, containing only the DUF4701 domain, similar to human DAAP1. (C) En face optical section above the apical surface of a Xenopus MCC reveals absence of Daap1-Nterm-GFP in axonemes. (D, E) Similar optical sections through the cytoplasm shows near-perfect colocalization of GFP-Daap1-Nterm with the ODA subunit mCherry-Dnai2 and only partial co-localization with Dnaaf2/Ktu. In all cases, inset shows higher magnification view of dashed box for accompanying panels. Scale bars = 10 µm. |
|
|
Figure 8. Daap1 is stably retained in DynAPs.(A) Stills from time-lapse imaging of FRAP for the assembly factor GFP-Dnaaf2, the ODA subunit GFP-Dnai2, GFP-Daap1 and GFP-Daap1-Nterm. Images are color-coded to highlight changes in pixel intensity (see key below images). Scale bar = 1 µm (B) Graphs displaying FRAP curves for GFP-Dnaaf2 (n = 14), GFP-Dnai2 (n = 12) GFP-Daap1 (n = 26), and GFP-Daap1-Nterm (n = 22). |
|
|
Figure 9âfigure supplement 1. Validation of C16orf71 morpholinos. (AâB) RT-PCR shows effective disruption of splicing by injection of C16orf71 MO #1 (A) and #2 (B). Ornithine decarboxylase (ODC) was used as a loading control for the RT-PCR. (C) Apical surface views labeled by membrane-RFP (magenta) and GFP-Dnai2 (green). Loss of C16orf71 by MO #2 results in reduction of Dnai2 in the axoneme, while GFP-Dnai2 reveals normal localization in control. Scale bar = 10 µm. |
|
|
Figure 9. Loss of C16orf71 disrupts deployment of dynein subunits to the axoneme. (AâB) Xenopus MCC axonemes labeled by membrane-RFP (magenta) together with the GFP-Dnai2, an ODA intermediated chain in control embryo (A) and in C16orf71/Daap1 morphant (B). (C) Graph showing intensity of GFP-Dnai2 along the normalized axoneme length (n = 29 for control, 51 for morphant). (DâE) MCCs labeled by membrane-RFP (magenta) together with the GFP-Dnal1, an ODA light chain in control embryo (D) and in C16orf71/Daap1 morphant (E). (F) Graph showing intensity of GFP-Dnal1 along the normalized axoneme length (n = 27 for control, 26 for morphant). (GâH) MCCs labeled by membrane RFP (magenta) together with the GFP-Dnali1, an IDA a, c, d interacting protein in control embryo (G) and in C16orf71/Daap1 morphant (H). (I) Graph showing intensity of GFP-Dnali1 along the normalized axoneme length (n = 30 for control, 33 for morphant). (JâK) MCCs labeled by membrane-RFP (magenta) together with the GFP-Wdr78, an IDA l1/f intermediated chain in control embryo (J) and in C16orf71/Daap1 morphant (K). (L) Graph showing intensity of GFP-Dnal1 along the normalized axoneme length (n = 32 for control, 43 for morphant). Both Dnai2, an ODA Intermediated chain and Dnal1, an ODA light chain are severely reduced in the axoneme in C16orf71 morphants, while IDA subunits display only mild loss from the distal most axoneme (inset). Yellow boxes indicate regions shown in accompanying insets for each panel. (MâN) MCCs co-expressing a marker for both ODAs (Dnai2, green) and IDAs (Wdr78, magenta). Loss of C16orf71 results in specific loss of ODAs in the axoneme (N), while both ODA and IDA properly localize in the axoneme in control (M). (OâP) Graphs showing intensities of GFP-Dnai2 and mCherry-Wdr78 along the normalized axoneme length in controls (O) and morphants (P). Scale bars = 10 µm. |
|
|
Figure 1. Dynein subunits occupy sub-regions within DynAPs. (A) Schematic showing an MCC. The upper inset shows a schematic cross section through an axoneme indicating the relative positions of ODAs and IDAs; the lower inset shows a representative en face optical section through the MCC cytoplasm with dynAPs indicated DynAPs. (B) En face optical section through the cytoplasm of a Xenopus MCC expressing GFP-Stip1 (a chaperone, green) and mCherry-Dnaaf5 (a DNAAF, magenta). Note near-perfect co-localization. Dashed box indicates region shown in high magnification, split-channel views at right. Scale bars = 10 mm. (C) GFP-Dnai2 (a dynein subunit, green) co-localizes only partially with mCherry-Dnaaf5. (D, E) Images showing enlarged views of individual DynAPs after pairwise labeling with the indicated tagged DNAAFs or chaperones. Smaller panels show split channels, larger images show the merged channels. Note high degree of co-localization. (F) Similar pair-wise labeling with dynein subunits reveals only partial co-localization. Scale bar = 1 mm for panels D-F. (G) Heatmap showing Pearson correlation for colocalization of GFP fusion proteins with mCherry fusion proteins. Yellow indicates high value (Pearsonâs R value = 0.85), while blue indicates low value (Pearsonâs R value = 0.45). Exact Pearsonâs R values for each protein combination can be found in Figure 1âfigure supplement 1. |
|
|
Figure 2. Outer and inner dynein arms localize to distinct sub-regions in DynAPs. (A) En face optical section of a Xenopus MCC expressing ODA subunits GFP-Dnai1 and mCherry-Dnai2 (as per lower inset in Figure 1A). The dashed box indicates the area shown at higher magnification in the panels to the right. Note near complete co-localization. (B) mCherry-Dnai2 also displays near-total co-localization with another ODA subunit, Dnal4. (C, D) mCherry-Dnai2 shows very little co-localization with the IDA subunit GFP-Wdr78 or GFP-Dnali1. (E) IDA-f subunit mCherry-Wdr78 displays little colocalization with IDA-a, c, d subunit GFP-Dnali1. (F) IDA-f subunits, mCherry-Wdr78 and GFP-Tctex1d2, show complete co-localization. Scale bar = 10 mm. |
|
|
Figure 3. Specific identification of outer and inner arm dynein interactors. (A) Schematic of APMS workflow for identifying in vivo ODA and IDA interactors. GFP-tagged ODA or IDA driven by MCC-specific alpha-tubulin promoter by plasmid injection into Xenopus embryos and animal caps were isolated at stage 8. The cultured explants were collected at early ciliogenesis stage (stage 23) and subjected to APMS. Unfused GFP was assessed simultaneously and the data subtracted to control for non-specific interactions. (B) Spoke diagram displaying Dnai2 (ODA) interactors, line weight of spokes indicates Log2 fold-change of PSMs. bâ. Schematic of outer dynein arm indicating identified Dnai2 preys. (C) Spoke diagram displaying Wdr78 (IDA) interactors. câ. Schematic of inner dynein arm (f type) indicating identified Wdr78 preys. |
|
|
Figure 4. Localization of novel IDA and ODA interactors. (A) En face optical section just above the apical surface of a Xenopus MCC showing axonemal localization of GFP-Nme9. (B) A similar optical section through the MCC cytoplasm shows near-perfect colocalization of GFP-Nme9 with the ODA subunit mCherry-Dnai2 in DynAPs. Dashed box indicates area shown at higher magnification in the inset. (C) GFP-Nme9 only partially co-localizes with mCherry-Dnaaf2. (D) En face optical section through the cytoplasm shows colocalization of GFP-Wdr18 with mCherry-Dnaaf2 in DynAPs. (E) A similar section just below the MCC apical surface reveals GFP-Wdr18 localization near basal bodies labeled with RFP-Centrin4 (F) GFP-Sf3a3 colocalizes with mCherry-Dnaaf2. Scale bars = 10 mm. |
References [+] :
Anderegg,
NME5 frameshift variant in Alaskan Malamutes with primary ciliary dyskinesia.
2019, Pubmed
Anderegg, NME5 frameshift variant in Alaskan Malamutes with primary ciliary dyskinesia. 2019, Pubmed
Ariizumi, Isolation and differentiation of Xenopus animal cap cells. 2009, Pubmed , Xenbase
Banani, Biomolecular condensates: organizers of cellular biochemistry. 2017, Pubmed
Buchan, The PSIPRED Protein Analysis Workbench: 20 years on. 2019, Pubmed
Cho, ZMYND10 stabilizes intermediate chain proteins in the cytoplasmic pre-assembly of dynein arms. 2018, Pubmed
Chung, Coordinated genomic control of ciliogenesis and cell movement by RFX2. 2014, Pubmed , Xenbase
Deblandre, A two-step mechanism generates the spacing pattern of the ciliated cells in the skin of Xenopus embryos. 1999, Pubmed , Xenbase
Desvignes, Nme protein family evolutionary history, a vertebrate perspective. 2009, Pubmed
Diggle, HEATR2 plays a conserved role in assembly of the ciliary motile apparatus. 2014, Pubmed
Dougherty, DNAH11 Localization in the Proximal Region of Respiratory Cilia Defines Distinct Outer Dynein Arm Complexes. 2016, Pubmed
Drew, A systematic, label-free method for identifying RNA-associated proteins in vivo provides insights into vertebrate ciliary beating machinery. 2020, Pubmed , Xenbase
Duriez, A common variant in combination with a nonsense mutation in a member of the thioredoxin family causes primary ciliary dyskinesia. 2007, Pubmed
Fabczak, Role of the Novel Hsp90 Co-Chaperones in Dynein Arms' Preassembly. 2019, Pubmed
Feric, Coexisting Liquid Phases Underlie Nucleolar Subcompartments. 2016, Pubmed , Xenbase
Fingerhut, mRNA localization mediates maturation of cytoplasmic cilia in Drosophila spermatogenesis. 2020, Pubmed
Fliegauf, Mislocalization of DNAH5 and DNAH9 in respiratory cells from patients with primary ciliary dyskinesia. 2005, Pubmed
Fowkes, The role of preassembled cytoplasmic complexes in assembly of flagellar dynein subunits. 1998, Pubmed
Fu, The I1 dynein-associated tether and tether head complex is a conserved regulator of ciliary motility. 2018, Pubmed
Gao, Wdr18 is required for Kupffer's vesicle formation and regulation of body asymmetry in zebrafish. 2011, Pubmed
Goodman, Updates of the In-Gel Digestion Method for Protein Analysis by Mass Spectrometry. 2018, Pubmed
Haward, Nucleo-cytoplasmic shuttling of splicing factor SRSF1 is required for development and cilia function. 2021, Pubmed
Hayes, Identification of novel ciliogenesis factors using a new in vivo model for mucociliary epithelial development. 2007, Pubmed , Xenbase
Horani, Whole-exome capture and sequencing identifies HEATR2 mutation as a cause of primary ciliary dyskinesia. 2012, Pubmed
Horani, Genetics and biology of primary ciliary dyskinesia. 2016, Pubmed
Horani, LRRC6 mutation causes primary ciliary dyskinesia with dynein arm defects. 2013, Pubmed
Horani, Establishment of the early cilia preassembly protein complex during motile ciliogenesis. 2018, Pubmed
Huerta-Cepas, eggNOG 4.5: a hierarchical orthology framework with improved functional annotations for eukaryotic, prokaryotic and viral sequences. 2016, Pubmed
Huizar, A liquid-like organelle at the root of motile ciliopathy. 2018, Pubmed , Xenbase
Jain, ATPase-Modulated Stress Granules Contain a Diverse Proteome and Substructure. 2016, Pubmed
Kamiya, Functional diversity of axonemal dyneins as assessed by in vitro and in vivo motility assays of Chlamydomonas mutants. 2014, Pubmed
Karimi, Xenbase: a genomic, epigenomic and transcriptomic model organism database. 2018, Pubmed , Xenbase
Kim, Multicilin and activated E2f4 induce multiciliated cell differentiation in primary fibroblasts. 2018, Pubmed
Kott, Loss-of-function mutations in LRRC6, a gene essential for proper axonemal assembly of inner and outer dynein arms, cause primary ciliary dyskinesia. 2012, Pubmed
Krämer, Structure-function analysis of the U2 snRNP-associated splicing factor SF3a. 2005, Pubmed
Kubo, A microtubule-dynein tethering complex regulates the axonemal inner dynein f (I1). 2018, Pubmed
Lee, Functional partitioning of a liquid-like organelle during assembly of axonemal dyneins. 2021, Pubmed , Xenbase
Li, Axonemal dynein assembly requires the R2TP complex component Pontin. 2017, Pubmed
Lin, Formation and Maturation of Phase-Separated Liquid Droplets by RNA-Binding Proteins. 2015, Pubmed
Lu, Absolute protein expression profiling estimates the relative contributions of transcriptional and translational regulation. 2007, Pubmed
Ma, Multicilin drives centriole biogenesis via E2f proteins. 2014, Pubmed , Xenbase
Mali, ZMYND10 functions in a chaperone relay during axonemal dynein assembly. 2018, Pubmed
Mali, Shulin packages axonemal outer dynein arms for ciliary targeting. 2021, Pubmed
McWhite, A Pan-plant Protein Complex Map Reveals Deep Conservation and Novel Assemblies. 2020, Pubmed
Mitchison, Mutations in axonemal dynein assembly factor DNAAF3 cause primary ciliary dyskinesia. 2012, Pubmed
Mitchison, Motile and non-motile cilia in human pathology: from function to phenotypes. 2017, Pubmed
Mittag, Multiple Modes of Protein-Protein Interactions Promote RNP Granule Assembly. 2018, Pubmed
Moore, Mutations in ZMYND10, a gene essential for proper axonemal assembly of inner and outer dynein arms in humans and flies, cause primary ciliary dyskinesia. 2013, Pubmed
Olcese, X-linked primary ciliary dyskinesia due to mutations in the cytoplasmic axonemal dynein assembly factor PIH1D3. 2017, Pubmed
Omran, Ktu/PF13 is required for cytoplasmic pre-assembly of axonemal dyneins. 2008, Pubmed
Paff, Mutations in PIH1D3 Cause X-Linked Primary Ciliary Dyskinesia with Outer and Inner Dynein Arm Defects. 2017, Pubmed
Pan, RhoA-mediated apical actin enrichment is required for ciliogenesis and promoted by Foxj1. 2007, Pubmed
Pazour, Identification of predicted human outer dynein arm genes: candidates for primary ciliary dyskinesia genes. 2006, Pubmed
Quigley, Rfx2 Stabilizes Foxj1 Binding at Chromatin Loops to Enable Multiciliated Cell Gene Expression. 2017, Pubmed , Xenbase
Sadek, Characterization of human thioredoxin-like 2. A novel microtubule-binding thioredoxin expressed predominantly in the cilia of lung airway epithelium and spermatid manchette and axoneme. 2003, Pubmed
Schmidt, In Vivo Formation of Vacuolated Multi-phase Compartments Lacking Membranes. 2016, Pubmed
Session, Genome evolution in the allotetraploid frog Xenopus laevis. 2016, Pubmed , Xenbase
Shin, Liquid phase condensation in cell physiology and disease. 2017, Pubmed
Silversides, Rare copy number variations in adults with tetralogy of Fallot implicate novel risk gene pathways. 2012, Pubmed
Tarkar, DYX1C1 is required for axonemal dynein assembly and ciliary motility. 2013, Pubmed
Tu, Protein localization screening in vivo reveals novel regulators of multiciliated cell development and function. 2018, Pubmed , Xenbase
Uhlén, Proteomics. Tissue-based map of the human proteome. 2015, Pubmed
Vogel, Congenital hydrocephalus in genetically engineered mice. 2012, Pubmed
Walentek, What we can learn from a tadpole about ciliopathies and airway diseases: Using systems biology in Xenopus to study cilia and mucociliary epithelia. 2017, Pubmed , Xenbase
Walentek, Ciliary transcription factors and miRNAs precisely regulate Cp110 levels required for ciliary adhesions and ciliogenesis. 2016, Pubmed , Xenbase
Wallmeier, Motile ciliopathies. 2020, Pubmed
Werner, Understanding ciliated epithelia: the power of Xenopus. 2012, Pubmed , Xenbase
Yamaguchi, Systematic studies of all PIH proteins in zebrafish reveal their distinct roles in axonemal dynein assembly. 2018, Pubmed
Yamamoto, Mutations in PIH proteins MOT48, TWI1 and PF13 define common and unique steps for preassembly of each, different ciliary dynein. 2020, Pubmed
Yamamoto, Discrete PIH proteins function in the cytoplasmic preassembly of different subsets of axonemal dyneins. 2010, Pubmed
You, Growth and differentiation of mouse tracheal epithelial cells: selection of a proliferative population. 2002, Pubmed
Zariwala, ZMYND10 is mutated in primary ciliary dyskinesia and interacts with LRRC6. 2013, Pubmed , Xenbase
Zhao, Reptin/Ruvbl2 is a Lrrc6/Seahorse interactor essential for cilia motility. 2013, Pubmed
Zur Lage, Ciliary dynein motor preassembly is regulated by Wdr92 in association with HSP90 co-chaperone, R2TP. 2018, Pubmed
