XB-ART-57612
Nat Commun
2020 Nov 23;111:5941. doi: 10.1038/s41467-020-19698-6.
Show Gene links
Show Anatomy links
STRAP regulates alternative splicing fidelity during lineage commitment of mouse embryonic stem cells.
Jin L, Chen Y, Crossman DK, Datta A, Vu T, Mobley JA, Basu MK, Scarduzio M, Wang H, Chang C, Datta PK.
???displayArticle.abstract???
Alternative splicing (AS) is involved in cell fate decisions and embryonic development. However, regulation of these processes is poorly understood. Here, we have identified the serine threonine kinase receptor-associated protein (STRAP) as a putative spliceosome-associated factor. Upon Strap deletion, there are numerous AS events observed in mouse embryoid bodies (EBs) undergoing a neuroectoderm-like state. Global mapping of STRAP-RNA binding in mouse embryos by enhanced-CLIP sequencing (eCLIP-seq) reveals that STRAP preferably targets transcripts for nervous system development and regulates AS through preferred binding positions, as demonstrated for two neuronal-specific genes, Nnat and Mark3. We have found that STRAP involves in the assembly of 17S U2 snRNP proteins. Moreover, in Xenopus, loss of Strap leads to impeded lineage differentiation in embryos, delayed neural tube closure, and altered exon skipping. Collectively, our findings reveal a previously unknown function of STRAP in mediating the splicing networks of lineage commitment, alteration of which may be involved in early embryonic lethality in mice.
???displayArticle.pubmedLink??? 33230114
???displayArticle.pmcLink??? PMC7684319
???displayArticle.link??? Nat Commun
???displayArticle.grants??? [+]
I01 BX003497 BLRD VA, P30 CA013148 NCI NIH HHS , R01 CA095195 NCI NIH HHS , U54 CA118948 NCI NIH HHS , I01 BX005143 BLRD VA, R01 GM130696 NIGMS NIH HHS
Species referenced: Xenopus laevis
Genes referenced: cep57 clk1 homer1 mark3 mmut myc nog npat sag sh2b2 slc67a1 strap
???displayArticle.morpholinos??? clk1 MO1 clk1 MO2 strap MO1
Phenotypes: Xla Wt + clk1 MO (ATG)(Fig. 8. g c1r2) [+]
Xla Wt + clk1 MO (ATG)(Fig. 8 g c1r3)
Xla Wt + clk1 MO (ATG)(Fig. 8. g c3r3)
Xla Wt + clk1 MO (splice)(Fig 8. g c2r2)
Xla Wt + strap MO(Fig. 8. a r2)
Xla Wt + clk1 MO (ATG)(Fig. 8. g c3r3)
Xla Wt + clk1 MO (splice)(Fig 8. g c2r2)
Xla Wt + strap MO(Fig. 8. a r2)
???attribute.lit??? ???displayArticles.show???
|
|
Fig. 1. Mouse embryo early organogenesis is associated with transcript isoform diversity.a Schematic display of five AS types. SE, skipped exon; MXE, mutually exclusive spliced exon; A5â²SS/A3â²SS, alternative 5â²/3â² splicing site; RI, retained intron. b Violin plots representing distributions of statistically significant âPSI (percent spliced-in) values (âPSIâ=âPSI(E9.0)âPSI(E8.0); |âPSI|>â0.1, FDRâ<â0.05) for different classes of AS events. Kernel density is shown as a symmetric curve. The lower and upper bounds of the embedded box represent the 25th and 75th percentile of the distribution, respectively. The horizontal line in the box represents the median. The lower and upper whiskers show minima and maxima, respectively. The numbers of events are shown below each plot. c Volcano plot showing the difference of AS events between E8.0 and E9.0 mouse embryos. âPSI is plotted against the âlog10(FDR) value. The color points outside the two dashed gray lines in the plot represent the differentially expressed AS with statistical significance (|âPSI|>â0.1, FDRâ<â0.05). Genes with âlog10(FDR)â>=â20 are indicated. d GO analysis of alternatively spliced genes between E9.0 and E8.0 mouse embryos, showing the top five to six ranked terms. e Validation by RT-PCR for genes with SE events identified by rMATS. PSI values are shown below the gel pictures. The information of target exons is shown on the right panel. Empty box, constitutive exon; black box, skipped exon. The experiment was repeated three independent times with similar results. Gapdh was used as a loading control. |
|
|
Fig. 2. Genetic deletion of Strap causes mouse embryonic lethality.a Representative litters of E7.5â10.5 embryos from intercrosses of B6 Strap+/â mice. Compared with a wild-type E9.5, a Strapâ/â embryo shows size and morphological defects. For E7.5âE8.5 embryos, the experiment was repeated five independent times with similar results. For E9.5âE10.5 embryos, fourteen independent experiments were repeated and had similar results. For E7.5â8.5 and E9.5 Strapâ/â embryos, scale bar equals 300âµm. For E9.5 WT and E10.5 embryos, scale bar equals 1âmm. ec, ectoplacental cone; cd, chorionic dome; fn, frontonasal region; h, heart; pnf, posterior neural folds; fb, front brain; fl, front limb; hl, hind limb; t, tail. b Histograms showing the survival percentages of embryos or pups from three genotypes at the indicated time. c, d qRT-PCR was used to quantify the relative mRNA levels in E8.5 (c) and E9.5 embryos (d). P-values based on unpaired two-tailed Studentâs t-test. Error bars indicate the meanâ±âSD from nâ=â5 biological replicates. WT, wild type; Het, heterozygous; Homo, homozygous. Data represent one of three independent experiments. e Paraffin embedded tissue sections from mouse ESC teratomas were stained with three germ-layer markers as indicated. The experiment was repeated two independent times with similar results (nâ=â3 biological replicates per group). Scale bar, 50âµm. Magnification, Ã40. |
|
|
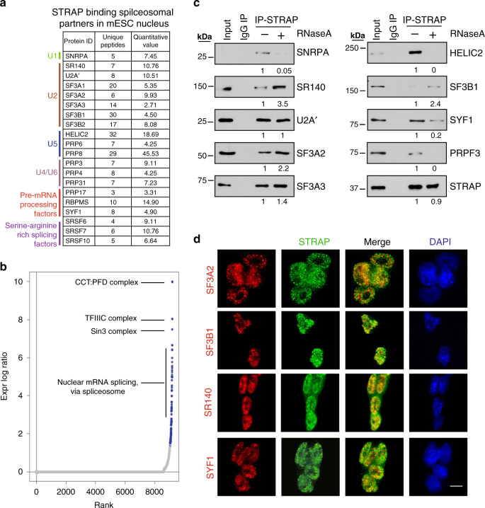
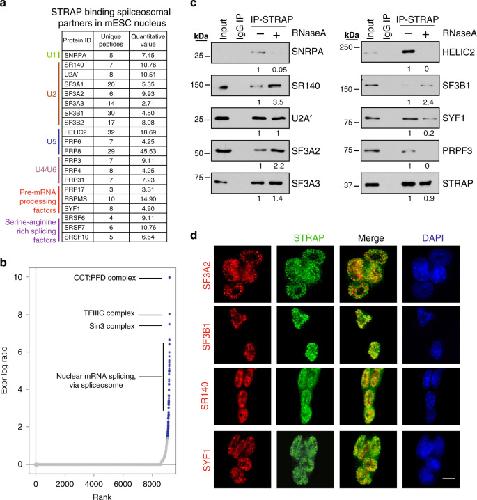
Fig. 3. Intracellular STRAP binds with subunits of the spliceosome complex.a List of STRAP-binding proteins for spliceosome complex subunits. Anti-STRAP antibody was used to immunoprecipitate STRAP and co-precipitate its interacting proteins from mouse ESC nuclear extracts (NE). The binding partners were identified by LC-MS/MS. b Ranked curve for STRAP binding-partners (see method). Enriched complexes (colored dots) are those that meet the P-value cutoff (Pâ<â5.012eâ2). Top enriched complexes are indicated. c Interactions between indicated proteins and STRAP were confirmed by co-immunoprecipitation and Western blotting analyses. Samples were prepared as in (a) and treated with or without ribouclease A (RNase A). 1% of lysates were loaded as input control. The levels of co-precipitated proteins after RNase treatment (relative to untreated control) are shown below the gel pictures. The experiment was independently repeated twice with similar results. d The localization of STRAP (green) and indicated proteins (red) in mouse ESC cells were analyzed by immunofluorescence. Cell nuclei were labeled by DAPI (blue) staining. Scale bar, 10âµm. Images were captured by a Keyence microscope. The experiment was repeated three times independently with similar results. |
|
|
Fig. 4. Extensive AS events occur in response to Strap loss in lineage-committed EB cells.a Dot plot showing distribution of âPSI values (âPSIâ=âPSI(Strapâ/â)âPSI(WT)) for each splicing category. The value of âPSI between WT and Strapâ/â EBs was based on two independent biological samples from each group. b Splicing heatmap showing the values of PSI for exon-skipping events between WT (nâ=â2, biological replicates) and Strapâ/â (nâ=â2, biological replicates) EBs. c GO enrichment analysis showing top ranked biological functions for alternatively spliced genes between WT and Strapâ/â EBs (9-day-old). d A schematic of the alternative and constitutive exons. 5â² and 3â² splicing sites (5â²,3â² ss) are indicated accordingly. e Box plots of splice site scores calculated for STRAP-regulated skipped exons. Boxplots show median (the horizontal line in the box), 25 and 75% percentiles (lower and upper bounds of box, respectively), minimum and maximum (lower and upper whiskers, respectively). P-values were determined by two-sided unpaired Wilcoxon tests. For ALT3âss, unresponsive nâ=â79, enhanced nâ=â61, repressed nâ=â53; for ALT5âss, unresponsive nâ=â67, enhanced nâ=â53, repressed nâ=â33; for CON1 5âss, unresponsive nâ=â67, enhanced nâ=â73, repressed nâ=â53; for CON2 3âss, unresponsive nâ=â73, enhanced nâ=â82, repressed nâ=â63. f Hierarchically clustering matrix showing the correlation for STRAP and other known splicing factors. Spearman correlation coefficients were calculated based on the âPSI values of skipping exons affected by either STRAP or previously reported splicing factors36. Highly correlated factors are highlighted in red. g Validation by RT-PCR of genes with SE events identified by MAJIQ. Information for target exons is shown on the right panel. Empty box, constitutive exon; black and red boxes, skipped exon. Data are pooled from two independent experiments (nâ=â4 per group) and error bars represent the meanâ±âSD (right panel). Unpaired two-tailed Studentâs t-test was used. h Venn diagram showing the intersection of AS events between rMATS and MAJIQ datasets. The detailed AS category and respective numbers are shown at the bottom. P-values were determined by Chi-squared test. |
|
|
Fig. 5. Discovery of in vivo STRAP-binding RNA targets by eCLIP-seq.a Schematic illustration of the overall experimental design, showing that STRAP binds with 32P-labeled RNAs (Bottom); the eCLIP method was used to establish sequencing libraries (Right). The schematic diagram was created by the authors. b Pie charts displaying peak distributions of enriched read density within STRAP eCLIP. The fraction of STRAP peaks, defined from eCLIP-seq (Pââ¤â10â3 and ⥠5-fold, relative to INPUT), locates along the different genic regions across the mouse transcriptome. Each biological replicate shows a highly comparable percentage for indicated categories between replicates. c, d Metagene plots showing STRAP binding frequency on pre-mRNA in two pooled embryos (E9.0; nâ=â7 per pool) (c) or two biologically replicated WT EBs (9-day-old) (d). The X-axis indicates a composite intro-exon-intron boundary, containing sequences for 300 nt in the upstream intron and the first and last 100 nt of the exon and 300 nt in the downstream intron. STRAP eCLIP crosslink site density around constitutive 5â² and 3â² splice sites normalized by respective input density is plotted on the Y-axis. The dash line boxes show amplified regions for peak enrichment. See âMethodsâ section for further details. e Left, logo visualization of the top HOMER motif outputs generated from the merged eCLIP dataset. Right, the fraction of target regions and respective P-value with each motif are displayed. f Binding of STRAP with Nnat motif-containing RNA oligonucleotides. Purified GST-STRAP or GST was incubated with biotin-labeled WT or MUT or 200-fold excess non-labeled RNA oligos as indicated. The complexes were separated on 6% polyacrylamide native gel. The experiment was repeated three times independently with similar results. g BubbleMap visualization of representative GO functions for STRAP target genes through RNA-protein interaction. |
|
|
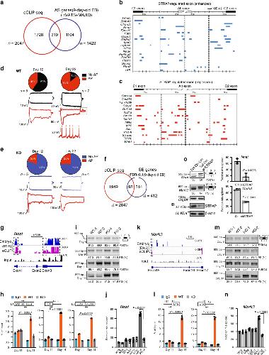
Fig. 6. STRAP-RNA interaction map showing direct binding to skipped exons.a Venn diagram showing the intersection of STRAP-regulated AS genes (defined by rMATS and MAJIQ) and genes within STRAP eCLIP peaks. b, c Composite maps for STRAP-binding peaks on AS events based on the RNA-seq data (|âPSI|>â0.1, FDRâ<â0.05). d At day 12, 40% of WT EBs showed an immature action potential (AP) in response to depolarizing current steps and a prominent sag in response to hyperpolarizing current step (red traces). At day 22, 85% of cells showed AP, potential sag, and âreboundâ APs (dashed box in middle red traces). Some cells showed spontaneous AP firing at RMP (bottom red traces). e 20% of KO EBs showed immature AP at day 12 and 25% at day 22. f Venn diagram showing the intersection of STRAP-regulated SE genes defined by rMATS (FDRâ<â0.1) and genes within STRAP eCLIP peaks. g IGV viewer genome browser image of eCLIP signals on Nnat pre-mRNA. h RIP assay for STRAP binding on Nnat in EBs. Targeted regions (black outlined box) with respective paired primers are shown at the top. i, j RT-PCR quantified PSI values of Nnat in EBs. k IGV viewer genome browser image of eCLIP signals on Mark3 pre-mRNA. l RIP assay for STRAP binding on Mark3 pre-mRNA. m, n RT-PCR quantified PSI values of Mark3 in EBs. o RT-PCR quantified PSI values of Nnat and Mark3 in E14 cell line-derived EBs at day 14. Left bottom, Western blot analysis showing STRAP expression in inducible STRAP knockdown EBs with Ã-Actin as a loading control. For (i, m), and (o), PSI values are shown below gel pictures. Experiments were repeated three independent times with similar results. For (h) and (l), error bars show the meanâ±âSD from nâ=â3 technical replicates. Experiments were repeated twice with similar results. For (j) and (n), data are pooled from two independent experiments (nâ=â4) and error bars represent the meanâ±âSD. For (o), data are pooled from three independent experiments (nâ=â3) and error bars represent the meanâ±âSD. P-values were determined by unpaired two-tailed t-tests. |
|
|
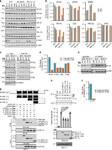
Fig. 7. Loss of STRAP has negative effects on 17S U2 snRNP biogenesis.a, b Representative Western blots (a) and protein-level quantifications (b) of several spliceosomal components in WT and STRAP KO cells at the indicated days. All data were normalized to Ã-Actin. Data are shown from one of two independent experiments; bars represent as means (nâ=â2, biological replicates). câf Representative Western blots (c and e) and co-immunoprecipitated protein-level quantifications (d and f) showing co-IP results. All data were normalized to the respective input. The expression levels of indicated proteins (relative to its parallel WT controls) are shown below the gel pictures. Data, pooled from two independent experiments; bars represent as means. g Schematic illustration of STRAP-truncated mutants (upper panel) and co-IP experiments to map the domain(s) of STRAP required for binding of SR140 (bottom panel). 293T cells were transfected either with empty vectors or expression vectors as indicated. Cellular extracts were then subjected to immunoprecipitation with an HA antibody followed by Western blot analysis using a Flag or HA antibody. Expressions of transfected proteins were also determined. The experiment was repeated three independent times with similar results. h Gain-of-function assay using UPF3A mini-gene in MEF WT and Strap KO cells. Indicated cells were co-transfected with miniUPF3A and an empty vector or a vector encoding various Flag-tagged STRAP, as shown in g. RT-PCR assays were performed to detect alternative exon inclusion in miniUPF3A. Quantifications of PSI values are shown below the gels, and the fractions of mis-splicing are pooled from three independent analyses (nâ=â3). Error bars represent the meanâ±âSD. The Flag-tagged protein levels and Ã-Actin were assayed by Western blot analysis. Ã-Actin was used as a loading control. P-values were determined by unpaired two-tailed t-tests. |
|
|
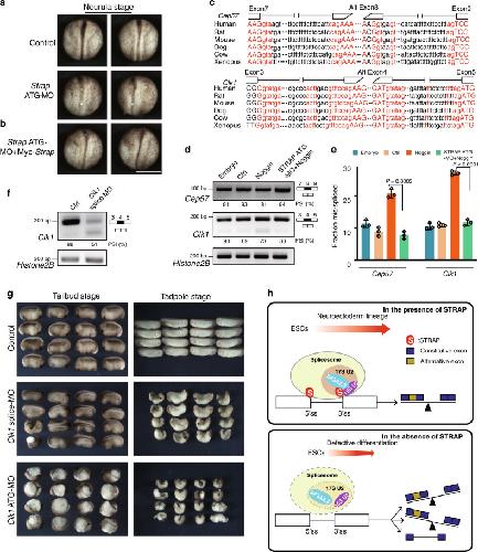
Fig. 8. Loss of STRAP triggers aberrant AS across species.a, b Strap-MO (50âng) was injected alone or with Myc-Strap (1âng) into the marginal zone region of two dorsal blastomeres in 4-cell-stage Xenopus embryos. The embryos were cultured to the neurula stage; representative embryos are shown. The experiment was repeated three independent times with similar results. MO, morpholino oligonucleotides. Scale bar, 1âmm. c Evolutionary conservation of sequence (red) across vertebrates within the putative splicing regions in the Cep57 and Clk1 genes. Extracted splicing sequences are referred to by MaxEntScan definition. d RT-PCR analysis of splicing in the presence of Noggin RNA with or without Strap antisense MO in Xenopus early tailbud stage. Quantifications of PSI values are shown below the gel. e Fraction of mis-splicing calculated from one of three independent analyses is shown in the bar graph. Error bars indicate the meanâ±âSD from nâ=â3 biological replicates. P-values were determined by unpaired two-tailed t-tests. f Clk1 splice-MO (50âng) was injected into the dorsal animal regions of 4-cell to 8-cell stage Xenopus embryos. RT-PCR analysis of splicing with Clk1 splice-MO in Xenopus at the early tailbud stage. Quantifications of the PSI values are shown below the gels. The experiment was repeated three independent times with similar results. g Embryos were cultured until the tailbud or tadpole stages; representative embryos are shown here. The experiment was repeated three independent times with similar results. h Model describing the role of STRAP in mediating AS patterns. Upper, under conditions of normal levels of STRAP, it cooperates with the 17S U2 snRNP complex to regulate certain splicing sites, resulting in a balance of altered splicing patterns during neuroectoderm lineage commitment. Bottom, loss of STRAP has a negative effect on assembly of the 17S U2 complex. The fidelity of pre-mRNA splicing is also disrupted, causing high or low alternative transcripts or retaining ones. Blue box: constitutive exon; Yellow box: alternative exon; S: STRAP; 17S U2: 17S U2 snRNP complex; 15S U2, 15S U2 snRNP complex; 5â²/3â² ss: 5â²/3â² splicing site. The schematic diagram was created by the authors. |
References [+] :
Ahn,
SON controls cell-cycle progression by coordinated regulation of RNA splicing.
2011, Pubmed
Ahn, SON controls cell-cycle progression by coordinated regulation of RNA splicing. 2011, Pubmed
Ayoub, Transcriptional programs in transient embryonic zones of the cerebral cortex defined by high-resolution mRNA sequencing. 2011, Pubmed
Biase, Cell fate inclination within 2-cell and 4-cell mouse embryos revealed by single-cell RNA sequencing. 2014, Pubmed
Brosi, Interaction of mammalian splicing factor SF3a with U2 snRNP and relation of its 60-kD subunit to yeast PRP9. 1993, Pubmed
Burgess, Requirement of the paraxis gene for somite formation and musculoskeletal patterning. 1996, Pubmed
Camus, The morphogenetic role of midline mesendoderm and ectoderm in the development of the forebrain and the midbrain of the mouse embryo. 2000, Pubmed
Cauchi, SMN and Gemins: 'we are family' … or are we?: insights into the partnership between Gemins and the spinal muscular atrophy disease protein SMN. 2010, Pubmed
Chakrabarti, Data Science Issues in Studying Protein-RNA Interactions with CLIP Technologies. 2018, Pubmed
Chen, Identification and validation of PDGF transcriptional targets by microarray-coupled gene-trap mutagenesis. 2004, Pubmed
Choi, In vivo differentiation of induced pluripotent stem cells into neural stem cells by chimera formation. 2017, Pubmed
Datta, STRAP and Smad7 synergize in the inhibition of transforming growth factor beta signaling. 2000, Pubmed
Dominguez, Sequence, Structure, and Context Preferences of Human RNA Binding Proteins. 2018, Pubmed
Emanuele, Xenopus Cep57 is a novel kinetochore component involved in microtubule attachment. 2007, Pubmed , Xenbase
Fox-Walsh, The architecture of pre-mRNAs affects mechanisms of splice-site pairing. 2005, Pubmed
Fu, Context-dependent control of alternative splicing by RNA-binding proteins. 2014, Pubmed
Gavalas, Neuronal defects in the hindbrain of Hoxa1, Hoxb1 and Hoxb2 mutants reflect regulatory interactions among these Hox genes. 2003, Pubmed
Gelfman, Changes in exon-intron structure during vertebrate evolution affect the splicing pattern of exons. 2012, Pubmed
Göransson, Regulation of the polarity kinases PAR-1/MARK by 14-3-3 interaction and phosphorylation. 2006, Pubmed
Grimmler, Unrip, a factor implicated in cap-independent translation, associates with the cytosolic SMN complex and influences its intracellular localization. 2005, Pubmed
Halder, Oncogenic function of a novel WD-domain protein, STRAP, in human carcinogenesis. 2006, Pubmed
Han, Multilayered Control of Alternative Splicing Regulatory Networks by Transcription Factors. 2017, Pubmed
Heinz, Simple combinations of lineage-determining transcription factors prime cis-regulatory elements required for macrophage and B cell identities. 2010, Pubmed
Hollander, How Are Short Exons Flanked by Long Introns Defined and Committed to Splicing? 2016, Pubmed
Hunt, unr, a cellular cytoplasmic RNA-binding protein with five cold-shock domains, is required for internal initiation of translation of human rhinovirus RNA. 1999, Pubmed
Inoue, Maternal H3K27me3 controls DNA methylation-independent imprinting. 2017, Pubmed
Jin, Serine Threonine Kinase Receptor-Associated Protein Deficiency Impairs Mouse Embryonic Stem Cells Lineage Commitment Through CYP26A1-Mediated Retinoic Acid Homeostasis. 2018, Pubmed , Xenbase
Jin, STRAP Promotes Stemness of Human Colorectal Cancer via Epigenetic Regulation of the NOTCH Pathway. 2017, Pubmed
Joseph, Neuronatin mRNA: alternatively spliced forms of a novel brain-specific mammalian developmental gene. 1995, Pubmed
Konig, iCLIP--transcriptome-wide mapping of protein-RNA interactions with individual nucleotide resolution. 2011, Pubmed
Lagutin, Six3 repression of Wnt signaling in the anterior neuroectoderm is essential for vertebrate forebrain development. 2003, Pubmed
Li, p53 Integrates Temporal WDR5 Inputs during Neuroectoderm and Mesoderm Differentiation of Mouse Embryonic Stem Cells. 2020, Pubmed
Lin, Neuronatin promotes neural lineage in ESCs via Ca(2+) signaling. 2010, Pubmed , Xenbase
Liu, Alternative RNA Splicing Associated With Mammalian Neuronal Differentiation. 2018, Pubmed
Lovci, Rbfox proteins regulate alternative mRNA splicing through evolutionarily conserved RNA bridges. 2013, Pubmed
Luisier, Intron retention and nuclear loss of SFPQ are molecular hallmarks of ALS. 2018, Pubmed
Makarov, Functional mammalian spliceosomal complex E contains SMN complex proteins in addition to U1 and U2 snRNPs. 2012, Pubmed
Meinhardt, 3D reconstitution of the patterned neural tube from embryonic stem cells. 2014, Pubmed
Merkin, Evolutionary dynamics of gene and isoform regulation in Mammalian tissues. 2012, Pubmed
Mitiku, Genomic analysis of gastrulation and organogenesis in the mouse. 2007, Pubmed
Mohammed, Single-Cell Landscape of Transcriptional Heterogeneity and Cell Fate Decisions during Mouse Early Gastrulation. 2017, Pubmed
Morrisey, GATA6 regulates HNF4 and is required for differentiation of visceral endoderm in the mouse embryo. 1998, Pubmed
Ninomiya, Stress-responsive maturation of Clk1/4 pre-mRNAs promotes phosphorylation of SR splicing factor. 2011, Pubmed
Popov, The RhoGEF protein Plekhg5 regulates apical constriction of bottle cells during gastrulation. 2018, Pubmed , Xenbase
Shen, rMATS: robust and flexible detection of differential alternative splicing from replicate RNA-Seq data. 2014, Pubmed
Staknis, Direct interactions between pre-mRNA and six U2 small nuclear ribonucleoproteins during spliceosome assembly. 1994, Pubmed
Storm, Dosage of Fgf8 determines whether cell survival is positively or negatively regulated in the developing forebrain. 2003, Pubmed
Sun, The SF3b complex: splicing and beyond. 2020, Pubmed
Tanaka, The cardiac homeobox gene Csx/Nkx2.5 lies genetically upstream of multiple genes essential for heart development. 1999, Pubmed , Xenbase
Van Nostrand, Robust transcriptome-wide discovery of RNA-binding protein binding sites with enhanced CLIP (eCLIP). 2016, Pubmed
Vaquero-Garcia, A new view of transcriptome complexity and regulation through the lens of local splicing variations. 2016, Pubmed
Vazquez-Arango, Variant snRNPs: New players within the spliceosome system. 2018, Pubmed
Veenvliet, Specification of dopaminergic subsets involves interplay of En1 and Pitx3. 2013, Pubmed
Vinayagam, Protein complex-based analysis framework for high-throughput data sets. 2013, Pubmed
Wahl, The spliceosome: design principles of a dynamic RNP machine. 2009, Pubmed
Wahl, SnapShot: Spliceosome Dynamics I. 2015, Pubmed
Wang, U2-related proteins CHERP and SR140 contribute to colorectal tumorigenesis via alternative splicing regulation. 2019, Pubmed
Werber, The tissue-specific transcriptomic landscape of the mid-gestational mouse embryo. 2014, Pubmed
Weyn-Vanhentenryck, Precise temporal regulation of alternative splicing during neural development. 2018, Pubmed
Will, Spliceosome structure and function. 2011, Pubmed
Will, Characterization of novel SF3b and 17S U2 snRNP proteins, including a human Prp5p homologue and an SF3b DEAD-box protein. 2002, Pubmed
Wu, The landscape of accessible chromatin in mammalian preimplantation embryos. 2016, Pubmed
Xue, Genetic programs in human and mouse early embryos revealed by single-cell RNA sequencing. 2013, Pubmed
Yeo, An RNA code for the FOX2 splicing regulator revealed by mapping RNA-protein interactions in stem cells. 2009, Pubmed
Ying, Conversion of embryonic stem cells into neuroectodermal precursors in adherent monoculture. 2003, Pubmed
Ying, Splicing Activation by Rbfox Requires Self-Aggregation through Its Tyrosine-Rich Domain. 2017, Pubmed
