Click here to close Hello! We notice that you are using Internet Explorer, which is not supported by Xenbase and may cause the site to display incorrectly. We suggest using a current version of Chrome, FireFox, or Safari.
XB-ART-57740
Development 2021 Feb 02;1483:. doi: 10.1242/dev.196527.
Show Gene links Show Anatomy links

Rab11fip5 regulates telencephalon development via ephrinB1 recycling.

Yoon J, Garo J, Lee M, Sun J, Hwang YS, Daar IO.


???displayArticle.abstract???
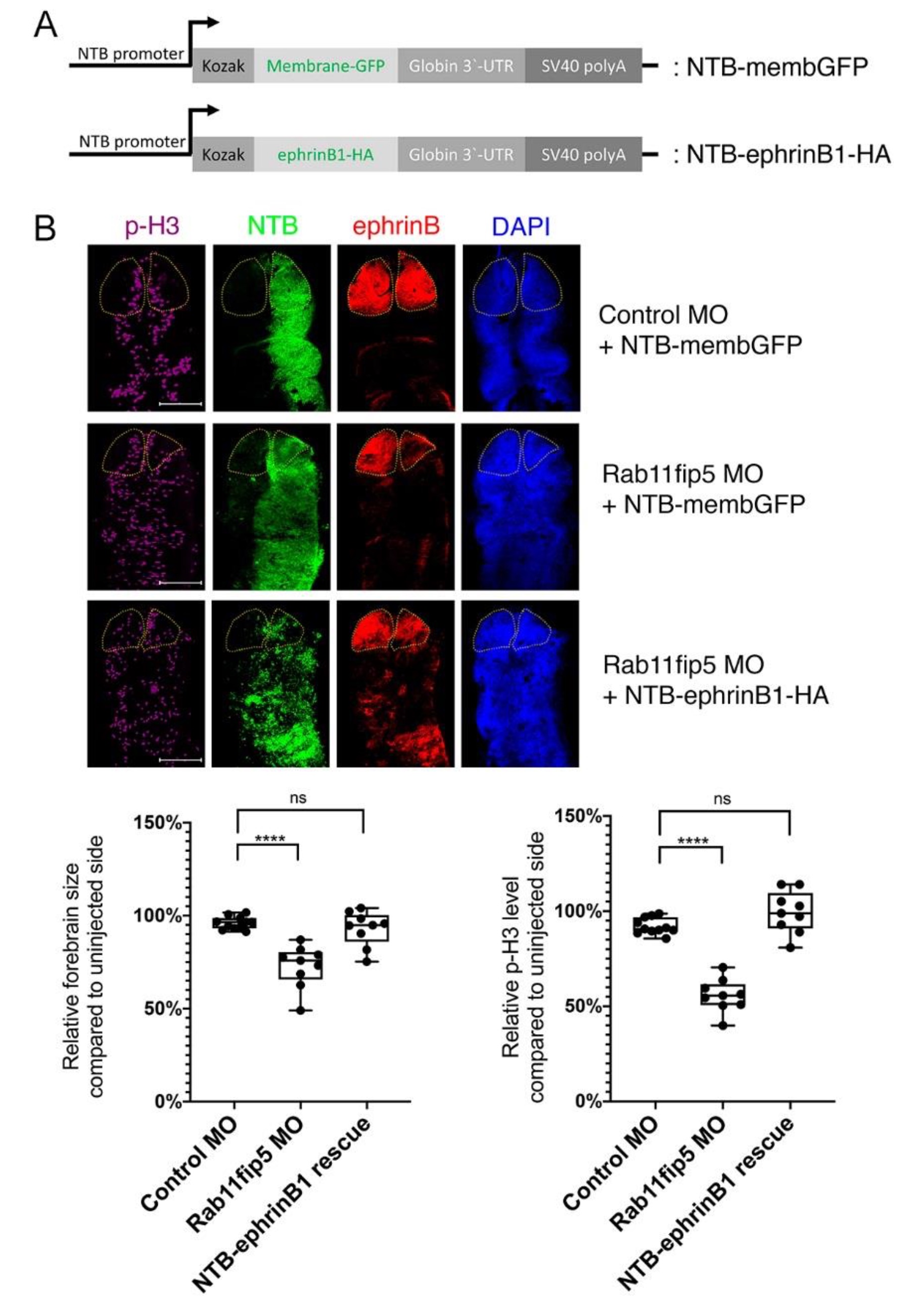
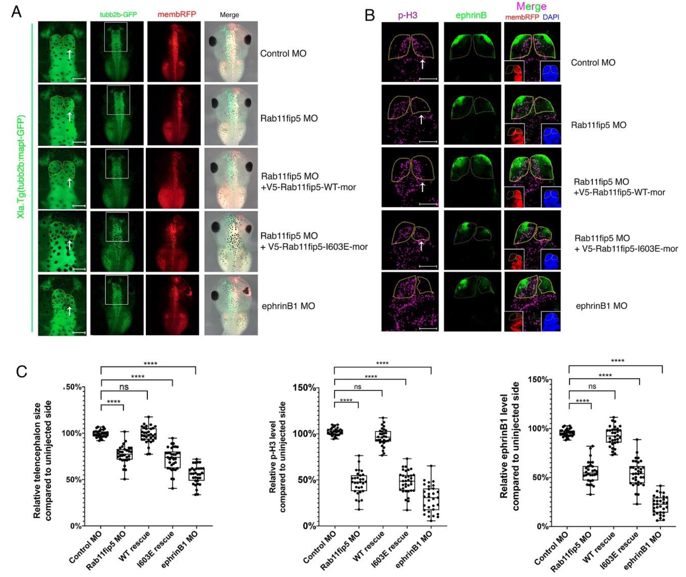
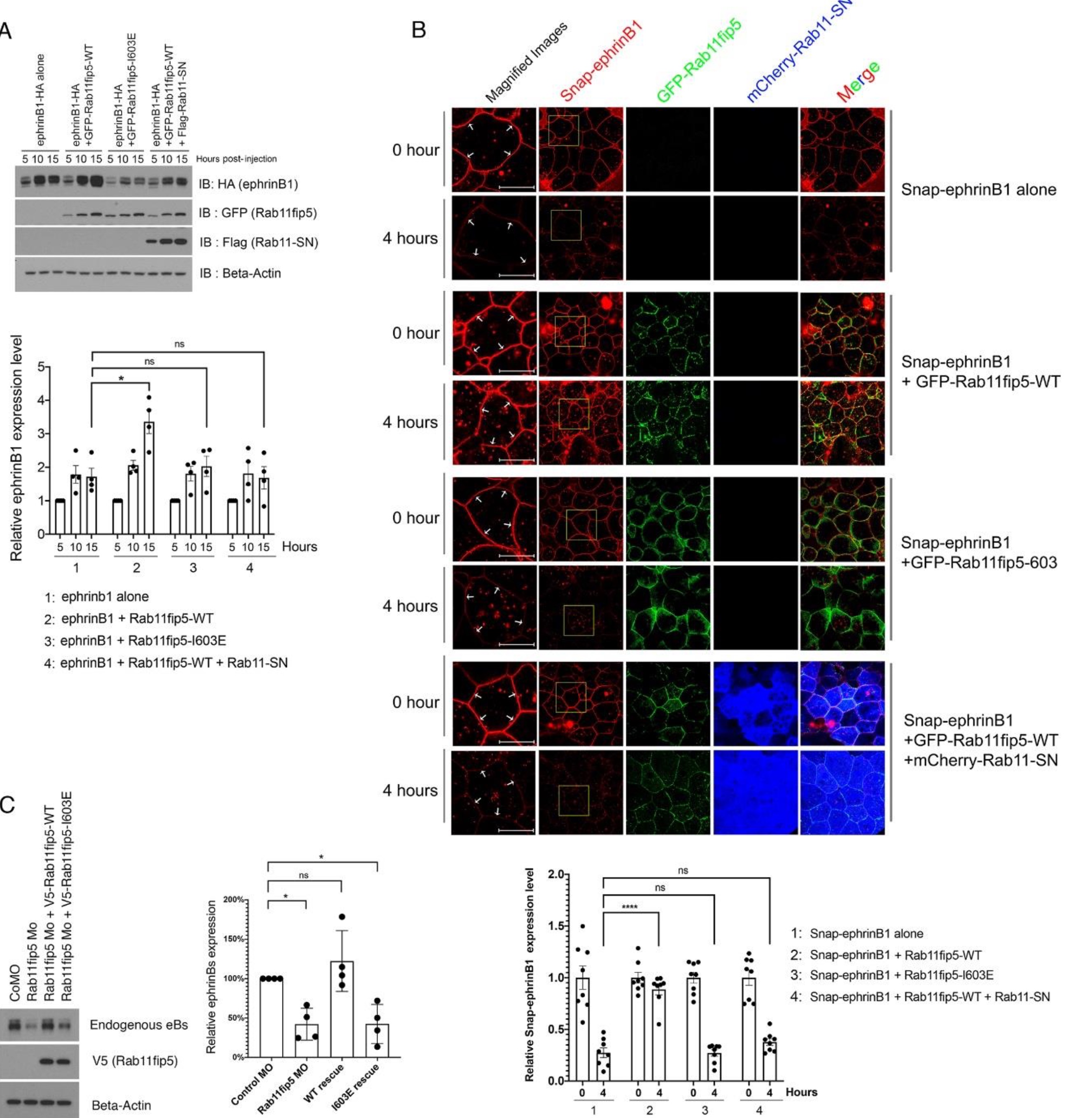
Rab11 family-interacting protein 5 (Rab11fip5) is an adaptor protein that binds to the small GTPase Rab11, which has an important function in endosome recycling and trafficking of cellular proteins to the plasma membrane. Rab11fip5 is involved in many cellular processes, such as cytoskeleton rearrangement, iron uptake and exocytosis in neuroendocrine cells, and is also known as a candidate gene for autism-spectrum disorder. However, the role of Rab11fip5 during early embryonic development is not clearly understood. In this study, we identified Rab11fip5 as a protein that interacts with ephrinB1, a transmembrane ligand for Eph receptors. The PDZ binding motif in ephrinB1 and the Rab-binding domain in Rab11fip5 are necessary for their interaction in a complex. EphrinB1 and Rab11fip5 display overlapping expression in the telencephalon of developing amphibian embryos. The loss of Rab11fip5 function causes a reduction in telencephalon size and a decrease in the expression level of ephrinB1. Moreover, morpholino oligonucleotide-mediated knockdown of Rab11fip5 decreases cell proliferation in the telencephalon. The overexpression of ephrinB1 rescues these defects, suggesting that ephrinB1 recycling by the Rab11/Rab11fip5 complex is crucial for proper telencephalon development.

???displayArticle.pubmedLink??? 33462110
???displayArticle.pmcLink??? PMC7875491
???displayArticle.link??? Development
???displayArticle.grants??? [+]

Species referenced: Xenopus laevis
Genes referenced: adam10 efnb1 efnb2 efnb3 otx2 pam pax6 psmd6 rab11a rab11fip5 rab5a smurf2 tp53 tubb2b
GO keywords: endosome [+]

???displayArticle.disOnts??? autism spectrum disorder
???displayArticle.omims??? AUTISM

???attribute.lit??? ???displayArticles.show???
References [+] :
Arvanitis, Regulation and misregulation of Eph/ephrin expression. 2012, Pubmed