|
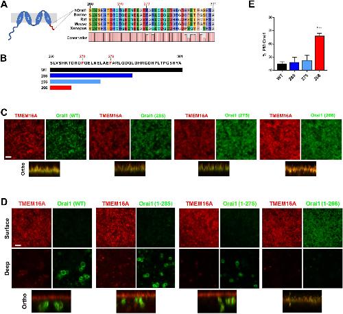
Figure 1. Internalization of Orai1 C-terminal truncations. (A) Cartoon of Orai1 with the C-terminus cytoplasmic domain highlighted (red) with its corresponding sequence alignment from various vertebrates. Human (NP_116179), bovine (NP_001092472), mouse (NP_780632), rat (NP_001014004), Xenopus (Q5EAU0). (B) Representation of the different Orai1 C-terminal deletions. (C, D) Confocal images and orthogonal sections from Xenopus oocytes (C) and eggs (D) expressing TMEM16A-mCherry with GFP-tagged Orai1 wild-type (WT) or the different deletions (10 ng RNA/oocyte for 48 h) as indicated. Cells were imaged through the PM generating a z-stack of images. Surface indicates the PM focal plane and deep the cytoplasm. Ortho shows an orthogonal cross section across the entire z-stack. Scale is 3 µm. (E) Quantification of the percent Orai1 at the PM as described in Methods (Meanâ±âSEM, nâ=â7â29 eggs from 6 donor females). *** (pâ<â0.001), one-way ANOVA. |
|
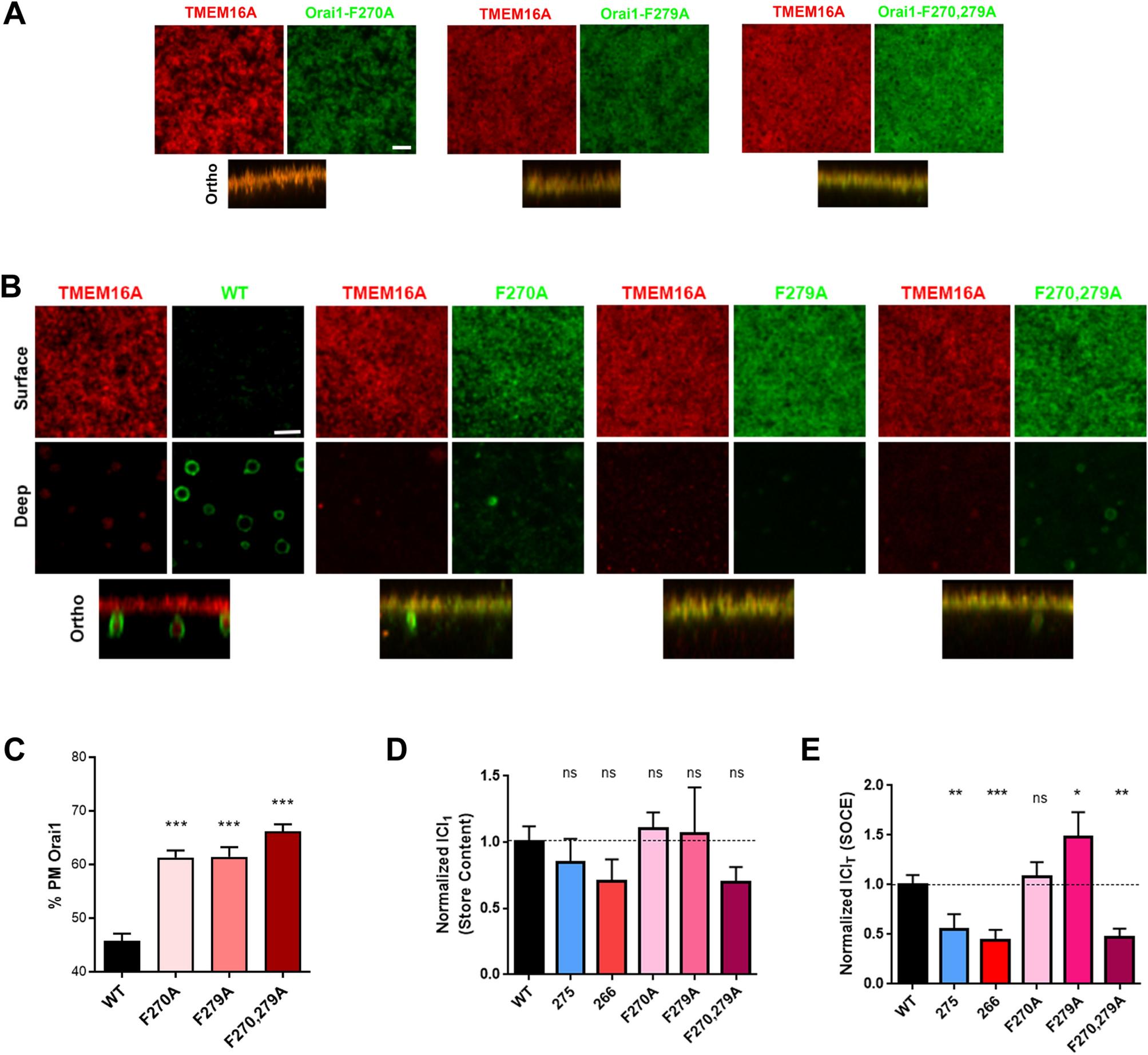
Figure 2. Internalization and functionality of the FXXΦ mutants. (A, B) Confocal images from oocytes (A) and eggs (B) expressing TMEM16A with GFP-Orai1 WT, F270A, F279A, or F270,279A mutants under similar conditions as in Fig. 1C and 1D. Scale bar is 3 µm. (C) Percent Orai1 at the PM (Meanâ±âSEM, nâ=â12â42 eggs from 9 donor females). (C, D) Normalized Cl1 (ICl1) (C) and ClT (IClT) (D) currents from oocytes expressing STIM1 with the different Orai1 mutants as indicated (Meanâ±âSEM, nâ=â5â25 oocytes from 5 donor females). *(pâ<â0.05), **(pâ<â0.01), *** (pâ<â0.001), ns (not significant), one-way ANOVA. |
|
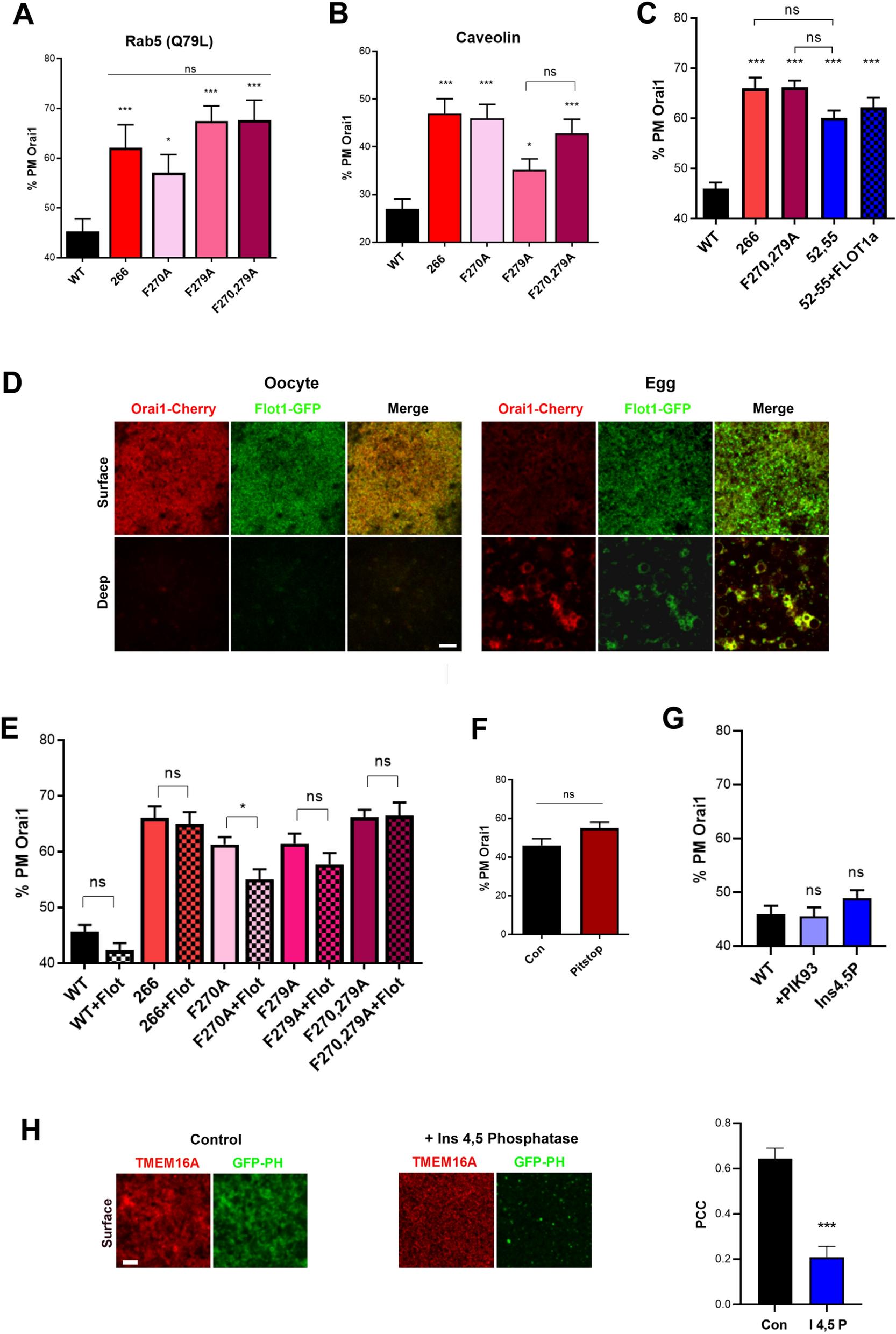
Figure 3. Role of flotillin, PIP2 and clathrin in Orai1 internalization. (A, B) Quantification of the percent Orai1 at the PM in eggs expressing the different mutants as indicated with either a constitutively active Rab5 mutant (Q79L) (A) or caveolin (B) (Meanâ±âSEM, for (A) nâ=â10â26 eggs, for (B) nâ=â7â23 eggs). *(pâ<â0.05), *** (pâ<â0.001), ns (not significant) , one-way ANOVA. (C) Percent Orai1 at the PM for the different conditions as indicated (Meanâ±âSEM, nâ=â12â19 eggs from 4 donor females. *** (pâ<â0.001), ns (not significant), one-way ANOVA. (D) Confocal images from oocytes and eggs expressing mCherry-Orai1 and flotillin1-GFP (Flot1-GFP). Scale bar is 3 µm. (E) Percent Orai1 at the PM for the different conditions as indicated (Meanâ±âSEM, nâ=â11â57 eggs from 5 donor females). * (pâ<â0.05), ns (not significant), one-way ANOVA. (F) Percent PM Orai1 in eggs pretreated with either vehicle (DMSO) or Pitstop 2 (10â5 M) 2 h after progesterone addition to block clathrin-dependent endocytosis (Meanâ±âSEM, nâ=â10â13 eggs from 3 donor females), ns (not significant), unpaired t test. (G) Percent PM Orai1 in eggs treated with PIK93 (0.5 µM) or expressing Ins4,5P (Meanâ±âSEM, nâ=â15â28 eggs from 3 donor females). ns (not significant), one-way ANOVA. (H) Confocal images from eggs co-expressing GFP-PH and TMEM16A-mCherry (Control) or co-injected with Ins4,5P RNA (+âIns 4,5 Phosphate). Scale bar is 3 µm. The right panel shows the Pearson Correlation Coefficient for TMEM16A and GFP-PH at the PM plane (Meanâ±âSEM, nâ=â7 eggs). *** (pâ<â0.001), unpaired t test. |
|
Figure 4. C-terminal CC structure regulates Orai1 internalization. (A) Orai1 crystal structure in the closed conformation (4HKR) with the 4 transmembrane helices in the hexameric Orai1 channel color coded as indicated. The M4 helical extensions that form the CC from adjacent subunits are shown in dark and light blue. CC sequence alignment between human and Drosophila Orai1 is also shown. (B, C) CC predictions using the COILS algorithm with a window of 14 residues41. (D) Percent PM Orai1 for the different mutants as indicated (Meanâ±âSEM, nâ=â13â26 eggs from 4 donor females). *** (pâ<â0.001), one way ANOVA. (E) CC predictions for the different Orai isoforms using the COILS algorithm. In this case the window that gave the highest CC probability is shown and is indicated in italics in parentheses. Human Orai1 (hOrai1, Q96D31), Xenopus Orai1 (xOrai1, Q5EAU0), and Xenopus Orai2 (xOrai2, Q6NZI6). (F) Percent Orai at the PM in both oocytes and eggs for the different clones as in panel (E). Meanâ±âSEM, nâ=â9â27 eggs from 3 donor females. *** (pâ<â0.001), ns (not significant), one way ANOVA. (G) Plot of percent Orai at the PM as a function of maximal CC probability for the three Orai isoforms. (H) Sequence alignment of the C-termini of hOrai1, xOrai1 and xOrai2. (I) Cartoon topology of Orai1 showing the CBM domain in the N-terminal cytosolic region and cytoplasmic internalization handle domain (CIH) in the Orai C-terminus. |
|
Supplemental Figure 1. Xenopus Orai1 is internalized during oocyte meiosis.
A. Example confocal images at the plasma membrane plane (Surface) or in a cytosolic plane (Deep) and orthogonal sections from Xenopus oocytes and mature eggs expressing TMEM16A- mCherry with GFP-tagged Xenopus Orai1 (xOrai1). Oocytes were imaged through the PM generating a z-stack of images. Ortho shows an orthogonal cross section across the entire z-stack to show the distribution of TMEM and Orai1. Scale is 5 μm. B. Quantification of the percent xOrai1 at the PM in both oocytes and eggs. Mean + SEM, n = 16-27 eggs from 3 different donor females. *** (p<0.001), unpaired t test. |
|
Supplemental Figure 2. Ca2+-activated chloride currents (CaCC) to quantify Ca2+ release and SOCE.
A. Cartoon of Ca2+ release and Ca2+ influx activation of CaCC and example traces of activation of ICl1 in response to Ca2+ release from store (top traces) as well as IClT in response for Ca2+ influx through SOCE following store depletion. Ionomycin (Ion) was used to deplete stores in this case. The voltage protocol used is shown above the traces and was designed to depolarize the cell membrane using the +40 mV pulse to minimize the driving force for Ca2+ influx, with the -140 mV pulse designed to induce Ca2+ influx following store depletion to measure SOCE. SOCE was measured using the transient Cl current during the second +40 mV pulse (IClT) that responds to Ca2+ influx during the -140 mV pulse 1. B-C. Example traces from the different mutants during the Ca2+ release phase (ICl1) from the first +40 mV pulse (B) and SOCE phase (IClT) from the second +40 mV pulse (C).
|
|
Supplemental Figure 3.
A. Quantification of intracellular transferrin fluorescence intensity normalized to the
control treatment for oocytes treated with vehicle control (Veh.), Pitstop2 and
its control (10-5 M) (mean + SEM; 15 oocytes per condition, from 3 donor females). *** (p<0.001), one way ANOVA. These data are reproduced here from Nader et al. 2020 2. B. Representative confocal images and orthogonal cross sections across the z-stack for oocytes and eggs injected with GFP-PH to assess the levels of PIP2 with or without Ins 4,5 phosphatase (+ Ins 4,5 Ptase). |
|
Supplemental Figure 4.
A. Sequence alignment of the N-termini of Human Orai1 (hOrai1, Q96D31), Xenopus Orai1 (xOrai1, Q5EAU0), and Xenopus Orai2 (xOrai2, Q6NZI6). The caveolin binding motif with its consensus is indicated as well as the extended transmembrane Orai N-terminal (ETON) of Orai1. B. CC predictions for the different human Orai isoforms using the COILS algorithm. The window with the highest CC probability is shown and is indicated in italics in parentheses. hOrai1 (Q96D31), hOrai2 (Q96SN7), hOrai3 (Q9BRQ5). C. Sequence alignment of the N- termini of Human Orai isoforms.
|