|
SYNOPSIS
Mesoderm induction, dorsalâventral patterning, and establishment of the dorsal axis involve transcriptional heterogeneity at the gastrula stage of vertebrate embryogenesis. Singleâcell chromatinâaccessibility and transcriptomic analyses identify the contribution and cooperation of key transcription factors in zygotic gene expression.
The extent of chromatin opening closely reflects lineage potential.
Integration of single cell chromatinâaccessibility and transcriptomic data allows identification of developmental key regulators.
Bipotent neuromesodermal, headâorganizer and trunkâorganizer cells are found as early as the early gastrula.
Transcription factors Foxb1, Eomes, Irx3 and Otx2 cooperate in a combinatorial fashion in zygotic gene regulation. |
|
Figure 1.Chromatin accessibility during early development
Genome browser view showing chromatin accessibility (ATACâseq) and ChIPâseq (p300 and H3K4me3) profiles at stage 9, 10½, 12, and 16 at sox2 gene locus. The number at the left (black line) indicates the Yâaxis scale of the profile. ATACâseq peaks were found at promoter (H3K4me3) and enhancer (p300âbound) regulatory regions.
Chromatin accessibility and p300 binding at differential ATACâseq peaks visualized using Kâmeans clustering.
Boxplots showing pairâwise sequentialâstage comparisons of fold change in accessibility (ATACâseq) and corresponding changes in gene expression (RNAâseq data set; Owens et al, 2016). The data represents two biological replicates. The central band within the boxplot represents the median (50th percentile), the box represents the range between the first and third quartile (25thâ75th percentile), and the whiskers show 1.5Ã the interquartile range (IQR). |
|
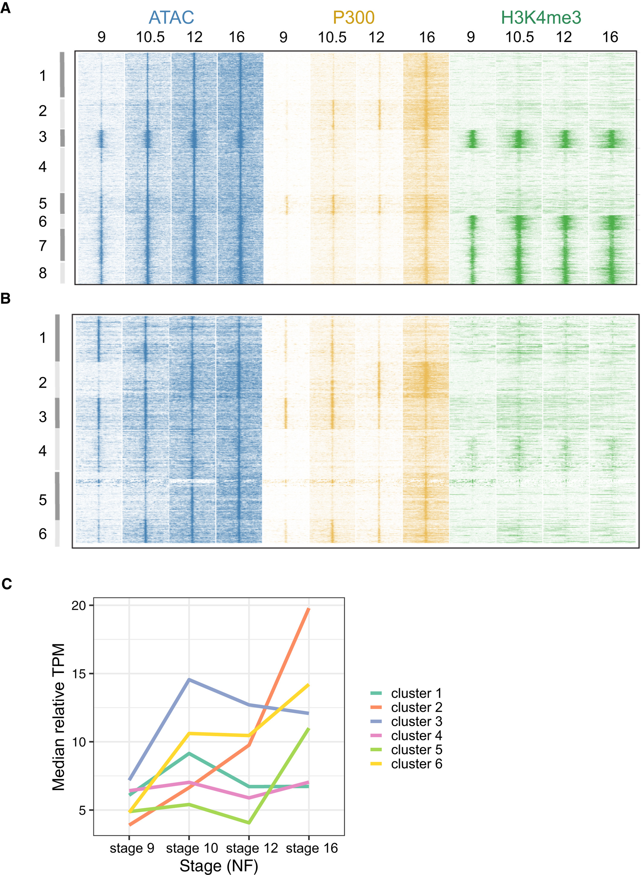
Figure EV1.Chromatin accessibility at promoters and enhancers
Clustering of ATACâseq signal at ATACâseq peaks (center of heatmap, ±5 kb) along with p300 and H3K4me3 ChIPâseq signals at stage 9 (blastula), 10½ (early gastrula), 12 (late gastrula), and 16 (neurula).
Clustering (k 8) on all peaks.
Clustering (k 6) on differential ATACâseq peaks. H3K4me3 marked promoter regions have mostly stable accessibility across the stages, whereas differential accessibility seems restricted to enhancers (p300âbound).
Expression profiles of genes associated to cluster Fig 1B. In the graph, the dots represent median expression values (transcripts per million) of genes. The solid lines connect these expression values across each stage. |
|
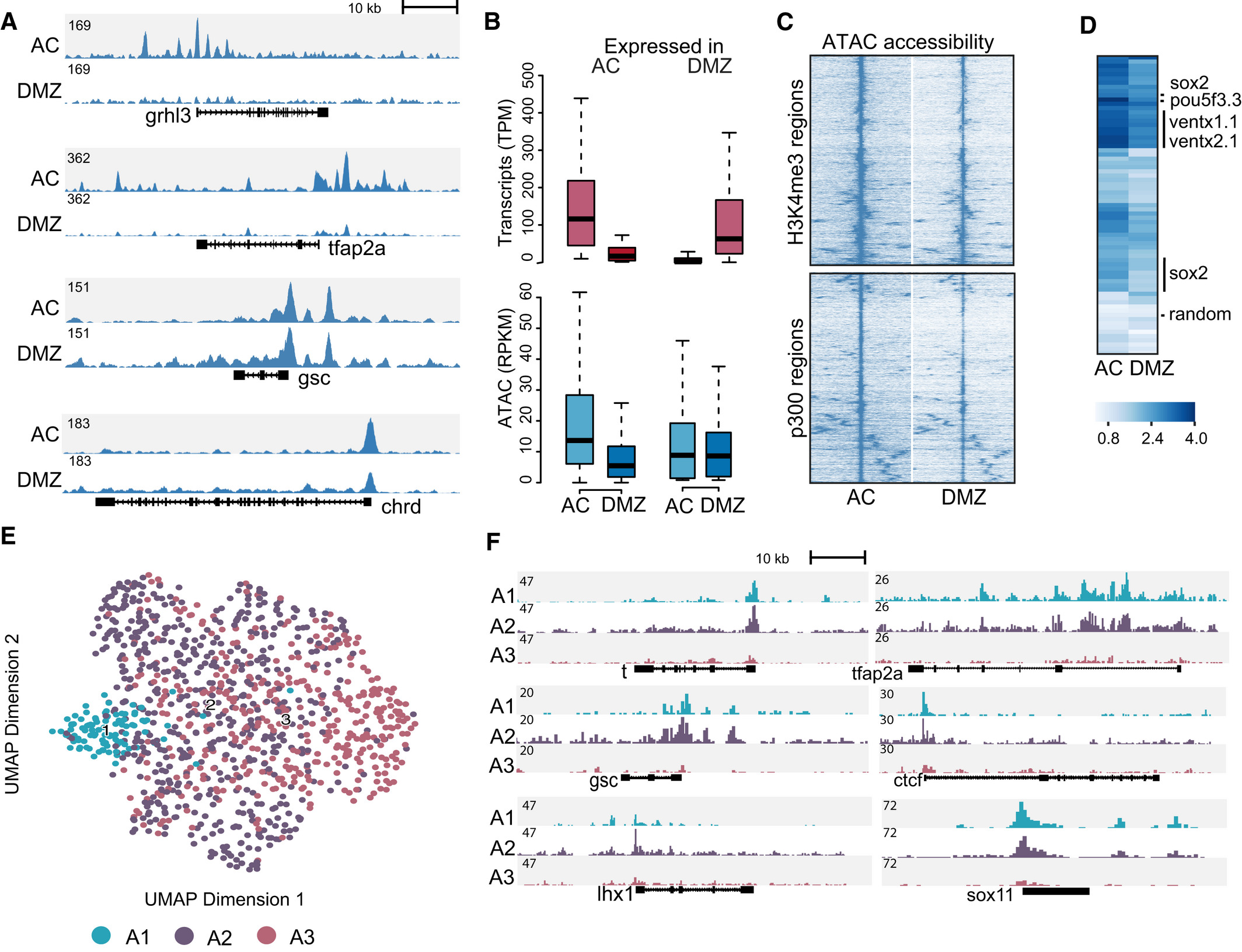
Figure 2.Chromatin accessibility in animal cap (AC) and dorsal marginal zone (DMZ)
Genome browser view of AC and DMZ accessibility profiles for ectodermâexpressed (tfap2a and grhl3) and organizerâexpressed (gsc and chrd) marker genes.
Boxplots showing differential gene expression (AC versus DMZ) and associated ATACâseq signals (Two biological replicates). The central band within the boxplot represents the median and the whiskers show 1.5 times the range between the first and third quartile (IQR).
Hierarchical clustering of AC and DMZ ATACâseq data on H3K4me3âpositive (top) and p300âpositive (bottom) ATACâseq peaks.
Heatmap showing accessibility signal (log1p of fold over background) at p300âpositive ATACâseq peaks surrounding pluripotency genes (ventx1/ventx2, pou5f3 and sox2). The row labeled ârandomâ shows accessibility signals at random genomic loci.
Singleâcell ATACâseq UMAP projection of cells derived from gastrula stage embryos (stage 10½), colored by cluster.
Genomic tracks showing aggregated accessibility of singleâcell ATACâseq clusters at the t (tbxt), tfap2a, gsc, ctcf, lhx1 and sox11 loci. |
|
Figure EV2.Regionâspecific chromatin accessibility
A.
Genome browser view of AC and DMZ ATACâseq at regulatory regions of key pluripotency genes (pou5f3.3, ventx1.2, sox2, and ventx1.1). Most of the genes show relatively higher accessibility for animal cap cells and lower signals in DMZ.
B, C.
Sample statistics for singleâcell ATACâseq clusters A1âA3. The ridge plots display the distribution of transcription start site (TSS) enrichment (B) and unique nuclear fragments (log10 of nFrags; C) over the cells in clusters A1âA3. The TSS enrichment is determined by the peak signal (centered at the TSS of annotated genes) relative to the flanking regions (± 1,900â2,000 bp). Unique nuclear fragments represent those fragments that do not map to mitochondrial genome. |
|
Figure 3.Cellular heterogeneity and developmental trajectories in blastula and gastrula stages
A, B.
UMAP visualization of whole embryo scRNAâseq for stages 8, 10, and 12 colored by stage (A) and cell type annotations (B). |
|
Figure EV3.Singleâcell transcriptome analysis of early development
Analysis of singleâcell RNAâseq data (Briggs et al, 2018). Panels depict 7,705 filtered cells of stage 8, 10 and 12 embryos, shown in Uniform Manifold Approximation and Projection (dimensionality reduction).
Cell type annotation based on marker gene expression (Briggs et al, 2018).
Cell clusters (Louvain clusters L0âL20) based on hypervariable genes, labeled with predominant cell type annotation. Cluster labels contain cluster number, followed by predominant cell annotations and the stage it was derived from in brackets. Abbreviations: NoNEct, nonâneural ectoderm; Neur, neural plate; O, organizer; End, endoderm; Not, notochord; VMes, ventral mesoderm; Ect, ectoderm; Blas, blastula; NEct, neural ectoderm; InvDMes, involuted dorsal mesoderm; MZ, marginal zone; Tlbd, tailbud; Cil, ciliated epidermal progenitor; Misc, miscellaneous. |
|
Figure 4.scRNAâseq of handâpicked cells from stage 10½ dissected AC and DMZ explants
Dimensionality reduction using UMAP. Each dot represents a cell. Colors indicate AC and DMZ.
As panel (A), colors indicate clusters (C0âC6).
Feature maps, showing the expression of selected genes in single cells (cf. Appendix Fig S2). Color scale represents the gene expression value (log1pâtransformed counts per 10,000 unique reads) for each cell for a given gene, from low (gray) to high (orange).
Heatmap depicting top 100 hypervariable genes in each cluster (cf. Dataset EV5). Color scale represents scaled gene expression (zâscore values). The zâscore values are ranging from â2 to 2.
Spatially restricted AC and DMZ cell clusters embedded in UMAP of whole embryo scRNAâseq data (cf. Fig 3). |
|
Figure EV4.Correlations of regionâspecific and whole embryo single cell clusters
Correlation of AC and DMZ single cell clusters (C0âC6) with whole embryo single cell clusters of whole embryos of stage 8, 10 and 12. |
|
Figure 5.Integration of single‐cell transcriptomics and chromatin accessibility, for identifying regulators driving cluster‐specific gene expression
Heatmap showing motif activity inferred from differential chromatin accessibility of stage 10½‐AC‐DMZ.
Heatmap showing motifs identified based on regulatory regions closest to cluster‐specific genes, and regression to cluster gene expression.
Heatmap of transcription factor (TF)‐motif combinations showing cluster‐specific motif activity (z‐score, color) and gene expression (size of dot). Motifs and the Motif‐TF combinations were hierarchically clustered. |
|
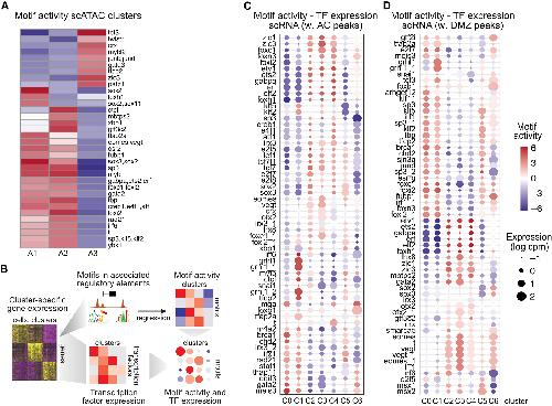
Figure EV5.Transcription factor motifs and expression of single cell clusters
A.
Heatmap showing motif activity inferred from differential chromatin accessibility of singleâcell ATACâseq.
B.
Schematic overview, outlining the steps involved in the integrative analysis: (1) Identifying transcription factor motifs associated with regulatory regions closest to clusterâspecific genes, and regression to cluster gene expression; (2) Prioritizing transcription factors based on their gene expression and the corresponding motif activity in specific clusters. Combining the information (lower right panel) on motif activity (color of dots) and corresponding transcription factor expression (size of dots) allows prediction of factors that may play a role in cell clusterâspecific gene expression.
C, D.
Heatmaps of transcription factorâmotif combinations showing clusterâspecific motif activity (zâscore, color) and transcription factor expression (size of dot) for animal cap (panel C) and dorsal marginal zone (panel D) peak sets.
|
|
Figure 6.Induction of organizer gene expression in AC cells
Heatmap showing log2 fold expression changes of differentially expressed genes in AC tissues overexpressing Foxb1, Foxb1âEomes, Eomes, Irx3, Irx3âOtx2, Otx2, and Lhx8.
Correlation heatmap of overexpression RNAâseq samples and singleâcell clusters.
Fold enrichment of genes with zygotically defined (ZyD) H3K4me3 at their promoter in AC with transcription factor overexpression. Asterisk indicates hypergeometric Pâvalue ⤠0.01.
|