XB-ART-57828
Nat Commun
2021 Feb 19;121:1157. doi: 10.1038/s41467-021-21426-7.
Show Gene links
Show Anatomy links
Characterising open chromatin in chick embryos identifies cis-regulatory elements important for paraxial mesoderm formation and axis extension.
Mok GF, Folkes L, Weldon SA, Maniou E, Martinez-Heredia V, Godden AM, Williams RM, Sauka-Spengler T, Wheeler GN, Moxon S, Münsterberg AE.
???displayArticle.abstract???
Somites arising from paraxial mesoderm are a hallmark of the segmented vertebrate body plan. They form sequentially during axis extension and generate musculoskeletal cell lineages. How paraxial mesoderm becomes regionalised along the axis and how this correlates with dynamic changes of chromatin accessibility and the transcriptome remains unknown. Here, we report a spatiotemporal series of ATAC-seq and RNA-seq along the chick embryonic axis. Footprint analysis shows differential coverage of binding sites for several key transcription factors, including CDX2, LEF1 and members of HOX clusters. Associating accessible chromatin with nearby expressed genes identifies cis-regulatory elements (CRE) for TCF15 and MEOX1. We determine their spatiotemporal activity and evolutionary conservation in Xenopus and human. Epigenome silencing of endogenous CREs disrupts TCF15 and MEOX1 gene expression and recapitulates phenotypic abnormalities of anterior-posterior axis extension. Our integrated approach allows dissection of paraxial mesoderm regulatory circuits in vivo and has implications for investigating gene regulatory networks.
???displayArticle.pubmedLink??? 33608545
???displayArticle.pmcLink??? PMC7895974
???displayArticle.link??? Nat Commun
???displayArticle.grants??? [+]
BB/N007034/1 Biotechnology and Biological Sciences Research Council , MR/R000549/1 Medical Research Council
Species referenced: Xenopus laevis
Genes referenced: cdx2 ddc foxo1 homer1 hoxa11 hoxa2 hoxa5 lef1 rara sall4 spry1 tcf15 zic3
???attribute.lit??? ???displayArticles.show???
|
|
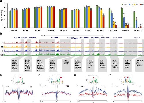
Fig. 1: Transcriptional profiling of developing somites. a Schematic representation of HH14 chick embryo with presomitic mesoderm (PSM), epithelial somite (ES), maturing somite (MS) and differentiated somite (DS) dissected for RNA-seq and ATAC-seq, in triplicate. bâd Volcano plots showing enriched genes (log fold change >1.5) comparing PSM with ES, ES with MS, and MS with DS. e Heat map showing GO terms associated with PSM or DS enriched genes. f Clusters of highly correlated genes identified for myoblast differentiation and cartilage condensation. g Wnt, FGF and retinoic acid (RA) signalling pathways are shown in heat map. h Heat map showing k-means linear enrichment clustering across PSM, ES, MS and DS. i Dimension reduction algorithm t-SNE used to map top genes in each cluster determined by k-means. j Cluster B and k Cluster I are shown with some genes labelled to identify key transcription factors and signalling components. |
|
|
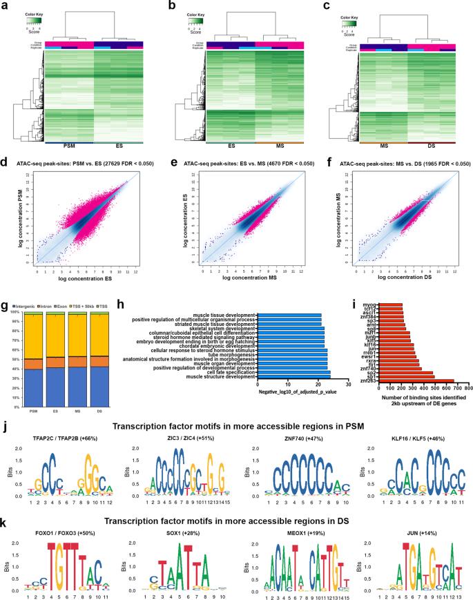
Fig. 2: Genome-wide profile of chromatin accessibility dynamics during somite development. a Correlation heat maps of accessible chromatin regions (ATAC-seq peak sites) comparing PSM and ES, b ES and MS and c MS and DS. d MA plots of significantly differential peak sites (pink) comparing PSM with ES, e ES with MS and f MS with DS. g Bar plot showing proportions of total genome sequence of peaks in PSM, ES, MS and DS (error barsâ=âSD). Nearly half of all peaks lie within 50âkb of the promoter and TSS and half are in intergenic and intron regions. h GO terms associated with enriched transcription factors in DS compared to PSM. For enriched GO terms, p values were obtained from a modified Fisher exact test. i Number of transcription factor binding sites identified within 2âkb upstream of differentially expressed genes in DS compared to PSM. j Motif enrichment analysis performed using Homer. Transcription factor motifs identified as enriched in PSM accessible regions and k in DS accessible regions. Percentage indicates increase of motifs identified in either PSM or DS for each motif. |
|
|
Fig. 3: Differential footprints identified for CDX2 and LEF1 during somite development a Gene expression from mRNA-seq (error barsâ=âSEM, nâ=â3) for CDX2. b Tn5 insertion frequency across all accessible regions containing at least one CDX2 motif, at nucleotide resolution in PSM, ES, MS and DS reveals the presence of a footprint centred on the CDX2 motif. Differential footprinting for CDX2 motif comparing PSM and ES, c PSM and MS, and d PSM and DS. e Gene expression for LEF1 (error barsâ=âSEM, nâ=â3). f Differential footprinting for LEF1 motif comparing PSM and ES, g PSM and MS, and h PSM and DS. Similar GO terms for genes associated with (i) CDX2 footprints and (j) LEF1 footprints. For enriched GO terms, p values were obtained from a modified Fisher exact test. k, l Proteinâprotein network analysis using STRING database. Interactions between genes identified with (k) CDX2 and (l) LEF1 footprints in an accessible region, within 10âkb upstream or downstream. Highlighted in red are genes correlated with embryonic morphogenesis in CDX2-associated genes and animal organ morphogenesis in LEF1-associated genes. m Venn diagram of CDX2-associated genes against LEF1-associated genes identified only four common genesâMsgn1, Sall4, Spry1 and DDC. |
|
|
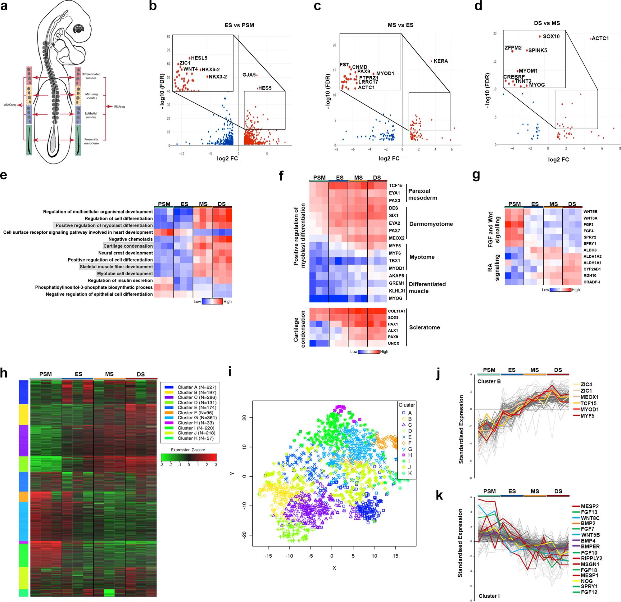
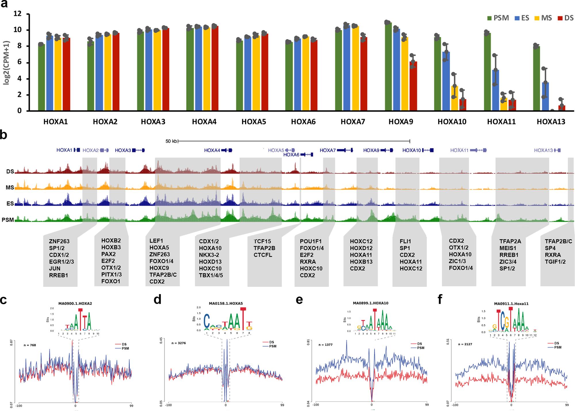
Fig. 4: Chromatin accessibility and differential footprints for HoxA cluster. a Gene expression from mRNA-seq for HoxA cluster (error barsâ=âSEM, nâ=â3) in paraxial mesoderm regions. b Genome browser views of ATAC-seq profile across the HoxA cluster. ATAC and RNA profiles are shown in green for PSM, in blue for ES, in yellow for MS and in red for DS. Grey boxes indicate intergenic accessible regions and transcription factor footprints identified within those regions. Genome-wide differential footprinting for (c) HoxA2, (d) HoxA5, (e) HoxA10 and (f) HoxA11 between PSM and DS. |
|
|
Fig. 5: Identification of a regulatory element for TCF15. a ATAC-seq profile at the TCF15 locus. Grey boxes indicate putative enhancers identified (TCF15 Enh-1 and TCF15 Enh-2). RARA footprint identified within TCF15 Enh-2. Mutant reporter sequence for TCF15 Enh-2 RARA mutant. b TCF15 Enh-1 (nâ=â15/15) and c TCF15 Enh-2 (nâ=â9/9) reporter expression in presomitic mesoderm (Psm), notochord (Nc), somites (So) and lateral plate mesoderm (Lpm). d Combined TCF15 Enh-1/Enh-2 reporter expression (nâ=â9/9). e Transverse sections of embryo in c immunostained for Citrine showing TCF15 Enh-2 expression in somites and lateral plate mesoderm, white dashed line in c indicates location of section, representative of (nâ=â4/4). Nuclei stained with DAPI (blue). f TCF15 Enh-2 Citrine reporter with RARA binding site mutation displays lack of expression in somites (nâ=â6/6). Epigenome engineering using dCas9-Krab with (g) control scrambled sgRNAs resulted in no change (nâ=â8/9) and (h) sgRNAs targeting endogenous RARA binding site led to loss of TCF15 expression (nâ=â6/8) as shown by wholemount in situ hybridisation. i Percentage of embryos with normal (blue) or reduced (orange) TCF15 in situ expression after electroporation of control scrambled sgRNA with dCas9-Krab or sgRNAs targeting TCF15 Enh-2 RARA binding site with dCas9-Krab. All scale barsâ=â500âμm except for e scale barâ=â100âμm. |
|
|
Fig. 6: Identification of a regulatory element for MEOX1. a ATAC-seq profile at MEOX1 locus. Grey box indicates putative enhancer identified. FOXO1 and ZIC3 footprints identified within enhancer element. Mutant reporter sequence for MEOX1 Enh ZIC/FOXO mutant. b MEOX1 Enh reporter expression in presomitic mesoderm (Psm) and in somites (So) (nâ=â13/13). c Transverse sections of embryo in b immunostained for Citrine showing MEOX1 Enh expression in epithelial somites, white dashed line in b indicates location of section, representative of (nâ=â4/4). Nuclei stained with DAPI (blue). d Still photographs from a time-lapse movie of MEOX1 Enh with the primitive streak (Ps) indicated. Fluorescent activity first observed in prospective paraxial mesoderm (Pm) at HH6 and continuous expression in the presomitic mesoderm (Psm) at HH7 prior to expression in somites (So) at HH8 and HH10 (nâ=â3/3). e FOXO1 and ZIC3 binding site mutation in MEOX1 Enh Citrine reporter led to loss of expression (nâ=â6/7). Epigenome engineering using dCas9-Krab with (f) control scrambled sgRNAs resulted in no change (nâ=â6/7) and (g) sgRNAs targeting endogenous FOXO1 and ZIC3 binding sites led to loss of MEOX1 expression (nâ=â9/11) as shown by wholemount in situ hybridisation. h Percentage of embryos with normal (blue) or reduced (orange) MEOX1 expression after injection and electroporation of control scrambled sgRNA with dCas9-Krab or sgRNAs targeting MEOX1 Enh FOXO1 and ZIC3 binding sites with dCas9-Krab. i Proteinâprotein network analysis using STRING database. Interactions between genes identified with MEOX1 footprints in an accessible region, within 10âkb upstream or downstream. Highlighted in red are genes correlated with anatomical structural development based on GO analysis. j RT-qPCR on somites dissected from wild-type (WT) embryos, or embryos electroporated with control scrambled sgRNA and dCas9-Krab, or sgRNAs targeting MEOX1 Enh FOXO1 and ZIC3 binding sites with dCas9-Krab. Statistical significance was determined by a two-tailed Studentâs t test. **pâ=â0.001â0.01; *pâ=â0.01â0.1; ns not significant. All scale barsâ=â500âμm except for c scale barâ=â100âμm. |
|
|
Fig. 7: Evolutionary conservation of MEOX1 enhancer and regulatory mechanism across vertebrates. a Genomic alignment of chick MEOX1 locus, ~10âkb. Exons and introns are represented by blue boxes and lines. Clustered green vertical lines indicate sequence identity between different species. The height of bars indicates extent of conservation in different species: turkey, zebra finch, American alligator, Chinese softshell turtle, Lizard, Human, Mouse, Zebrafish, Nile tilapia, Stickleback, Medaka, Fugu, Lamprey and Xenopus tropicalis, as indicated on the left of each row. Grey shading indicates the location of the MEOX1 Enh. b Expression of the conserved human MEOX1 Enh reporter in presomitic mesoderm, somites and lateral plate mesoderm in a HH9 chick embryo (nâ=â6/6). c Mutation of FOXO1 and ZIC3 binding sites in the human MEOX1 Enh Citrine reporter led to loss of expression (nâ=â4/4). d Chick MEOX1 Enh reporter injected into 1 cell of a Xenopus laevis 2-cell embryo shows Citrine expression in paraxial mesoderm (St14, white arrowheads (nâ=â6/6)) and in early somites and elongated myofibres (St25 (nâ=â6/6), St33 (nâ=â6/6), St42 (nâ=â6/6), white arrowheads). A-P anteriorâposterior. Scale bars for b, c =â500âμm, d scale barâ=â250âμm. |
References [+] :
Abou-Elhamd,
Klhl31 attenuates β-catenin dependent Wnt signaling and regulates embryo myogenesis.
2015, Pubmed,
Xenbase
Abou-Elhamd, Klhl31 attenuates β-catenin dependent Wnt signaling and regulates embryo myogenesis. 2015, Pubmed , Xenbase
Aires, Deconstructing the molecular mechanisms shaping the vertebrate body plan. 2018, Pubmed
Ambele, Identification of transcription factors potentially involved in human adipogenesis in vitro. 2017, Pubmed
Bayrakli, Mutation in MEOX1 gene causes a recessive Klippel-Feil syndrome subtype. 2013, Pubmed
Bénazéraf, Formation and segmentation of the vertebrate body axis. 2013, Pubmed
Berti, Time course and side-by-side analysis of mesodermal, pre-myogenic, myogenic and differentiated cell markers in the chicken model for skeletal muscle formation. 2015, Pubmed
Biesiada, Myogenic basic helix-loop-helix proteins and Sp1 interact as components of a multiprotein transcriptional complex required for activity of the human cardiac alpha-actin promoter. 1999, Pubmed
Bothe, The molecular setup of the avian head mesoderm and its implication for craniofacial myogenesis. 2006, Pubmed
Bray, Near-optimal probabilistic RNA-seq quantification. 2016, Pubmed
Brent, Developmental regulation of somite derivatives: muscle, cartilage and tendon. 2002, Pubmed
Buenrostro, Transposition of native chromatin for fast and sensitive epigenomic profiling of open chromatin, DNA-binding proteins and nucleosome position. 2013, Pubmed
Burgess, Requirement of the paraxis gene for somite formation and musculoskeletal patterning. 1996, Pubmed
Chalamalasetty, Mesogenin 1 is a master regulator of paraxial presomitic mesoderm differentiation. 2014, Pubmed
Chapman, Improved method for chick whole-embryo culture using a filter paper carrier. 2001, Pubmed
Chawengsaksophak, Cdx2 is essential for axial elongation in mouse development. 2004, Pubmed
Christ, Amniote somite derivatives. 2007, Pubmed
Delattre, Gene fusion with an ETS DNA-binding domain caused by chromosome translocation in human tumours. 1992, Pubmed
Dubrulle, fgf8 mRNA decay establishes a gradient that couples axial elongation to patterning in the vertebrate embryo. 2004, Pubmed
Dunty, Transcriptional profiling of Wnt3a mutants identifies Sp transcription factors as essential effectors of the Wnt/β-catenin pathway in neuromesodermal stem cells. 2014, Pubmed
Engler, Golden gate shuffling: a one-pot DNA shuffling method based on type IIs restriction enzymes. 2009, Pubmed
Feng, Identifying ChIP-seq enrichment using MACS. 2012, Pubmed
Fulco, Activity-by-contact model of enhancer-promoter regulation from thousands of CRISPR perturbations. 2019, Pubmed
Gaffney, Mapping and predicting gene-enhancer interactions. 2019, Pubmed
Galceran, Wnt3a-/--like phenotype and limb deficiency in Lef1(-/-)Tcf1(-/-) mice. 1999, Pubmed
Ge, iDEP: an integrated web application for differential expression and pathway analysis of RNA-Seq data. 2018, Pubmed
Ghyselinck, Retinoic acid signaling pathways. 2019, Pubmed
Gros, WNT11 acts as a directional cue to organize the elongation of early muscle fibres. 2009, Pubmed , Xenbase
Gros, A two-step mechanism for myotome formation in chick. 2004, Pubmed
Grünewald, Chimeric EWSR1-FLI1 regulates the Ewing sarcoma susceptibility gene EGR2 via a GGAA microsatellite. 2015, Pubmed
HAMBURGER, A series of normal stages in the development of the chick embryo. 1951, Pubmed
Iimura, Collinear activation of Hoxb genes during gastrulation is linked to mesoderm cell ingression. 2006, Pubmed
Iimura, Establishment of Hox vertebral identities in the embryonic spine precursors. 2009, Pubmed
Iimura, Dual mode of paraxial mesoderm formation during chick gastrulation. 2007, Pubmed
Kalcheim, Cell rearrangements during development of the somite and its derivatives. 2005, Pubmed
Kent, The human genome browser at UCSC. 2002, Pubmed
Kmita, Organizing axes in time and space; 25 years of colinear tinkering. 2003, Pubmed
Langfelder, WGCNA: an R package for weighted correlation network analysis. 2008, Pubmed
Langfelder, Defining clusters from a hierarchical cluster tree: the Dynamic Tree Cut package for R. 2008, Pubmed
Langmead, Fast gapped-read alignment with Bowtie 2. 2012, Pubmed
Lee, TCF12 protein functions as transcriptional repressor of E-cadherin, and its overexpression is correlated with metastasis of colorectal cancer. 2012, Pubmed
Li, FastCloning: a highly simplified, purification-free, sequence- and ligation-independent PCR cloning method. 2011, Pubmed , Xenbase
Li, Identification of transcription factor binding sites using ATAC-seq. 2019, Pubmed
Li, The Sequence Alignment/Map format and SAMtools. 2009, Pubmed
Linker, beta-Catenin-dependent Wnt signalling controls the epithelial organisation of somites through the activation of paraxis. 2005, Pubmed
Livak, Analysis of relative gene expression data using real-time quantitative PCR and the 2(-Delta Delta C(T)) Method. 2001, Pubmed
Love, Moderated estimation of fold change and dispersion for RNA-seq data with DESeq2. 2014, Pubmed
Mankoo, The concerted action of Meox homeobox genes is required upstream of genetic pathways essential for the formation, patterning and differentiation of somites. 2003, Pubmed
McColl, 4D imaging reveals stage dependent random and directed cell motion during somite morphogenesis. 2018, Pubmed
Metzis, Nervous System Regionalization Entails Axial Allocation before Neural Differentiation. 2018, Pubmed
Mohamed, Mutations in MEOX1, encoding mesenchyme homeobox 1, cause Klippel-Feil anomaly. 2013, Pubmed
Mok, Expression of myogenic regulatory factors in chicken embryos during somite and limb development. 2015, Pubmed
Nakamoto, CIZ, a zinc finger protein that interacts with p130(cas) and activates the expression of matrix metalloproteinases. 2000, Pubmed
Neijts, Cdx is crucial for the timing mechanism driving colinear Hox activation and defines a trunk segment in the Hox cluster topology. 2017, Pubmed
Neijts, At the base of colinear Hox gene expression: cis-features and trans-factors orchestrating the initial phase of Hox cluster activation. 2017, Pubmed
Noordermeer, Temporal dynamics and developmental memory of 3D chromatin architecture at Hox gene loci. 2014, Pubmed
Ramírez, deepTools2: a next generation web server for deep-sequencing data analysis. 2016, Pubmed
Rhinn, Retinoic acid signalling during development. 2012, Pubmed
Ross-Innes, Differential oestrogen receptor binding is associated with clinical outcome in breast cancer. 2012, Pubmed
Schmidt, Dynamic expression of Lef/Tcf family members and beta-catenin during chick gastrulation, neurulation, and early limb development. 2004, Pubmed
Schmidt, Expression of (beta)-catenin in the developing chick myotome is regulated by myogenic signals. 2000, Pubmed
Skuntz, Lack of the mesodermal homeodomain protein MEOX1 disrupts sclerotome polarity and leads to a remodeling of the cranio-cervical joints of the axial skeleton. 2009, Pubmed
Song, Smad1 transcription factor integrates BMP2 and Wnt3a signals in migrating cardiac progenitor cells. 2014, Pubmed , Xenbase
Szklarczyk, STRING v11: protein-protein association networks with increased coverage, supporting functional discovery in genome-wide experimental datasets. 2019, Pubmed
Tabariès, Cdx protein interaction with Hoxa5 regulatory sequences contributes to Hoxa5 regional expression along the axial skeleton. 2005, Pubmed
Tahara, Sall4 regulates neuromesodermal progenitors and their descendants during body elongation in mouse embryos. 2019, Pubmed
van den Akker, Cdx1 and Cdx2 have overlapping functions in anteroposterior patterning and posterior axis elongation. 2002, Pubmed
Vermot, Retinoic acid coordinates somitogenesis and left-right patterning in vertebrate embryos. 2005, Pubmed
Williams, Genome and epigenome engineering CRISPR toolkit for in vivo modulation of cis-regulatory interactions and gene expression in the chicken embryo. 2018, Pubmed
Williams, Reconstruction of the Global Neural Crest Gene Regulatory Network In Vivo. 2019, Pubmed
Yang, Cell movement patterns during gastrulation in the chick are controlled by positive and negative chemotaxis mediated by FGF4 and FGF8. 2002, Pubmed
Yang, Pokemon (FBI-1) interacts with Smad4 to repress TGF-β-induced transcriptional responses. 2015, Pubmed
Young, Cdx and Hox genes differentially regulate posterior axial growth in mammalian embryos. 2009, Pubmed
