Click here to close
Hello! We notice that you are using Internet Explorer, which is not supported by Xenbase and may cause the site to display incorrectly.
We suggest using a current version of Chrome,
FireFox, or Safari.
iScience
2021 Jan 20;242:102074. doi: 10.1016/j.isci.2021.102074.
Show Gene links
Show Anatomy links
Neurod4 converts endogenous neural stem cells to neurons with synaptic formation after spinal cord injury.
Fukuoka T, Kato A, Hirano M, Ohka F, Aoki K, Awaya T, Adilijiang A, Sachi M, Tanahashi K, Yamaguchi J, Motomura K, Shimizu H, Nagashima Y, Ando R, Wakabayashi T, Lee-Liu D, Larrain J, Nishimura Y, Natsume A.
???displayArticle.abstract???
The transcriptome analysis of injured Xenopus laevis tadpole and mice suggested that Neurod4L.S., a basic-helix-loop-helix transcription factor, was the most promising transcription factor to exert neuroregeneration after spinal cord injury (SCI) in mammals. We generated a pseudotyped retroviral vector with the neurotropic lymphocytic choriomeningitis virus (LCMV) envelope to deliver murine Neurod4 to mice undergoing SCI. SCI induced ependymal cells to neural stem cells (NSCs) in the central canal. The LCMV envelope-based pseudotypedvector preferentially introduced Neurod4 into activated NSCs, which converted to neurons with axonal regrowth and suppressed the scar-forming glial lineage. Neurod4-induced inhibitory neurons predominantly projected to the subsynaptic domains of motor neurons at the epicenter, and Neurod4-induced excitatory neurons predominantly projected to subsynaptic domains of motor neurons caudal to the injury site suggesting the formation of functional synapses. Thus, Neurod4 is a potential therapeutic factor that can improve anatomical and functional recovery after SCI.
Figure 1. Comparison of the candidate gene expressions in the acute phase between Xenopus laevis tadpoles and aged mice after spinal cord injury(A) The nonclustering heatmap shows the differential expression of basic-helix-loop-helix (bHLH) transcription factors during the regenerative (R) and nonregenerative (NR) stages in the spinal cord after injury in Xenopus laevis (X. laevis).(B) Quantification of mRNA expression levels for candidate genes (Neurod4, Neurod1, Atoh1, Neurog2, Ascl1) in the mouse SCI model. Gene expression levels were compared to those of the Sham (n = 3 mice per group). Statistical analysis was performed using student's t-test: ∗p < 0.05, ∗∗p < 0.005, ∗∗∗p < 0.001 and N.S. = not significant. P = 0.1770 to 1 DPI, 0.7074 to 3 DPI in Neurod4; P = 0.0225 to 1 DPI, 0.2071 to 3 DPI in Neurod1; P = 0.0022 to 1 DPI, 0.0328 to 3 DPI in Atoh1; P = 0.0073 to 1 DPI, 0.0329 to 3 DPI in Neurog2; P < 0.0001 to 1 DPI, 0.1935 to 3 DPI in Ascl1. Data represent the mean ± S.D.(C) Superior expression of genes of X. laevis tadpole (in both L and S chromosomes) to aged mice in the stage for nerve regeneration. The bars indicate that the sum of FPKM ratios in the injured group over the sham group in X. laevis after SCI at 1 and 2 DPIs in the R stage (R1 +R2) was divided by the sum of qPCR values in the SCI group over the sham group at 1 and 3 DPIs (1 DPI +3 DPI). FPKM, fragments per kilobase of transcript per million. DPI, days post injury.See also Table S1.
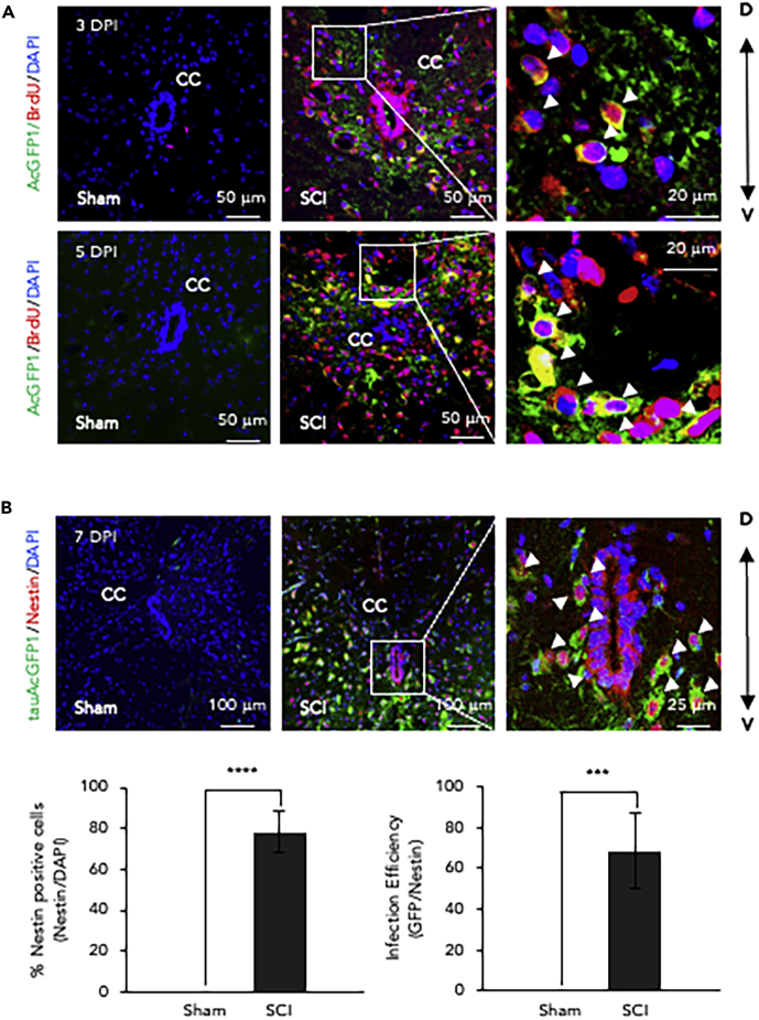
Figure 2. Preferential transduction of pseudotyped retrovirus with envelope of Lymphocytic choriomeningitis virus tropic to neural stem cells(A) Representative images of AcGFP1 (an aqueous green fluorescent protein) (green), BrdU staining (red), and DAPI (blue) of cells around the ependymal cells lining the central canal (CC) in the sham and the SCI at 3 and 5 DPI. High-magnification images of the center panels are shown in the right panels. Arrowheads indicate cells that are both virus infected (AcGFP1-positive) and dividing (BrdU-positive), these can be observed around the CC of SCI at 3 and 5 DPI; however these cannot be observed in the sham.(B) Representative images of tauAcGFP1 (green), Nestin (red), and DAPI (blue) in the sham and the SCI at 7 DPI. A high-magnification image of the center panel is shown in the right panel. Arrowheads indicate cells that are virus infected (tauAcGFP1-positive) and Nestin-positive neural stem cells. The graphs show the percentage of Nestin-positive cells around the CC in the sham and the SCI groups at 7 DPI. The number of Nestin-positive cells in four separated fields were counted in the sham and the SCI groups at 7 DPI (Figure S2C). The efficiency of the virus in infecting activated neural stem cells is calculated as the ratio of green fluorescent protein (GFP)-positive cells to Nestin-positive cells. Statistical analysis was performed using student's-t test: ∗∗∗∗p < 0.00005. Data represent the mean ± S.D. CC, central canal; BrdU, Bromodeoxyuridine, 5-bromo-2′-deoxyuridine; DAPI, 4′,6-diamidino-2-phenylindole.See also Figures S2 and S3.
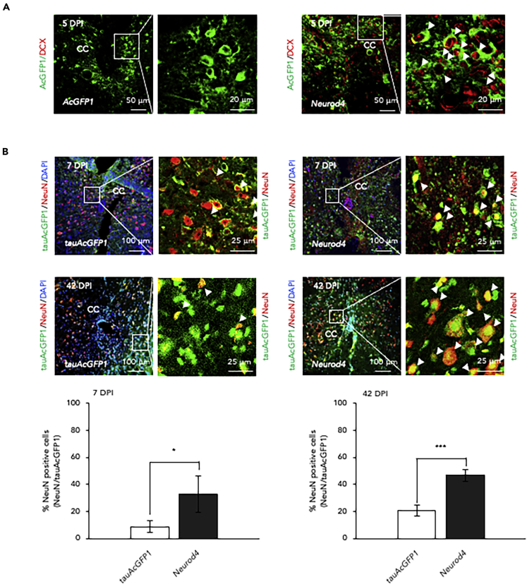
Figure 3. Differentiation of activated neural stem cells into NeuN- and DCX-positive neurons by introducing Neurod4 into mice(A) Neuronal differentiation from Neurod4-introduced neural stem cells at 5, 7, and 42 DPI. Representative images of AcGFP1 (green) and DCX (red) in the AcGFP1 and Neurod4-introduced groups at 5 DPI. High-magnification images of left panels are shown in the right panels. Arrowheads indicate Neurod4-introduced (AcGFP-positive) and immature (DCX-positive) neurons.(B) Representative images of tauAcGFP1 (green), NeuN (red), and DAPI (blue) in the tauAcGFP1 and Neurod4-introduced groups at 7 and 42 DPI. High-magnification images of left panels are shown in right panels. Arrowheads indicate Neurod4-introduced (AcGFP-positive) and mature (NeuN-positive) neurons. The graphs show the percentage of NeuN-positive cells in GFP-positive cells around the CC in the tauAcGFP1 and Neurod4-introduced group at 7 and 42 DPI. Statistical analysis was performed using student's-t test: ∗p < 0.05 and ∗∗∗p < 0.0005. Data represent the mean ± S.D. DCX, doublecortin.
Figure 4. Promotion of the differentiation of excitatory and inhibitory neurons by Neurod4 expression in activated neural stem cells(A) Representative images depicting in situ hybridization (ISH) analysis of Slc17a6 (purple), the mRNA for the excitatory neuronal marker VGlut2, and Slc6a5 (red), the mRNA for the inhibitory neuronal marker GlyT2, in AcGFP1-positive cells expressing Neurod4 at 42 DPI.(B) Relative quantification of mRNA expression levels of neuronal subtype marker genes, Slc17a6 and Slc6a5 in AcGFP1 and Neurod4-expressing spinal cords at 42 DPI. Statistical analysis was performed using student's-t test: ∗p < 0.05 and ∗∗p < 0.005. Data represent the mean ± S.D.(C) The percentage of neuronal subtypes differentiated from Neurod4-introduced GFP-positive cells. The number of positive cells was calculated using the H-score of RNAscope as the semi-quantitative expression level.(D) Representative images of ChAT (red) in Neurod4-introduced AcGFP1-positive cells (green) in the spinal cord of the Neurod4-introduced group mice at 42 DPI. Images are zoomed up to right panels in rectangles of left panels. Arrowheads indicate the expression of ChAT in Neurod4-introduced AcGFP1-positive cells around CC. ChAT, choline acetyltransferase.
Figure 5. Projections into motor neurons of Neurod4-introduced excitatory and inhibitory neurons(A) Representative images of cell soma of Slc17a6-expressing (excitatory) Neurod4-introduced Syp-AcGFP1-expressing neurons at the dorsal portion of the gray matter, laminae (IV–V) and excitatory synapses in the motor neurons at the epicenter and at levels L2-L5 of the spinal cord. Arrows indicate the cell soma labeled by Slc17a6 (excitatory) (purple) in Neurod4-introduced cells (Syp-AcGFP1, green), and arrowheads indicate synapses labeled by presynaptic markers from Neurod4-introduced cells (Syp-AcGFP1, green), and the excitatory postsynaptic marker (PSD-95, red)-positive in the motor neurons at the epicenter and at levels L2-L5 of the spinal cord.(B) Schematic cartoon of projection of newly formed relay neurons from the epicenter to motor neurons at the levels L2-L5 of the spinal cord.(C) Representative images of the cell soma of Slc6a5-expressing (inhibitory) Neurod4-introduced Syp-AcGFP1-expressing neurons at the intermediate portion of the gray matter, (laminae V–VI) and inhibitory synapses in the motor neurons at the epicenter and levels L2-L5 of the spinal cord. Arrows indicate the cell soma labeled by Slc6a5 (inhibitory) (red) from Neurod4-introduced cells (Syp-AcGFP1, green), and arrowheads indicate synapses labeled by presynaptic markers from Neurod4-introduced cells (Syp-AcGFP1, green), and the inhibitory postsynaptic marker (GlyR, red)-positive in the motor neurons at the epicenter and levels L2-L5 of the spinal cord.(D) Schematic cartoon of projection of newly formed inhibitory neuron from epicenter to motor neurons at the epicenter. MN, motor neuron.See also Figure S4.
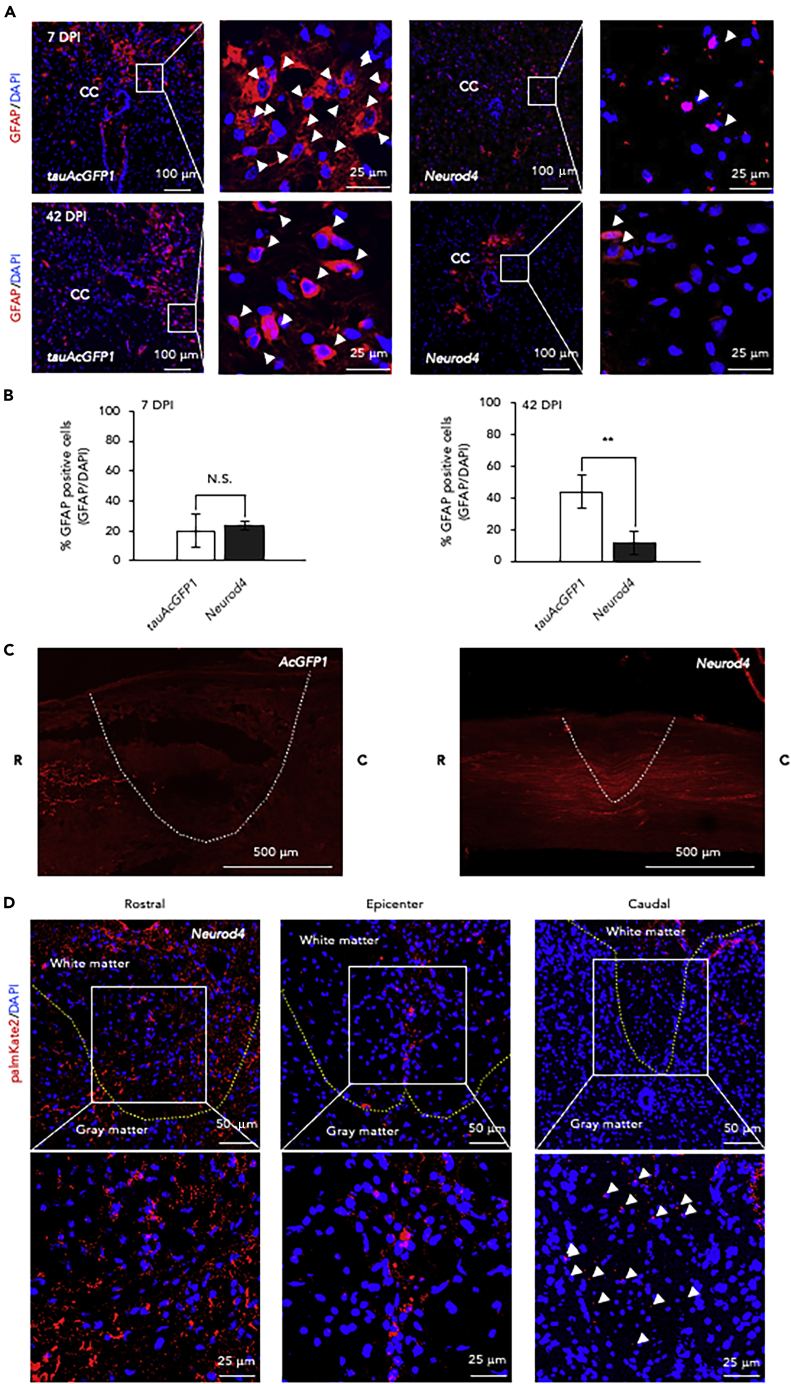
Figure 6. Glial scar suppression and axonal tracing from projection neurons of M1 cortex beyond injured region of spinal cord after recovery(A) Representative images of GFAP (red) and DAPI (blue) in tauAcGFP1 and Neurod4-introduced cells at 7 and 42 DPI. Arrowheads indicate the expression of GFAP protein.(B) The percentage of GFAP-expressing astrocytes relative to DAPI-labeled cells in the injured spinal cord of tauAcGFP1 and Neurod4-introduced mice at 7 and 42 DPI. Statistical analysis was performed using student's-t test: ∗∗p < 0.005; and N.S. = not significant. Data represent the mean ± S.D.(C) Tissue clearing images of the axons in the corticospinal tract of the post-recovery spinal cord show pal-mKate2-labeled axons (red) in the control group (left, AcGFP1-introduced) and the Neurod4-introduced group (right). White broken line indicates the border of the injury site.(D) Axial images of the axons in the corticospinal tract at the rostral, epicenter and caudal regions are represented as a red dot. High-magnification images of upper panels are shown in lower panels in each sample. A yellow broken line indicates the border between white matter and gray matter. Arrows indicate the axons through corticospinal tract in the caudal region.See also Figures S3 and S5.
Figure 7. Synaptic formation and functional recovery by Neurod4 after SCI(A) Excitatory synapses detected with PSD-95 antibody (light blue) and presynaptic marker (Syp-mKate2) (red) around AcGFP1-expressing cells at the dorsal portion of gray matter, laminae IV–V, at the epicenter of AcGFP1 or Neurod4-introduced group at 42 DPI. Arrowheads indicate the excitatory synapses labeled by a postsynaptic marker (PSD-95) (light blue) and presynaptic marker (Syp-mKate2) (red).(B) Excitatory synapses detected with PSD-95 antibody and presynaptic marker (Syp-mKate2) around ChAT-expressing cells at levels L2-L5 of the spinal cord of AcGFP1, Neurod4-introduced or sham-operated group at 42 DPI. The left panels show the motor neurons stained with anti-ChAT (light blue) antibody in the ventral horn at levels L2-L5 of the spinal cord beyond the injury site in the AcGFP1 and Neurod4-introduced mice at 42 DPI, respectively. Yellow arrowheads indicate ChAT-neurons surrounded with presynaptic markers, Syp-mKate2 (red). The right panels show excitatory synapses detected with PSD-95 (light blue) and Syp-mKate2 (red) in the ventral horn at levels L2-L5 of the spinal cord beyond the injury site in the AcGFP1 and Neurod4-transduced mice at 42 DPI. The lower panel shows excitatory synapses detected with PSD-95 antibody and presynaptic marker (Syp-mKate2) at levels L2-L5 of the spinal cord of sham-operated mice. Arrowheads and arrows indicate functional excitatory synapses and clusters of synapses, respectively.(C) The number of functional synapses in an area (1013 mm2) in the ventral horn beyond the injury site at levels L2-L5 of the spinal cord of mice at 42 DPI (3 mice per group). Statistical analysis was performed using an unpaired t test: ∗∗∗∗p < 0.00005. Data represent the mean ± S.D.(D) Improvement in hindlimb locomotor function was evaluated using the Basso Mouse Scale (BMS) in Neurod4 and AcGFP1-introduced mice for 6 weeks (5 mice per group). Statistical analysis was performed using student's t-test: ∗p < 0.05, ∗∗p < 0.01. Data represent the mean ± S.E.M.(E) Summarized schematic cartoon. Neurod4 introduction differentiates the ependymal-derived neural stem cells into VGlut2-positive-excitatory, GlyT2-positive inhibitory, and ChAT-positive motor neurons. Descending fibers from the M1 cortex synapse with these neurons and motor neurons at levels L2-L5 of the spinal cord, respectively. The VGlut2-positive excitatory neurons relay to motor neurons at levels L2-L5 of the spinal cord.
Alstermark,
Lack of monosynaptic corticomotoneuronal EPSPs in rats: disynaptic EPSPs mediated via reticulospinal neurons and polysynaptic EPSPs via segmental interneurons.
2004, Pubmed
Alstermark,
Lack of monosynaptic corticomotoneuronal EPSPs in rats: disynaptic EPSPs mediated via reticulospinal neurons and polysynaptic EPSPs via segmental interneurons.
2004,
Pubmed Bareyre,
Transgenic labeling of the corticospinal tract for monitoring axonal responses to spinal cord injury.
2005,
Pubmed Barnabé-Heider,
Origin of new glial cells in intact and injured adult spinal cord.
2010,
Pubmed Bermingham,
Proprioceptor pathway development is dependent on Math1.
2001,
Pubmed Casale,
Direct projection of the corticospinal tract to the superficial laminae of the spinal cord in the rat.
1988,
Pubmed Chen,
Hoxb1 controls anteroposterior identity of vestibular projection neurons.
2012,
Pubmed Crosby,
Nanoscale Subsynaptic Domains Underlie the Organization of the Inhibitory Synapse.
2019,
Pubmed Delile,
Single cell transcriptomics reveals spatial and temporal dynamics of gene expression in the developing mouse spinal cord.
2019,
Pubmed Dennis,
bHLH transcription factors in neural development, disease, and reprogramming.
2019,
Pubmed Fink,
Comprehensive Corticospinal Labeling with mu-crystallin Transgene Reveals Axon Regeneration after Spinal Cord Trauma in ngr1-/- Mice.
2015,
Pubmed Gaete,
Spinal cord regeneration in Xenopus tadpoles proceeds through activation of Sox2-positive cells.
2012,
Pubmed
,
Xenbase Gascón,
Identification and Successful Negotiation of a Metabolic Checkpoint in Direct Neuronal Reprogramming.
2016,
Pubmed Hara,
Interaction of reactive astrocytes with type I collagen induces astrocytic scar formation through the integrin-N-cadherin pathway after spinal cord injury.
2017,
Pubmed Holstege,
Brainstem projections to spinal motoneurons: an update.
1987,
Pubmed Holstege,
The anatomy of brain stem pathways to the spinal cord in cat. A labeled amino acid tracing study.
1982,
Pubmed Ippolito,
Quantifying synapses: an immunocytochemistry-based assay to quantify synapse number.
2010,
Pubmed Ito,
Type I interferon inhibits astrocytic gliosis and promotes functional recovery after spinal cord injury by deactivation of the MEK/ERK pathway.
2009,
Pubmed Jones,
The efferent projections from the reticular formation and the locus coeruleus studied by anterograde and retrograde axonal transport in the rat.
1985,
Pubmed Kang,
Lymphocytic choriomeningitis infection of the central nervous system.
2008,
Pubmed Lacroix,
Central canal ependymal cells proliferate extensively in response to traumatic spinal cord injury but not demyelinating lesions.
2014,
Pubmed Lai,
Making sense out of spinal cord somatosensory development.
2016,
Pubmed Lee,
Conversion of Xenopus ectoderm into neurons by NeuroD, a basic helix-loop-helix protein.
1995,
Pubmed
,
Xenbase Lee-Liu,
Genome-wide expression profile of the response to spinal cord injury in Xenopus laevis reveals extensive differences between regenerative and non-regenerative stages.
2014,
Pubmed
,
Xenbase Lee-Liu,
The African clawed frog Xenopus laevis: A model organism to study regeneration of the central nervous system.
2017,
Pubmed
,
Xenbase Li,
Cell transplantation for spinal cord injury: a systematic review.
2013,
Pubmed Liang,
Corticomotoneuronal connections in the rat: evidence from double-labeling of motoneurons and corticospinal axon arborizations.
1991,
Pubmed Liu,
Identification and Bioinformatics Analyses of the Basic Helix-loop-helix Transcription Factors in Xenopus laevis.
2015,
Pubmed
,
Xenbase Llorens-Bobadilla,
Single-Cell Transcriptomics Reveals a Population of Dormant Neural Stem Cells that Become Activated upon Brain Injury.
2015,
Pubmed Lu,
NeuroD1 promotes neuroblastoma cell growth by inducing the expression of ALK.
2015,
Pubmed Mao,
Temporal Response of Endogenous Neural Progenitor Cells Following Injury to the Adult Rat Spinal Cord.
2016,
Pubmed Martin,
Spinal projections of the gigantocellular reticular formation in the rat. Evidence for projections from different areas to laminae I and II and lamina IX.
1985,
Pubmed Masserdotti,
Transcriptional Mechanisms of Proneural Factors and REST in Regulating Neuronal Reprogramming of Astrocytes.
2015,
Pubmed Masserdotti,
Direct neuronal reprogramming: learning from and for development.
2016,
Pubmed Matsuda,
Pioneer Factor NeuroD1 Rearranges Transcriptional and Epigenetic Profiles to Execute Microglia-Neuron Conversion.
2019,
Pubmed McDonough,
Endogenous proliferation after spinal cord injury in animal models.
2012,
Pubmed Meletis,
Spinal cord injury reveals multilineage differentiation of ependymal cells.
2008,
Pubmed Mothe,
Proliferation, migration, and differentiation of endogenous ependymal region stem/progenitor cells following minimal spinal cord injury in the adult rat.
2005,
Pubmed Nakamura,
Cell transplantation therapies for spinal cord injury focusing on induced pluripotent stem cells.
2013,
Pubmed Nishimura,
Interferon-β delivery via human neural stem cell abates glial scar formation in spinal cord injury.
2013,
Pubmed Pataskar,
NeuroD1 reprograms chromatin and transcription factor landscapes to induce the neuronal program.
2016,
Pubmed Pollak,
ASCL1 reprograms mouse Muller glia into neurogenic retinal progenitors.
2013,
Pubmed Puccini,
Distinct neural stem cell tropism, early immune activation, and choroid plexus pathology following coxsackievirus infection in the neonatal central nervous system.
2014,
Pubmed Ramírez-Jarquín,
Excitatory and Inhibitory Neuronal Circuits in the Spinal Cord and Their Role in the Control of Motor Neuron Function and Degeneration.
2018,
Pubmed Rea,
HOTAIRM1 regulates neuronal differentiation by modulating NEUROGENIN 2 and the downstream neurogenic cascade.
2020,
Pubmed Sayyid,
Atoh1 Directs Regeneration and Functional Recovery of the Mature Mouse Vestibular System.
2019,
Pubmed Seo,
Neurogenin and NeuroD direct transcriptional targets and their regulatory enhancers.
2007,
Pubmed
,
Xenbase Smith,
Small Molecules Modulate Chromatin Accessibility to Promote NEUROG2-Mediated Fibroblast-to-Neuron Reprogramming.
2016,
Pubmed Soderblom,
3D Imaging of Axons in Transparent Spinal Cords from Rodents and Nonhuman Primates.
2015,
Pubmed Stein,
The lymphocytic choriomeningitis virus envelope glycoprotein targets lentiviral gene transfer vector to neural progenitors in the murine brain.
2005,
Pubmed Stenudd,
Role of endogenous neural stem cells in spinal cord injury and repair.
2015,
Pubmed Sugimori,
Ascl1 is required for oligodendrocyte development in the spinal cord.
2008,
Pubmed Takeuchi,
Intravenously transplanted human neural stem cells migrate to the injured spinal cord in adult mice in an SDF-1- and HGF-dependent manner.
2007,
Pubmed Ueno,
Corticospinal Circuits from the Sensory and Motor Cortices Differentially Regulate Skilled Movements through Distinct Spinal Interneurons.
2018,
Pubmed Voronova,
Ascl1/Mash1 is a novel target of Gli2 during Gli2-induced neurogenesis in P19 EC cells.
2011,
Pubmed Wang,
Preferential and bidirectional labeling of the rubrospinal tract with adenovirus-GFP for monitoring normal and injured axons.
2011,
Pubmed Wang,
Sub-synaptic, multiplexed analysis of proteins reveals Fragile X related protein 2 is mislocalized in Fmr1 KO synapses.
2016,
Pubmed Wapinski,
Hierarchical mechanisms for direct reprogramming of fibroblasts to neurons.
2013,
Pubmed Yousefifard,
Neural stem/progenitor cell transplantation for spinal cord injury treatment; A systematic review and meta-analysis.
2016,
Pubmed Zhao,
Distinct morphological stages of dentate granule neuron maturation in the adult mouse hippocampus.
2006,
Pubmed Zholudeva,
The Neuroplastic and Therapeutic Potential of Spinal Interneurons in the Injured Spinal Cord.
2018,
Pubmed