Click here to close Hello! We notice that you are using Internet Explorer, which is not supported by Xenbase and may cause the site to display incorrectly. We suggest using a current version of Chrome, FireFox, or Safari.
XB-ART-57939
Dev Cell 2021 Apr 19;568:1118-1130.e6. doi: 10.1016/j.devcel.2021.03.006.
Show Gene links Show Anatomy links

RNA demethylation by FTO stabilizes the FOXJ1 mRNA for proper motile ciliogenesis.

Kim H, Lee YS, Kim SM, Jang S, Choi H, Lee JW, Kim TD, Kim VN.


???displayArticle.abstract???
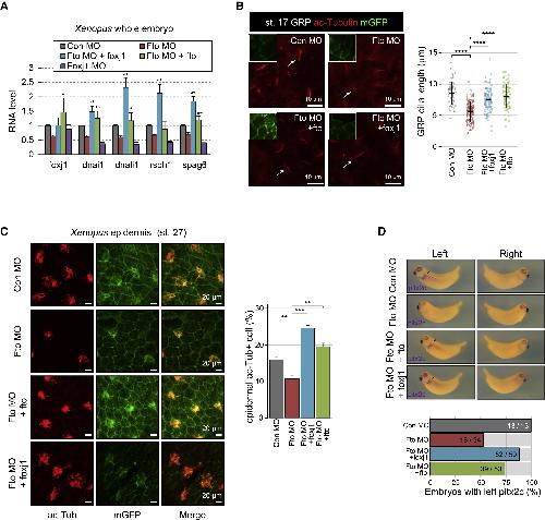
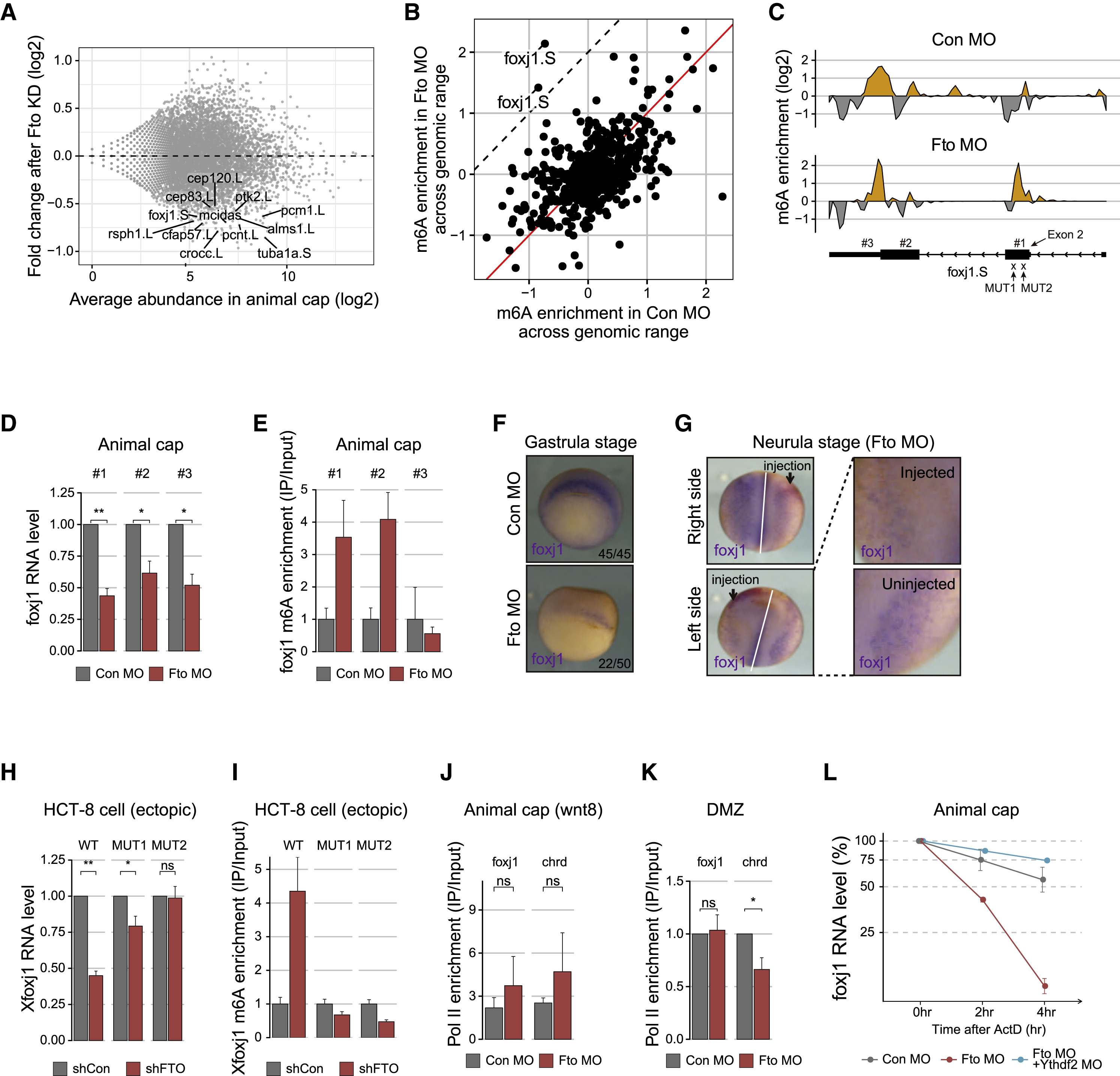
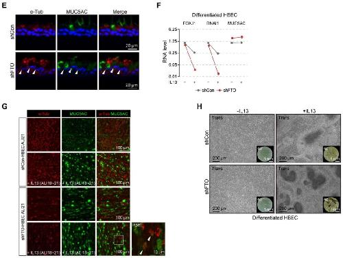
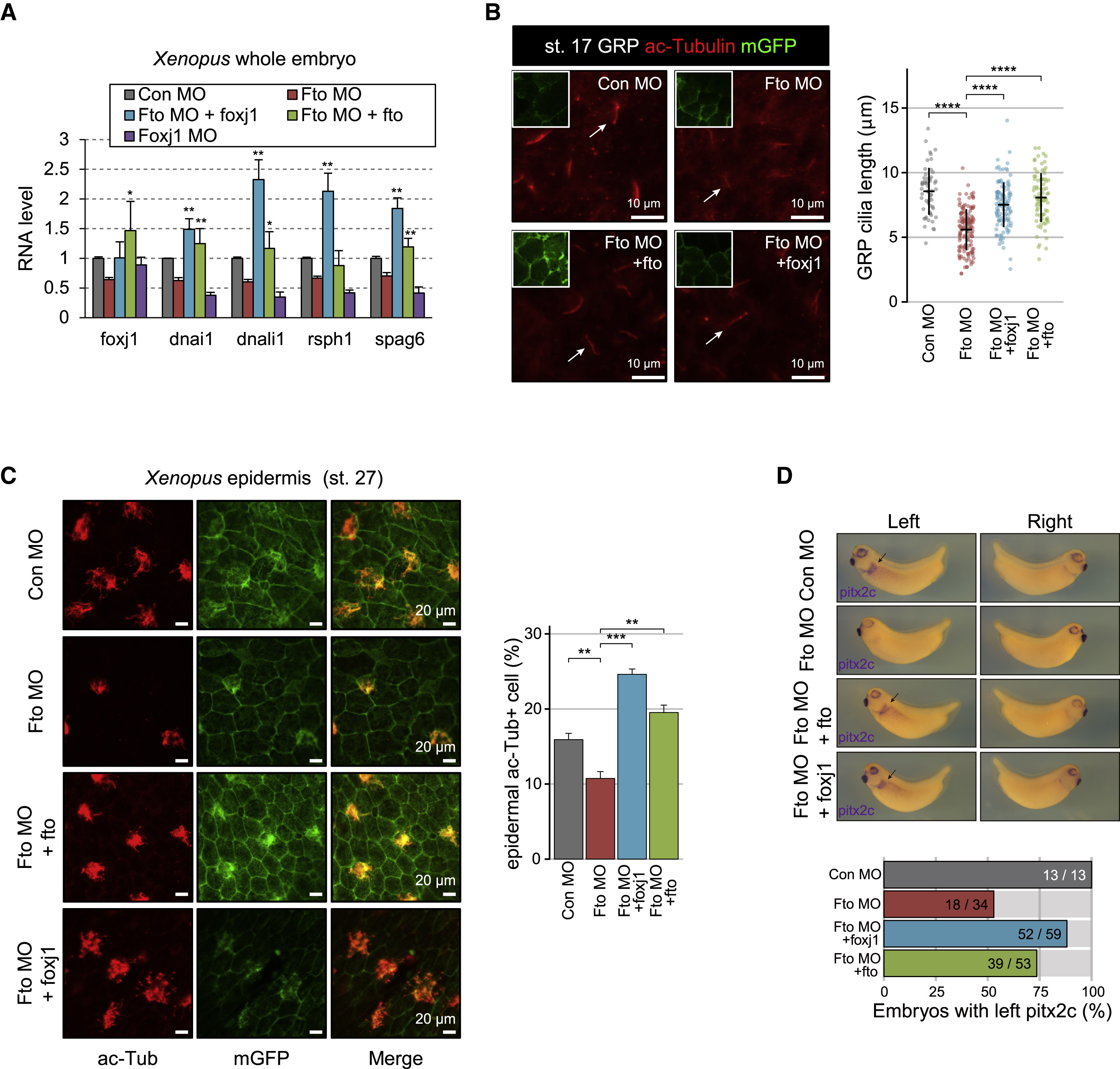
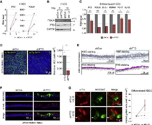
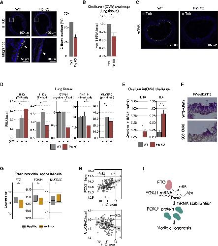
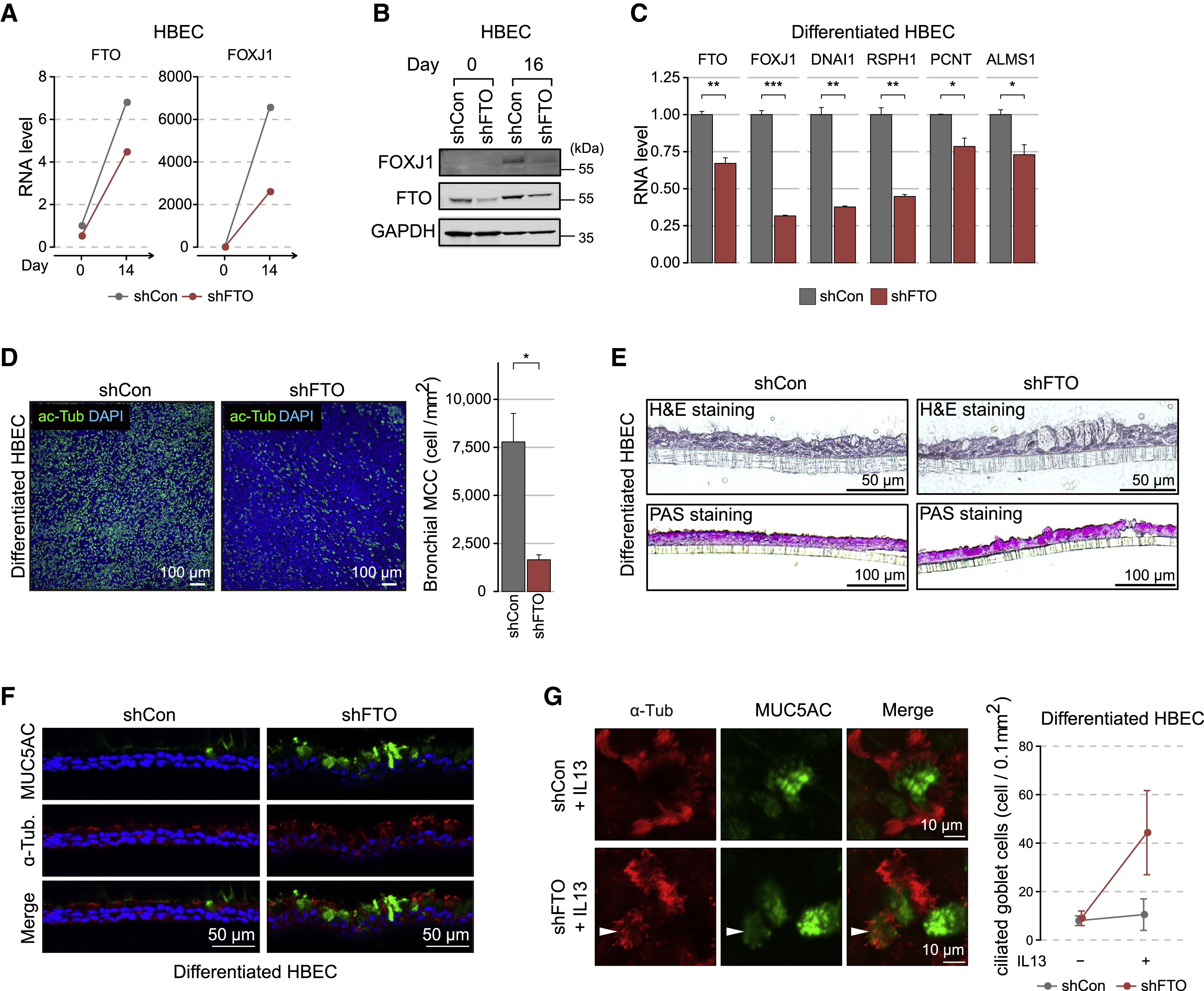
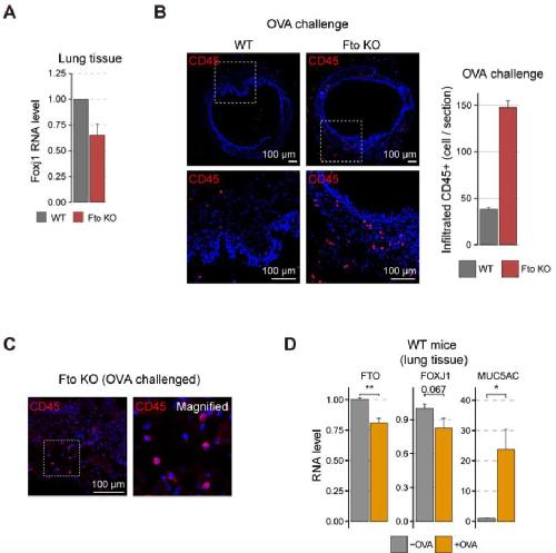
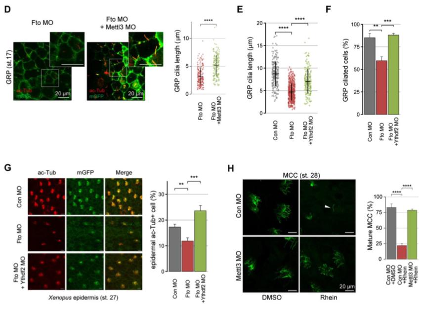
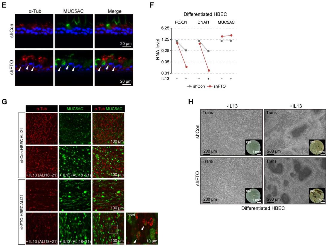
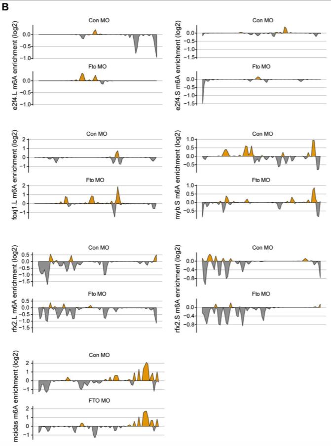
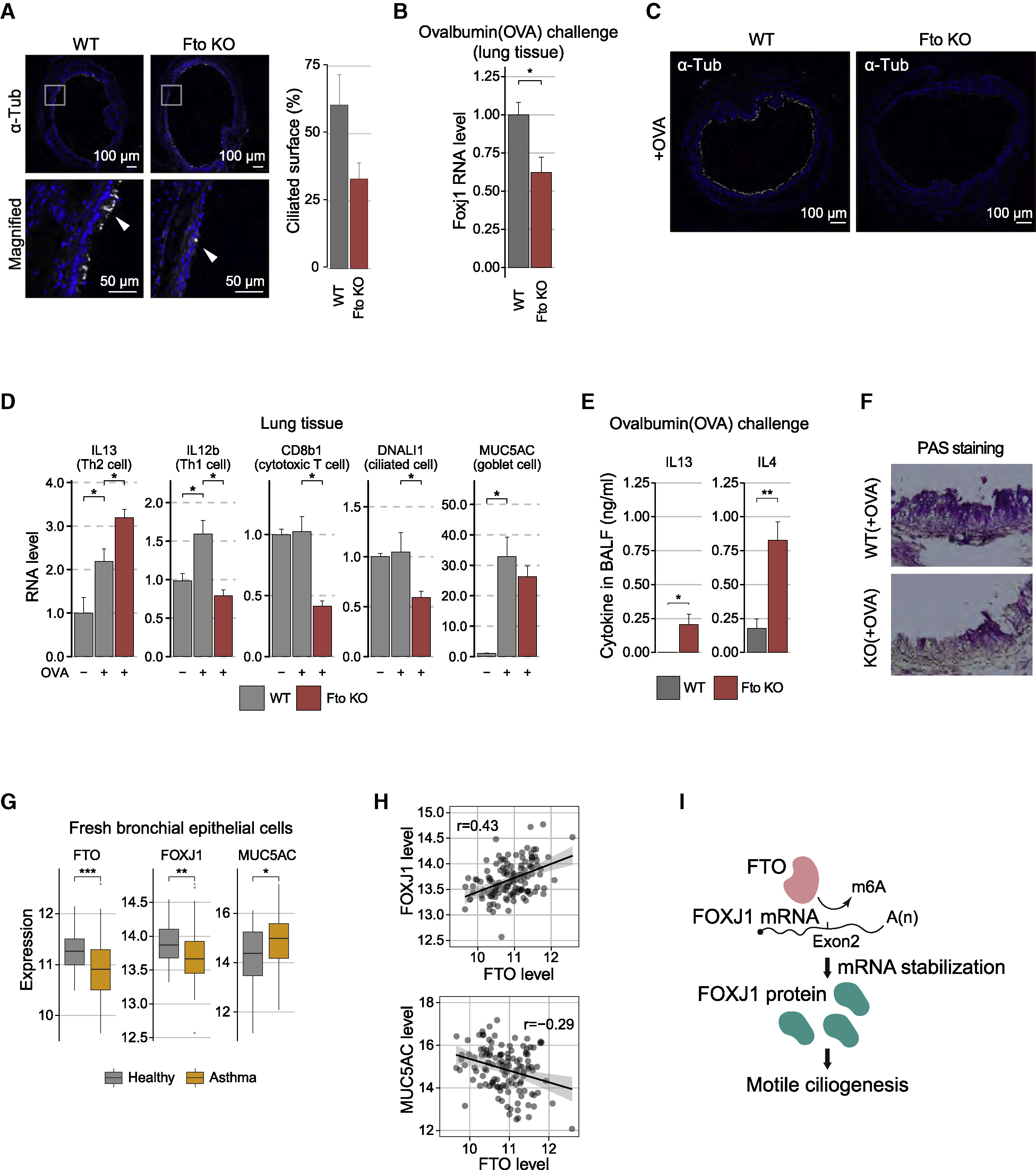
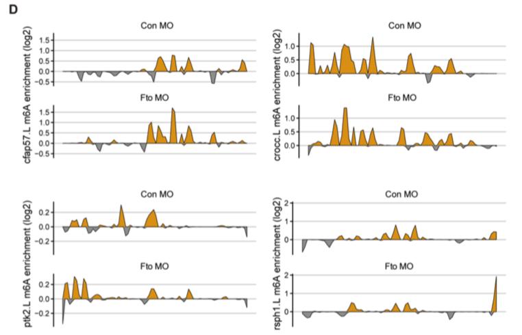
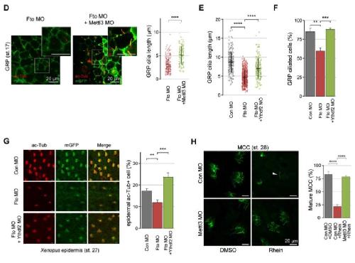
Adenosine N6-methylation (m6A) is one of the most pervasive mRNA modifications, and yet the physiological significance of m6A removal (demethylation) remains elusive. Here, we report that the m6A demethylase FTO functions as a conserved regulator of motile ciliogenesis. Mechanistically, FTO demethylates and thereby stabilizes the mRNA that encodes the master ciliary transcription factor FOXJ1. Depletion of Fto in Xenopus laevis embryos caused widespread motile cilia defects, and Foxj1 was identified as one of the major phenocritical targets. In primary human airway epithelium, FTO depletion also led to FOXJ1 mRNA destabilization and a severe loss of ciliated cells with an increase of neighboring goblet cells. Consistently, Fto knockout mice showed strong asthma-like phenotypes upon allergen challenge, a result owing to defective ciliated cells in the airway epithelium. Altogether, our study reveals a conserved role of the FTO-FOXJ1 axis in embryonic and homeostatic motile ciliogenesis.

???displayArticle.pubmedLink??? 33761320
???displayArticle.link??? Dev Cell


Species referenced: Xenopus laevis
Genes referenced: cad cep120 cep83 cfap57 chrd crocc dand5 dnai1 e2f4 foxd1 foxj1 foxj1.2 foxm1 fto hsp70 il4 inhbc mcidas mettl3 muc5ac myb odc1 pcm1 pcnt pitx2 ptk2 ptprc rfx2 rpgrip1l rsph1 spag6 th2 tub tuba1a wnt8a ythdf2
GO keywords: cilium movement [+]
???displayArticle.antibodies??? Foxj1 Ab1 Fto Ab1 Tuba4b Ab4 Tubg1 Ab5
???displayArticle.morpholinos??? foxj1 MO1 fto MO1 mettl3 MO1 ythdf2 MO1

???displayArticle.disOnts??? visceral heterotaxy [+]
???displayArticle.gses??? GSE167139: NCBI
Phenotypes: Xla Wt + foxj1 MO(Fig. 3 A) [+]

???attribute.lit??? ???displayArticles.show???