XB-ART-57958
Nat Commun
2021 Mar 26;121:1899. doi: 10.1038/s41467-021-21922-w.
Show Gene links
Show Anatomy links
Bora phosphorylation substitutes in trans for T-loop phosphorylation in Aurora A to promote mitotic entry.
Tavernier N, Thomas Y, Vigneron S, Maisonneuve P, Orlicky S, Mader P, Regmi SG, Van Hove L, Levinson NM, Gasmi-Seabrook G, Joly N, Poteau M, Velez-Aguilera G, Gavet O, Castro A, Dasso M, Lorca T, Sicheri F, Pintard L.
???displayArticle.abstract???
Polo-like kinase 1 (Plk1) is instrumental for mitotic entry and progression. Plk1 is activated by phosphorylation on a conserved residue Thr210 in its activation segment by the Aurora A kinase (AURKA), a reaction that critically requires the co-factor Bora phosphorylated by a CyclinA/B-Cdk1 kinase. Here we show that phospho-Bora is a direct activator of AURKA kinase activity. We localize the key determinants of phospho-Bora function to a 100 amino acid region encompassing two short Tpx2-like motifs and a phosphoSerine-Proline motif at Serine 112, through which Bora binds AURKA. The latter substitutes in trans for the Thr288 phospho-regulatory site of AURKA, which is essential for an active conformation of the kinase domain. We demonstrate the importance of these determinants for Bora function in mitotic entry both in Xenopus egg extracts and in human cells. Our findings unveil the activation mechanism of AURKA that is critical for mitotic entry.
???displayArticle.pubmedLink??? 33771996
???displayArticle.pmcLink??? PMC7997955
???displayArticle.link??? Nat Commun
???displayArticle.grants??? [+]
FDN 143277 CIHR, FRN 414829 CIHR, MFE 152464 CIHR, R33 CA246363 NCI NIH HHS
Species referenced: Xenopus laevis
Genes referenced: aurka bora cdk1 cdk2 ctrl mapk1 mastl npy4r plk1 rasgrf1 spr tpx2
???attribute.lit??? ???displayArticles.show???
|
|
Fig. 1: In vitro reconstitution of a minimal system recapitulating T-loop phosphorylation of Plk1 by Bora and AURKA. a Domain architecture of Homo sapiens AURKA, Bora, and Plk1. The positions of the T-loop phospho-regulatory sites of AURKA (T288) and Plk1 (T210) are indicated. Cy motifs in Bora correspond to Cyclin-binding motifs that mediate substrate targeting. b Two-step in vitro reconstitution of T-loop phosphorylation on T210 of Plk1 (pT210) by AURKA and Bora1â224. In step 1, Bora is phosphorylated by CyclinA2-Cdk2 kinase (yielding pBora). In step 2, phosphorylated Bora from the reaction mix in step 1 is incubated with AURKA and the catalytically dead mutant Plk1K82R in full-length (FL), polo-box domain deleted (âPBD), or kinase domain-only (KD) forms. During step 2, AURKA phosphorylates Plk1 (noted pT210 Plk1K82R) and Bora or pBora (noted ppBora). c Western blot analysis of kinase reactions carried out with Bora1â224 phosphorylated (+) or not (â) by CyclinA2-Cdk2 (step 1) in the presence of Plk1K82R (FL or âPBD or KD) and AURKA (step 2). Schematics of the Plk1 constructs used as substrates are shown at bottom. Blots were probed with antibodies to Bora, AURKA, and phosphoT210 Plk1 or pan Plk1 as indicated (from top to bottom). Note that pBora phosphorylated by AURKA displays slower migration on SDS-PAGE compared to pBora phosphorylated only by CyclinA2-Cdk2. In the blot performed with the anti-pT210 Plk1 antibody, the asterisk denotes cross reactivity with the pT288 residue of AURKA. |
|
|
Fig. 2: Bora is an intrinsically disordered protein that binds AURKA.a NMR analysis of the binding interaction between non-phosphorylated 15N-labeled Bora (15N-Bora) and unlabeled AURKA and Plk1. On the left, superimposed 1H-15N HSQC spectra of 15N-Bora alone in black with 15N-Bora in red in the presence of two moles equivalents [1:2] of Plk1 KD. On the right, 15N-Bora alone in black with 15N-Bora in blue in the presence of two moles equivalents [1:2] of AURKA. b NMR analysis of the binding interaction between CyclinA2-Cdk2 phosphorylated 15N-Bora and unlabeled AURKA and Plk1. On the left, superimposed 1H-15N HSQC spectra of phosphorylated 15N-Bora alone in black with phosphorylated 15N-Bora in red in the presence of two moles equivalents [1:2] of Plk1 KD. On the right, phosphorylated 15N-Bora alone in black with phosphorylated 15N-Bora in blue in the presence of two moles equivalents [1:2] of AURKA. c Pull-down experiments between immobilized biotinylated AVI-tagged Bora1â224 (bAVI-Bora1â224) or biotinylated AVI-tagged pBora1â224 and AURKA (left panel), Plk1 KD (middle panel), or a mix of AURKA and Plk1 KD (right panel). d, e SPR binding analysis of immobilized Bora1â224 (d) and pBora1â224 (e) to AURKAWT. Kd values represent mean values, nâ=â2. Representative profiles shown are from one experiment. See Supplementary Fig. 2d, e, respectively, for sensogram traces. |
|
|
Fig. 3: phospho-Bora activates dephospho-AURKA and its mimic AURKAT288V. a Two-step in vitro reconstitution of T-loop phosphorylation on T210 of Plk1 KD (pT210) by AURKA WT, AURKA T-loop mutant (T288V), dephosphorylated AURKA (WTdephos), or catalytically dead AURKAD274N mutant and the activator Bora1â224. In step 1, Bora is phosphorylated (+) or not (â) by CyclinA2-Cdk2 kinase. In step 2, phosphorylated Bora1â224 from the reaction mix in step 1 is incubated with AURKA (in the indicated forms) and the kinase domain KD of catalytically dead Plk1K82R. b Western blot analysis of kinase reactions carried out with Bora1â224 phosphorylated (+) or not (â) by CyclinA2-Cdk2 (step 1) in the presence of Plk1K82R KD and the indicated forms of AURKA, namely WT phosphorylated, WT dephosphorylated, T288V mutant, or D274N mutant (step 2). Blots were probed with antibodies to Bora, AURKA, and phosphoT210 Plk1 or pan Plk1 as indicated (from top to bottom). In the blot performed with the anti-pT210 Plk1 antibody, the asterisk denotes the cross reactivity with the pT288 residue of AURKAWT. c, d Activation of AURKAWT (c) or AURKAT288V (d) kinase activity by Bora1â224 and pBora1â224 as assessed using the ADP-Glo assay and Kemptide substrate. Displayed data points and EC50 values represent the average luminescence for each reaction condition with standard deviations of the mean as error bars (nâ=â3 independent experiment samples). RLU: relative light unit. ND: not determined. Reaction results carried out in the absence of Kemptide are shown in Supplementary Fig. 3c, d. e, f SPR binding analysis of immobilized Bora1â224 (e) and pBora1â224 (f) to AURKAT288V. Kd values represent mean values, nâ=â2. Representative profiles shown are from one experiment. See Supplementary Fig. 3e, f, respectively, for sensogram traces. |
|
|
Fig. 4: AURKAT288V supports AURKA function in maintaining the mitotic state in CSF-arrested Xenopus oocytes. a In the ovary, oocytes are arrested in prophase of meiosis I. At the time of ovulation and upon hormone stimulation (progesterone), oocytes re-enter into meiosis and reach the second meiotic division where they arrest in metaphase II, awaiting fertilization (CSF arrest). Upon Gwl immunodepletion (âGwl in red), the extracts exit the âmitotic stateâ. Complementation of the extract with recombinant hyperactive GwlK72M kinase (+GwlK72M in green) restores the mitotic state, if the extracts contain a functional Bora, AURKA, Plk1 pathway. GVBD: germinal vesicle breakdown. The green and red area represents the high and low CyclinB-Cdk1 (MPF) activity. b Network representing the pathways controlling Cyclin-Cdk activity and maintaining the âmitotic stateâ in CSF-arrested Xenopus egg extracts. c Flow chart of the experimental approach used to test the functionality of AURKA mutants in maintaining the âmitotic stateâ in CSF-arrested Xenopus oocytes extracts. Endogenous AURKA and Gwl were sequentially immunodepleted from CSF egg extracts and then complemented with recombinant human AURKAWT, catalytically dead AURKAD274N, or downregulated mimic AURKAT288V and hyperactive GwlK72M kinase (K72M) (top panel). CSF extracts non-depleted or sequentially depleted of AURKA (âAURKA) and then Greatwall (âGwl) were separated by SDS-PAGE and analyzed by Western blot using Xenopus Gwl and AURKA antibodies. Asterisks denote non-specific bands. d CSF egg extracts sequentially depleted of AURKA (âAURKA) and then Gwl (âGwl) were supplemented at time 0 with recombinant AURKAWT, or catalytically dead AURKAD274N or AURKAT288V in the presence of hyperactive GwlK72M. A fraction of the extracts was collected at the indicated time-points (0, 20, 40, 60, 90âmin) and analyzed by Western blot using specific antibodies to monitor the levels of huGreatwall, Hu/Xe AURKA, Plk1, Cdc25, as well as the phosphorylation of Plx1 on T201 (pPlk1), PP1 phosphatase on T320 (pPP1), and Cdk on Y15 (pTyr). The green and red area represents the high and low CyclinB-Cdk1 (MPF) activity (âmitotic stateâ). |
|
|
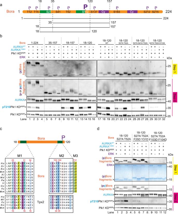
Fig. 5: Bora contains Tpx2-like motifs and a unique phosphosite required for its activation function on AURKA in vitro. a Schematic of Bora1â224 highlighting ten S/T-P consensus sites that are phosphorylatable by the proline-directed kinases Cyclin-Cdk or ERK. Residue position of the phospho-sites are indicated and highlighted by the letter P (above). Also highlighted are two Cyclin-binding motifs (Cy, violet) and two Tpx2-like motifs 1 and 2 (green). The boundaries of the different Bora fragments analyzed in bâd, are indicated. The most essential phospho-site S112 is highlighted by a large P. b Western blot analysis of 2-step kinase reactions carried out with the indicated Bora fragments phosphorylated (+) or not (â) by the ERK kinase (step 1) in the presence of Plk1K82R KD substrate and AURKAWT or AURKAT288V (step 2). Blots were probed with antibodies to Bora, AURKA, and phosphoT210 Plk1 or pan Plk1 as indicated (from top to bottom). c Alignments of Bora motifs M1 and M2 with Tpx2 motifs responsible for binding to AURKA. Essential residue numbers in Tpx2 responsible for binding AURKA are highlighted in red below the alignments. The corresponding residue numbers in Bora are highlighted in red above the alignments. Also shown is a phospho-motif M3 in Bora not conserved in Tpx2. d Western blot analysis of kinase reactions carried out with the indicated Bora18â120 mutants (S27A and T52A plus/minus mutations within motifs M1 or M2) phosphorylated (+) or not (â) by the ERK kinase (step 1) in the presence of Plk1K82R KD and AURKAWT or AURKAT288V (step 2). Blots were probed with antibodies to Bora, AURKA, and phosphoT210 Plk1 or pan Plk1 as indicated (from top to bottom). Note that the Bora18â120 [S27A T52A F103D F104D] mutant was not recognized by our Bora antibody but Coomassie staining of the step1 reaction (bottom panel of step 1) revealed the presence of the protein at the expected size. |
|
|
Fig. 6: Bora and Tpx21â43 compete for AURKA binding. a Schematics of a competitive displacement binding assay using fluorescein-labeled Tpx21â43 (FITC-Tpx21â43) as a probe. Complex formation between FITC-labeled Tpx21â43 polypeptide and AURKA followed by the disassembly of the FITC-Tpx21â43/AURKA complex by increasing amount of competitor (cold Tpx21â43, Bora, or pBora) was monitored by fluorescence polarization. b Binding of fluorescein-labeled Tpx21â43 polypeptide to AURKAWT assessed by monitoring the fluorescence polarization signal in the presence of increasing concentrations of AURKAWT. Kd value represents mean value with standard deviations of the mean as error bars (nâ=â3 independent experiment samples). c Competitive binding assay where fluorescein-labeled Tpx21â43 polypeptide in complex with AURKAWT is displaced by increasing amount of competitor (cold Tpx21â43, Bora1â224, or pBora1â224) and monitored by fluorescence polarization signal. Displayed data points and the half maximal inhibitory concentration (IC50) value represent the average fluorescence polarization for each reaction conditions with standard deviations of the mean as error bars (nâ=â3 independent experiment samples). ND: not determined. d Binding of fluorescein-labeled Tpx21â43 polypeptide to AURKAT288V assessed by monitoring the fluorescence polarization signal in the presence of increasing concentrations of AURKAT288V. Kd value represents mean value with standard deviations of the mean as error bars (nâ=â3 independent experiment samples). e, f Competitive binding assay where fluorescein-labeled Tpx21â43 polypeptide in complex with AURKAT288V is displaced by increasing amount of cold Tpx2, Bora1â224, or pBora1â224 competitor (e), or by increasing amounts of cold pBora1â224, pBora18â120, or the indicated pBora18â120 mutants in the M1 and M2 motifs. Data presented as in c. g Activation of AURKAWT ATPase activity by Bora1â224, pBora1â224, and Tpx21â43 as assessed using the ADP-Glo assay with Kemptide substrate. Displayed data points and EC50 values represent the average luminescence for each reaction condition with standard deviations of the mean as error bars (nâ=â3 independent experiment samples). RLU: relative light unit. h Activation of AURKAT288V ATPase activity by Bora1â224, pBora1â224, and Tpx21â43 as assessed using the ADP-Glo assay with Kemptide substrate. Data presented as in g. i Activity of the AURKAT288V/pBora1â224 complex in the presence of increasing concentration of competitor Tpx21â43 or Bora1â224 assessed using the ADP-Glo assay in the presence of Kemptide substrate. Displayed data points and the half maximal inhibitory concentration (IC50) value represent the average fluorescence luminescence for each reaction conditions with standard deviations of the mean as error bars (nâ=â3 independent experiment samples). ND: not determined. |
|
|
Fig. 7: Bora binds AURKA through two Tpx2-like motifs that position a phospho-motif in the kinase active site. a Zoom-in view of the binding interface between Tpx2 and AURKA (PDB: 1OL5). The T-loop phospho-residue Thr288, sulfate ion (yellow), and the phospho-T-loop and sulfate ion coordinating residues of AURKA (H176, R180, R255, and R286) are highlighted in stick representation. b Binding of fluorescein-labeled Tpx21â43 polypeptide to AURKA mutants assessed by monitoring the fluorescence polarization signal in the presence of increasing concentrations of AURKA mutants. Kd values represent mean value with standard deviations of the mean as error bars (nâ=â3 independent experiment samples). c Western blot analysis of 2-step kinase reactions carried out with Bora18-120 [S27A T52A] phosphorylated (+) or not (â) by the ERK kinase (step 1) in the presence of Plk1K82R KD (substrate) and AURKAWT or mutated versions as indicated (step 2). Blots were probed with antibodies to Bora, AURKA, and phosphoT210 Plk1 or pan Plk1 as indicated (from top to bottom). d Competitive displacement of fluorescein-labeled Tpx21â43 from the indicated AURKA mutants by increasing concentrations of pBora1â224 as monitored by fluorescence polarization. Displayed data points and the half maximal inhibitory concentration (IC50) value represent the average normalized fluorescence polarization signal for each reaction conditions (starting binding signal = 100%, end titration binding signal =0%) (nâ=â3 independent experiment samples). e Theoretical/illustrative model of pBora binding to the kinase domain of AURKA. AURKA is shown in gray surface with helix αC highlighted in yellow. Bora motifs M1 (blue) and M2 (purple) were modeled by two corresponding motifs from Tpx2 and the phospho-motif M3 (pink) was modeled by the TSS motif from phospho-INCENP |
|
|
Fig. 8: Tpx2-like motifs and Serine 112 phosphorylation are essential for Bora function in mitotic entry in Xenopus egg extracts. a Schematic for the structureâfunction analysis of Bora in mitotic entry in Xenopus egg extracts. Interphase extracts (red) were depleted with Bora antibodies and 30âmin later supplemented with Bora fragments (pre-phosphorylated by the ERK kinase) and with the recombinant GwlK72M hyperactive kinase to force mitotic entry. Samples were collected at different time-points and analyzed by Western blot (0, 20, 40, 60âmin) using mitotic markers to determine whether the extracts enter into mitosis (green) or not. The Western blot shows endogenous Bora levels before (Input) and after (Sn: supernatant) immunodepletion (Ip) from Xenopus egg extracts. b Interphase extracts were immunodepleted using anti-Bora antibodies and 30âmin later supplemented with a recombinant hyperactive GwlK72M and Bora1â224 (lanes 2â5), Bora35â157 (lanes 6â9), Bora1â224 (lanes 11â14), Bora18â157 [S27A T52A] (lanes 15â18), Bora18â120 [S27A T52A] (lanes 19â22). A fraction of the extracts was collected at the indicated time-points (0, 20, 40, 60âmin) and analyzed by Western blot using specific antibodies to monitor the levels of huGwl, ERK, Plk1, huBora and phosphorylation of Plx1 on T201 (pPlk1), PP1 phosphatase on threonine 320 (pPP1), Cdk on Tyr15 (pTyr), and ERK on Thr202 and Tyr204. The green and red areas at bottom represent high and low CyclinB-Cdk1 (MPF) activity periods. c Interphase extracts were immunodepleted using anti-Bora antibodies and 30âmin later supplemented with recombinant hyperactive Gwl (GwlK72M) and Bora18-120 [S27A T52A] (lanes 2â5), Bora18â120 [S27A T52A F25D Y31D] (lanes 6â9), Bora18-120 [S27A T52A F103D F104D] (lanes 10â13). A fraction of the extracts was collected at the indicated time-points (0, 20, 40, 60âmin) and analyzed by Western blot using specific antibodies to monitor the levels of Gwl, ERK, Plk1, and Bora as well as phosphorylation of Plx1 on T201 (pPlk1), PP1 phosphatase on threonine 320 (pPP1), and Cdk on Tyr15 (pTyr). The green and red areas at bottom represent high and low CyclinB-Cdk1 (MPF) activity periods. |
|
|
Fig. 9: S112 residue and Tpx2-like motifs are essential for Bora function during the mammalian cell cycle. a Schematic for the structureâfunction analysis of Bora during the mammalian cell cycle. Endogenous Bora located on chromosome (Chr) XIII was C-terminally tagged with Neongreen (NG) and the Auxin-Inducible degron (AID) in DLD1 cells constitutively expressing the Tir1 subunit of the SCFTIR1 E3-ligase. A wild-type or a mutant copy of untagged Bora driven by the doxycycline promoter (pTRE3G) was inserted on Chr XIX of the same cells using CRISPR/Cas9 genome editing. Doxycycline promotes expression of untagged wild-type or mutant Bora, while Auxin induces SCFTIR1-mediated proteasome degradation of Bora-NG-AID resulting in a Bora knockdown. b Workflow used to follow the progression of the cells through the cell cycle. Expression of BoraWT or the indicated mutants were induced with doxycycline during the second thymidine block. Bora-NG-AID was then depleted at the time of release from DTB using Auxin. Cells were collected 10 and 13âh after DTB release for Western blot and FACS analyses. c Histogram plots showing the cell cycle distributions (percentage of cells in G1, S, and G2/M) for DLD1-Bora-NG-AID cell lines, expressing either BoraWT or Bora[S41A S112A S137A] and treated as outlined in b. AS: Asynchronous cells; Ctrl: non-treated; A: Auxin-treated cells; A/D: Doxycyclinâ+âAuxin-treated cells. d Box plots indicate median (middle line) and min max (Wiskers) showing the quantified rescue index (RI) for each DLD1 Bora-NG-AID cell line expressing BoraWT (in dark green) or the indicated mutants: Bora[S41A S112A S137A] (in red), BoraS41A (in blue), BoraS112A (in orange), BoraS137A (in green), Boraâ35 (in magenta), Bora[F25D Y31D] (in pink), and Bora[F103D F104D] (in purple) assessed 10 (first column) and 13 (second column) hours after DTB release; n indicates the number of replicates. e Western blot analysis of protein lysates from a DLD1-Bora-NG-AID cell line expressing BoraWT or the indicated mutants 10âh after DTB release as depicted in b, c, and d. Bora, pT210-Plk1, and panPlk1 antibodies were used for these analyses (from top to bottom). (â) Asynchronous cells. |
References [+] :
Abdul Azeez,
Structural mechanism of synergistic activation of Aurora kinase B/C by phosphorylated INCENP.
2019, Pubmed
Abdul Azeez, Structural mechanism of synergistic activation of Aurora kinase B/C by phosphorylated INCENP. 2019, Pubmed
Abrieu, MAP kinase does not inactivate, but rather prevents the cyclin degradation pathway from being turned on in Xenopus egg extracts. 1996, Pubmed , Xenbase
Abrieu, The Polo-like kinase Plx1 is a component of the MPF amplification loop at the G2/M-phase transition of the cell cycle in Xenopus eggs. 1998, Pubmed , Xenbase
Archambault, Polo-like kinases: conservation and divergence in their functions and regulation. 2009, Pubmed
Archambault, Understanding the Polo Kinase machine. 2015, Pubmed
Barr, Aurora-A: the maker and breaker of spindle poles. 2007, Pubmed
Bayliss, Determinants for Aurora-A activation and Aurora-B discrimination by TPX2. 2004, Pubmed , Xenbase
Bayliss, Structural basis of Aurora-A activation by TPX2 at the mitotic spindle. 2003, Pubmed , Xenbase
Bayliss, Switching Aurora-A kinase on and off at an allosteric site. 2017, Pubmed
Bruinsma, Bora and Aurora-A continue to activate Plk1 in mitosis. 2014, Pubmed
Bruinsma, Spatial Separation of Plk1 Phosphorylation and Activity. 2015, Pubmed
Burgess, Loss of human Greatwall results in G2 arrest and multiple mitotic defects due to deregulation of the cyclin B-Cdc2/PP2A balance. 2010, Pubmed
Burgess, Mitotic spindle association of TACC3 requires Aurora-A-dependent stabilization of a cryptic α-helix. 2018, Pubmed
Champion, Cellular Reorganization during Mitotic Entry. 2017, Pubmed
Chan, Plk1 regulates mitotic Aurora A function through betaTrCP-dependent degradation of hBora. 2008, Pubmed
Cheng, The crystal structure of the human polo-like kinase-1 polo box domain and its phospho-peptide complex. 2003, Pubmed
Combes, Playing polo during mitosis: PLK1 takes the lead. 2017, Pubmed
Crane, Requirements for the destruction of human Aurora-A. 2004, Pubmed , Xenbase
Cyphers, A water-mediated allosteric network governs activation of Aurora kinase A. 2017, Pubmed
Delaglio, NMRPipe: a multidimensional spectral processing system based on UNIX pipes. 1995, Pubmed
Dodson, Activation of Aurora-A kinase by protein partner binding and phosphorylation are independent and synergistic. 2012, Pubmed , Xenbase
Elia, Proteomic screen finds pSer/pThr-binding domain localizing Plk1 to mitotic substrates. 2003, Pubmed
Elia, The molecular basis for phosphodependent substrate targeting and regulation of Plks by the Polo-box domain. 2003, Pubmed , Xenbase
Eyers, Regulation of Xenopus Aurora A activation by TPX2. 2004, Pubmed , Xenbase
Eyers, A novel mechanism for activation of the protein kinase Aurora A. 2003, Pubmed , Xenbase
Gheghiani, PLK1 Activation in Late G2 Sets Up Commitment to Mitosis. 2017, Pubmed
Gibson, Enzymatic assembly of DNA molecules up to several hundred kilobases. 2009, Pubmed
Harashima, Robust reconstitution of active cell-cycle control complexes from co-expressed proteins in bacteria. 2012, Pubmed
Hutterer, Mitotic activation of the kinase Aurora-A requires its binding partner Bora. 2006, Pubmed
Hyun, Polo-like kinase-1 in DNA damage response. 2014, Pubmed
Jackman, Active cyclin B1-Cdk1 first appears on centrosomes in prophase. 2003, Pubmed
Jang, Phosphorylation of threonine 210 and the role of serine 137 in the regulation of mammalian polo-like kinase. 2002, Pubmed , Xenbase
Joukov, Aurora-PLK1 cascades as key signaling modules in the regulation of mitosis. 2018, Pubmed
Kachaner, Coupling of Polo kinase activation to nuclear localization by a bifunctional NLS is required during mitotic entry. 2017, Pubmed
Kang, Evidence toward a dual phosphatase mechanism that restricts Aurora A (Thr-295) phosphorylation during the early embryonic cell cycle. 2014, Pubmed , Xenbase
Katayama, Interaction and feedback regulation between STK15/BTAK/Aurora-A kinase and protein phosphatase 1 through mitotic cell division cycle. 2001, Pubmed
Khokhlatchev, Reconstitution of mitogen-activated protein kinase phosphorylation cascades in bacteria. Efficient synthesis of active protein kinases. 1997, Pubmed
Kufer, Human TPX2 is required for targeting Aurora-A kinase to the spindle. 2002, Pubmed , Xenbase
Levinson, The multifaceted allosteric regulation of Aurora kinase A. 2018, Pubmed
Lindqvist, The decision to enter mitosis: feedback and redundancy in the mitotic entry network. 2009, Pubmed
Littlepage, Identification of phosphorylated residues that affect the activity of the mitotic kinase Aurora-A. 2002, Pubmed , Xenbase
Lorca, Constant regulation of both the MPF amplification loop and the Greatwall-PP2A pathway is required for metaphase II arrest and correct entry into the first embryonic cell cycle. 2010, Pubmed , Xenbase
Macůrek, Polo-like kinase-1 is activated by aurora A to promote checkpoint recovery. 2008, Pubmed
Magnaghi-Jaulin, Aurora A Protein Kinase: To the Centrosome and Beyond. 2019, Pubmed
McIntyre, Characterization of Three Druggable Hot-Spots in the Aurora-A/TPX2 Interaction Using Biochemical, Biophysical, and Fragment-Based Approaches. 2017, Pubmed , Xenbase
Natsume, Rapid Protein Depletion in Human Cells by Auxin-Inducible Degron Tagging with Short Homology Donors. 2016, Pubmed
Nigg, Mitotic kinases as regulators of cell division and its checkpoints. 2001, Pubmed
Nikonova, Aurora A kinase (AURKA) in normal and pathological cell division. 2013, Pubmed
Park, Polo-box domain: a versatile mediator of polo-like kinase function. 2010, Pubmed
Parrilla, Aurora Borealis (Bora), Which Promotes Plk1 Activation by Aurora A, Has an Oncogenic Role in Ovarian Cancer. 2020, Pubmed
Parrilla, Mitotic entry: The interplay between Cdk1, Plk1 and Bora. 2016, Pubmed
Pintard, A unified view of spatio-temporal control of mitotic entry: Polo kinase as the key. 2018, Pubmed
Richards, Structural basis of N-Myc binding by Aurora-A and its destabilization by kinase inhibitors. 2016, Pubmed
Ruff, A dynamic mechanism for allosteric activation of Aurora kinase A by activation loop phosphorylation. 2018, Pubmed
Seki, Bora and the kinase Aurora a cooperatively activate the kinase Plk1 and control mitotic entry. 2008, Pubmed , Xenbase
Silva Cascales, Cyclin A2 localises in the cytoplasm at the S/G2 transition to activate PLK1. 2021, Pubmed
Tavernier, Cdk1 phosphorylates SPAT-1/Bora to trigger PLK-1 activation and drive mitotic entry in C. elegans embryos. 2015, Pubmed
Tavernier, Cdk1 plays matchmaker for the Polo-like kinase and its activator SPAT-1/Bora. 2015, Pubmed
Thomas, Cdk1 Phosphorylates SPAT-1/Bora to Promote Plk1 Activation in C. elegans and Human Cells. 2016, Pubmed
Treekitkarnmongkol, Aurora kinase-A overexpression in mouse mammary epithelium induces mammary adenocarcinomas harboring genetic alterations shared with human breast cancer. 2016, Pubmed
Tsai, A Ran signalling pathway mediated by the mitotic kinase Aurora A in spindle assembly. 2003, Pubmed , Xenbase
Tsai, Aurora A kinase-coated beads function as microtubule-organizing centers and enhance RanGTP-induced spindle assembly. 2005, Pubmed , Xenbase
van Vugt, Polo-like kinase-1 controls recovery from a G2 DNA damage-induced arrest in mammalian cells. 2004, Pubmed
Vigneron, Greatwall maintains mitosis through regulation of PP2A. 2009, Pubmed , Xenbase
Vigneron, Cyclin A-cdk1-Dependent Phosphorylation of Bora Is the Triggering Factor Promoting Mitotic Entry. 2018, Pubmed , Xenbase
Vranken, The CCPN data model for NMR spectroscopy: development of a software pipeline. 2005, Pubmed
Walter, The mitotic serine/threonine kinase Aurora2/AIK is regulated by phosphorylation and degradation. 2000, Pubmed
Wang, Overexpression of aurora kinase A in mouse mammary epithelium induces genetic instability preceding mammary tumor formation. 2006, Pubmed
Xu, Structural basis for the inhibition of Polo-like kinase 1. 2013, Pubmed
Zeng, Protein phosphatase 6 regulates mitotic spindle formation by controlling the T-loop phosphorylation state of Aurora A bound to its activator TPX2. 2010, Pubmed
Zhang, Cell cycle protein Bora serves as a novel poor prognostic factor in multiple adenocarcinomas. 2017, Pubmed
Zhang, Cre-loxP-controlled periodic Aurora-A overexpression induces mitotic abnormalities and hyperplasia in mammary glands of mouse models. 2004, Pubmed
Zitouni, Polo-like kinases: structural variations lead to multiple functions. 2014, Pubmed
Zorba, Molecular mechanism of Aurora A kinase autophosphorylation and its allosteric activation by TPX2. 2014, Pubmed
