XB-ART-58038
Elife
2021 Apr 27;10. doi: 10.7554/eLife.55108.
Show Gene links
Show Anatomy links
Quantitative analyses reveal extracellular dynamics of Wnt ligands in Xenopus embryos.
???displayArticle.abstract???
The mechanism of intercellular transport of Wnt ligands is still a matter of debate. To better understand this issue, we examined the distribution and dynamics of Wnt8 in Xenopus embryos. While Venus-tagged Wnt8 was found on the surfaces of cells close to Wnt-producing cells, we also detected its dispersal over distances of 15 cell diameters. A combination of fluorescence correlation spectroscopy and quantitative imaging suggested that only a small proportion of Wnt8 ligands diffuses freely, whereas most Wnt8 molecules are bound to cell surfaces. Fluorescence decay after photoconversion showed that Wnt8 ligands bound on cell surfaces decrease exponentially, suggesting a dynamic exchange of bound forms of Wnt ligands. Mathematical modeling based on this exchange recapitulates a graded distribution of bound, but not free, Wnt ligands. Based on these results, we propose that Wnt distribution in tissues is controlled by a dynamic exchange of its abundant bound and rare free populations.
???displayArticle.pubmedLink??? 33904408
???displayArticle.pmcLink??? PMC8139832
???displayArticle.link??? Elife
???displayArticle.grants??? [+]
JPMJPR194B Japan Science and Technology Agency, 24870031 Japan Society for the Promotion of Science , 15K14532 Japan Society for the Promotion of Science , 18K14720 Japan Society for the Promotion of Science , 17K19418 Japan Society for the Promotion of Science , 24657147 Japan Society for the Promotion of Science , 1311608,01311801 National Institutes of Natural Sciences, 1311608 National Institutes of Natural Sciences, 01311801 National Institutes of Natural Sciences, 18H02447 Japan Society for the Promotion of Science , 25251026 Japan Society for the Promotion of Science , JPMJCR13W6 Japan Science and Technology Agency, JPMJCR1922 Japan Science and Technology Agency, 19H05670 Japan Society for the Promotion of Science , 18H02454 Japan Society for the Promotion of Science , 19H04797 Japan Society for the Promotion of Science
Species referenced: Xenopus laevis
Genes referenced: frzb gpi lyn myc sp8 wnt8a wnt8b
???displayArticle.antibodies??? HA Ab7 Myc Ab3
???attribute.lit??? ???displayArticles.show???
|
|
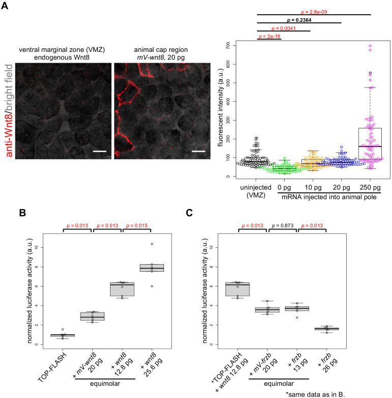
Figure 1. Extracellular distributions of Wnt8, Frzb, and artificial secreted proteins.All images presented were acquired using live-imaging with the photon counting method, which enables saturation-free imaging even with samples having a wide dynamic range. (A) Distribution of secreted proteins in the superficial layer of a living Xenopus gastrula (st. 10.5â11.5). Observed focal planes were at the subapical level, as illustrated. mRNAs for indicated mVenus (mV) fusion proteins were microinjected into a single ventral blastomere of four- or eight-cell stage embryos to observe regions adjacent to the source cells (indicated with asterisks). All images were acquired in the same condition with photon counting detection. Look-up tables (LUT) show the range of the photon counts in the images. (B) Intensity plots for mV-Wnt8 and mV-Frzb in the intercellular space. Plots along the arrows in enlarged pictures in (A) are shown. (C) Distribution of artificial secreted proteins in Xenopus embryos. The data of sec-mV is the same as in (A). sec-mV was not apparent in the intercellular space, whereas sec-mV-HB2 and sec-mV-HB4 were distributed in the intercellular space (arrowheads). SP, signal peptide; HB, heparin binding peptide. (D) Quantification of fluorescent intensities in the intercellular space. Photon counts per pixel are presented. All samples show statistically significant differences (p<2e-16, pairwise comparisons using the Wilcoxon rank sum test adjusted for multiple comparison with Holmâs method). Scale bars, 20 μm. Amounts of injected mRNAs (ng/embryo): mV-wnt8, mV-frzb, sp-mV, sp-mV-hb2, or sp-mV-hb4, 0.25.Figure 1âfigure supplement 1. Endogenous-equivalent dose of mV-wnt8 and biological activity of mV-Wnt8 and mV-Frzb.(A) Estimation of an endogenous-equivalent dose of mV-wnt8 mRNA injected into the animal cap region. Mean fluorescent intensities of anti-Wnt8 staining from 75 cell boundaries in five (VMZ) or six (others) embryos (st. 11) were plotted. Cell boundaries within three cell diameters from source cells were analyzed. The ventral marginal zone (VMZ) is just over the ventral mesoderm expressing wnt8, thus highest for Wnt8 distribution. Twenty pg of mV-wnt8 mRNA injected into the animal cap region showed similar staining intensities to that of endogenous Wnt8 staining in the VMZ. Statistical significance (p, red when significant) was analyzed with pairwise comparisons using the Wilcoxon rank sum test adjusted for multiple comparison with Holmâs method. Scale bars, 20 μm. (B, C) TOP-FLASH reporter assay. Reporter DNA was injected into the animal pole region of a ventral blastomere of four- or eight-cell stage Xenopus embryos with or without mRNAs, as indicated, and injected embryos were harvested at st. 11.5. Six pools of three embryos for each sample were analyzed. Statistical significance (p) was calculated by pairwise comparisons using the Wilcoxon rank sum test adjusted for multiple comparison with Holmâs method and when it was significant, the p value is indicated in red. (B) mV-wnt8 (20 pg) showed significantly higher activities than those of TOP-FLASH only, but significantly lower than those of the wild-type wnt8 (12.8 pg). Activity of mV-Wnt8 ranges from 1/3 to 1/2 of wild-type Wnt8. (C) Endogenous expression levels of Xenopus embryonic mRNAs were published in Session et al., 2016. In this data, wnt8a (L + S) shows 288 transcripts per million (TPM) and frzb (L + S) shows 180 TPM. Thus, we estimated an endogenous-equivalent dose of mV-frzb as 20 pg/embryo. mV-frzb showed similar activities to the wild type Frzb. Amounts of TOP-FLASH DNA, 150 pg/embryo; amounts of mRNA are as indicated (pg/embryo). |
|
|
Figure 1âfigure supplement 2. Imaging of secreted mVenus protein in intercellular space.All images presented were acquired using live-imaging with photon counting detection. LUT used is as indicated. (A) Photon counting image of an uninjected gastrula. In such a highly enhanced condition, autofluorescence from pigment granules (orange arrowheads) and yolk granules (orange dashed circles) can be observed. However, little fluorescence was observed in the intercellular region (cyan arrows). Original data were the same as in Figure 1A. (B, C) Photon counting image of an sp-mV mRNA-injected gastrula. (B) Data acquisition and processing were done in the same conditions as A. Unlike uninjected embryos, fluorescent signals were detected in the intercellular region (green arrows), indicating existence of secreted mVenus (sec-mV) protein. Original data were the same as in Figure 1A. (C) A faster scan speed resulted in an image of poor quality. The same position as in B was scanned at 400 Hz (the default setting of the Leica SP8 confocal system). In this condition, fluorescence in the intercellular space was hard to recognize. Scale bars, 20 μm. Amounts of injected mRNAs (pg/embryo): sp-mV, 250. |
|
|
Figure 2. Tethered-anti-HA Ab and morphotrap.(A) Schematic representation of tethered-anti-HA Ab. (B) Results of tethered-anti-HA Ab. The artificial ligand (sec-mV-2HA) was trapped at tethered-anti-HA Ab-expressing cells, distant from the source. The superficial layer of a Xenopus gastrula (st. 11.5) was imaged as a z-stack and its maximum intensity projection (MIP) was presented for the fluorescent images. Intercellular mVenus signal (green) of sec-mV-2HA was not apparent in the vicinity of source cells, but was detected around the tethered-anti-HA Ab-expressing cells (arrowheads) that are traced with memRFP (magenta). (C) Morphotrap at a distant region from the source. The superficial layer of a Xenopus gastrula (st. 11.5) was imaged as a z-stack and its maximum intensity projection (MIP) was presented for the fluorescent images. The intercellular mVenus signal of an artificial ligand, sec-mV (green), was not detected in the vicinity of source cells (green) (left panel), but was detected around the morphotrap-expressing cells that can be traced by mCherry fluorescence (middle panels). Also, mV-Wnt8 and mV-Frzb were trapped and accumulated on distant morphotrap-expressing cells, suggesting the existence of diffusing molecules in the distant region. Source regions are indicated with cyan lines according to memBFP (tracer for mV-tagged proteins, not shown). (D) Distribution of mVenus and morphotrap. Fluorescent intensity of mVenus and mCherry (for morphotrap) was plotted from the left to the right. Scale bars, 100 μm. Amounts of injected mRNAs (ng/embryo) sp-mV-2ha, 1.0; memRFP, 0.15; ig gamma2b-gpi, 1.1; ig kappa, 0.63 (B); sec-mV, mV-wnt8, or mV-frzb (high dose), 0.25; mV-frzb (low dose), 0.063; morphotrap, 1.0; memBFP, 0.1 (C).Figure 2âfigure supplement 1. Generation of functional antibody protein by mRNA-injection into Xenopus embryos.(A) Summary of cDNA cloning for anti-HA and anti-Myc monoclonal antibodies. (B) Immunoprecipitation assays to examine the specificity of IgG (9E10, anti-Myc; 12CA5, anti-HA) generated from injected mRNAs. Combinations of lysates are indicated by +. (+) indicates addition of the monoclonal antibody as a positive control. IgG generated in Xenopus embryos properly worked, similar to the monoclonal antibody. UI, lysate of uninjected embryos. EGFP-6Myc and EGFP-4HA were expressed by DNA injection (50 ng/embryo). Amounts of injected mRNAs (ng/embryo): heavy chains (B), 1.0; light chains (B), 0.61. |
|
|
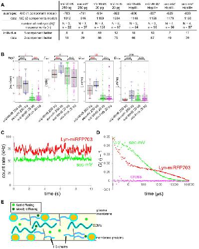
Figure 3. Fluorescence correlation spectroscopy (FCS) in the extracellular space of Xenopus embryos.mRNAs for mV-tagged proteins or sec-mV were injected into the animal pole region of a ventral blastomere of four- or eight-cell stage Xenopus embryo. Injected embryos were observed at gastrula stages (st. 10.5â11.5). Each FCS measurement (10 s) was performed at a point in the intercellular region within three cell diameters of the source cells. (A) Schematic illustration of FCS measurement. In FCS measurements, the fluorescent signal usually fluctuates due to Brownian motion of fluorescent molecules. Such fluctuations contain dynamic properties of fluorescent molecules. Briefly, temporal frequency of the fluctuations corresponds to the diffusion coefficient (D) and amplitude of the fluctuations corresponds inversely to the number of particles in the confocal detection volume (0.3 fl with Leica system; 0.12 fl with Zeiss system). (B) Trace of fluorescent intensities in a single measurement of indicated conditions. mV-Wnt8 shows characteristic peaks, probably corresponding to multimeric forms (asterisks, Takada et al., 2018). (C) Normalized autocorrelation curves of averaged data. Numbers of embryos/measurements are as indicated in (D). Experimental data are plotted with circles with the best fitting curve. (D) Summary of FCS measurements. Mean values are presented. s.d., standard deviation. Indicated numbers of measurements were omitted for averaging (in the table, no data were omitted for C), based on Dfast values over 80 μm2/s (reflecting blinking of mVenus). (EâH) Effect of HS digestion by HepIII-GPI on mV-Wnt8 or sec-mV. Measurements were performed in the same embryos to achieve side-by-side comparison at control regions (HepIIIâ) or HS-digested regions (HepIII+). (E, G) Unnormalized autocorrelation curves of averaged data (number of embryos: (E) 3, (G) 4; number of measurements: (E) HepIIIâ, 84 HepIII+, 97; (G) HepIIIâ, 56 HepIII+, 87). (F) Measured parameters obtained by curve-fitting. Statistical significance (p, indicated in red, when significant) was calculated using the Wilcoxon rank sum test. Numbers of omitted measurements due to unreliable parameters (Dfast values over 80 μm2/s; inadequate Ffast values due to virtually the same Dfast and Dslow values): (F) HepIIIâ, 24;2 HepIII+, 10;3 (H) HepIIIâ, 17;1, HepIII+, 21;5. Lyn-mTagBFP2 and/or Lyn-miRFP703 were used to trace source cells, control regions, or HepIII +regions. Fluorescence of these tracers did not interfere with FCS measurements because these can be completely separated from mVenus. Amounts of injected mRNAs (pg/embryo): mV-wnt8, 250 or 20; mV-frzb, 20; sec-mV, 250; sp-hepIII-ha-gpi, 400; lyn-mTagBFP2, 100; lyn-miRFP703, 200.Figure 3âfigure supplement 1. Supplementary data for FCS analysis.(A) Evaluation of one-component and two-component models using the Akaike Information criterion (AIC). For averaged data, AIC values were indicated. All tested groups were fit better with the two-component model (a smaller value is more preferable). For individual data, numbers of measurements fit better to each model are indicated. (B) Measured parameters obtained by curve-fitting. Bootstrapping was performed to test statistical significance of differences in means of indicated pairs. Numbers indicate times that a difference in bootstrapped is not less than the difference in observed means, out of 10,000 bootstrapping (significant cases are indicated in red). (C, D) Fluorescence cross correlation spectroscopy (FCCS) analysis of sec-mV and a membrane marker (Lyn-miRFP703). Measurements were performed at Lyn-miRFP703-expressing cell boundaries within 2â3 cell diameters from the sec-mV source cells. (B) Trace of a single measurement (10 s). (C) Auto- and cross-correlation curves of averaged data (39 total measurements from three embryos). Little cross-correlation suggests that sec-mV does not have a population interacting with the cell membrane. (E) Schematic view of the extracellular space, which may be packed with many types of membrane proteins, extracellular matrices (ECMs), and HSPGs. In general, surfaces of these molecules are highly hydrophilic, and hydration (cyan) would make excluded volume of these molecules quite large. In such an environment, slow diffusion of a secreted protein could be explained not only by binding but also by âhindered diffusionâ (Müller et al., 2013) at a nanometer scale. |
|
|
Figure 3âfigure supplement 2. FCS analysis with another system (Zeiss ConfoCor2).Injected amount of mRNA of mV-wnt8, mV-frzb, and sec-mV were 250 pg. In these measurements, the effective confocal detection volume was calibrated to 0.12 fl by measuring Rhodamine 6G. (A) Trace of fluorescent intensities in a single measurement (5 s). mV-Wnt8 shows characteristic peaks (asterisks). (B) Normalized autocorrelation functions of mV-Wnt8, mV-Frzb, and sec-mV. (C) Distribution of Dslow, Dfast, and the number of particles (NoP) in individual measurements of FCS. Dot plots for individual data values and boxplots were drawn with R and its package âbeeswarm.â Statistical significance (p) was calculated using the Wilcoxon rank sum test (two-sided) and where significant, the p value is indicated in red. (D) Summary of FCS measurements. s.d., standard deviation. |
|
|
Figure 3âfigure supplement 3. Membrane-tethered form of Heparinase III (HepIII-HA-GPI) digests HS chains on expressing cells.(A) Immunostaining of HepIII-HA-GPI expressing Xenopus gastrula (st.11) with anti-HS-stub antibody (monoclonal antibody F69-3G10). HepIII-HA-GPI-expressing cells were visualized with anti-HA staining. 3G10 staining localized on the HepIII-HA-GPI expressing cells. Scale bar, 20 μm. (B) Quantification of 3G10 staining with different concentrations of HepIII-HA-GPI. Regions uniformly expressing HepIII-HA-GPI were analyzed. Number of embryos, eight each; number of analyzed regions, 13 (12.5 and 50 pg) or 14 (200 and 800 pg). Statistical significance (p) was calculated by pairwise comparisons using the Wilcoxon rank sum test adjusted for multiple comparisons with Holmâs method and when it was significant, the p value is indicated in red. The data suggest that over 200 pg of sp-hepIII-ha-GPI result in saturation of the HS digestion. (C) HepIII-HA-GPI reduced NAH46 and HepSS-1 staining. NAH46 stains N-acetyl-rich HS clusters (scaffolds for Frzb) and HepSS-1 stains N-sulfo-rich HS clusters (scaffolds for Wnt8) (Mii et al., 2017). Because HepSS-1 staining in the st.11 animal cap region is relatively weak and heterogenous among cells, the activity was also examined in the st.13 neural plate region, where HepSS-1 staining is uniformly strong. Scale bars, 20 μm. |
|
|
Figure 4. Fluorescence decay after photoconversion (FDAP) assay at the cell-boundary of Xenopus embryos.(A) Stable distribution of mKikGR-Wnt8 and mKikGR-Frzb. The superficial layer of a Xenopus gastrula (st. 10.5â11) was imaged as a z-stack and maximum intensity projection (MIP) was presented. Puncta of these proteins persisted for 30 min (arrowheads). Scale bars, 10 μm. (B) Schematic illustration of cell-boundary FDAP assay. Green lines represent mKikGR-fusion protein distributed in the intercellular region. As an example, still images before and after photoconversion (PC) are shown. Width of the blue box (area of PC and measurement) was 1.66 μm. See also Videos 1â3 and the text for detail. (C) Time course of red (photoconverted state) fluorescent intensity within the photoconverted region. Photoconversion was performed about 4 s after the beginning of the measurement. Means of normalized intensities were presented (for s.d., see Figure supplement 2A). Data of âmKikGR-Frzb fixedâ were measured with MEMFA-fixed mKikGR-Frzb expressing embryos as an immobilized control. Numbers of measurements were indicated as n, which were collected in multiple experiments (twice for mKikGR-Wnt8 and mKikGR-Frzb fixed, and four times for mKikGR-Frzb). (D) Fluorescent decay curves fitted with the dissociation model. The mean of normalized intensities for each time point was corrected for photobleaching with division by 0.9991n (n, number of scanning after PC; Figure 4âfigure supplement 2B). Fitting curves are shown as black lines. Residuals were mostly within 5% (0.05) and within 10% (0.1) in all cases. (E) Coefficients and evaluation of goodness of fit with the dissociation model. koff, off-rate constant; C, rate of immobile component; SSE, sum of squared errors; R2, coefficient of determination. Amounts of injected mRNAs (ng/embryo): mkikGR-wnt8 and mkikGR-frzb, 4.0.Figure 4âfigure supplement 1. Biological activity of mKikGR-Wnt8 and -Frzb.TOP-FLASH reporter assay. Reporter DNA was injected into the animal pole region of a ventral blastomere of four- or eight-cell stage Xenopus embryos with or without mRNAs as indicated, and injected embryos were harvested at st. 11.5. Dot plots for individual data values (normalized with the mean value of TOP-FLASH only) and boxplots were drawn with R and its package âbeeswarm.â Numbers of a pool of three embryos for each sample are as indicated (n). Statistical significance (p) was calculated using the Wilcoxon rank sum test (two-sided) and where it was significant, the p value is indicated in red. (A) mkikGR-wnt8 showed significantly higher activity than TOP-FLASH only, indicating the activation of Wnt signaling. (B) mkikGR-frzb showed significantly lower activity than TOP-FLASH +wnt8, indicating the inhibition of Wnt signaling. Amounts of injected DNA/mRNAs (pg/embryo): TOP-FLASH DNA, 150; wnt8 mRNA, 20; mkikGR-wnt8 mRNA, 31 (equimoler to wnt8); frzb mRNA, 80; mkikGR-frzb mRNA, 127 (equimolar to frzb). |
|
|
Figure 4âfigure supplement 2. Fluorescence decay after a photoconversion (FDAP) assay in the extracellular space of Xenopus embryos.(A) Time course of red (photoconverted state) fluorescent intensity within the photoconverted region. Means ± standard deviations (s.d.) were presented. (B) FDAP of mKikGR-Frzb (fixed) fits with the photobleaching model caused by iterations of scanning. (C) Spatial intensity profiles of FDAP. Representative data are shown. Regions of photoconversion are indicated with vertical dashed lines. The first panel corresponds to Video 1, showing no lateral accumulation even when punctate distributions of unconverted mK-Wnt8 proteins are present in the vicinity. The second and third panels correspond to Videos 2 and 3, respectively. To reduce fluctuations of intensities, means of intensity data from ten frames are plotted for each time point (t1ât3). Averaged time after photoconversion (s): t1, 0.2178; t2, 7.9606; t3,15.6826. (D) Distribution of coefficients in individual measurements of FDAP obtained from fitting with the dissociation model. Dot plots for individual data values and boxplots are drawn with R and its package âbeeswarm.â Statistical significance (p) was calculated using the Wilcoxon rank sum test (two-sided) and where it was significant, the p value is indicated in red. Note that data with a large confidence interval (95% confidence interval >twice the calculated value) or R2 <0.2 were excluded due to their low reliability. As a result, numbers of measurements (n) do not match those in Figure 4C and D. |
|
|
Figure 4—figure supplement 3. Fluorescent decay curve fitted with the effective diffusion model.(A) Fluorescent decay curve fitted with the effective diffusion model. The half-width of the photoconverted region is defined as h (=0.83 μm) in Equation 2. The mean of normalized intensities for each time point is plotted with a red cross. Fitting curves are shown as black lines. The residuals are within 5% (0.05) in all cases. (B) Coefficients and evaluations of goodness of fit with the effective diffusion model. Da, apparent diffusion coefficient; C, ratio of immobile population; SSE, sum of squared errors; R2, coefficient of determination. |
|
|
Figure 5. A minimal model of secreted protein dynamics in the extracellular space.Distributions of free (u) and bound (v) components of secreted proteins were obtained by computer simulation. The vertical axis indicates the amount of u and v, and the horizontal axis indicates the distance (x); Distributions in the range of 0 â¤Â x â¤Â 100 (μm) are shown while the model considers a field whose spatial length L = 1000 (μm). Distributions of u (red) and bound v (blue) at time t = 100 (sec) are shown, which we confirmed as being nearly steady states. We used the forward difference method with spatial step Îx = 0.1 and temporal step Ît = 0.0001 in numerical calculations. The level of v at the position where docking sites exist (a(x) = an,max) remains relatively high even after an,max exceeded b. (A) Schema of the modeling. a(x), binding rate at position x. Note that a(x) is equivalent to the amount of HS for an HS cluster. b, release rate from the HS clusters. c, internalization rate of the HS clusters. D, diffusion coefficient of u. g(x), production rate at position x. For details, see Materials and methods. (B) Rapid internalization of the docking sites. Parameter values are: D = 20.0 (μm2/s), an,max = 10.0, b = 0.1, c = 0.1, gmax = 0.2, R = L/1000, p1 = 2, and p2 = 0.2. The decay length λ is calculated as 6.346 μm, according to the fitting curve (see Figure 5âfigure supplement 1A). See also Source code 1. (C) Slow internalization of the docking sites. Parameter values are the same as in (A) except for c = 0.01. The decay length λ is calculated as 10.79 μm, according to the fitting curve (see Figure 5âfigure supplement 1B). This value represents a wider range than that in (A). See also Source code 2. (D) Local accumulation similar to intercellular distribution of mV-Wnt8 and -Frzb. an,max is given randomly for each n by an absolute value of the normal distribution. See also Source code 3. (E) Distant scaffolds from the source region. an,max is given to depend on space: 10.0 for 50 â¤Â x â¤Â 60, otherwise, an,max is 0.0. This situation is similar to tethered-anti-HA Ab (Figure 2B). See also Source code 4. (F) Ligand accumulation in front of the HS-absent region. an,max is given depending on space: 10.0 for 0 â¤Â x â¤Â 10 and 0 for 10 < x â¤Â 1000. Values of v in (B) (vB) are also shown with green dashed lines, for comparison. Note that ligand accumulation occurs in front of the HS-absent region (10 < x.). See also Source code 5.Figure 5âfigure supplement 1. Distribution ranges of the ligands in some conditions.(A) Slow diffusion. D = 0.50 (μm2/s). Other parameters are the same as Figure 5B. See also Source code 6. (B, C) Normalized distributions of free and bound ligands. Normalized distributions of u and v are plotted. Data are same as in Figure 5B (B) or 5C (C). The decay length λ for u and v differ slightly, but show similar values. (D) Contribution of dissociation from the HS-bound state to the diffusing state. Normalized distributions of the bound populations (v) are plotted. The blue line indicates results with dissociation from the bound state (same data as Figure 5B). The green dotted line indicates results without dissociation from the bound state (b = 0 in Equations 2 and 3). The decay length λ is as indicated. See also Source code 1. (E) Modeling of the FDAP experiment. Distribution of photoconverted ligands bound to HS clusters (v) at the indicated time are plotted. Photoconversion at a single peak was performed after non-converted ligands reached a nearly steady state. See also Source code 7. |
|
|
Figure 1—figure supplement 1. Endogenous-equivalent dose of mV-wnt8 and biological activity of mV-Wnt8 and mV-Frzb.(A) Estimation of an endogenous-equivalent dose of mV-wnt8 mRNA injected into the animal cap region. Mean fluorescent intensities of anti-Wnt8 staining from 75 cell boundaries in five (VMZ) or six (others) embryos (st. 11) were plotted. Cell boundaries within three cell diameters from source cells were analyzed. The ventral marginal zone (VMZ) is just over the ventral mesoderm expressing wnt8, thus highest for Wnt8 distribution. Twenty pg of mV-wnt8 mRNA injected into the animal cap region showed similar staining intensities to that of endogenous Wnt8 staining in the VMZ. Statistical significance (p, red when significant) was analyzed with pairwise comparisons using the Wilcoxon rank sum test adjusted for multiple comparison with Holm’s method. Scale bars, 20 μm. (B, C) TOP-FLASH reporter assay. Reporter DNA was injected into the animal pole region of a ventral blastomere of four- or eight-cell stage Xenopus embryos with or without mRNAs, as indicated, and injected embryos were harvested at st. 11.5. Six pools of three embryos for each sample were analyzed. Statistical significance (p) was calculated by pairwise comparisons using the Wilcoxon rank sum test adjusted for multiple comparison with Holm’s method and when it was significant, the p value is indicated in red. (B) mV-wnt8 (20 pg) showed significantly higher activities than those of TOP-FLASH only, but significantly lower than those of the wild-type wnt8 (12.8 pg). Activity of mV-Wnt8 ranges from 1/3 to 1/2 of wild-type Wnt8. (C) Endogenous expression levels of Xenopus embryonic mRNAs were published in Session et al., 2016. In this data, wnt8a (L + S) shows 288 transcripts per million (TPM) and frzb (L + S) shows 180 TPM. Thus, we estimated an endogenous-equivalent dose of mV-frzb as 20 pg/embryo. mV-frzb showed similar activities to the wild type Frzb. Amounts of TOP-FLASH DNA, 150 pg/embryo; amounts of mRNA are as indicated (pg/embryo). |
|
|
Figure 2—figure supplement 1. Generation of functional antibody protein by mRNA-injection into Xenopus embryos.(A) Summary of cDNA cloning for anti-HA and anti-Myc monoclonal antibodies. (B) Immunoprecipitation assays to examine the specificity of IgG (9E10, anti-Myc; 12CA5, anti-HA) generated from injected mRNAs. Combinations of lysates are indicated by +. (+) indicates addition of the monoclonal antibody as a positive control. IgG generated in Xenopus embryos properly worked, similar to the monoclonal antibody. UI, lysate of uninjected embryos. EGFP-6Myc and EGFP-4HA were expressed by DNA injection (50 ng/embryo). Amounts of injected mRNAs (ng/embryo): heavy chains (B), 1.0; light chains (B), 0.61. |
|
|
Figure 3—figure supplement 1. Supplementary data for FCS analysis.(A) Evaluation of one-component and two-component models using the Akaike Information criterion (AIC). For averaged data, AIC values were indicated. All tested groups were fit better with the two-component model (a smaller value is more preferable). For individual data, numbers of measurements fit better to each model are indicated. (B) Measured parameters obtained by curve-fitting. Bootstrapping was performed to test statistical significance of differences in means of indicated pairs. Numbers indicate times that a difference in bootstrapped is not less than the difference in observed means, out of 10,000 bootstrapping (significant cases are indicated in red). (C, D) Fluorescence cross correlation spectroscopy (FCCS) analysis of sec-mV and a membrane marker (Lyn-miRFP703). Measurements were performed at Lyn-miRFP703-expressing cell boundaries within 2–3 cell diameters from the sec-mV source cells. (B) Trace of a single measurement (10 s). (C) Auto- and cross-correlation curves of averaged data (39 total measurements from three embryos). Little cross-correlation suggests that sec-mV does not have a population interacting with the cell membrane. (E) Schematic view of the extracellular space, which may be packed with many types of membrane proteins, extracellular matrices (ECMs), and HSPGs. In general, surfaces of these molecules are highly hydrophilic, and hydration (cyan) would make excluded volume of these molecules quite large. In such an environment, slow diffusion of a secreted protein could be explained not only by binding but also by ‘hindered diffusion’ (Müller et al., 2013) at a nanometer scale. |
|
|
Figure 4—figure supplement 1. Biological activity of mKikGR-Wnt8 and -Frzb.TOP-FLASH reporter assay. Reporter DNA was injected into the animal pole region of a ventral blastomere of four- or eight-cell stage Xenopus embryos with or without mRNAs as indicated, and injected embryos were harvested at st. 11.5. Dot plots for individual data values (normalized with the mean value of TOP-FLASH only) and boxplots were drawn with R and its package ‘beeswarm.’ Numbers of a pool of three embryos for each sample are as indicated (n). Statistical significance (p) was calculated using the Wilcoxon rank sum test (two-sided) and where it was significant, the p value is indicated in red. (A) mkikGR-wnt8 showed significantly higher activity than TOP-FLASH only, indicating the activation of Wnt signaling. (B) mkikGR-frzb showed significantly lower activity than TOP-FLASH +wnt8, indicating the inhibition of Wnt signaling. Amounts of injected DNA/mRNAs (pg/embryo): TOP-FLASH DNA, 150; wnt8 mRNA, 20; mkikGR-wnt8 mRNA, 31 (equimoler to wnt8); frzb mRNA, 80; mkikGR-frzb mRNA, 127 (equimolar to frzb). |
|
|
Figure 5—figure supplement 1. Distribution ranges of the ligands in some conditions.(A) Slow diffusion. D = 0.50 (μm2/s). Other parameters are the same as Figure 5B. See also Source code 6. (B, C) Normalized distributions of free and bound ligands. Normalized distributions of u and v are plotted. Data are same as in Figure 5B (B) or 5C (C). The decay length λ for u and v differ slightly, but show similar values. (D) Contribution of dissociation from the HS-bound state to the diffusing state. Normalized distributions of the bound populations (v) are plotted. The blue line indicates results with dissociation from the bound state (same data as Figure 5B). The green dotted line indicates results without dissociation from the bound state (b = 0 in Equations 2 and 3). The decay length λ is as indicated. See also Source code 1. (E) Modeling of the FDAP experiment. Distribution of photoconverted ligands bound to HS clusters (v) at the indicated time are plotted. Photoconversion at a single peak was performed after non-converted ligands reached a nearly steady state. See also Source code 7. |
References [+] :
Alexandre,
Patterning and growth control by membrane-tethered Wingless.
2014, Pubmed
Alexandre, Patterning and growth control by membrane-tethered Wingless. 2014, Pubmed
Baeg, The Wingless morphogen gradient is established by the cooperative action of Frizzled and Heparan Sulfate Proteoglycan receptors. 2004, Pubmed
Chaudhary, Robust Wnt signaling is maintained by a Wg protein gradient and Fz2 receptor activity in the developing Drosophila wing. 2019, Pubmed
Clevers, Wnt/β-catenin signaling and disease. 2012, Pubmed
Clevers, Stem cell signaling. An integral program for tissue renewal and regeneration: Wnt signaling and stem cell control. 2014, Pubmed
Evan, Isolation of monoclonal antibodies specific for human c-myc proto-oncogene product. 1985, Pubmed , Xenbase
Farin, Visualization of a short-range Wnt gradient in the intestinal stem-cell niche. 2016, Pubmed
Field, Purification of a RAS-responsive adenylyl cyclase complex from Saccharomyces cerevisiae by use of an epitope addition method. 1988, Pubmed
Fradin, On the importance of protein diffusion in biological systems: The example of the Bicoid morphogen gradient. 2017, Pubmed
Franch-Marro, Glypicans shunt the Wingless signal between local signalling and further transport. 2005, Pubmed
Habuchi, mKikGR, a monomeric photoswitchable fluorescent protein. 2008, Pubmed
Han, Drosophila glypicans Dally and Dally-like shape the extracellular Wingless morphogen gradient in the wing disc. 2005, Pubmed
Harmansa, Dpp spreading is required for medial but not for lateral wing disc growth. 2015, Pubmed
Hashimoto, Crystal structure of Pedobacter heparinus heparin lyase Hep III with the active site in a deep cleft. 2014, Pubmed
Hess, Biological and chemical applications of fluorescence correlation spectroscopy: a review. 2002, Pubmed
Kerszberg, Mechanisms for positional signalling by morphogen transport: a theoretical study. 1998, Pubmed
Kicheva, Investigating the principles of morphogen gradient formation: from tissues to cells. 2012, Pubmed
Kicheva, Kinetics of morphogen gradient formation. 2007, Pubmed
Kiecker, A morphogen gradient of Wnt/beta-catenin signalling regulates anteroposterior neural patterning in Xenopus. 2001, Pubmed , Xenbase
Kikuchi, Selective activation mechanisms of Wnt signaling pathways. 2009, Pubmed
Kure, A syngeneic monoclonal antibody to murine Meth-A sarcoma (HepSS-1) recognizes heparan sulfate glycosaminoglycan (HS-GAG): cell density and transformation dependent alteration in cell surface HS-GAG defined by HepSS-1. 1986, Pubmed
Lin, Functions of heparan sulfate proteoglycans in cell signaling during development. 2004, Pubmed
Loh, Generating Cellular Diversity and Spatial Form: Wnt Signaling and the Evolution of Multicellular Animals. 2016, Pubmed
MacDonald, Wnt/beta-catenin signaling: components, mechanisms, and diseases. 2009, Pubmed , Xenbase
Marjoram, Rapid differential transport of Nodal and Lefty on sulfated proteoglycan-rich extracellular matrix regulates left-right asymmetry in Xenopus. 2011, Pubmed , Xenbase
Matsuda, Direct measurement of protein dynamics inside cells using a rationally designed photoconvertible protein. 2008, Pubmed
Mii, Secreted Frizzled-related proteins enhance the diffusion of Wnt ligands and expand their signalling range. 2009, Pubmed , Xenbase
Mii, Roles of two types of heparan sulfate clusters in Wnt distribution and signaling in Xenopus. 2017, Pubmed , Xenbase
Mii, Heparan Sulfate Proteoglycan Clustering in Wnt Signaling and Dispersal. 2020, Pubmed , Xenbase
Müller, Morphogen transport. 2013, Pubmed
Müller, Differential diffusivity of Nodal and Lefty underlies a reaction-diffusion patterning system. 2012, Pubmed
Müller, PyCorrFit-generic data evaluation for fluorescence correlation spectroscopy. 2014, Pubmed
Nusse, Wnt/β-Catenin Signaling, Disease, and Emerging Therapeutic Modalities. 2017, Pubmed
Pack, Microenvironment and effect of energy depletion in the nucleus analyzed by mobility of multiple oligomeric EGFPs. 2006, Pubmed
Pani, Direct visualization of a native Wnt in vivo reveals that a long-range Wnt gradient forms by extracellular dispersal. 2018, Pubmed
Plouhinec, Chordin forms a self-organizing morphogen gradient in the extracellular space between ectoderm and mesoderm in the Xenopus embryo. 2013, Pubmed , Xenbase
Rogers, Morphogen gradients: from generation to interpretation. 2011, Pubmed
Routledge, Mechanisms of intercellular Wnt transport. 2019, Pubmed
Roy, Specificity of Drosophila cytonemes for distinct signaling pathways. 2011, Pubmed
Schindelin, Fiji: an open-source platform for biological-image analysis. 2012, Pubmed
Session, Genome evolution in the allotetraploid frog Xenopus laevis. 2016, Pubmed , Xenbase
Shimokawa, Cell surface heparan sulfate chains regulate local reception of FGF signaling in the mouse embryo. 2011, Pubmed
Smith, Forming and interpreting gradients in the early Xenopus embryo. 2009, Pubmed , Xenbase
Sprague, FRAP analysis of binding: proper and fitting. 2005, Pubmed
Sprague, Analysis of binding reactions by fluorescence recovery after photobleaching. 2004, Pubmed
Stanganello, Filopodia-based Wnt transport during vertebrate tissue patterning. 2015, Pubmed
Stapornwongkul, Patterning and growth control in vivo by an engineered GFP gradient. 2020, Pubmed
Strigini, Wingless gradient formation in the Drosophila wing. 2000, Pubmed
Suzuki, Generation and characterization of a series of monoclonal antibodies that specifically recognize [HexA(+/-2S)-GlcNAc]n epitopes in heparan sulfate. 2008, Pubmed
Tabata, Morphogens, their identification and regulation. 2004, Pubmed
Takada, Assembly of protein complexes restricts diffusion of Wnt3a proteins. 2018, Pubmed , Xenbase
Takei, Three Drosophila EXT genes shape morphogen gradients through synthesis of heparan sulfate proteoglycans. 2004, Pubmed
Toda, Engineering synthetic morphogen systems that can program multicellular patterning. 2020, Pubmed
Tsutsumi, In vivo fluorescence correlation spectroscopy analyses of FMBP-1, a silkworm transcription factor. 2016, Pubmed
van den Heuvel, Distribution of the wingless gene product in Drosophila embryos: a protein involved in cell-cell communication. 1989, Pubmed
Veerapathiran, Wnt3 distribution in the zebrafish brain is determined by expression, diffusion and multiple molecular interactions. 2020, Pubmed
Verrecchio, Design of peptides with high affinities for heparin and endothelial cell proteoglycans. 2000, Pubmed
Wang, Universal PCR amplification of mouse immunoglobulin gene variable regions: the design of degenerate primers and an assessment of the effect of DNA polymerase 3' to 5' exonuclease activity. 2000, Pubmed
Yamamoto, Caveolin is necessary for Wnt-3a-dependent internalization of LRP6 and accumulation of beta-catenin. 2006, Pubmed
Yan, Shaping morphogen gradients by proteoglycans. 2009, Pubmed
Yu, Fgf8 morphogen gradient forms by a source-sink mechanism with freely diffusing molecules. 2009, Pubmed
Zacharias, Partitioning of lipid-modified monomeric GFPs into membrane microdomains of live cells. 2002, Pubmed
Zecca, Direct and long-range action of a wingless morphogen gradient. 1996, Pubmed
Zhou, Free extracellular diffusion creates the Dpp morphogen gradient of the Drosophila wing disc. 2012, Pubmed
Zhu, Incredible journey: how do developmental signals travel through tissue? 2004, Pubmed
