Click here to close Hello! We notice that you are using Internet Explorer, which is not supported by Xenbase and may cause the site to display incorrectly. We suggest using a current version of Chrome, FireFox, or Safari.
XB-ART-58065
Cell Rep 2020 Sep 22;3212:108178. doi: 10.1016/j.celrep.2020.108178.
Show Gene links Show Anatomy links

Binding of the Treslin-MTBP Complex to Specific Regions of the Human Genome Promotes the Initiation of DNA Replication.



???displayArticle.abstract???
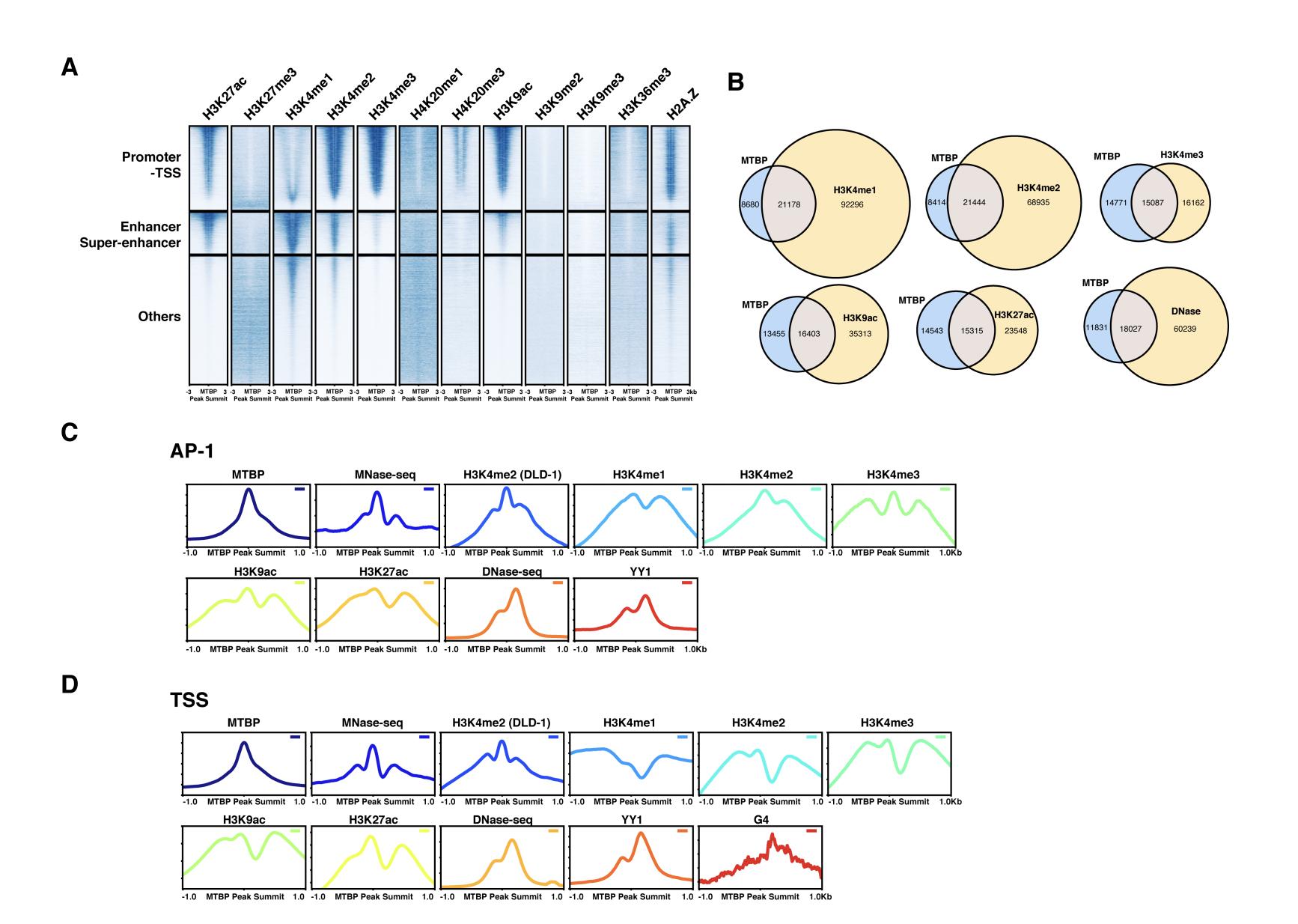
The processes that control where higher eukaryotic cells initiate DNA replication throughout the genome are not understood clearly. In metazoans, the Treslin-MTBP complex mediates critical final steps in formation of the activated replicative helicase prior to initiation of replication. Here, we map the genome-wide distribution of the MTBP subunit of this complex in human cells. Our results indicate that MTBP binds to at least 30,000 sites in the genome. A majority of these sites reside in regions of open chromatin that contain transcriptional-regulatory elements (e.g., promoters, enhancers, and super-enhancers), which are known to be preferred areas for initiation of replication. Furthermore, many binding sites encompass two genomic features: a nucleosome-free DNA sequence (e.g., G-quadruplex DNA or AP-1 motif) and a nucleosome bearing histone marks characteristic of open chromatin, such as H3K4me2. Taken together, these findings indicate that Treslin-MTBP associates coordinately with multiple genomic signals to promote initiation of replication.

???displayArticle.pubmedLink??? 32966791
???displayArticle.pmcLink??? PMC7523632
???displayArticle.link??? Cell Rep
???displayArticle.grants??? [+]

Species referenced: Xenopus laevis
Genes referenced: mtbp ticrr
GO keywords: DNA replication initiation [+]


???attribute.lit??? ???displayArticles.show???
References [+] :
Abdurashidova, Start sites of bidirectional DNA synthesis at the human lamin B2 origin. 2000, Pubmed