XB-ART-58070
Elife
2021 May 06;10. doi: 10.7554/eLife.61804.
Show Gene links
Show Anatomy links
Non-canonical Hedgehog signaling regulates spinal cord and muscle regeneration in Xenopus laevis larvae.
Hamilton AM, Balashova OA, Borodinsky LN.
???displayArticle.abstract???
Inducing regeneration in injured spinal cord represents one of modern medicine's greatest challenges. Research from a variety of model organisms indicates that Hedgehog (Hh) signaling may be a useful target to drive regeneration. However, the mechanisms of Hh signaling-mediated tissue regeneration remain unclear. Here, we examined Hh signaling during post-amputation tail regeneration in Xenopus laevis larvae. We found that while Smoothened (Smo) activity is essential for proper spinal cord and skeletal muscle regeneration, transcriptional activity of the canonical Hh effector Gli is repressed immediately following amputation, and inhibition of Gli1/2 expression or transcriptional activity has minimal effects on regeneration. In contrast, we demonstrate that protein kinase A is necessary for regeneration of both muscle and spinal cord, in concert with and independent of Smo, respectively, and that its downstream effector CREB is activated in spinal cord following amputation in a Smo-dependent manner. Our findings indicate that non-canonical mechanisms of Hh signaling are necessary for spinal cord and muscle regeneration.
???displayArticle.pubmedLink??? 33955353
???displayArticle.pmcLink??? PMC8137141
???displayArticle.link??? Elife
???displayArticle.grants??? [+]
1120796,1754340 National Science Foundation, R01NS073055,R01NS105886,R01NS113859 NINDS NIH HHS , 86700-NCA Shriners Hospital for Children, 84303-NCA Shriners Hospital for Children, 84303-NCA Shriners Hospitals for Children, R01 NS073055 NINDS NIH HHS , 1754340 National Science Foundation, R01 NS105886 NINDS NIH HHS , R01NS113859 NINDS NIH HHS , R01 NS113859 NINDS NIH HHS , 86700-NCA Shriners Hospitals for Children, R01NS105886 NINDS NIH HHS , 1120796 National Science Foundation, R01NS073055 NINDS NIH HHS
Species referenced: Xenopus tropicalis Xenopus laevis
Genes referenced: gli1 gli2
GO keywords: smoothened signaling pathway [+]
???displayArticle.antibodies??? Gli2 Ab3 H3f3a Ab9 Lmnb1 Ab6 P-CREB Ab1 shh Ab1 Somite Ab3 Sox2 Ab6
???attribute.lit??? ???displayArticles.show???
|
|
Figure 1 with 2 supplements Hedgehog signaling regulates spinal cord and muscle regeneration. Stage 39–40 Xenopus laevis larvae were incubated for 24 or 72 h after tail amputation in vehicle (0.1% DMSO, Control), antagonist (10 µM cyclopamine, cyc), or agonist (1 µM SAG) of Smoothened (Smo), and immunostained at 72 h post amputation (hpa). (A) Schematics of tail amputation and 24 vs. 72 h treatments. (B) Measurement of outgrowth for regenerated spinal cord and muscle (solid lines) from amputation plane (dashed line), identified by the posterior-most close-packed band of muscle fibers (arrow). (C) Representative z-projections of whole-mount immunostained samples for each group at 72 hpa. Transverse red dashed line indicates amputation plane. Scale bars in (B, C), 100 µm. (D–I) Graphs show mean ± SEM regenerated muscle outgrowth (D) and total new muscle volume (E), regenerated spinal cord outgrowth (F), total number (G), and per length density (H) of Sox2+ cells in the regenerated spinal cord, and number of phospho-histone H3+ (P-H3+) cells (I) in the regenerate at 72 hpa as % of cohort-matched control. n of larvae: 25–42 per group, N of experiments ≥ 3. *p<0.05, ***p<0.001, ****p<0.0001, ns: not significant, ordinary one-way ANOVA, Brown–Forsythe and Welch ANOVA, or Kruskal–Wallis test, followed by Tukey’s, Dunnett’s T3, or Dunn’s multiple comparisons test, respectively, according to prior normality and equality of SDs tests within and between groups. |
|
|
Figure 1—figure supplement 1 Expression of Hedgehog (Hh) ligands is apparent in stage 40 larvae and increases after amputation in the regenerating tail. (A) Representative image of transverse section of tail from 4 h post amputation (hpa) stage 40 larva, stained for Sox2 and Hh (5E1 antibody that recognizes Xenopus Sonic hedgehog [Shh] and Ihh). Scale bar, 10 μm. (B) Representative western blot assay of whole-cell lysates from 500-μm-long most posterior tail from stage 40 larvae right after (0 hpa) and 24 hpa. Predicted full-length Hh MW 45–47 kD. GAPDH (bottom) was used as loading control. Graph shows mean ± SEM% of 0 hpa Hh/GAPDH optical density (O.D.), n = 18 larvae per group, N = 3 experiments, *p<0.05, paired t-test. |
|
|
Figure 1—figure supplement 2 Treatment with Smoothened (Smo) antagonist vismodegib reduces muscle and spinal cord regeneration. Stage 39–40 X. laevis larvae were incubated with vehicle (0.1% DMSO, Control) or 20 µM vismodegib for 72 hr, then immunostained. (A) Representative z-projections of whole-mount immunostained samples for both groups at 72 h post amputation (hpa). Transverse red dashed line indicates amputation plane. Scale bar 100 µm. (B–G) Graphs show mean ± SEM regenerated muscle outgrowth (B) and total new muscle volume (C), regenerated spinal cord outgrowth (D), total number (E) and per length density (F) of Sox2+ cells in the regenerated spinal cord, and number of phospho-histone H3+ (P-H3+) cells (G) in the regenerate at 72 hpa as % of cohort-matched control. N of larvae: 8–10 samples per group. ***p<0.001, ****p<0.0001, ns: not significant, two-tailed t-test. |
|
|
Figure 2 with 1 supplement Canonical, Gli-dependent Hedgehog signaling is downregulated following tail amputation. Tails of stage 39–40 larvae expressing the Gli transcriptional activity reporter were amputated, and larvae imaged live at intervals from 0 to 28 h post amputation (hpa). (A) Schematic of bicistronic reporter plasmid. Constitutive promoter CMV drives expression of iRFP670, and minimal δ-crystallin promoter juxtaposed to eight Gli-binding sites drives expression of enhanced green fluorescent protein (EGFP). (A’) Representative z-projections of normalizing factor (iRFP670) and Gli transcriptional activity reporter (EGFP) in amputated larval tail at 12 hpa. White outline represents the edge of the tail. Scale bar, 100 µm. (B–F) 2D composite of EGFP:iRFP670 (G:iR ratio) intensity displayed by heat scale at indicated hpa from combined iRFP670+ cells. Cell location displayed by position relative to amputation plane (x) and dorsal or ventral to the spinal cord (y). (G) Cumulative distribution of EGFP:iRFP670 ratios by time point. All cumulative distribution curves significantly different from control (0 hpa); N of larvae ≥12; p<0.001, all time points compared to 0 hpa, Kolmogorov–Smirnov post-hoc test. |
|
|
Figure 2—figure supplement 1 Positive control for Gli transcriptional activity reporter. Neural plate stage embryos (18 h post-fertilization) expressing Gli transcriptional activity reporter were incubated in the presence or absence of 10 nM SAG for 5 h followed by live confocal imaging with 488 and 647 nm lasers to acquire the signal corresponding to Gli transcriptional activity (enhanced green fluorescent protein [EGFP]) and expression level for the reporter (iRF670). Individual cells displayed by iRFP670 (x) vs. EGFP (y) fluorescence intensities in control and experimental embryos. Distribution of control vs. SAG EGFP:iRFP670 values significantly different by Kolmogorov–Smirnov test (p<0.0001; N of embryos per condition: 8). |
|
|
Figure 3 with 1 supplement Gli1/2 transcriptional activity is not necessary for spinal cord and muscle regeneration. Stage 39–40 larvae were incubated for 72 h after tail amputation in vehicle (0.1% DMSO, Control) or Gli1/2 antagonist (10 µM GANT61, GANT) and/or 10 µM cyclopamine (cyc), then whole-mount immunostained. (A) Images show representative z-projections for each group at 72 h post amputation (hpa). Transverse red dashed line indicates amputation plane. Scale bar, 100 µm. (B–G) Graphs show mean ± SEM regenerated muscle outgrowth (B) and total volume (C), regenerated spinal cord outgrowth (D), total number (E) and per length density (F) of Sox2+ cells in the regenerated spinal cord, and overall number of phospho-histone H3+ (P-H3+) cells (G) in the regenerate at 72 hpa as % of cohort-matched control, n of larvae: 13–31 per group, N of experiments ≥ 3. ***p<0.001, ****p<0.0001, ns: not significant, ordinary one-way ANOVA, Brown–Forsythe and Welch ANOVA, or Kruskal–Wallis test, followed by Tukey’s, Dunnett’s T3, or Dunn’s multiple comparisons test, respectively, according to prior normality and equality of SDs within and between groups. |
|
|
Figure 3—figure supplement 1 Treatment with GANT61 inhibits Gli1/2 transcriptional activity. Stage 39 larvae expressing the Gli transcriptional activity reporter were incubated with 10 µM GANT61 and confocally live-imaged with 488 and 647 nm lasers to acquire the signal corresponding to Gli transcriptional activity (enhanced green fluorescent protein [EGFP]) and expression level for the reporter (iRF670), at 0 (A), 6 (B), and 18 h (C) of incubation. Shown are paired EGFP and iRFP fluorescence intensities for individual cells at the indicated time points. Both 6 h (p=0.015) and 18 h (p<0.0001) time points showed significantly different distribution of EGFP:iRFP670 values from 0 h (Kolmogorov–Smirnov test; N of larvae: 8). |
|
|
Figure 4 with 1 supplement Genetic downregulation of canonical Hedgehog-Smoothened (Hh-Smo) signaling does not affect spinal cord and muscle regeneration. Larvae containing Gli2 morpholino (Gli2-MO) bound to photo-morpholino were UV illuminated (+UV) or not (control, no UV) for 30 min, 28 h before (stage 28) amputation (stage 39–40), to uncage morpholino and induce downregulation of Gli2 expression. (A) Schematic of time course of morpholino activation and amputation. (B) Images show representative z-projections of samples for each group at 72 h post amputation (hpa). Transverse red dashed line indicates amputation plane. Scale bar, 100 µm. (C–H) Graphs show mean ± SEM regenerated muscle outgrowth (C) and total volume (D), regenerated spinal cord outgrowth (E), total number (F) and per length density (G) of Sox2+ cells in the regenerated spinal cord, and overall number of phospho-histone H3+ (P-H3+) cells (H) in the regenerate at 72 hpa as % of cohort-matched control, n of larvae: 16–35 per group, N of experiments ≥ 3. ***p<0.001, ns: not significant, unpaired t-test, Welch’s t-test, or Kolmogorov–Smirnov test, according to prior normality and equality of SDs tests within and between groups. |
|
|
Figure 4—figure supplement 1 UV treatment does not reduce regeneration and uncages Gli2-MO, knocking down Gli2 expression. Uninjected larvae (A–D) or larvae containing Gli2-MO bound to photo-morpholino (E) were UV illuminated (+UV) or not (control, no UV) for 30 min, 28 h (stage 28) before amputation (stage 39–40). Amputated samples were processed at 72 h post amputation (hpa) for whole-mount immunostaining (A–D) or frozen immediately for western blot assays (E). (A–D) Graphs show mean ± SEM regenerated muscle outgrowth (A) and total volume (B), regenerated spinal cord outgrowth (C), and overall number of phospho-histone H3+ (P-H3+) cells (D) in the regenerate at 72 hpa as % compared to control, n of larvae: 12–19 per group. *p<0.05, ns: not significant, unpaired t-test. (E) Representative western blot assay of whole-larva nuclear fraction lysates. Predicted full-length Gli2 MW ≥168 kD indicated by arrow. Lamin B1 (bottom) was used as loading control for nuclear fraction. Graph shows mean ± SEM% of control (no UV) Gli2/Lamin-B1 optical density (O.D.), n = 18 larvae per group, N = 3 separate experiments, *p=0.01, two-tailed t-test, resulting in a mean ± SEM% knockdown of 49 ± 6%. |
|
|
Figure 5 Tissue-specific interaction between PKA and Smoothened (Smo) signaling in regulation of spinal cord and muscle regeneration. Stage 39–40 larvae were incubated for 72 h after tail amputation in vehicle (0.1% DMSO, Control), PKA antagonist (10 µM KT5720, KT), or/and 10 µM cyclopamine (cyc). (A) Images show representative samples for each group at 72 h post amputation (hpa). Transverse red dashed line indicates amputation plane. Scale bar, 100 µm. (B–G) Graphs show mean ± SEM regenerated muscle outgrowth (B) and total volume (C), regenerated spinal cord outgrowth (D), total number (E) and per length density (F) of Sox2+ cells in the regenerated spinal cord, and overall number of phospho-histone H3+ (P-H3+) cells (G) in the regenerate at 72 hpa as % of cohort-matched control, n of larvae: 11–29 per group, N of experiments ≥ 3. *p<0.05, **p<0.01, ***p<0.001, ****p<0.0001, ns: not significant, ordinary one-way ANOVA, Brown–Forsythe and Welch ANOVA, or Kruskal–Wallis test, followed by Tukey’s, Dunnett’s T3, or Dunn’s multiple comparisons test, respectively, according to prior normality and equality of SDs within and between groups. |
|
|
Figure 6 Spatiotemporal activation of CREB in the injured and regenerated spinal cord. Stage 39–40 larvae were amputated and processed for whole-mount immunostaining at the indicated hour post amputation (hpa), with the exception of the 0 h group, which was first fixed and then amputated to represent the pre-amputation group. (A) Images show representative z-projections of immunostained samples for each group that were digitally processed to isolate spinal-cord associated P-CREB. Transverse red dashed line indicates amputation plane. Scale bar, 100 µm. (B) Graph shows mean ± SEM number of total P-CREB+ cells normalized to number of Sox2+ cells in 100 µm sections of spinal cord anterior (positive) and posterior (negative) to the amputation plane (0). N of larvae ≥5 per group. Open circles denote p<0.05 vs. time-matched average number of P-CREB+/Sox2+ cells within the region 100–200 µm anterior (100 µm, dashed black line) to the amputation plane (0 µm), one-way ANOVA. |
|
|
Figure 6—figure supplement 1 Unedited images from samples featured in Figure 6. Stage 39–40 larvae were amputated and processed for whole-mount immunostaining at the indicated hour post amputation (hpa), with the exception of the 0 h group, which was first fixed and then amputated to represent the pre-amputation group. Images show representative total z-projections of whole-mount immunostained samples for each group corresponding to the edited images shown in Figure 6. Transverse red dashed line indicates amputation plane. Scale bar, 100 µm. |
|
|
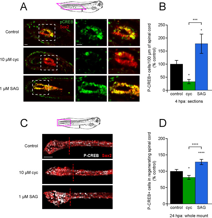
Figure 7 Post-amputation activation of CREB is regulated by Hedgehog (Hh) signaling. Stage 39–40 larvae were amputated in vehicle (0.1% DMSO, control), 10 µM cyclopamine, or 1 µM SAG, then fixed at either 4 or 24 h post amputation (hpa) and processed for immunostaining in either paraffin sections (A, B), or whole-mounts (C, D), respectively. (A) Representative longitudinal sections from 4 hpa. Sample orientation displayed in schematic. Scale bars, 20 µm. (B) Graph shows mean ± SEM P-CREB+ cell count in 100-µm-long spinal cord within 400 µm of the amputation plane as % of control, n of larvae ≥5 per group from N = 3 independent experiments. (C) Representative whole-mount sections from 24 hpa. Sample orientation displayed in schematic. Scale bar, 50 µm. (D) Graph shows mean ± SEM P-CREB+ cell count in the regenerated spinal cord, normalized to cohort matched controls, n of larvae ≥12 per group from N = 3 separate experiments. In (B, D), *p<0.05, ***p<0.001, ****p<0.0001, one-way ANOVA + Holm–Sidak’s multiple comparison. |
|
|
Figure 8 Coordination of spinal cord and muscle outgrowth in the regenerating tail is dependent on Smoothened (Smo) signaling. Individual samples for each treatment are displayed by total outgrowth for spinal cord (X) and muscle (Y). Simple linear regression lines are fit for each treatment, and R2 goodness-of-fit values displayed by each line. N = 13–39 samples per group. |
|
|
Figure 9 Model for Hedgehog (Hh)-dependent regulation of spinal cord and muscle regeneration. Injury recruits non-canonical Hh signaling in the spinal cord to activate neural stem cells for replenishing the regenerating spinal cord. Injury also activates PKA which acts independently from Smoothened (Smo) on neural stem cell proliferation to promote spinal cord regeneration. Non-canonical Hh signaling is also essential for muscle regeneration starting from the initial stages post injury, where PKA appears to be downstream of Smo activation. The coordination between the magnitude of regenerating spinal cord and muscle outgrowth is dependent on non-canonical Hh/Smo signaling. |
|
|
Figure 1—figure supplement 1. Expression of Hedgehog (Hh) ligands is apparent in stage 40 larvae and increases after amputation in the regenerating tail.(A) Representative image of transverse section of tail from 4 h post amputation (hpa) stage 40 larva, stained for Sox2 and Hh (5E1 antibody that recognizes Xenopus Sonic hedgehog [Shh] and Ihh). Scale bar, 10 μm. (B) Representative western blot assay of whole-cell lysates from 500-μm-long most posterior tail from stage 40 larvae right after (0 hpa) and 24 hpa. Predicted full-length Hh MW 45–47 kD. GAPDH (bottom) was used as loading control. Graph shows mean ± SEM% of 0 hpa Hh/GAPDH optical density (O.D.), n = 18 larvae per group, N = 3 experiments, *p<0.05, paired t-test.Figure 1—figure supplement 1—source data 1. Treatment with Smoothened (Smo) antagonist vismodegib reduces muscle and spinal cord regeneration. |
|
|
Figure 1—figure supplement 2. Treatment with Smoothened (Smo) antagonist vismodegib reduces muscle and spinal cord regeneration.Stage 39–40 X. laevis larvae were incubated with vehicle (0.1% DMSO, Control) or 20 µM vismodegib for 72 hr, then immunostained. (A) Representative z-projections of whole-mount immunostained samples for both groups at 72 h post amputation (hpa). Transverse red dashed line indicates amputation plane. Scale bar 100 µm. (B–G) Graphs show mean ± SEM regenerated muscle outgrowth (B) and total new muscle volume (C), regenerated spinal cord outgrowth (D), total number (E) and per length density (F) of Sox2+ cells in the regenerated spinal cord, and number of phospho-histone H3+ (P-H3+) cells (G) in the regenerate at 72 hpa as % of cohort-matched control. N of larvae: 8–10 samples per group. ***p<0.001, ****p<0.0001, ns: not significant, two-tailed t-test. |
|
|
Figure 1. Hedgehog signaling regulates spinal cord and muscle regeneration.Stage 39–40 Xenopus laevis larvae were incubated for 24 or 72 h after tail amputation in vehicle (0.1% DMSO, Control), antagonist (10 µM cyclopamine, cyc), or agonist (1 µM SAG) of Smoothened (Smo), and immunostained at 72 h post amputation (hpa). (A) Schematics of tail amputation and 24 vs. 72 h treatments. (B) Measurement of outgrowth for regenerated spinal cord and muscle (solid lines) from amputation plane (dashed line), identified by the posterior-most close-packed band of muscle fibers (arrow). (C) Representative z-projections of whole-mount immunostained samples for each group at 72 hpa. Transverse red dashed line indicates amputation plane. Scale bars in (B, C), 100 µm. (D–I) Graphs show mean ± SEM regenerated muscle outgrowth (D) and total new muscle volume (E), regenerated spinal cord outgrowth (F), total number (G), and per length density (H) of Sox2+ cells in the regenerated spinal cord, and number of phospho-histone H3+ (P-H3+) cells (I) in the regenerate at 72 hpa as % of cohort-matched control. n of larvae: 25–42 per group, N of experiments ≥ 3. *p<0.05, ***p<0.001, ****p<0.0001, ns: not significant, ordinary one-way ANOVA, Brown–Forsythe and Welch ANOVA, or Kruskal–Wallis test, followed by Tukey’s, Dunnett’s T3, or Dunn’s multiple comparisons test, respectively, according to prior normality and equality of SDs tests within and between groups.Figure 1—source data 1. Hedgehog signaling regulates spinal cord and muscle regeneration. |
|
|
Figure 2—figure supplement 1. Positive control for Gli transcriptional activity reporter.Neural plate stage embryos (18 h post-fertilization) expressing Gli transcriptional activity reporter were incubated in the presence or absence of 10 nM SAG for 5 h followed by live confocal imaging with 488 and 647 nm lasers to acquire the signal corresponding to Gli transcriptional activity (enhanced green fluorescent protein [EGFP]) and expression level for the reporter (iRF670). Individual cells displayed by iRFP670 (x) vs. EGFP (y) fluorescence intensities in control and experimental embryos. Distribution of control vs. SAG EGFP:iRFP670 values significantly different by Kolmogorov–Smirnov test (p<0.0001; N of embryos per condition: 8).Figure 2—figure supplement 1—source data 1. Positive control for Gli transcriptional activity reporter. |
|
|
Figure 2. Canonical, Gli-dependent Hedgehog signaling is downregulated following tail amputation.Tails of stage 39–40 larvae expressing the Gli transcriptional activity reporter were amputated, and larvae imaged live at intervals from 0 to 28 h post amputation (hpa). (A) Schematic of bicistronic reporter plasmid. Constitutive promoter CMV drives expression of iRFP670, and minimal δ-crystallin promoter juxtaposed to eight Gli-binding sites drives expression of enhanced green fluorescent protein (EGFP). (A’) Representative z-projections of normalizing factor (iRFP670) and Gli transcriptional activity reporter (EGFP) in amputated larval tail at 12 hpa. White outline represents the edge of the tail. Scale bar, 100 µm. (B–F) 2D composite of EGFP:iRFP670 (G:iR ratio) intensity displayed by heat scale at indicated hpa from combined iRFP670+ cells. Cell location displayed by position relative to amputation plane (x) and dorsal or ventral to the spinal cord (y). (G) Cumulative distribution of EGFP:iRFP670 ratios by time point. All cumulative distribution curves significantly different from control (0 hpa); N of larvae ≥12; p<0.001, all time points compared to 0 hpa, Kolmogorov–Smirnov post-hoc test.Figure 2—source data 1. Canonical, Gli-dependent Hedgehog signaling is downregulated following tail amputation. |
|
|
Figure 3—figure supplement 1. Treatment with GANT61 inhibits Gli1/2 transcriptional activity.Stage 39 larvae expressing the Gli transcriptional activity reporter were incubated with 10 µM GANT61 and confocally live-imaged with 488 and 647 nm lasers to acquire the signal corresponding to Gli transcriptional activity (enhanced green fluorescent protein [EGFP]) and expression level for the reporter (iRF670), at 0 (A), 6 (B), and 18 h (C) of incubation. Shown are paired EGFP and iRFP fluorescence intensities for individual cells at the indicated time points. Both 6 h (p=0.015) and 18 h (p<0.0001) time points showed significantly different distribution of EGFP:iRFP670 values from 0 h (Kolmogorov–Smirnov test; N of larvae: 8).Figure 3—figure supplement 1—source data 1. Treatment with GANT61 inhibits Gli1/2 transcriptional activity. |
|
|
Figure 3. Gli1/2 transcriptional activity is not necessary for spinal cord and muscle regeneration.Stage 39–40 larvae were incubated for 72 h after tail amputation in vehicle (0.1% DMSO, Control) or Gli1/2 antagonist (10 µM GANT61, GANT) and/or 10 µM cyclopamine (cyc), then whole-mount immunostained. (A) Images show representative z-projections for each group at 72 h post amputation (hpa). Transverse red dashed line indicates amputation plane. Scale bar, 100 µm. (B–G) Graphs show mean ± SEM regenerated muscle outgrowth (B) and total volume (C), regenerated spinal cord outgrowth (D), total number (E) and per length density (F) of Sox2+ cells in the regenerated spinal cord, and overall number of phospho-histone H3+ (P-H3+) cells (G) in the regenerate at 72 hpa as % of cohort-matched control, n of larvae: 13–31 per group, N of experiments ≥ 3. ***p<0.001, ****p<0.0001, ns: not significant, ordinary one-way ANOVA, Brown–Forsythe and Welch ANOVA, or Kruskal–Wallis test, followed by Tukey’s, Dunnett’s T3, or Dunn’s multiple comparisons test, respectively, according to prior normality and equality of SDs within and between groups.Figure 3—source data 1. Gli1/2 transcriptional activity is not necessary for spinal cord and muscle regeneration. |
|
|
Figure 4—figure supplement 1. UV treatment does not reduce regeneration and uncages Gli2-MO, knocking down Gli2 expression.Uninjected larvae (A–D) or larvae containing Gli2-MO bound to photo-morpholino (E) were UV illuminated (+UV) or not (control, no UV) for 30 min, 28 h (stage 28) before amputation (stage 39–40). Amputated samples were processed at 72 h post amputation (hpa) for whole-mount immunostaining (A–D) or frozen immediately for western blot assays (E). (A–D) Graphs show mean ± SEM regenerated muscle outgrowth (A) and total volume (B), regenerated spinal cord outgrowth (C), and overall number of phospho-histone H3+ (P-H3+) cells (D) in the regenerate at 72 hpa as % compared to control, n of larvae: 12–19 per group. *p<0.05, ns: not significant, unpaired t-test. (E) Representative western blot assay of whole-larva nuclear fraction lysates. Predicted full-length Gli2 MW ≥168 kD indicated by arrow. Lamin B1 (bottom) was used as loading control for nuclear fraction. Graph shows mean ± SEM% of control (no UV) Gli2/Lamin-B1 optical density (O.D.), n = 18 larvae per group, N = 3 separate experiments, *p=0.01, two-tailed t-test, resulting in a mean ± SEM% knockdown of 49 ± 6%.Figure 4—figure supplement 1—source data 1. UV treatment does not reduce regeneration and uncages Gli2-MO, knocking down Gli2 expression. |
|
|
Figure 4. Genetic downregulation of canonical Hedgehog-Smoothened (Hh-Smo) signaling does not affect spinal cord and muscle regeneration.Larvae containing Gli2 morpholino (Gli2-MO) bound to photo-morpholino were UV illuminated (+UV) or not (control, no UV) for 30 min, 28 h before (stage 28) amputation (stage 39–40), to uncage morpholino and induce downregulation of Gli2 expression. (A) Schematic of time course of morpholino activation and amputation. (B) Images show representative z-projections of samples for each group at 72 h post amputation (hpa). Transverse red dashed line indicates amputation plane. Scale bar, 100 µm. (C–H) Graphs show mean ± SEM regenerated muscle outgrowth (C) and total volume (D), regenerated spinal cord outgrowth (E), total number (F) and per length density (G) of Sox2+ cells in the regenerated spinal cord, and overall number of phospho-histone H3+ (P-H3+) cells (H) in the regenerate at 72 hpa as % of cohort-matched control, n of larvae: 16–35 per group, N of experiments ≥ 3. ***p<0.001, ns: not significant, unpaired t-test, Welch’s t-test, or Kolmogorov–Smirnov test, according to prior normality and equality of SDs tests within and between groups.Figure 4—source data 1. Genetic downregulation of canonicalHedgehog-Smoothened(Hh-Smo)signaling does not affect spinal cord and muscle regeneration. |
|
|
Figure 5. Tissue-specific interaction between PKA and Smoothened (Smo) signaling in regulation of spinal cord and muscle regeneration.Stage 39–40 larvae were incubated for 72 h after tail amputation in vehicle (0.1% DMSO, Control), PKA antagonist (10 µM KT5720, KT), or/and 10 µM cyclopamine (cyc). (A) Images show representative samples for each group at 72 h post amputation (hpa). Transverse red dashed line indicates amputation plane. Scale bar, 100 µm. (B–G) Graphs show mean ± SEM regenerated muscle outgrowth (B) and total volume (C), regenerated spinal cord outgrowth (D), total number (E) and per length density (F) of Sox2+ cells in the regenerated spinal cord, and overall number of phospho-histone H3+ (P-H3+) cells (G) in the regenerate at 72 hpa as % of cohort-matched control, n of larvae: 11–29 per group, N of experiments ≥ 3. *p<0.05, **p<0.01, ***p<0.001, ****p<0.0001, ns: not significant, ordinary one-way ANOVA, Brown–Forsythe and Welch ANOVA, or Kruskal–Wallis test, followed by Tukey’s, Dunnett’s T3, or Dunn’s multiple comparisons test, respectively, according to prior normality and equality of SDs within and between groups.Figure 5—source data 1. Tissue-specific interaction between PKA and Smoothened(Smo)signaling in regulation of spinal cord and muscle regeneration. |
|
|
Figure 6—figure supplement 1. Unedited images from samples featured in Figure 6.Stage 39–40 larvae were amputated and processed for whole-mount immunostaining at the indicated hour post amputation (hpa), with the exception of the 0 h group, which was first fixed and then amputated to represent the pre-amputation group. Images show representative total z-projections of whole-mount immunostained samples for each group corresponding to the edited images shown in Figure 6. Transverse red dashed line indicates amputation plane. Scale bar, 100 µm. |
|
|
Figure 6. Spatiotemporal activation of CREB in the injured and regenerated spinal cord.Stage 39–40 larvae were amputated and processed for whole-mount immunostaining at the indicated hour post amputation (hpa), with the exception of the 0 h group, which was first fixed and then amputated to represent the pre-amputation group. (A) Images show representative z-projections of immunostained samples for each group that were digitally processed to isolate spinal-cord associated P-CREB. Transverse red dashed line indicates amputation plane. Scale bar, 100 µm. (B) Graph shows mean ± SEM number of total P-CREB+ cells normalized to number of Sox2+ cells in 100 µm sections of spinal cord anterior (positive) and posterior (negative) to the amputation plane (0). N of larvae ≥5 per group. Open circles denote p<0.05 vs. time-matched average number of P-CREB+/Sox2+ cells within the region 100–200 µm anterior (100 µm, dashed black line) to the amputation plane (0 µm), one-way ANOVA.Figure 6—source data 1. Spatiotemporal activation of CREB in the injured and regenerated spinal cord. |
|
|
Figure 7. Post-amputation activation of CREB is regulated by Hedgehog (Hh) signaling.Stage 39–40 larvae were amputated in vehicle (0.1% DMSO, control), 10 µM cyclopamine, or 1 µM SAG, then fixed at either 4 or 24 h post amputation (hpa) and processed for immunostaining in either paraffin sections (A, B), or whole-mounts (C, D), respectively. (A) Representative longitudinal sections from 4 hpa. Sample orientation displayed in schematic. Scale bars, 20 µm. (B) Graph shows mean ± SEM P-CREB+ cell count in 100-µm-long spinal cord within 400 µm of the amputation plane as % of control, n of larvae ≥5 per group from N = 3 independent experiments. (C) Representative whole-mount sections from 24 hpa. Sample orientation displayed in schematic. Scale bar, 50 µm. (D) Graph shows mean ± SEM P-CREB+ cell count in the regenerated spinal cord, normalized to cohort matched controls, n of larvae ≥12 per group from N = 3 separate experiments. In (B, D), *p<0.05, ***p<0.001, ****p<0.0001, one-way ANOVA + Holm–Sidak’s multiple comparison.Figure 7—source data 1. Post-amputation activation of CREB is regulated by Hedgehog(Hh)signaling upon injury.Figure 7—source data 2. Post-amputation activation of CREB is regulated by Hedgehog(Hh)signaling in the regenerating spinal cord. |
|
|
Figure 8. Coordination of spinal cord and muscle outgrowth in the regenerating tail is dependent on Smoothened (Smo) signaling.Individual samples for each treatment are displayed by total outgrowth for spinal cord (X) and muscle (Y). Simple linear regression lines are fit for each treatment, and R2 goodness-of-fit values displayed by each line. N = 13–39 samples per group.Figure 8—source data 1. Coordination of spinal cord and muscle outgrowth in the regenerating tail is dependent on Smoothened(Smo)signaling. |
|
|
Figure 9. Model for Hedgehog (Hh)-dependent regulation of spinal cord and muscle regeneration.Injury recruits non-canonical Hh signaling in the spinal cord to activate neural stem cells for replenishing the regenerating spinal cord. Injury also activates PKA which acts independently from Smoothened (Smo) on neural stem cell proliferation to promote spinal cord regeneration. Non-canonical Hh signaling is also essential for muscle regeneration starting from the initial stages post injury, where PKA appears to be downstream of Smo activation. The coordination between the magnitude of regenerating spinal cord and muscle outgrowth is dependent on non-canonical Hh/Smo signaling. |
|
|
Author response image 1. |
|
|
Author response image 2. X. laevis embryonic protein expression.This graph shows protein expression in Xenopus laevis. Optionally the mRNA expression is also charted for comparison. The number in brackets after the gene symbol indicates the number of peptides. (Peshkin et al., 2019) |
References [+] :
Akazawa,
The upregulated expression of sonic hedgehog in motor neurons after rat facial nerve axotomy.
2004, Pubmed
Akazawa, The upregulated expression of sonic hedgehog in motor neurons after rat facial nerve axotomy. 2004, Pubmed
Aztekin, Identification of a regeneration-organizing cell in the Xenopus tail. 2019, Pubmed , Xenbase
Aztekin, The myeloid lineage is required for the emergence of a regeneration-permissive environment following Xenopus tail amputation. 2020, Pubmed , Xenbase
Balaskas, Gene regulatory logic for reading the Sonic Hedgehog signaling gradient in the vertebrate neural tube. 2012, Pubmed
Bambakidis, Sonic Hedgehog signaling and potential therapeutic indications. 2012, Pubmed
Bambakidis, Improvement of neurological recovery and stimulation of neural progenitor cell proliferation by intrathecal administration of Sonic hedgehog. 2012, Pubmed
Bambakidis, Endogenous stem cell proliferation induced by intravenous hedgehog agonist administration after contusion in the adult rat spinal cord. 2009, Pubmed
Beck, Molecular pathways needed for regeneration of spinal cord and muscle in a vertebrate. 2003, Pubmed , Xenbase
Beck, Studying regeneration in Xenopus. 2012, Pubmed , Xenbase
Belgacem, Inversion of Sonic hedgehog action on its canonical pathway by electrical activity. 2015, Pubmed , Xenbase
Belgacem, Sonic hedgehog signaling is decoded by calcium spike activity in the developing spinal cord. 2011, Pubmed , Xenbase
Belgacem, The Many Hats of Sonic Hedgehog Signaling in Nervous System Development and Disease. 2016, Pubmed
Borodinsky, Activity-dependent homeostatic specification of transmitter expression in embryonic neurons. 2004, Pubmed , Xenbase
Briscoe, The mechanisms of Hedgehog signalling and its roles in development and disease. 2013, Pubmed
Chen, Dual Phosphorylation of suppressor of fused (Sufu) by PKA and GSK3beta regulates its stability and localization in the primary cilium. 2011, Pubmed
Chen, Tadpole tail regeneration in Xenopus. 2014, Pubmed , Xenbase
Dasari, Mesenchymal stem cells in the treatment of spinal cord injuries: A review. 2014, Pubmed
Davies, Specificity and mechanism of action of some commonly used protein kinase inhibitors. 2000, Pubmed
Dunaeva, Hh signaling in regeneration of the ischemic heart. 2017, Pubmed
Ekker, Distinct expression and shared activities of members of the hedgehog gene family of Xenopus laevis. 1995, Pubmed , Xenbase
Ferrari, Calcium signaling in the developing Xenopus myotome. 1999, Pubmed , Xenbase
Ferrari, Spontaneous calcium transients regulate myofibrillogenesis in embryonic Xenopus myocytes. 1996, Pubmed , Xenbase
Ferreira, Early redox activities modulate Xenopus tail regeneration. 2018, Pubmed , Xenbase
Fukazawa, Suppression of the immune response potentiates tadpole tail regeneration during the refractory period. 2009, Pubmed , Xenbase
Gomes-Osman, A Systematic Review of Experimental Strategies Aimed at Improving Motor Function after Acute and Chronic Spinal Cord Injury. 2016, Pubmed
Gonzalez, Cyclic AMP stimulates somatostatin gene transcription by phosphorylation of CREB at serine 133. 1989, Pubmed
Grzelak, The intrahepatic signalling niche of hedgehog is defined by primary cilia positive cells during chronic liver injury. 2014, Pubmed
Gu, Distinct aspects of neuronal differentiation encoded by frequency of spontaneous Ca2+ transients. 1995, Pubmed , Xenbase
Hadden, Hedgehog pathway agonism: therapeutic potential and small-molecule development. 2014, Pubmed
Hammerschmidt, Protein kinase A is a common negative regulator of Hedgehog signaling in the vertebrate embryo. 1996, Pubmed
Ho Wei, Activation of the Gi protein-RHOA axis by non-canonical Hedgehog signaling is independent of primary cilia. 2018, Pubmed
Howell, A novel Xenopus Smad-interacting forkhead transcription factor (XFast-3) cooperates with XFast-1 in regulating gastrulation movements. 2002, Pubmed , Xenbase
Kakebeen, Chromatin accessibility dynamics and single cell RNA-Seq reveal new regulators of regeneration in neural progenitors. 2020, Pubmed , Xenbase
Kawagishi, Sonic hedgehog signaling regulates the mammalian cardiac regenerative response. 2018, Pubmed
Koide, Negative regulation of Hedgehog signaling by the cholesterogenic enzyme 7-dehydrocholesterol reductase. 2006, Pubmed , Xenbase
Lauth, Inhibition of GLI-mediated transcription and tumor cell growth by small-molecule antagonists. 2007, Pubmed
Lee, The global map for traumatic spinal cord injury epidemiology: update 2011, global incidence rate. 2014, Pubmed
Lee, Gli1 is a target of Sonic hedgehog that induces ventral neural tube development. 1997, Pubmed , Xenbase
Love, Amputation-induced reactive oxygen species are required for successful Xenopus tadpole tail regeneration. 2013, Pubmed , Xenbase
Lu, Long-distance growth and connectivity of neural stem cells after severe spinal cord injury. 2012, Pubmed
Mani, Shh-Mediated Increase in β-Catenin Levels Maintains Cerebellar Granule Neuron Progenitors in Proliferation. 2020, Pubmed
Méndez-Olivos, Spinal Cord Cells from Pre-metamorphic Stages Differentiate into Neurons and Promote Axon Growth and Regeneration after Transplantation into the Injured Spinal Cord of Non-regenerative Xenopus laevis Froglets. 2017, Pubmed , Xenbase
Murray, Pharmacological PKA inhibition: all may not be what it seems. 2008, Pubmed
Polizio, Sonic Hedgehog activates the GTPases Rac1 and RhoA in a Gli-independent manner through coupling of smoothened to Gi proteins. 2011, Pubmed
Qu, Trimeric G protein-CARMA1 axis links smoothened, the hedgehog receptor transducer, to NF-κB activation in diffuse large B-cell lymphoma. 2013, Pubmed
Riobó, Phosphoinositide 3-kinase and Akt are essential for Sonic Hedgehog signaling. 2006, Pubmed
Romero, Damage-induced reactive oxygen species enable zebrafish tail regeneration by repositioning of Hedgehog expressing cells. 2018, Pubmed
Ruat, Targeting of Smoothened for therapeutic gain. 2014, Pubmed
Sasaki, A binding site for Gli proteins is essential for HNF-3beta floor plate enhancer activity in transgenics and can respond to Shh in vitro. 1997, Pubmed , Xenbase
Shcherbakova, Near-infrared fluorescent proteins for multicolor in vivo imaging. 2013, Pubmed
Sherpa, Retinal regeneration is facilitated by the presence of surviving neurons. 2014, Pubmed
Singh, Hedgehog and Wnt coordinate signaling in myogenic progenitors and regulate limb regeneration. 2012, Pubmed
Singh, A conserved HH-Gli1-Mycn network regulates heart regeneration from newt to human. 2018, Pubmed
Singh, Hedgehog and Wnt Signaling Pathways Regulate Tail Regeneration. 2018, Pubmed
Singh, Hedgehog Signaling during Appendage Development and Regeneration. 2015, Pubmed
Sloan, Integration of shallow gradients of Shh and Netrin-1 guides commissural axons. 2015, Pubmed
Sugimoto, Dissection of zebrafish shha function using site-specific targeting with a Cre-dependent genetic switch. 2017, Pubmed
Taniguchi, Spinal cord is required for proper regeneration of the tail in Xenopus tadpoles. 2008, Pubmed , Xenbase
Taniguchi, Notochord-derived hedgehog is essential for tail regeneration in Xenopus tadpole. 2014, Pubmed , Xenbase
Tapia, JAK-STAT pathway activation in response to spinal cord injury in regenerative and non-regenerative stages of Xenopus laevis. 2017, Pubmed , Xenbase
Teperino, Canonical and non-canonical Hedgehog signalling and the control of metabolism. 2014, Pubmed
Teperino, Hedgehog partial agonism drives Warburg-like metabolism in muscle and brown fat. 2012, Pubmed
Tian, Injury-stimulated Hedgehog signaling promotes regenerative proliferation of Drosophila intestinal stem cells. 2015, Pubmed
Tseng, Apoptosis is required during early stages of tail regeneration in Xenopus laevis. 2007, Pubmed , Xenbase
Tseng, Induction of vertebrate regeneration by a transient sodium current. 2010, Pubmed , Xenbase
Tu, Spontaneous calcium transients manifest in the regenerating muscle and are necessary for skeletal muscle replenishment. 2014, Pubmed , Xenbase
Wu, Hedgehog Signaling: From Basic Biology to Cancer Therapy. 2017, Pubmed
Yakushiji, Effects of activation of hedgehog signaling on patterning, growth, and differentiation in Xenopus froglet limb regeneration. 2009, Pubmed , Xenbase
Yam, Sonic hedgehog guides axons through a noncanonical, Src-family-kinase-dependent signaling pathway. 2009, Pubmed
Yin, Expression of components of Wnt and Hedgehog pathways in different tissue layers during lung development in Xenopus laevis. 2010, Pubmed , Xenbase
