|
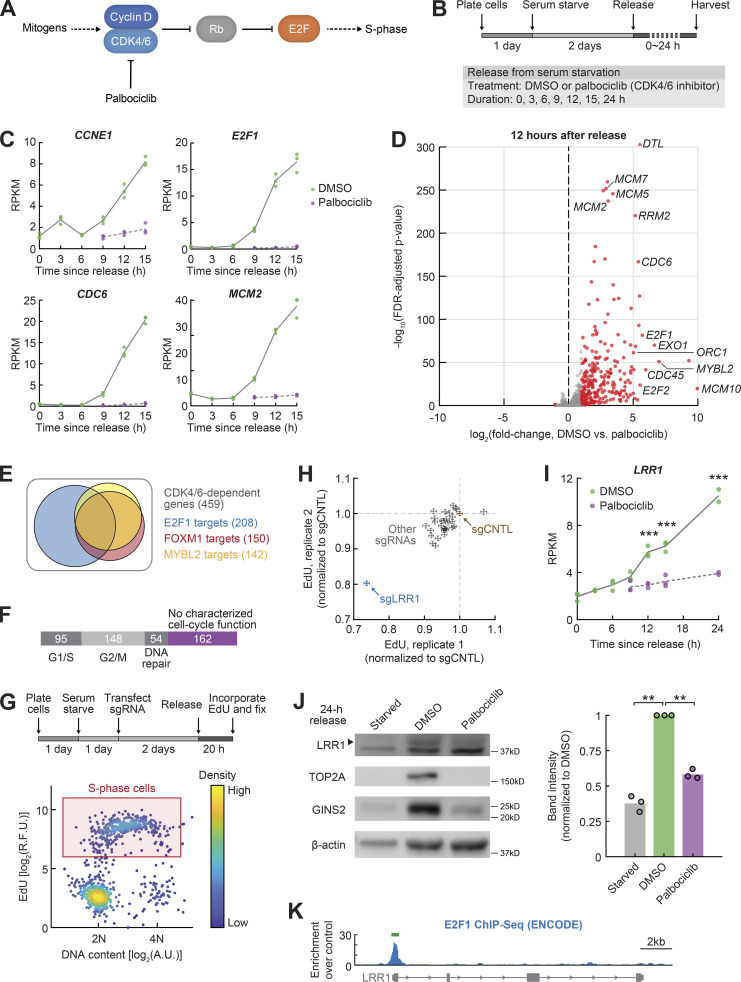
Figure 1. Identification of LRR1 as a regulator of S-phase progression based on RNA-Seq analysis and a targeted CRISPR screen.(A) Cell-cycle entry pathway in mammalian cells. Rb, retinoblastoma protein. (B) Schematic of experimental setup for RNA-Seq. (C) Examples of gene expression time course measured by RNA-Seq. Each time point contains three independent experiments. RPKM, reads per kilobase of transcript per million mapped reads. (D) Volcano plot from differential expression analysis of three independent experiments. Differentially expressed genes (|log2[fold-change]| > 1, adjusted P value < 0.1) are highlighted. Labeled genes are examples of reported E2F targets (Bracken et al., 2004). FDR, false discovery rate. (E) Venn diagram of CDK4/6–dependent genes that are targets of E2F1, FOXM1, or MYBL2 (ENCODE ChIP-Seq datasets; see Materials and methods for details). (F) Manually annotated function of CDK4/6–dependent genes. (G) Top: Experimental setup. Bottom: Schematic of gating for S-phase cells (n = 3,000 random cells displayed). A.U., arbitrary unit; R.F.U., relative fluorescence unit. (H) Rate of EdU incorporation was measured in S-phase cells as the median nuclear intensity and was normalized to control cells (sgCNTL). Error bars are population medians with 95% confidence intervals (n ≥ 8,659 cells per condition). (I) LRR1 gene expression time course measured by RNA-Seq. Each time point contains three independent experiments (two experiments for 24-h time point). (J) Left: Serum-starved cells were released in the presence of DMSO or palbociclib, harvested, and blotted for LRR1 and known E2F targets TOP2A and GINS2. Arrowhead indicates LRR1-specific band; the other band is a nonspecific band. Right: Quantification of Western blots (relative to actin loading control), normalized to DMSO conditions. Paired Student’s t test; P = 8.0 × 10−3, 3.7 × 10−3 (n = 3 independent experiments). (K) E2F1 ChIP-Seq signal (blue plot, ENCODE ENCFF009LGS; data are representative of two independent experiments) and detected peaks (green line, ENCODE ENCFF998YJY, irreproducible discovery rate cutoff = 0.05). In all panels, **, P < 0.01; ***, P < 0.001. |
|
Figure S1. RNA-Seq analysis of CDK4/6 activity-regulated genes in MCF10A cells (related to Fig. 1). (A) Number of up-regulated genes in DMSO-treated cells compared with palbociclib treatment (log2[fold-change] > 1, adjusted P value < 0.1). (B) Volcano plot from differential expression analysis. Differentially expressed genes (|log2[fold-change]| > 1, adjusted P value < 0.1 at any time point) are highlighted in red. Genes targeted in CRISPR screen are highlighted in blue. Triangles indicate genes that lie outside the maximum y-axis range. (C) GO term analysis of CDK4/6–dependent genes. Processes are sorted by false discovery rate (FDR)–adjusted P value. Redundant processes are omitted. (D) Gene expression time course for CDK4/6–dependent genes that are also E2F1, FOXM1, or MYBL2 targets. For each gene, average expression of DMSO-treated cells at each time point was normalized to maximum expression of that gene. Line plots are medians of genes; shaded error bars indicate 25th to 75th percentile (n = 208, 150, and 142 targets for E2F1, FOXM1, and MYBL2, respectively; n = 3 independent experiments). (E) Same experiment as Fig. 1 H. Rate of EdU incorporation was measured in S-phase cells as the total EdU fluorescence in the nucleus and normalized to control cells (sgCNTL). Error bars are population medians with 95% confidence intervals (n ≥ 8,725 cells per condition). RPKM, reads per kilobase of transcript per million mapped reads. |
|
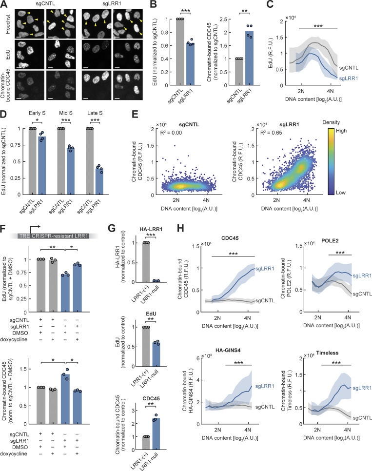
Figure 2. LRR1 knockout results in failure to disassemble replisomes and reduced rate of DNA replication.(A) Continuously cycling Cas9 cells were transfected with sgRNAs and fixed 1 d later, as in B–F and H. Sample immunofluorescence images are shown. Arrowheads indicate S-phase cells. Scale bar: 10 µm. Data are representative of four independent experiments. (B) Left: Rate of EdU incorporation in S-phase cells normalized to control cells (sgCNTL). Paired Student’s t test; P = 5.5 × 10−4 (n = 4 independent experiments, n ≥ 4,272 cells per condition). Right: Abundance of chromatin-bound CDC45 in S-phase cells normalized to control cells. Paired Student’s t test; P = 1.1 × 10−3 (n = 4 independent experiments, n ≥ 4,272 cells per condition). (C) Rate of EdU incorporation in S-phase cells is plotted as a function of DNA content. Line plots are population medians in each bin; shaded error bars indicate 25th to 75th percentile (n ≥ 61 cells per bin, n = 9,393 and 6,182 cells total). Two-sample Student’s t test; ***, P < 1 × 10−3. Data are representative of four independent experiments. (D) Rate of EdU incorporation in early, mid, and late S-phase cells normalized to control cells. Early S: 2N–2.2N DNA, mid S: 2.9N–3.1N DNA, late S: 3.8N–4N DNA. Paired Student’s t test; P = 0.030, 6.2 × 10−4, 3.5 × 10−4 (n = 4 independent experiments, n ≥ 124 cells per condition). (E) Scatter plot of abundance of chromatin-bound CDC45 against DNA content in S-phase cells (R2 = 0.00 and 0.65; P = 0.98, P < 1 × 10−3; n = 3,000 random cells displayed). Data are representative of four independent experiments. (F) Top: Rate of EdU incorporation in S-phase cells normalized to control cells (sgCNTL + DMSO). Paired Student’s t test; P = 4.4 × 10−3, 0.015 (n = 3 independent experiments, n ≥ 4,993 cells per condition). Bottom: Abundance of chromatin-bound CDC45 in S-phase cells normalized to control cells. Paired Student’s t test; P = 0.031, 0.028 (n = 3 independent experiments, n ≥ 4,993 cells per condition). TRE, tetracycline-responsive element. (G) LRR1 was depleted in LRR1−/− cells expressing exogenous, doxycycline-inducible LRR1 by removing doxycycline and transfecting siRNA targeting exogenous LRR1. As a negative control, the same cell line was treated with doxycycline and nontargeting siRNA. Nuclear fluorescence signals were normalized to control cells (LRR1 positive). Paired Student’s t test; P = 5.9 × 10−4, 5.3 × 10−3, 3.5 × 10−3 (n = 3 independent experiments, n ≥ 1,041 cells per condition). (H) Abundance of chromatin-bound replisome components in S-phase cells is plotted as a function of DNA content. Line plots are population medians in each bin; shaded error bars indicate 25th to 75th percentile. Two-sample Student’s t test; ***, P < 1 × 10−3. CDC45: n ≥ 61 cells per bin, n ≥ 6,182 cells total. HA-GINS4: n ≥ 51 cells per bin, n ≥ 7,224 cells total. POLE2: n ≥ 71 cells per bin, n ≥ 4,647 cells total. Timeless: n ≥ 50 cells per bin, n ≥ 4,383 cells total. Data are representative of at least two independent experiments (HA-GINS4: two technical replicates). A.U., arbitrary unit; norm., normalized; R.F.U., relative fluorescence unit. In all panels, *, P < 0.05; **, P < 0.01; ***, P < 0.001. |
|
Figure S2. Analysis of replisome disassembly and DNA replication after LRR1 loss (related to Fig. 2). (A) Nuclear abundance of chromatin-bound (histone H2B-mTurquoise) and nonchromatin-bound (hDHB-mVenus; see Fig. S5 C) fluorescent proteins in cells that were directly fixed and in cells that were preextracted before fixation. Two-sample Student’s t test; P = 8.8 × 10−3, 2.2 × 10−4 (n = 2 technical replicates, n ≥ 14,386 cells per replicate). (B) Cell-cycle progression in asynchronously cycling cells that were transfected with sgRNAs and fixed 1 d later. Left: G1/S/G2 gating using EdU-DNA content scatter plot (n = 2,000 random cells displayed) and distribution of DNA content (n ≥ 20,625 cells per condition). Top right: quantification of G1/S/G2 gating from scatter plot. Bottom right: quantification of G1/S/G2 gating in n = 4 independent experiments, shown as mean ± SD. P values are from paired Student’s t tests (n ≥ 19,134 cells per condition). To reconcile the fact that (i) percentages of G1/S/G2 cells are not significantly different between control and LRR1 knockout cells and (ii) there is indeed G2 arrest in these cells (lower percentage of cells that are going into mitosis, as shown in Fig. 4), note that these scatter plots are from cells fixed 1 d after LRR1 knockout, and this is likely the first cell cycle that the cells went through in the absence of LRR1 protein. As a result, the G2 arrest is only beginning to manifest and is not captured by a higher percentage of G2 cells. (C) RPE-1 hTERT cells stably expressing Cas9 were transfected with sgRNAs and fixed 1 d later. Left: Rate of EdU incorporation in S-phase cells as a function of DNA content. Right: Abundance of chromatin-bound CDC45 in S-phase cells as a function of DNA content. Line plots are population medians in each bin; shaded error bars indicate 25th to 75th percentile (n ≥ 68 cells per bin, n = 36,413 and 19,133 cells total). Two-sample Student’s t test; ***, P < 1 × 10−3. Data are representative of two technical replicates. (D) Cells were treated with a p97 inhibitor (CB-5083, 4 µM) for 2 h and fixed. Left: Rate of EdU incorporation in S-phase cells as a function of DNA content. Right: Abundance of chromatin-bound CDC45 in S-phase cells as a function of DNA content. Line plots are population medians in each bin; shaded error bars indicate 25th to 75th percentile (n ≥ 78 cells per bin, n = 3,985 and 4,507 cells total). Two-sample Student’s t test; ***, P < 1 × 10−3. Data are representative of two independent experiments. (E) Cells expressing CRISPR-resistant LRR1 from a doxycycline-inducible promoter were transfected with sgCNTL or sgLRR1 and selected for stable single-cell clones. Cells were cultured in doxycycline to maintain expression of exogenous LRR1. Rate of EdU incorporation was measured in S-phase cells after replacing doxycycline with DMSO or doxycycline for 1 d. Two-sample Student’s t test; P = 0.29, 3.0 × 10−3, 0.030 (n = 2 technical replicates, n ≥ 1,436 cells per replicate). The reduction in DNA replication rate was mild after the removal of doxycycline, possibly due to incomplete transcriptional shutdown from the doxycycline-inducible promoter. To further deplete LRR1, LRR1−/− cells expressing exogenous LRR1 were transfected with LRR1-targeting siRNA along with doxycycline removal, which achieved near complete (∼97%) depletion of LRR1 protein (Fig. S2 F) and a large reduction in DNA replication rate and failure to unload CMG helicases from chromatin in S-phase cells (Fig. 2 G, middle and bottom). (F) LRR1 was depleted in LRR1−/− cells expressing exogenous, doxycycline-inducible LRR1 by removing doxycycline and transfecting siRNA targeting exogenous LRR1 1 d before fixation. As a negative control, the same cell line was treated with doxycycline and nontargeting siRNA. Cells were harvested and blotted for LRR1. Arrowhead indicates LRR1-specific band; the other band is a nonspecific band. Right: Quantification of Western blots (relative to actin loading control) normalized to control. Paired Student’s t test; P = 8.3 × 10−6 (n = 3 independent experiments). (G) Abundance of chromatin-bound replisome components in S-phase cells normalized to control cells. Higher levels of CDC45, POLE2, Timeless, and HA-GINS4 were detected in LRR1 knockout cells. Paired Student’s t test; P = 0.032, 0.024, 0.21, 0.27, 0.31, 0.028, 0.040, 0.020 (n = 2 independent experiments, n ≥ 3,931 cells per condition; HA-GINS4: n = 2 technical replicates, n ≥ 3,552 cells per replicate). A.U., arbitrary unit; norm., normalized; R.F.U., relative fluorescence unit; TRE, tetracycline-responsive element. In all panels, *, P < 0.05; **, P < 0.01; ***, P < 0.001. |
|
Figure S3. Suppression of DNA replication after LRR1 loss is not due to DNA damage signaling (related to Fig. 3). (A) Effect of LRR1 knockout was measured in p53−/− cells. Rate of EdU incorporation in S-phase cells was normalized to control cells. Two-sample Student’s t test; P = 6.0 × 10−4 (n = 2 technical replicates, n ≥ 1,864 cells per replicate). Data are representative of two independent experiments. (B) Serum-starved cells stably expressing Cas9 were transfected with sgRNAs, released from starvation 2 d later, and fixed after 30 h. Left: Rate of EdU incorporation in S-phase cells normalized to control cells (sgCNTL + siCNTL). Two-sample Student’s t test; P = 1.8 × 10−4, 2.4 × 10−3 (n = 2 technical replicates, n ≥ 1,904 cells per replicate). Right: Nuclear abundance of p21 in S-phase cells normalized to control cells. Two-sample Student’s t test; P = 3.2 × 10−3, 1.7 × 10−3 (n = 2 technical replicates, n ≥ 1,904 cells per replicate). It was previously reported that CRL2LRR1 targets the CDK inhibitor p21 for degradation (Starostina et al., 2010). While LRR1 knockout resulted in higher levels of nuclear p21 in S phase, knockdown of p21 did not rescue the DNA replication defect after LRR1 knockout. (C) Rate of EdU incorporation in S-phase cells after 4-h treatment with ATM inhibitor (ATMi; KU-60019, 5 µM), DNA-PK inhibitor (DNA-PKi; NU7441, 1 µM), ATR inhibitor (ATRi; AZ20, 1 µM), Chk1 inhibitor (Chk1i; CHIR124, 500 nM), or Wee1 inhibitor (Wee1i; MK1775, 1 µM) and normalized to control cells (n ≥ 2,909 cells per condition). Data from n = 2 independent experiments. (D) LRR1 was depleted in LRR1−/− cells expressing exogenous, doxycycline-inducible LRR1 by removing doxycycline and transfecting siRNA targeting exogenous LRR1 1 d before fixation. As a negative control, the same cell line was treated with doxycycline and nontargeting siRNA. As a positive control, cells were treated with 10 µM aphidicolin for 3 h. The indicated protein markers were measured in S-phase cells through immunofluorescence, and nuclear signals were normalized to control cells (LRR1 positive). Paired Student’s t test; *, P < 0.05; **, P < 0.01; ***, P < 0.001 (n = 3 independent experiments, n ≥ 959 cells per condition). The lack of increase in damage signal was not due to measurement insensitivity, as positive control cells treated with the DNA polymerase inhibitor aphidicolin showed elevated signals, and more importantly, elevated signals were also detected when these LRR1-null cells progressed into G2 phase (Fig. 4 I). In all panels, *, P < 0.05; **, P < 0.01; ***, P < 0.001. |
|
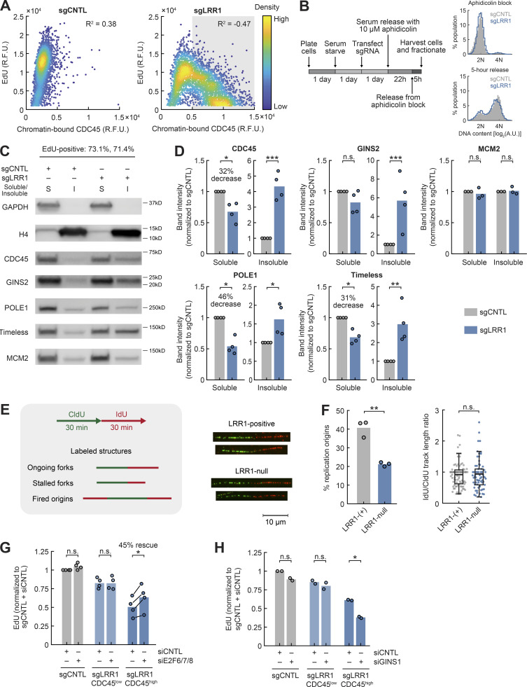
Figure 3. Failure to disassemble replisomes after LRR1 loss suppresses DNA replication by blocking the recycling of replication factors.(A) Continuously cycling Cas9 cells were transfected with sgRNAs and fixed 1 d later. Scatter plot of rate of EdU incorporation against abundance of chromatin-bound CDC45 in S-phase cells (n = 3,000 random cells displayed). Left: R2 = 0.38, P < 1 × 10−3. Right: Shaded area represents cells with high chromatin-bound CDC45, where R2 = −0.47, P < 1 × 10−3. Data are representative of four independent experiments. (B) Left: Experimental setup. Right: Distribution of DNA content (n ≥ 17,152 cells per condition). (C) Cells were released for 5 h from an aphidicolin block and harvested. Detergent-soluble (S) and insoluble (I) proteins were fractionated and immunoblotted. Soluble and insoluble fractions were loaded at a ratio of 1:2. Data are representative of four independent experiments. (D) Quantification of Western blots (relative to GAPDH or H4 loading controls) normalized to control cells. Paired Student’s t test; CDC45: P = 0.045, 7.1 × 10−4; GINS2: P = 0.15, 0.014; POLE1: P = 0.011, 0.040; Timeless: P = 0.014, 7.0 × 10−3; and MCM2: P = 0.53, 0.78 (n = 4 independent experiments). (E) Left: Schematic of DNA fiber assay. LRR1 was depleted in LRR1−/− cells expressing exogenous, doxycycline-inducible LRR1. Right: Sample images from DNA fiber assay. (F) Quantification of DNA fiber assay. Left: Percentage of total labeled structures that are replication origins. Two-sample Student’s t test; P = 1.9 × 10−3 (n = 3 independent experiments, n ≥ 28 labeled structures per condition). Right: Ratio of IdU/CldU track lengths. Box plots represent the interquartile range (IQR), while whiskers represent the nonoutlier minimum and maximum; outliers are values that are more than 1.5 × IQR away from box edges. Two-sample Student’s t test, P = 0.80; two-sample Kolmogorov-Smirnov test, P = 0.51 (data pooled from n = 3 independent experiments, n = 85 and 70 labeled tracks per condition). (G) Rate of EdU incorporation in S-phase cells normalized to control cells (sgCNTL + siCNTL). Cells were categorized as CDC45low (unsuccessful knockout) or CDC45high (successful knockout) based on the abundance of chromatin-bound CDC45. Paired Student’s t test; P = 0.10, 0.77, 0.011 (n = 4 independent experiments, n ≥ 198 cells per condition). (H) Rate of EdU incorporation in S-phase cells normalized to control cells (sgCNTL + siCNTL). Paired Student’s t test; P = 0.10, 0.27, 0.025 (n = 2 independent experiments, n ≥ 25 cells per condition). A.U., arbitrary unit; R.F.U., relative fluorescence unit. In all panels, *, P < 0.05; **, P < 0.01; ***, P < 0.001. |
|
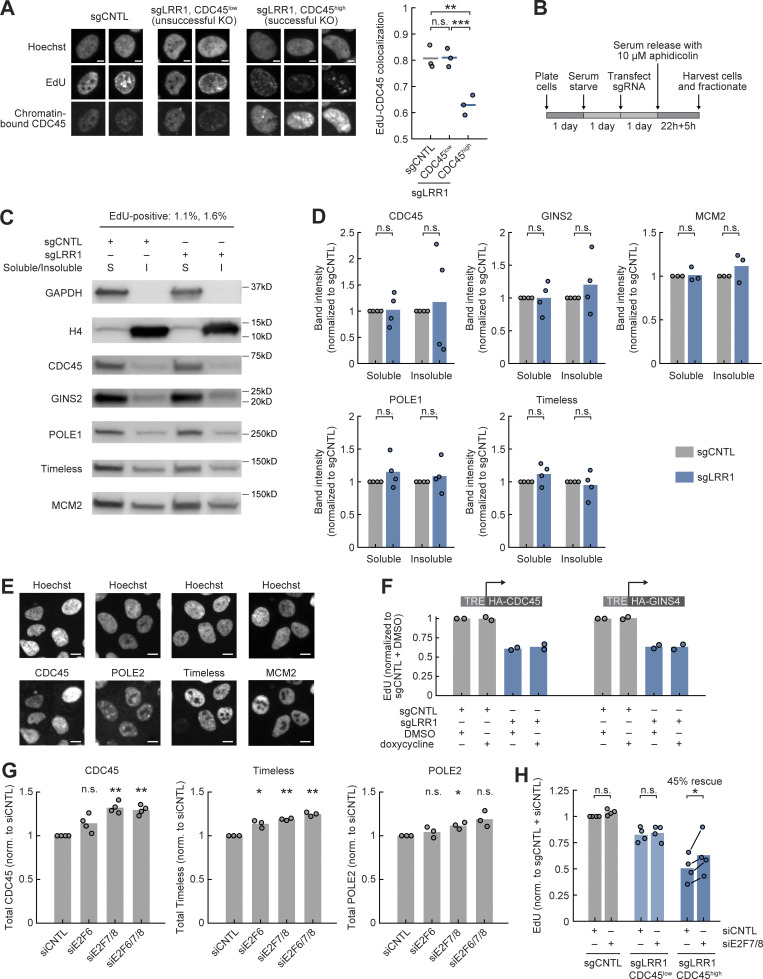
Figure S4. Control experiments supporting the defective recycling model (related to Fig. 3).(A) Left: Sample immunofluorescence images of S-phase cells. In sgCNTL and sgLRR1 (CDC45low) cells, EdU and CDC45 stains were largely colocalized, whereas the stains were less colocalized in sgLRR1 (CDC45high) cells. Scale bar: 5 µm. Right: Colocalization of EdU and CDC45 stains was quantified in each nucleus using pixel-level Pearson’s correlation coefficient. Paired Student’s t test; sgCNTL vs. sgLRR1 (CDC45low): P = 0.81; sgLRR1 (CDC45low) vs. sgLRR1 (CDC45high): P = 1.2 × 10−4; sgCNTL vs. sgLRR1 (CDC45high): P = 3.5 × 10−3 (n = 3 independent experiments, n ≥ 1,230 cells per condition). (B) Schematic of experimental setup for subcellular fractionation (control experiment for Fig. 3, B–D). Serum-starved cells stably expressing Cas9 were transfected with sgRNAs and released from starvation in the presence of 10 µM aphidicolin to synchronize cells at the G1/S transition. (C) Control and LRR1 knockout cells were not released from an aphidicolin block and harvested. Detergent-soluble (S) and insoluble (I) proteins were fractionated and immunoblotted. Soluble and insoluble fractions were loaded at a ratio of 1:2. Data are representative of four independent experiments. (D) Quantification of C and replicates (relative to GAPDH or H4 loading controls) normalized to control cells. Paired Student’s t test; CDC45: P = 0.95, 0.70; GINS2: P = 0.87, 0.50; POLE1: P = 0.31, 0.60; Timeless: P = 0.25, 0.59; MCM2: P = 0.84, 0.38 (n = 4 independent experiments). (E) Subcellular localization of total CDC45, POLE2, Timeless, and MCM2 measured by immunofluorescence. Scale bar: 10 µm. Data are representative of three independent experiments. CDC45, POLE2, Timeless, and MCM2 were all exclusively nuclear localized, suggesting that the detergent-soluble fraction of these replisome components reflects the nucleoplasmic pool rather than the cytoplasmic pool. (F) Rate of EdU incorporation in S-phase cells was normalized to control cells (n ≥ 25,192 cells per condition). Data from n = 2 independent experiments. Expressing exogenous CDC45 or GINS4 alone did not rescue the DNA replication defect after LRR1 knockout. This result suggests that additional rate-limiting components or a combination of rate-limiting components is sequestered on chromatin, which is consistent with subcellular fractionation results where multiple replication factors were depleted from the soluble pool (Fig. 3 D). This led us to rescue DNA replication defects in LRR1 knockout cells by de-repressing E2F activity (Fig. 3 G). (G) Total nuclear levels of CDC45, Timeless, and POLE2 were measured in S-phase cells and normalized to control cells. Paired Student’s t test; CDC45: P = 0.057, 1.4 × 10−3, 1.2 × 10−3 (n = 4 independent experiments, n ≥ 9,916 cells per condition); Timeless: P = 0.029, 1.3 × 10−3, 2.4 × 10−3 (n = 3 independent experiments, n ≥ 10,680 cells per condition); POLE2: P = 0.356, 0.032, 0.060 (n = 3 independent experiments, n ≥ 2,532 cells per condition). (H) Rate of EdU incorporation in S-phase cells normalized to control cells (sgCNTL + siCNTL). Cells were categorized as CDC45low (unsuccessful knockout) or CDC45high (successful knockout) based on the abundance of chromatin-bound CDC45. Paired Student’s t test; P = 0.069, 0.31, 0.015 (n = 4 independent experiments, n ≥ 164 cells per condition). KO, knockout; norm., normalized; TRE, tetracycline-responsive element. In all panels, *, P < 0.05; **, P < 0.01; ***, P < 0.001. |
|
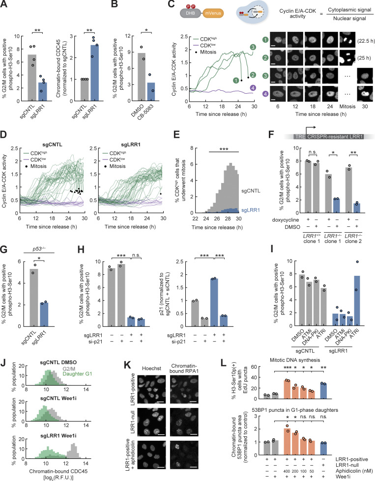
Figure 4. Persistent binding of CMG helicases to chromatin after LRR1 loss blocks mitosis by activating ATR–Chk1–Wee1.(A) Serum-starved Cas9 cells were transfected with sgRNAs, released from starvation, and fixed after 30 h. Sample immunofluorescence images are shown. Arrowheads indicate cells with positive phospho-H3-Ser10 signal. Scale bar: 20 µm. Data are representative of three independent experiments. (B) Schematic of gating for G2/M-phase cells (n = 3,000 random cells displayed). (C) Histogram of phospho-H3-Ser10 signal in G2/M cells (cutoff = 11, n ≥ 4,389 cells per condition). (D) Left: Percentage of G2/M cells with positive phospho-H3-Ser10 signal. Paired Student’s t test; P = 0.048 (n = 3 independent experiments, n ≥ 4,389 cells per condition). Right: Abundance of chromatin-bound CDC45 in G2/M-phase cells normalized to control cells. Paired Student’s t test; P = 0.021 (n = 3 independent experiments, n ≥ 4,389 cells per condition). (E) Continuously cycling Cas9 cells were transfected with sgRNAs and fixed 1 d later, as in F–H. Percentage of G2/M cells with positive phospho-H3-Ser10 signal normalized to control cells (sgCNTL + DMSO). Paired Student’s t test, columns 1 vs. 3: P = 0.027; columns 3 vs. 4: P = 6.9 × 10−3; columns 2 vs. 4: P = 0.20 (n = 2 independent experiments, n ≥ 4,132 cells per condition). (F) Scatter plot of phospho-H3-Ser10 signal against abundance of chromatin-bound CDC45 in G2/M-phase cells (n = 3,000 random cells displayed). Data are representative of three independent experiments. (G) Percentage of G2/M cells with positive phospho-H3-Ser10 signal was normalized to control cells. Cells were categorized as CDC45low or CDC45high based on the abundance of chromatin-bound CDC45 (see Fig. 4 F, light- and dark-shaded areas). Paired Student’s t test; P = 6.3 × 10−3, 8.4 × 10−5 (n = 4 independent experiments, n ≥ 1,322 cells per condition). (H) Cells were treated with the ATR inhibitor (ATRi; AZ20, 1 µM), Chk1 inhibitor (Chk1i; CHIR124, 500 nM), or Wee1 inhibitor (Wee1i; MK1775, 1 µM) for 4 h. Percentage of G2/M cells with positive phospho-H3-Ser10 signal was normalized to control cells (sgCNTL + DMSO). Paired Student’s t test; P = 0.041, 0.012, 0.037, 0.011 (n = 3 independent experiments, n ≥ 2,804 cells per condition). (I) LRR1 was depleted in LRR1−/− cells expressing exogenous, doxycycline-inducible LRR1. Positive control cells were treated with 10 µM aphidicolin for 3 h. The indicated protein markers were measured in G2/M cells through immunofluorescence, and nuclear signals were normalized to control cells (LRR1 positive). Paired Student’s t test; *, P < 0.05; **, P < 0.01; *** P < 0.001 (n = 3 independent experiments, n ≥ 4,000 cells per condition). A.U., arbitrary unit; norm., normalized; R.F.U., relative fluorescence unit; TRE, tetracycline-responsive element. In all panels, *, P < 0.05; **, P < 0.01; ***, P < 0.001. |
|
Figure S5. Analysis of the G2/M checkpoint and under-replicated DNA after LRR1 loss(related to Fig. 4). (A) Continuously cycling cells stably expressing Cas9 were transfected with sgRNAs and fixed 1 d later. Left: Percentage of G2/M cells with positive phospho-H3-Ser10 signal. Paired Student’s t test; P = 3.3 × 10−3 (n = 4 independent experiments, n ≥ 3,421 cells per condition). Right: Abundance of chromatin-bound CDC45 in G2/M-phase cells normalized to control cells. Paired Student’s t test; P = 1.3 × 10−3 (n = 4 independent experiments, n ≥ 3,421 cells per condition). (B) Cells were treated with DMSO or a p97 inhibitor (CB-5083, 4 µM) for 6 h. Percentage of G2/M cells with positive phospho-H3-Ser10 signal. Paired Student’s t test; P = 0.044 (n = 2 independent experiments, n ≥ 3,522 cells per condition). (C) Top: Schematic of cyclin E/A–CDK activity reporter. DHB is a fragment (aa 994–1087) of the human DHB protein. The reporter translocates to the cytoplasm when phosphorylated by cyclin E/A–CDK activity. Bottom: Cells expressing H2B-mTurquoise and the cyclin E/A–CDK activity reporter were released from serum starvation and imaged and further categorized as CDK-high if cyclin E/A–CDK activity rose above 0.85 for more than 1 h. Mitosis was monitored by the separation of condensed chromatin during anaphase (see bottom right sample images). Cells #1 and #2 underwent mitosis at 22.5 h and 25 h after release, respectively. Cells #3 and #4 did not undergo mitosis within 30 h after release. Scale bar: 10 µm. (D) Serum-starved cells stably expressing Cas9 were transfected with sgRNAs and released from starvation 2 d later. Cyclin E/A–CDK activity and mitotic time were measured (n = 50 sample traces displayed). Data are representative of three independent experiments. (E) Quantification of D. Percentage of CDKhigh cells that underwent mitosis is plotted as a function of time since serum release (n = 6,016 and 5,979 cells). Fisher’s exact test; ***, P < 1 × 10−3. Data are representative of three independent experiments. (F) Cells expressing CRISPR-resistant LRR1 from a doxycycline-inducible promoter were transfected with sgCNTL or sgLRR1 and selected for stable single-cell clones. Cells were cultured in doxycycline to maintain expression of exogenous LRR1. Percentage of G2/M cells with positive phospho-H3-Ser10 signal was measured after replacing doxycycline with DMSO or doxycycline for 1 d. Two-sample Student’s t test; P = 0.38, 0.016, 3.7 × 10−3 (n = 2 technical replicates, n ≥ 2,104 cells per replicate). (G) Effect of LRR1 knockout was measured in p53−/− cells. Percentage of G2/M cells with positive phospho-H3-Ser10 signal. Two-sample Student’s t test; P = 0.014 (n = 2 technical replicates, n ≥ 4,111 cells per replicate). (H) Serum-starved cells stably expressing Cas9 were transfected with sgRNAs, released from starvation 2 d later, and fixed after 30 h. Left: Percentage of G2/M cells with positive phospho-H3-Ser10 signal. Two-sample Student’s t test; P = 1.1 × 10−3, 0.11 (n = 2 technical replicates, n ≥ 5,807 cells per replicate). Right: Nuclear abundance of p21 in G2/M cells normalized to control cells (sgCNTL + siCNTL). Two-sample Student’s t test; P = 8.7 × 10−4, 1.0 × 10−4 (n = 2 technical replicates, n ≥ 5,807 cells per replicate). (I) Percentage of G2/M cells with positive phospho-H3-Ser10 signal after 4-h treatment with ATM inhibitor (ATMi; KU-60019, 5 µM), DNA-PK inhibitor (DNA-PKi; NU7441, 1 µM), or ATR inhibitor (ATRi; AZ20, 1 µM; n ≥ 4,648 cells per condition). Data from two independent experiments. (J) Histogram of chromatin-bound CDC45 in G1-phase daughter cells or G2/M cells after 4-h treatment with DMSO or Wee1 inhibitor (Wee1i; MK1775, 1 µM; n ≥ 356 cells per condition). Data are representative of two technical replicates. (K) Sample immunofluorescence images from experiment in Fig. 4 I. Scale bar: 20 µm. Data are representative of three independent experiments. (L) LRR1 was depleted in LRR1−/− cells expressing exogenous, doxycycline-inducible LRR1 by removing doxycycline and transfecting siRNA targeting exogenous LRR1 1 d before fixation. As a positive control, cells were treated with the indicated concentration of aphidicolin for 16 h. Top: Cells were treated with Wee1 inhibitor (MK1775, 1 µM) for 1 h and pulse labeled with EdU for 10 min. EdU puncta area was quantified in mitotic cells with positive phospho-H3-Ser10 signal. Two-sample Student’s t test; P = 7.2 × 10−4, 0.047, 0.038, 0.025, 1.5 × 10−3 (n = 2 technical replicates, n ≥ 209 cells per condition). Bottom: Cells were treated with Wee1 inhibitor (MK1775, 1 µM) for 3 h, and chromatin-bound 53BP1 puncta area was quantified in G1-phase daughter cells born after Wee1 inhibition. Two-sample Student’s t test; P = 0.0498, 0.030, 0.32, 0.77, 0.090 (n = 2 technical replicates, n ≥ 582 cells per condition). R.F.U., relative fluorescence unit; TRE, tetracycline-responsive element. In all panels, *, P < 0.05; **, P < 0.01; ***, P < 0.001. |
|
Figure 5. LRR1 is an essential gene in normal and cancerous human cells.(A) Cell number after 7 d of culture normalized to control cells (sgCNTL). Two-sample Student’s t test; n.s., P = 0.97; ***, P = 1.5 × 10−4 (n = 2 technical replicates). NTC, non-treated control, where cells were not transfected with sgRNAs. (B) Histogram of LRR1 knockout (KO) effect (CERES score) in a panel of cancer cell lines from Broad and Sanger DepMap projects (n = 769 and 317 cell lines, DepMap Public 20Q2 release). A larger negative gene KO effect indicates that a gene is more likely to be essential in a given cell line. (C) Violin plot of median KO effect (across all cell lines) for all genes, essential genes, and essential ribosomal genes from Broad and Sanger DepMap projects. Dashed lines indicate median KO effect for LRR1. List of ribosomal genes is obtained from the HUGO Gene Nomenclature Committee. (D) Violin plot of Bayes factor for all genes, core fitness genes, and core fitness ribosomal genes in RPE-1 cells (Hart et al., 2015). Dashed line indicates Bayes factor for LRR1. A larger Bayes factor indicates that a gene is more likely to be essential. |
|
Figure 6. Working model. Recycling of replisome components back into the soluble pool after replication termination is blocked when CMG unloading and replisome disassembly are defective. This leads to lower rates of origin firing at yet-to-fire origins and reduced rate of DNA replication globally. Persistent binding of post-termination replisomes to chromatin during G2 results in accumulation of single-stranded DNA and activation of the ATR–Chk1–Wee1 pathway, which triggers the G2/M checkpoint and blocks entry into mitosis. The mechanism and exact DNA structures that generate single-stranded DNA and RPA binding require further study. KO, knockout; Pol, polymerase. |