Click here to close
Hello! We notice that you are using Internet Explorer, which is not supported by Xenbase and may cause the site to display incorrectly.
We suggest using a current version of Chrome,
FireFox, or Safari.
???displayArticle.abstract???
The Xenopus laevis experimental system has provided significant insight into the development and plasticity of neural circuits. Xenopus neuroscience research would be enhanced by additional tools to study neural circuit structure and function. Rabies viruses are powerful tools to label and manipulate neural circuits and have been widely used to study mesoscale connectomics. Whether rabies virus can be used to transduce neurons and express transgenes in Xenopus has not been systematically investigated. Glycoprotein-deleted rabies virus transduces neurons at the axon terminal and retrogradely labels their cell bodies. We show that glycoprotein-deleted rabies virus infects local and projection neurons in the Xenopus tadpole when directly injected into braintissue. Pseudotyping glycoprotein-deleted rabies with EnvA restricts infection to cells with exogenous expression of the EnvA receptor, TVA. EnvA pseudotyped virus specifically infects tadpole neurons with promoter-driven expression of TVA, demonstrating its utility to label targeted neuronal populations. Neuronal cell types are defined by a combination of features including anatomical location, expression of genetic markers, axonprojection sites, morphology, and physiological properties. We show that driving TVA expression in one hemisphere and injecting EnvA pseudotyped virus into the contralateral hemisphere, retrogradely labels neurons defined by cell body location and axonprojection site. Using this approach, rabies can be used to identify cell types in Xenopus brain and simultaneously to express transgenes which enable monitoring or manipulation of neuronal activity. This makes rabies a valuable tool to study the structure and function of neural circuits in Xenopus.Significance StatementStudies in Xenopus have contributed a great deal to our understanding of brain circuit development and plasticity, regeneration, and hormonal regulation of behavior and metamorphosis. Here, we show that recombinant rabies virus transduces neurons in the Xenopus tadpole, enlarging the toolbox that can be applied to studying Xenopus brain. Rabies can be used for retrograde labeling and expression of a broad range of transgenes including fluorescent proteins for anatomical tracing and studying neuronal morphology, voltage or calcium indicators to visualize neuronal activity, and photo- or chemosensitive channels to control neuronal activity. The versatility of these tools enables diverse experiments to analyze and manipulate Xenopus brain structure and function, including mesoscale connectivity.
Figure 1. Pseudotyped recombinant rabies virus infects tectal neurons in the Xenopus tadpole. A, Schematic of the labeling strategies using recombinant SAD B19 rabies virus which has the glycoprotein deleted and replaced by EGFP (SADÎG-EGFP), rendering it incapable of transneuronal spread. Infection with B19G phenotypically complemented virus (top) relies on endogenous expression of the B19G receptor. Infection with EnvA pseudotyped virus (bottom) requires exogenous expression of its receptor, TVA, before viral injection. Co-labeling TVA-transfected neurons with tRFP allows them to be identified. Viral injections were made in the optic tectum, which is marked by a dashed box in the drawing to the left. B, SADÎG-EGFP(B19G) virus infects tectal neurons. Confocal Z-projection collected in vivo through the injected optic tectal lobe shows widespread virally-mediated expression of EGFP in infected neurons. C, SADÎG-EGFP(EnvA) virus infects tectal neurons transfected with TVA. The right optic tectal lobe was transfected with CMV::TVA/tRFP by whole-brain electroporation and injected with SADÎG-EGFP(EnvA) virus 4âd later. Confocal Z-projections collected in vivo through the optic tectal lobe electroporated with CMV::TVA/tRFP (magenta) and injected with SADÎG-EGFP(EnvA) virus (green). Neurons which co-express TVA/tRFP and viral EGFP are marked by yellow arrows. The remaining EGFP-expressing neurons lack detectable tRFP expression and are presumably invisible TVA-expressing neurons. D, Viral infection efficiency varies with developmental stage. Tadpoles at stages 42â43 (nâ=â16 tadpoles), 44â45 (nâ=â28 tadpoles), or 46â48 (nâ=â65 tadpoles) were electroporated with CMV::TVA/tRFP using whole-brain electroporation. Four days later, the transfected tectal lobe was injected with SADÎG-EGFP(EnvA) virus. The percentage of animals with EGFP-expressing neurons was highest between stages 44 and 48. E, Infection with SADÎG-EGFP(EnvA) virus requires TVA. Confocal Z-projection collected in vivo through an optic tectal lobe injected with SADÎG-EGFP(EnvA) shows no infected neurons in the absence of TVA electroporation. F, SADÎG-EGFP(EnvA) infects tectal neurons transfected with TVA driven by the VGAT promoter. The right optic tectal lobe was transfected with VGAT::gal4, UAS::TVA, and UAS::tRFP by whole-brain electroporation and injected with SADÎG-EGFP(EnvA) virus 4âd later. Confocal Z-projections collected in vivo through the optic tectal lobe showing electroporated (magenta) and infected (green) tectal neurons. Neurons which co-express TVA/tRFP and viral EGFP are marked by yellow arrows. The remaining EGFP-expressing neurons lack detectable tRFP expression and are invisible TVA-expressing neurons. G, Quantification of the proportion of invisible TVA cells per animal with and without amplification. Amplifying tRFP expression using the gal4-UAS system decreases the proportion of infected, EGFP+ cells that lack detectable tRFP compared with tRFP driven by the CMV promoter without amplification. Data are presented as mean ± SEM overlaid with individual data points (***pâ<â0.0001, MannâWhitney test). H, Targeted electroporation of TVA/tRFP does not eliminate invisible TVA-expressing neurons. Micropipette-mediated electroporation was used to limit transfection with TVA/tRFP to one or few neurons in the right optic tectal lobe. Four days later, the electroporated tectal lobe was injected with SADÎG-EGFP(EnvA) virus. Confocal Z-projection collected in vivo through the optic tectal lobe shows that EGFP-expressing infected neurons which lack detectable tRFP are still present. Scale bars:â50 μm.
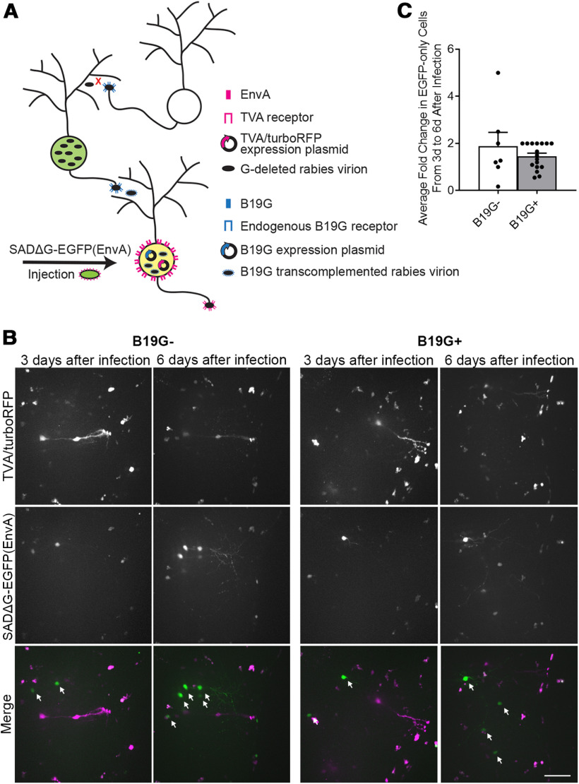
Figure 2. Transcomplementation with rabies glycoprotein does not result in transneuronal spread of recombinant rabies in tadpoles. A, Schematic of the monosynaptic tracing strategy using SADÎG-EGFP(EnvA) virus with transcomplementation of rabies glycoprotein, B19G. Neurons co-transfected with TVA/tRFP and B19G can be directly infected by EnvA pseudotyped virus through the TVA receptor. Viral particles which bud from directly infected neurons will have B19G on their surface because B19G is provided in trans. In mammals, those viral particles can infect presynaptic neurons through the endogenous B19G receptor. Because presynaptically infected neurons lack B19G expression, viral particles generated in those neurons lack the glycoprotein and are not infectious, thereby prohibiting further spread. B, In vivo time-lapse imaging of infected tectal neurons from 3â6 d following injection of SADÎG-EGFP(EnvA) virus in the presence or absence of B19G. One tectal lobe was transfected with TVA/tRFP (magenta) alone (left) or with TVA/tRFP and B19G (right) and then injected with SADÎG-EGFP(EnvA) virus 4âd later. At 3 and 6âd after viral injection, confocal Z-stacks through the tectal lobe were collected. Z-projections show an increase in the number of EGFP+ neurons without detectable tRFP (white arrows) from 3 to 6âd after viral injection in both the presence and absence of B19G. Scale bar:â50 μm. C, Quantification of the average fold-change in the number of EGFP-only cells from 3 to 6âd after injection. There is a similar increase in the average number of EGFP-only cells over time in the presence (nâ=â17 tadpoles) and absence (nâ=â7 tadpoles) of B19G, suggesting a lack of local presynaptic spread of rabies virus. Data are presented as mean ± SEM overlaid with individual data points (pâ=â0.74, MannâWhitney U test).
Figure 3. Weak expression of B19G in vivo may explain the lack of transneuronal spread of rabies virus. A, B, Rabies glycoprotein is detected in the membrane fraction of transfected mammalian and Xenopus cell cultures by Western blotting. 293T (A) and XLK-WG Xenopus kidney cells (B) were transfected with B19G and proteins were extracted 24 h later. Membrane fractions were probed for B19G expression with anti-rabies glycoprotein antibody and β-tubulin acted as a loading control. Compared with untransfected cells, specific bands of â¼70 kDa were visible in transfected cells. Specific band in transfected XLK-WG cells is denoted by an arrow (B). C, Rabies glycoprotein is detected on the surface of Xenopus cells in vitro by immunocytochemistry. XLK-WG cells were transfected with GFP alone (top) or B19G and GFP (bottom). Confocal Z-projections of cells transfected with both B19G and GFP show surface expression of B19G by anti-rabies glycoprotein immunocytochemistry (magenta) without permeabilization. In contrast, no anti-rabies glycoprotein immunoreactivity is observed in cells transfected with GFP alone. Scale bar:â20 μm. D, Expression of B19G is very weak in vivo in tectal neurons. Tectal neurons were electroporated with CMV::B19G/tRFP, fixed 3â4âd later, and then immunohistochemistry with anti-rabies glycoprotein was performed. Confocal Z-projection of a 40-μm tissue slice shows very weak immunoreactivity for rabies glycoprotein (green) in B19G/tRFP expressing neurons (magenta). Scale bar:â50 μm.
Figure 4. Retrograde neuronal tracing using recombinant rabies virus. A, SADÎG-EGFP(B19G) virus retrogradely labels afferents to the injected target region. A montage of confocal Z-projections collected in vivo shows neurons infected by injection of SADÎG-EGFP(B19G) virus into the right tectal lobe. In addition to a large number of neurons expressing EGFP in the injected tectal lobe, retrogradely infected projection neurons are visible in the contralateral tectum, pretectum, and hindbrain. Tectal lobes are marked with dashed lines. Scale bar:â50 μm. B, A schematic which maps neurons labeled by unilateral tectal injection of SADÎG-EGFP(B19G) virus. Neurons in several regions known to project to the optic tectum are labeled. We also observed a large number of neurons in the injected tectal lobe and ipsilateral pretectum (green shading). AC, anterior commissure; FB, forebrain; HB, hindbrain; OT, optic tectum; PT, pretectum; V, ventricle. C, Retrograde viral tracing paired with immunohistochemistry reveals the cell types which project between the two tectal lobes. A montage of confocal Z-projections collected in vivo following injection of SADÎG-EGFP(B19G) virus into the right tectal lobe shows retrograde tracing of one intertectal neuron (boxed in left tectal lobe; i). Following fixation and tissue sectioning, immunohistochemistry was performed with an anti-GABA antibody to label inhibitory neurons. The EGFP+ neuron imaged in vivo (i) could be identified in fixed tissue slice (ii) and was GABA-negative (iii, magenta), suggesting that it is excitatory. Scale bars:â50 μm (i, ii) and 25âμm (iii). D, Schematic showing retrograde tracing strategy used in E. The left tectal lobe is electroporated with TVA/tRFP and 4âd later, SADÎG-EGFP(EnvA) virus is injected into the right tectal lobe. Expression of TVA on the surface of intertectal axons mediates viral infection of intertectal neurons in the left hemisphere. E, SADÎG-EGFP(EnvA) virus can be used to retrogradely trace neurons defined by anatomic location and axonal projections using promoter-driven expression of TVA. A montage of confocal Z-projections collected in vivo (i) demonstrate retrograde tracing of TVA-expressing neurons in the left tectal lobe (magenta) following injection of SADÎG-EGFP(EnvA) virus into the right tectal lobe. Retrogradely infected neurons (boxed in i) are shown at higher magnification (ii) and cells co-expressing EGFP and tRFP are marked by yellow arrows. Scale bars:â50 μm (i) and 25âμm (ii).
Aizenman,
Enhanced visual activity in vivo forms nascent synapses in the developing retinotectal projection.
2007, Pubmed,
Xenbase
Aizenman,
Enhanced visual activity in vivo forms nascent synapses in the developing retinotectal projection.
2007,
Pubmed
,
Xenbase Astic,
The CVS strain of rabies virus as transneuronal tracer in the olfactory system of mice.
1993,
Pubmed Beier,
Topological Organization of Ventral Tegmental Area Connectivity Revealed by Viral-Genetic Dissection of Input-Output Relations.
2019,
Pubmed Bestman,
In vivo single-cell electroporation for transfer of DNA and macromolecules.
2006,
Pubmed
,
Xenbase Bestman,
In vivo time-lapse imaging of cell proliferation and differentiation in the optic tectum of Xenopus laevis tadpoles.
2012,
Pubmed
,
Xenbase Borodinsky,
Activity-dependent homeostatic specification of transmitter expression in embryonic neurons.
2004,
Pubmed
,
Xenbase Callaway,
Transneuronal circuit tracing with neurotropic viruses.
2008,
Pubmed Callaway,
Monosynaptic Circuit Tracing with Glycoprotein-Deleted Rabies Viruses.
2015,
Pubmed Chae,
Inducible control of tissue-specific transgene expression in Xenopus tropicalis transgenic lines.
2002,
Pubmed
,
Xenbase Choi,
Selective viral vector transduction of ErbB4 expressing cortical interneurons in vivo with a viral receptor-ligand bridge protein.
2010,
Pubmed Conzelmann,
Molecular cloning and complete nucleotide sequence of the attenuated rabies virus SAD B19.
1990,
Pubmed Dietzschold,
Oligosaccharides of the glycoprotein of rabies virus.
1977,
Pubmed Dietzschold,
Concepts in the pathogenesis of rabies.
2008,
Pubmed Dohaku,
Tracing of Afferent Connections in the Zebrafish Cerebellum Using Recombinant Rabies Virus.
2019,
Pubmed Dulcis,
Neurotransmitter switching in the adult brain regulates behavior.
2013,
Pubmed Dutton,
Use of adenovirus for ectopic gene expression in Xenopus.
2009,
Pubmed
,
Xenbase Ecker,
The BRAIN Initiative Cell Census Consortium: Lessons Learned toward Generating a Comprehensive Brain Cell Atlas.
2017,
Pubmed Etessami,
Spread and pathogenic characteristics of a G-deficient rabies virus recombinant: an in vitro and in vivo study.
2000,
Pubmed Federspiel,
A system for tissue-specific gene targeting: transgenic mice susceptible to subgroup A avian leukosis virus-based retroviral vectors.
1994,
Pubmed Gambrill,
Experience-dependent plasticity of excitatory and inhibitory intertectal inputs in Xenopus tadpoles.
2016,
Pubmed
,
Xenbase Gambrill,
Direct intertectal inputs are an integral component of the bilateral sensorimotor circuit for behavior in Xenopus tadpoles.
2018,
Pubmed
,
Xenbase Haas,
Targeted electroporation in Xenopus tadpoles in vivo--from single cells to the entire brain.
2002,
Pubmed
,
Xenbase Haery,
Adeno-Associated Virus Technologies and Methods for Targeted Neuronal Manipulation.
2019,
Pubmed Hafner,
Mapping Brain-Wide Afferent Inputs of Parvalbumin-Expressing GABAergic Neurons in Barrel Cortex Reveals Local and Long-Range Circuit Motifs.
2019,
Pubmed He,
Experience-Dependent Bimodal Plasticity of Inhibitory Neurons in Early Development.
2016,
Pubmed
,
Xenbase Hiramoto,
Convergence of multisensory inputs in Xenopus tadpole tectum.
2009,
Pubmed
,
Xenbase Hirsch,
Xenopus, the next generation: X. tropicalis genetics and genomics.
2002,
Pubmed
,
Xenbase Kawakami,
Wnt/beta-catenin signaling regulates vertebrate limb regeneration.
2006,
Pubmed
,
Xenbase Kelly,
Rabies as a transneuronal tracer of circuits in the central nervous system.
2000,
Pubmed Kim,
Improved Monosynaptic Neural Circuit Tracing Using Engineered Rabies Virus Glycoproteins.
2016,
Pubmed Lavin,
Monosynaptic Tracing Success Depends Critically on Helper Virus Concentrations.
2020,
Pubmed Li,
Decoding Neurotransmitter Switching: The Road Forward.
2020,
Pubmed Luo,
Genetic Dissection of Neural Circuits: A Decade of Progress.
2018,
Pubmed Ma,
Structural Neural Connectivity Analysis in Zebrafish With Restricted Anterograde Transneuronal Viral Labeling and Quantitative Brain Mapping.
2019,
Pubmed Marshel,
Targeting single neuronal networks for gene expression and cell labeling in vivo.
2010,
Pubmed Mebatsion,
Budding of rabies virus particles in the absence of the spike glycoprotein.
1996,
Pubmed Mebatsion,
Highly stable expression of a foreign gene from rabies virus vectors.
1996,
Pubmed Miraucourt,
GABA expression and regulation by sensory experience in the developing visual system.
2012,
Pubmed
,
Xenbase Miyamichi,
Dissecting local circuits: parvalbumin interneurons underlie broad feedback control of olfactory bulb output.
2013,
Pubmed Mundell,
Vesicular stomatitis virus enables gene transfer and transsynaptic tracing in a wide range of organisms.
2015,
Pubmed
,
Xenbase Nassi,
Neuroanatomy goes viral!
2015,
Pubmed Osakada,
New rabies virus variants for monitoring and manipulating activity and gene expression in defined neural circuits.
2011,
Pubmed Parr-Brownlie,
Lentiviral vectors as tools to understand central nervous system biology in mammalian model organisms.
2015,
Pubmed Reardon,
Rabies Virus CVS-N2c(ΔG) Strain Enhances Retrograde Synaptic Transfer and Neuronal Viability.
2016,
Pubmed Ruthazer,
Stabilization of axon branch dynamics by synaptic maturation.
2006,
Pubmed
,
Xenbase Schnell,
The cell biology of rabies virus: using stealth to reach the brain.
2010,
Pubmed Session,
Genome evolution in the allotetraploid frog Xenopus laevis.
2016,
Pubmed
,
Xenbase Shakin-Eshleman,
N-linked glycosylation of rabies virus glycoprotein. Individual sequons differ in their glycosylation efficiencies and influence on cell surface expression.
1992,
Pubmed Shen,
Acute synthesis of CPEB is required for plasticity of visual avoidance behavior in Xenopus.
2014,
Pubmed
,
Xenbase Sin,
Dendrite growth increased by visual activity requires NMDA receptor and Rho GTPases.
2002,
Pubmed
,
Xenbase Stepien,
Monosynaptic rabies virus reveals premotor network organization and synaptic specificity of cholinergic partition cells.
2010,
Pubmed Suzuki,
Multiplex Neural Circuit Tracing With G-Deleted Rabies Viral Vectors.
2019,
Pubmed Thoulouze,
The neural cell adhesion molecule is a receptor for rabies virus.
1998,
Pubmed Tuffereau,
Low-affinity nerve-growth factor receptor (P75NTR) can serve as a receptor for rabies virus.
1998,
Pubmed Tuffereau,
The rabies virus glycoprotein receptor p75NTR is not essential for rabies virus infection.
2007,
Pubmed Ugolini,
Specificity of rabies virus as a transneuronal tracer of motor networks: transfer from hypoglossal motoneurons to connected second-order and higher order central nervous system cell groups.
1995,
Pubmed Ugolini,
Advances in viral transneuronal tracing.
2010,
Pubmed Vercelli,
Recent techniques for tracing pathways in the central nervous system of developing and adult mammals.
2000,
Pubmed Wall,
Monosynaptic circuit tracing in vivo through Cre-dependent targeting and complementation of modified rabies virus.
2010,
Pubmed Wang,
Metabotropic glutamate receptor subtype 2 is a cellular receptor for rabies virus.
2018,
Pubmed Wickersham,
Retrograde neuronal tracing with a deletion-mutant rabies virus.
2007,
Pubmed Wickersham,
Monosynaptic restriction of transsynaptic tracing from single, genetically targeted neurons.
2007,
Pubmed Wickersham,
Production of glycoprotein-deleted rabies viruses for monosynaptic tracing and high-level gene expression in neurons.
2010,
Pubmed Wickersham,
Axonal and subcellular labelling using modified rabies viral vectors.
2013,
Pubmed Wirblich,
Rabies virus (RV) glycoprotein expression levels are not critical for pathogenicity of RV.
2011,
Pubmed Wu,
Infection of frog neurons with vaccinia virus permits in vivo expression of foreign proteins.
1995,
Pubmed
,
Xenbase Wunner,
Rabies mRNA translation in Xenopus laevis oocytes.
1980,
Pubmed
,
Xenbase Yamaguchi,
Development of an Acute Method to Deliver Transgenes Into the Brains of Adult Xenopus laevis.
2018,
Pubmed
,
Xenbase Yan,
The rabies virus glycoprotein determines the distribution of different rabies virus strains in the brain.
2002,
Pubmed Young,
Isolation of a chicken gene that confers susceptibility to infection by subgroup A avian leukosis and sarcoma viruses.
1993,
Pubmed Zeng,
Mesoscale connectomics.
2018,
Pubmed Zhu,
Optogenetic Dissection of Neuronal Circuits in Zebrafish using Viral Gene Transfer and the Tet System.
2009,
Pubmed Zhu,
Rabies Virus Pseudotyped with CVS-N2C Glycoprotein as a Powerful Tool for Retrograde Neuronal Network Tracing.
2020,
Pubmed