|
Graphical Abstract |
|
Fig. 1. Identification of candidate phosphatases via reverse genetics with a phosphatome-wide siRNA library and genetic depletion. (A) Schematic representation of LRRK2 domain structure, indicating the relative position of the phosphosites studied. Abbreviations: PPP: phosphoprotein phosphatase (serine/threonine), PTP: protein tyrosine phosphatase, DUSP: dual specificity phosphatase. (B) Schematic approach of the siRNA screen against phosphatases. (C) Changes in LRRK2 S935 phosphorylation induced by siRNA-mediated knockdown of 298 phosphatases and phosphatase regulators are depicted in the diagram, with values relative to control ranked from lowest to highest. Numerical values are given in (Supplementary Table 1). (D, E) Secondary screen of candidate phosphatases via genetic depletion. For the different phosphatase hits, two knockdown constructs per hit were cloned into lentiviral vector (LV) transfer plasmids encoding a miRNA embedded short hairpin sequence. Changes in LRRK2 S935 phosphorylation induced by short hairpin mediated-knockdown of 39 candidate phosphatases compared to negative controls in basal condition (D) and in the presence of LRRK2-IN1 (E). (F) Representative dot blot images from the secondary screen. The left panel shows the detection of the pS935-LRRK2 and the right panel the detection of total LRRK2 using an anti-flag tag antibody on the same dot blot membrane. Circles indicate detection of the samples of the control conditions, including the condition with the negative control short hairpin directed against firefly luciferase (blue circles) and the empty vector backbone control (green circles). See Materials and Methods for more details. (For interpretation of the references to colour in this figure legend, the reader is referred to the web version of this article.) |
|
Fig. 2. Secondary screen of candidate LRRK2 phosphatases via overexpression analysis. (A) HEK-293 cells were transiently transfected with cDNAs encoding HA-tagged LRRK2, HA-tagged catalytic PP1 subunits, and FLAG-tagged regulatory PP1 subunits, as indicated. Changes in LRRK2 phosphorylation at S910, S935, S955, and S973 were measured by quantitation of immunoblots. (B) HEK-293 cells were transiently transfected with cDNAs encoding HA-tagged LRRK2, HA-tagged catalytic PP2A subunits, and FLAG-tagged regulatory PP2A subunits, as indicated. (C) HEK-293 cells were transiently transfected with cDNAs encoding HA-tagged LRRK2 and FLAG-tagged CDC14B, CDC25A, CDC25B, or CDC25C. Graphs show mean ± s.e.m. (n = 3). Statistical significance tested with two-tailed t-test (*P < 0.05; **P < 0.01; ***P < 0.001; ****P < 0.0001; ns = not significant). |
|
Fig. 3. Pharmacological induction of LRRK2 dephosphorylation results in a recruitment of PP1 and PP2A phosphatases to the LRRK2 compartment. (A) Colocalization assay from transfected HEK-293 T cells treated with DMSO or 1 μM HG-10-102-01 for 1 h. HEK-293 T cells were transfected with FLAG-tagged catalytic and regulatory subunits of protein phosphatases and GFP-tagged LRRK2. Cells were stained with DAPI to visualize nuclei (blue, first column of images) and proteins were detected by immunofluorescence using FLAG for PPP isoforms (red, second column) and eGFP for LRRK2 (green, third column). Merged images are shown in the right-hand panels. Scale bar shown is 10 μm. (B) Quantification of the LRRK2/phosphatases correlation coefficient (Rcoloc) values for PP1 and PP2A isoforms shown in panel (A) and see Supplementary Fig. S1, S2. Data are from three independent co-transfection experiments. Graphs show mean ± s.e.m. Statistical significance tested with Student's t-test (*P < 0.05; **P < 0.01; ns = not significant). (C) Dynamic relocalization of phosphatases with LRRK2 under pharmacological inhibition. Live images of HEK-293 T cells transfected with GFP-tagged LRRK2 and mCherry-tagged PPP1CA or PPP2CA as indicated at distinct time points after adding DMSO or 150 nM PF-06447475. (D) Quantification of the colocalization index between LRRK2 and phosphatases during a period of 60 min and the area under the curve for data shown in (C). Graphs show mean ± s.e.m. (n = 5). Statistical significance tested with Student's t-test (***P < 0.001). Results of the same experiments performed for PPP1CB, PPP1CC and PPP2CB are given in Supplementary Fig. S3. (For interpretation of the references to colour in this figure legend, the reader is referred to the web version of this article.) |
|
Fig. 4. Effects of PP2A holoenzymes on LRRK2 subcellular localization. (A) Schematic structure of PP2A holoenzyme complex. PP2A is composed of three subunits, a catalytic, a scaffold and a regulatory subunit. The B regulatory subunit is involved in determining substrate specificity and subcellular localization. (B) Representative images of the four LRRK2 phenotypes observed after PP2A overexpression in HEK-293 T cells. Cytoplasmic aggregates of GFPâLRRK2 are indicated with white arrows and are defined as follow, diffuse: purely diffuse localization; filamentous: presence of clear filamentous skein-like structures; punctae: presence of dot-like structure (small and perinuclear); amorphous: accumulation. Scale bar shown is 20 μm. (C) Quantitation of proportion of cells with LRRK2 phenotypes shown in (B). Data are from n > 40 cells in four independent co-transfection experiments per construct. Graphs show mean ± s.e.m. Statistical significance tested by one-way ANOVA with post-hoc Fisher's LSD test for multiple comparisons (*,#P < 0.05; symbol * denotes significant differences compared to the control for the diffuse phenotypes, symbol # denotes significant differences compared to the control for both the punctae and filament phenotypes). |
|
Fig. 5. Enhanced LRRK2 interaction with PP1 and PP2A subunits in the presence of LRRK2 kinase inhibitors. (A) The interaction between phosphatases and LRRK2 was analyzed in HEK-293 T cells in the presence of LRRK2 kinase inhibitors using in situ PLA, as described in the methods section. HEK-293 T cells were transfected with GFP-tagged LRRK2 and FLAG-tagged phosphatases as indicated. At 48 h after transfection, cells were subjected to PLA using primary antibodies against GFP and FLAG. Representative confocal images are shown for cells expressing PPP1CA, PPP2CA or PPP2R2B, either treated with DMSO (control), or with inhibitors HG-10-102-01 (1 μM) or MLi-2 (10 nM) for 1 h. Scale bar shown is 10 μm. (B) PLA signals per cell were quantified using ImageJ software and the Cell Counter plugin, for conditions depicted in panel (A) as well as control and test conditions shown in (see Supplementary Fig. S5). Values are means±s.e.m. of three separate experiments. Statistical significance was tested with Student's t-test (*P < 0.05; **P < 0.01; ***P < 0.001; ****P < 0.0001; ns = not significant). |
|
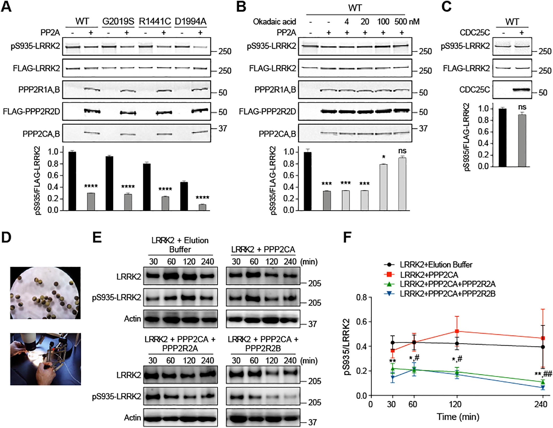
Fig. 6. PP2A directly dephosphorylates LRRK2 in vitro and in Xenopus oocytes. (A) Wild-type and mutant LRRK2 were significantly dephosphorylated at S935 in the presence of purified trimeric PP2A complexes (consisting of recombinant, FLAG-tagged PPP2R2D regulatory subunit and endogenous catalytic and scaffolding subunits). (B) Dephosphorylation of LRRK2 by PP2A was sensitive to okadaic acid. (C) Purified CDC25C had no effect on LRRK2 dephosphorylation. Graphs show mean ± s.e.m. (n = 3). Statistical significance tested with two-tailed t-test (*P < 0.05; **P < 0.01; ***P < 0.001; ****P < 0.0001; ns = not significant). (D) Experimental overview of microinjection of recombinant phosphoprotein phosphatase complex PPP2CA + PPP2R2A and PPP2CA + PPP2R2B in Xenopus. (E) Effect of phosphatase injection on the overall LRRK2-S935 phosphorylation level. Xenopus oocytes were microinjected first with LRRK2 protein and then with PP2A (catalytic subunit alone or in combination with its regulatory subunits) as indicated. Blots show representative results of three experiments. (F) Quantification of blots shown in (E). Graph shows mean ± s.e.m. Statistical significance tested by 2-way ANOVA with time and phosphatase combination as factors followed by Bonferroni post-hoc test to compare the effects of test groups against control group (LRRK2 + elution buffer) condition for each time point (*,#P < 0.05; **,##P < 0.01; ns = not significant; symbols * and # denote significant differences for LRRK2 + PPP2CA:PPP2R2B or LRRK2 + PPP2CA:PPP2R2A groups which show reduced LRRK2 phosphorylation compared to the LRRK2 + elution buffer control group). The experiment was carried out three times from two independent microinjections. |
|
Fig. 7. Effects of modulation of PP2A expression on LRRK2 phosphorylation in SH-SY5Y cells. (A, B) Effect of combined PP2A catalytic and regulatory subunit knockdown on LRRK2 S935 phosphorylation. SH-SY5Y cells with stable expression of LRRK2 and stable combined knock down of PPP2CA and PPP2R2A, were treated with LRRK2 kinase inhibitor for 2 h or 24 h. Representative blots are shown in (A). Quantifications of LRRK2 S935 phosphorylation are shown in (B) (2 h upper panel and 24 h lower panel). Graphs shows mean ± s.e.m. (n ⥠3 (except for PPP2R2B at 24 h n = 2)). Statistical significance was tested with column statistics with Bonferroni correction (*P < 0.05; ns = not significant). (C, D) SH-SY5Y cells stably expressing dCas9-KRAB were infected with lentivirus constructs expressing a negative control sgRNA or a sgRNA targeting phosphatase PPP2R2A. Cells were grown for at least 10 days and then analyzed for phosphatase levels, total LRRK2 levels, and phospho-Ser935 (D). β-Actin was used as the internal control. The data represent the outcomes of at least three biological replicate assays. Graphs show mean ± s.e.m. Statistical significance was tested with non-parametric Mann-Whitney U test one-tailed for phosphatase levels and two-tailed for LRRK2 levels and phospho-Ser935 levels (#,*P < 0.05; ns = not significant). |
|
Fig. 8. PP2A affects LRRK2 protein level. (A, B) SH-SY5Y cells with stable expression of LRRK2 and stable knock down of PPP2CA were treated with LRRK2 kinase inhibitor for different periods of time as indicated. Representative blots are shown in panel (A). The graph in (B) shows the quantification of blots representing the ratio of total LRRK2 over housekeeping protein signal, relative to the control condition (solid black circles, Ctrl miRNA + DMSO at 2 h). Graph shows mean ± s.e.m. (n = 3). Statistical differences were tested by 2-way ANOVA using time and condition as factors, followed by Bonferroni post-hoc test to compare the effects of test groups against control group condition for each time point (*P < 0.05). (C) HEK-293 cells were transiently transfected with cDNAs encoding GFP-tagged LRRK2, HA-tagged catalytic PP2A subunits, and various FLAG-tagged regulatory PP2A subunits, as indicated. LRRK2 was immunoprecipitated with GFP-Trap_A beads, and ubiquitination was measured by immunoblotting. Graph shows mean ± s.e.m. (n = 3). Statistical significance tested with two-tailed t-test (*P < 0.05; **P < 0.01; ns = not significant). |
|
Fig. 9. Quantification of PP2A subunit expression levels in normal and PD brain. (A, B) Samples from four brain areas (OCC occipital cortex, FRO frontal cortex, AMY amygdala, SNP substantia nigra/putamen) from 25 PD patients and 25 healthy controls (C) were analyzed by immunoblotting. (A) Regulatory (PPP2R2A/B/C/D), and (B) catalytic (PPP2CA/B) subunits were visualized with specific antibodies. The figure shows representative blots. PP2A subunit levels were normalized to β-actin. Quantification revealed that the levels of all PP2A subunits were unchanged in brains from PD patients, except a slight decrease in PPP2R2 levels in the substantia nigra. Graphs show mean ± s.e.m. Statistical significance was tested with two-tailed t-test (*P < 0.05; ns = not significant). |
|
Supplementary Fig. S2. Colocalization of PP2FA phosphatase subunits with LRRK2 under basal and dephosphorylation conditions. (a, b) HEK-293T cells were transfected with FLAG-tagged PP2A catalytic and regulatory subunits and GFP-tagged LRRK2. Cells were stained with DAPI (blue, first column), and proteins were detected by immunofluorescence using anti-FLAG antibodies for PP2A subunits (red, second column) and eGFP for LRRK2 (green, third column). Merged images are shown in the right-hand column. Cells were treated with DMSO (a; control), or with the inhibitor HG-10-102-01 (b; 1 μM) for 1 hour. Scale bar shown is 10 μm |
|
Supplementary Fig. S3. Videomicroscopy of PPP1CB, PPP1CC and PPP2CB: Effect of pharmacological kinase inhibitor on LRRK2 and phosphatases subcellular localization. (a-c) Quantification of the colocalization index between LRRK2 and phosphatases during a period of 60 minutes and the area under the curve for (a) PPP1CB, (b) PPP1CC and (c) PPP2CB. Graphs show mean±s.e.m. (n=5). Statistical significance was tested with Studentâs t-test (*P<0.05). Results of the same experiments performed for PPP1CA and PPP2CA are given in Fig. 3c and d |
|
Supplementary Fig. S4. PP2A holoenzymes dephosphorylate LRRK2 at S935. Quantification of immunoblots of S935 dephosphorylation in HEK-293T cells transfected with GFP-tagged LRRK2 and FLAG-tagged PP2A catalytic and regulatory subunits, as indicated. Graph shows mean±s.e.m. (n=4). Statistical significance tested by one-way ANOVA with Dunnettâs post-hoc test (*P<0.05; **P<0.01). |
|
Supplementary Fig. S5. Detection of LRRK2:phosphatases complexes by PLA demonstrated enhanced LRRK2 interaction with PP1 and PP2A subunits in the presence of LRRK2 kinase inhibitors. (a-c) HEK-293T cells were transfected with GFP-tagged LRRK2 and FLAG-tagged phosphatase subunits, as indicated. At 48 h after transfection, cells were subjected to PLA according to the manufacturerâs protocol using primary antibodies against GFP and FLAG. (a) PLA signals per cell were quantified using ImageJ software and the Cell Counter plugin. Values are means±s.e.m. of three separate experiments. Statistical significance was tested with Studentâs t-test (*P<0.05; **P<0.01 and ***P<0.001). (b) As control, PLA was performed using both primary antibodies in cells expressing GFP-LRRK2 without FLAG-phosphatases. (c) Representative confocal images for cells expressing PPP1BC, PPP1CC, PPP2CB or PPP2R2A and treated with DMSO (control), or with the inhibitors HG-10-102-01 (1 μM) or MLi-2 (10 nM) for 1 hour. Scale bar shown is 10 μm. |
|
Supplementary Fig. S6. Purification of PP2A phosphatases from mammalian cells. (a) Preparation of three PP2A holoenzymes by isolating FLAG-tagged regulatory subunits with immunoaffinity chromatography, and co-purifying endogenous scaffolding and catalytic subunits. (b, c) Western blot analysis indicates the presence of regulatory (b) or catalytic and scaffolding subunits (c) |
|
Supplementary Fig. S7. Phospho-S935-LRRK2 and PPP2CA levels in lymphoblastoid cells from idiopathic PD (iPD) patients compared to healthy controls (HC). Lymphoblastoid cells from 7 control subjects and 5 patients with sporadic PD were cultured and protein lysates were collected and analyzed for total LRRK2, LRRK2 phosphorylation level at serine 935 and PPP2CA (A). Ratios of phospho-S935-LRRK2 to total LRRK2 were determined (B) as well as PPP2CA levels relative to the β-actin loading control. The results are represented as mean ± SEM. Statistical differences between groups were assessed using the unpaired t-test (* p <0.05, ** p<0.01). |