XB-ART-58217
Proc Natl Acad Sci U S A
2021 Feb 09;1186:. doi: 10.1073/pnas.2006980118.
Show Gene links
Show Anatomy links
Ultrasound activates mechanosensitive TRAAK K+ channels through the lipid membrane.
Sorum B, Rietmeijer RA, Gopakumar K, Adesnik H, Brohawn SG.
???displayArticle.abstract???
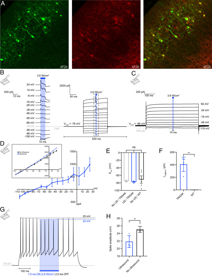
Ultrasound modulates the electrical activity of excitable cells and offers advantages over other neuromodulatory techniques; for example, it can be noninvasively transmitted through the skull and focused to deep brain regions. However, the fundamental cellular, molecular, and mechanistic bases of ultrasonic neuromodulation are largely unknown. Here, we demonstrate ultrasound activation of the mechanosensitive K+ channel TRAAK with submillisecond kinetics to an extent comparable to canonical mechanical activation. Single-channel recordings reveal a common basis for ultrasonic and mechanical activation with stimulus-graded destabilization of long-duration closures and promotion of full conductance openings. Ultrasonic energy is transduced to TRAAK through the membrane in the absence of other cellular components, likely increasing membrane tension to promote channel opening. We further demonstrate ultrasonic modulation of neuronally expressed TRAAK. These results suggest mechanosensitive channels underlie physiological responses to ultrasound and could serve as sonogenetic actuators for acoustic neuromodulation of genetically targeted cells.
???displayArticle.pubmedLink??? 33542098
???displayArticle.pmcLink??? PMC8017979
???displayArticle.link??? Proc Natl Acad Sci U S A
???displayArticle.grants??? [+]
Genes referenced: kcnk4
???attribute.lit??? ???displayArticles.show???
References [+] :
Adesnik,
Lateral competition for cortical space by layer-specific horizontal circuits.
2010, Pubmed
Adesnik, Lateral competition for cortical space by layer-specific horizontal circuits. 2010, Pubmed
Blackmore, Ultrasound Neuromodulation: A Review of Results, Mechanisms and Safety. 2019, Pubmed
Brohawn, Crystal structure of the human K2P TRAAK, a lipid- and mechano-sensitive K+ ion channel. 2012, Pubmed
Brohawn, Mechanosensitivity is mediated directly by the lipid membrane in TRAAK and TREK1 K+ channels. 2014, Pubmed
Brohawn, Physical mechanism for gating and mechanosensitivity of the human TRAAK K+ channel. 2014, Pubmed
Brohawn, The mechanosensitive ion channel TRAAK is localized to the mammalian node of Ranvier. 2019, Pubmed , Xenbase
Bronstein, Deep brain stimulation for Parkinson disease: an expert consensus and review of key issues. 2011, Pubmed
Choi, Noninvasive, transcranial and localized opening of the blood-brain barrier using focused ultrasound in mice. 2007, Pubmed
Dalecki, Mechanical bioeffects of ultrasound. 2004, Pubmed
Deisseroth, The form and function of channelrhodopsin. 2017, Pubmed
Del Mármol, Studying Mechanosensitivity of Two-Pore Domain K+ Channels in Cellular and Reconstituted Proteoliposome Membranes. 2018, Pubmed
Douguet, Mammalian Mechanoelectrical Transduction: Structure and Function of Force-Gated Ion Channels. 2019, Pubmed
Downs, Non-invasive peripheral nerve stimulation via focused ultrasound in vivo. 2018, Pubmed
Enyedi, Molecular background of leak K+ currents: two-pore domain potassium channels. 2010, Pubmed
Fini, Transcranial focused ultrasound: a new tool for non-invasive neuromodulation. 2017, Pubmed
Fink, A neuronal two P domain K+ channel stimulated by arachidonic acid and polyunsaturated fatty acids. 1998, Pubmed , Xenbase
Fisher, Electrical brain stimulation for epilepsy. 2014, Pubmed
FRY, Production of reversible changes in the central nervous system by ultrasound. 1958, Pubmed
Guo, Ultrasound Produces Extensive Brain Activation via a Cochlear Pathway. 2018, Pubmed
Heureaux, Activation of a bacterial mechanosensitive channel in mammalian cells by cytoskeletal stress. 2014, Pubmed
Hoffman, Transcranial magnetic stimulation and auditory hallucinations in schizophrenia. 2000, Pubmed
Honoré, Desensitization of mechano-gated K2P channels. 2006, Pubmed
Ibsen, Sonogenetics is a non-invasive approach to activating neurons in Caenorhabditis elegans. 2015, Pubmed
Kamimura, Focused ultrasound neuromodulation of cortical and subcortical brain structures using 1.9 MHz. 2016, Pubmed
Kanda, TREK-1 and TRAAK Are Principal K+ Channels at the Nodes of Ranvier for Rapid Action Potential Conduction on Mammalian Myelinated Afferent Nerves. 2019, Pubmed
Kang, Thermosensitivity of the two-pore domain K+ channels TREK-2 and TRAAK. 2005, Pubmed
Kubanek, Ultrasound Elicits Behavioral Responses through Mechanical Effects on Neurons and Ion Channels in a Simple Nervous System. 2018, Pubmed
Kubanek, Ultrasound modulates ion channel currents. 2016, Pubmed , Xenbase
Lin, Ultrasound Stimulation Modulates Voltage-Gated Potassium Currents Associated With Action Potential Shape in Hippocampal CA1 Pyramidal Neurons. 2019, Pubmed
Maingret, TREK-1 is a heat-activated background K(+) channel. 2000, Pubmed , Xenbase
Maingret, TRAAK is a mammalian neuronal mechano-gated K+ channel. 1999, Pubmed
Mardinly, Precise multimodal optical control of neural ensemble activity. 2018, Pubmed
Maresca, Biomolecular Ultrasound and Sonogenetics. 2018, Pubmed
Mayberg, Deep brain stimulation for treatment-resistant depression. 2005, Pubmed
Munoz, Modulation of Brain Function and Behavior by Focused Ultrasound. 2018, Pubmed
Naor, Ultrasonic neuromodulation. 2016, Pubmed
O'Brien, Ultrasound-biophysics mechanisms. 2007, Pubmed
Oh, Ultrasonic Neuromodulation via Astrocytic TRPA1. 2019, Pubmed
Pan, Mechanogenetics for the remote and noninvasive control of cancer immunotherapy. 2018, Pubmed
Petersen, Kinetic disruption of lipid rafts is a mechanosensor for phospholipase D. 2016, Pubmed
Prieto, Activation of Piezo1 but Not NaV1.2 Channels by Ultrasound at 43 MHz. 2018, Pubmed
Renigunta, Much more than a leak: structure and function of K₂p-channels. 2015, Pubmed
Sato, Ultrasonic Neuromodulation Causes Widespread Cortical Activation via an Indirect Auditory Mechanism. 2018, Pubmed
Schewe, A Non-canonical Voltage-Sensing Mechanism Controls Gating in K2P K(+) Channels. 2016, Pubmed
Schneider, Temperature sensitivity of two-pore (K2P) potassium channels. 2014, Pubmed
Sorum, Timing of CFTR pore opening and structure of its transition state. 2015, Pubmed
Szczurkowska, Targeted in vivo genetic manipulation of the mouse or rat brain by in utero electroporation with a triple-electrode probe. 2016, Pubmed
Teng, The force-from-lipid (FFL) principle of mechanosensitivity, at large and in elements. 2015, Pubmed
Tufail, Transcranial pulsed ultrasound stimulates intact brain circuits. 2010, Pubmed
Tufail, Ultrasonic neuromodulation by brain stimulation with transcranial ultrasound. 2011, Pubmed
Tyler, Remote excitation of neuronal circuits using low-intensity, low-frequency ultrasound. 2008, Pubmed
Ye, Ultrasonic Control of Neural Activity through Activation of the Mechanosensitive Channel MscL. 2018, Pubmed
