Click here to close
Hello! We notice that you are using Internet Explorer, which is not supported by Xenbase and may cause the site to display incorrectly.
We suggest using a current version of Chrome,
FireFox, or Safari.
NPJ Regen Med
2021 Jun 29;61:36. doi: 10.1038/s41536-021-00146-y.
Show Gene links
Show Anatomy links
Fosl1 is vital to heart regeneration upon apex resection in adult Xenopus tropicalis.
Wu HY, Zhou YM, Liao ZQ, Zhong JW, Liu YB, Zhao H, Liang CQ, Huang RJ, Park KS, Feng SS, Zheng L, Cai DQ, Qi XF.
???displayArticle.abstract???
Cardiovascular disease is the leading cause of death in the world due to losing regenerative capacity in the adult heart. Frogs possess remarkable capacities to regenerate multiple organs, including spinal cord, tail, and limb, but the response to heart injury and the underlying molecular mechanism remains largely unclear. Here we demonstrated that cardiomyocyte proliferation greatly contributes to heart regeneration in adult X. tropicalis upon apex resection. Using RNA-seq and qPCR, we found that the expression of Fos-like antigen 1 (Fosl1) was dramatically upregulated in early stage of heart injury. To study Fosl1 function in heart regeneration, its expression was modulated in vitro and in vivo. Overexpression of X. tropicalis Fosl1 significantly promoted the proliferation of cardiomyocyte cell line H9c2. Consistently, endogenous Fosl1 knockdown suppressed the proliferation of H9c2 cells and primary cardiomyocytes isolated from neonatal mice. Taking use of a cardiomyocyte-specific dominant-negative approach, we show that blocking Fosl1 function leads to defects in cardiomyocyte proliferation during X. tropicalis heart regeneration. We further show that knockdown of Fosl1 can suppress the capacity of heart regeneration in neonatal mice, but overexpression of Fosl1 can improve the cardiac function in adult mouse upon myocardium infarction. Co-immunoprecipitation, luciferase reporter, and ChIP analysis reveal that Fosl1 interacts with JunB and promotes the expression of Cyclin-T1 (Ccnt1) during heart regeneration. In conclusion, we demonstrated that Fosl1 plays an essential role in cardiomyocyte proliferation and heart regeneration in vertebrates, at least in part, through interaction with JunB, thereby promoting expression of cell cycle regulators including Ccnt1.
???displayArticle.pubmedLink???
34188056 ???displayArticle.pmcLink???PMC8242016 ???displayArticle.link???NPJ Regen Med ???displayArticle.grants???[+]
2014A030306011, 2014A050503043 and 87315007 Guangdong Science and Technology Department (Science and Technology Department, Guangdong Province), 21617436, JNSBYC-2016059, ZSYX-M-2019-00009 and ZSYXM202004 Jinan University (JNU), 2014J2200002 Guangzhou Municipal Science and Technology Project, 82070257, 81770240, 81570222, and 81270183 National Natural Science Foundation of China (National Science Foundation of China), 31802025 National Natural Science Foundation of China (National Science Foundation of China), 91649203 National Natural Science Foundation of China (National Science Foundation of China), 2016YFE0204700 and 2017YFA0103302 Ministry of Science and Technology of the People's Republic of China (Chinese Ministry of Science and Technology)
Fig. 2. Surgical injury induces X. tropicalis heart regeneration through cardiomyocyte proliferation.a, b Representative Z-stack confocal images of pH3+ cardiomyocytes (arrow) at 3 (a) and 7 (b) dpr. c Quantification of pH3+ cardiomyocytes during heart regeneration within 60 days. Data are presented as meanâ±âSEM (nâ=â4 each), **pâ<â0.01, ***pâ<â0.001 versus sham (one-way ANOVA plus Dunnettâs test). d, e Representative Z-stack confocal images of EdU+ cardiomyocytes (arrow) at 3 (d) and 7 (e) dpr. f Quantification of EdU+ cardiomyocytes during heart regeneration within 60 days. Data are presented as meanâ±âSEM (nâ=â4 each), **pâ<â0.01, ***pâ<â0.001 versus sham (one-way ANOVA plus Dunnettâs test). gâi Representative confocal (g) and Z-stack (h) images of PCNA+ cardiomyocytes (arrow) at 7 dpr with the quantification (i). Data are presented as meanâ±âSEM (nâ=â4 each), **pâ<â0.01 versus sham (Studentâs t test).
Fig. 3. Proliferation of cardiomyocytes contribute to the regenerated ventricle apex in X. tropicalis.a Schematic of EdU pulse-chase experiment designed to label proliferating CMs during regeneration. bâd Representative images (b) and quantification (c) of EdU+ cardiomyocytes in the ventricle apex following EdU injection at 30 dpr revealing a great contribution of the pre-existing cardiomyocytes proliferation to apex regeneration. Green indicates EdU; red, α-actinin; blue, nuclei. Data are presented as meanâ±âSEM (nâ=â4 for sham and 8 for 30 dpr pulse), ***pâ<â0.001 (Studentâs t test). Representative Z-stack confocal images of EdU+ cardiomyocytes are shown (d). e, f Combination of representative confocal images at high magnification showing substantial EdU+ cardiomyocytes in the regenerated ventricle apex (e) but not in the remote zone (f).
Fig. 4. RNA-seq analysis for sham-operated and resected ventricles of X. tropicalis.a Statistic of differentially expressed genes in resected ventricles compared to control. b, c Overall changes of genes in resected ventricles at 0.5 dpr (b) and 1 dpr (c) compared to controls. d, e GO analysis of differentially expressed genes in ventricles at 0.5 dpr (d, 499 plus 111 genes) and 1 dpr (e, 338 plus 30 genes) over controls. f Overall change of genes in resected ventricles at 60 dpr compared to 0.5 dpr. g Upregulated genes in 0.5 dpr compared with control (499) overlaid with downregulated genes in 60 dpr compared with 0.5 dpr (534). h, i GSEA analysis of heart with apical resection at 0.5 dpr showing high correlations with cell cycle (h) and proliferation (i) gene sets. jâm Expression of selected genes relative to cyclin (j), cyclin-dependent kinase (k), cyclin-dependent kinase inhibitor (l), and checkpoint kinase (m) was analyzed by using the FPKM levels from RNA-seq. All results are presented as meanâ±âSEM (nâ=â3), *pâ<â0.05, **pâ<â0.01, ***pâ<â0.001 versus control (Studentâs t test).
Fig. 5. Fosl1 interacts with JunB and promotes ccnt1 expression during heart regeneration in X. tropicalis.a Heat map of log2(FC) values showing genes differentially expressed in the hearts at 0.5, 1, 7, 14, 30, and 60 dpr compared with sham. b The qPCR of some selected regulators for cell cycle progression in sham and 0.5 dpr hearts (nâ=â4 each). c GSEA analysis of hearts at 0.5 dpr showing high correlations with Fosl1 (left) and JunB (right) pathways. d Expression of Flag-tagged xFosl1 (left) and HA-tagged xJunB (right) in X. tropicalis embryos was confirmed by western blotting. e CoIP assay showing the interaction between xFosl1-Flag and xJunB-HA in X. tropicalis embryos. f CoIP analysis showing the increased interaction between Fosl1 and JunB in regenerating neonatal mouse heart compared with the quiescent heart. g qPCR validation of cell cycle regulators with significant upregulation in RNA-seq analysis (nâ=â4 each). h Promoters of the cell cycle regulators with more than twofold upregulation were subjected to luciferase activity assay, using reporter plasmids and mutants (nâ=â5 each). i GSEA analysis of the hearts at 0.5 dpr showing high correlations with Ccnt1 pathway. j Representative image of ChIP assay confirmed the in vivo interaction of Fosl1 with promoters of ccnt1 in X. tropicalis embryos. k ChIP-qPCR analysis showing the increased interaction between Fosl1 protein and Ccnt1 promoter region in regenerating neonatal mouse heart compared with quiescent heart. l, m qPCR validation of Fosl1 (l) and JunB (m) in sham and resected hearts of neonatal mice (nâ=â4 each). All data are presented as meanâ±âSEM, *pâ<â0.05, **pâ<â0.01, ***pâ<â0.001 versus control (Studentâs t test).
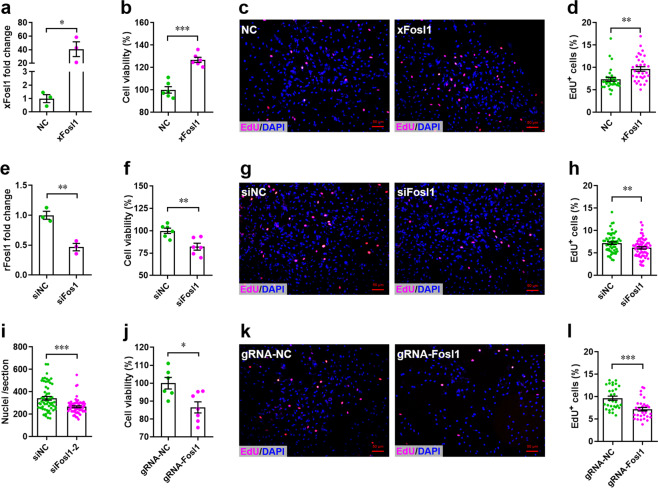
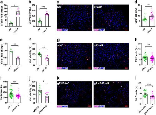
Fig. 6. Fosl1 is critical to the proliferation of H9c2 cells.a–d H9c2 cells were transfected with pLOX-xFosl1 or pLOX-NC for 48 h, followed by qPCR validation of X. tropicalis Fosl1 (xFosl1) expression (a, n = 3 each), cell counting assay (b, n = 6 each), and nuclear EdU incorporation assay, respectively. Representative images (c) and quantification (d) of EdU+ cells are shown (n = ~30 fields from 5 wells per group). e–i Endogenous rat Fosl1 (rFosl1) expression in H9c2 cells was silenced using siRNA for 48 h, followed by qPCR validation (e), cell counting assay (f), and EdU incorporation assay. Representative images (g) and quantification (h) of EdU+ cells as well as quantification of total cells (i) are shown (n = ~60 fields from 10 wells per group). j–l Stable Fosl1 knockdown H9c2 cell line was established using LentiCRISPRv2 system. Cell counting assay (j, n = 6–7 each), representative images (k), and quantification (l) of EdU+ cells are shown (n = ~30 fields from 5 wells per group). All data are presented as mean ± SEM. *p < 0.05, **p < 0.01, ***p < 0.001 (Student’s t test).
Fig. 7. Fosl1 is required for the proliferation of primary cardiomyocytes.a, b Primary cardiomyocytes were transfected with siFosl1 and siNC for 48âh, followed by Ki67 (red) and cTnT (green) double staining. Representative images (a) and quantification (b) of Ki67+ cardiomyocytes are shown (nâ=â~60 fields from at least 5 wells per group). Representative Z-stack confocal images of Ki67+ cardiomyocytes are shown in right panel of a. c, d Proliferation of primary cardiomyocytes were examined using pH3 (red) and cTnT (green) double staining. Representative images (c) and quantification (d) of pH3+ cardiomyocytes are shown (nâ=â~30 fields from at least 5 wells per group). Representative Z-stack confocal images of pH3+ cardiomyocytes are shown in right panel of c. e, f Proliferation of primary cardiomyocytes were examined using nuclear EdU (red) incorporation assay. Representative images (e) and quantification (f) of EdU+ cardiomyocytes are shown (nâ=â~60 fields from at least 5 wells per group). Representative Z-stack confocal images of EdU+ cardiomyocytes are shown in right panel of e. All data are presented as meanâ±âSEM. *pâ<â0.05, ***pâ<â0.001 (Studentâs t test).
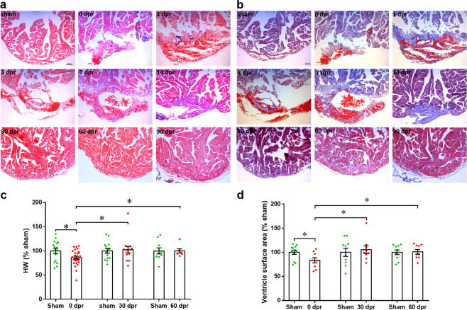
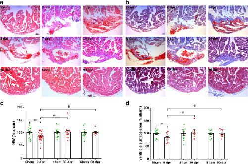
Fig. 8. Fosl1 function is required for cardiomyocyte proliferation during X. tropicalis heart regeneration.a Schematic of heart injury and sample collection in adult X. tropicalis. b Whole images of hearts isolated from wild-type (WT) and Tg(Mlc2-dnFosl1-T2A-EGFP) line at 3 dpr. c Validation of EGFP expression in the ventricular section from the dnFosl1 heart. d, e Representative images (d) and quantification (e) of EdU+ cardiomyocytes in the ventricle apex following EdU injection at 3 dpr (nâ=â5 hearts per group). Right panel of d is the magnified confocal images of EdU+ cardiomyocytes. f, g Representative images (f) and quantification (g) of pH3+ cardiomyocytes are shown in the ventricle apex (nâ=â5 hearts per group). Magnified representative confocal images of pH3+ cardiomyocytes are shown in right panel of f. All data are presented as meanâ±âSEM. *pâ<â0.05 versus WT (Studentâs t test).
Fig. 9. Fosl1 silencing inhibits cardiomyocyte proliferation during heart regeneration in neonatal mouse.a Schematic of AAV9-shFosl1 virus injection to silence Fosl1 in the quiescent neonatal heart. b qPCR validation of Fosl1 knockdown in the neonatal heart after AAV9-shFosl1 injection (nâ=â5 hearts). c, d Representative images (c) and quantification (d) of EdU+ cardiomyocytes in ventricle apex (nâ=â8 hearts). Lower panels of c are the magnified confocal images of EdU+ cardiomyocytes. e Representative images and quantification of pH3+ cardiomyocytes in the ventricle apex (nâ=â8 hearts). Lower panels are the magnified images of pH3+ cardiomyocytes. f Schematic of AAV9-shFosl1 virus injection to silence Fosl1 in the injured heart at 4 dpr. g qPCR validation of Fosl1 knockdown in the injured heart (nâ=â3 hearts). h Quantification of heart weight (HW) to body weight (BW) ratio (nâ=â3 hearts). i, j Representative images (i) and quantification (j) of EdU+ cardiomyocytes in the ventricle apex (nâ=â8 and 5 hearts). Right panels of i are the magnified images of EdU+ cardiomyocytes. k, l Representative images (k) and quantification (l) of Ki67+ cardiomyocytes in the ventricle apex (nâ=â8 and 5 hearts). Right panels of k are the magnified images of Ki67+ cardiomyocytes. m, n Representative images (m) and quantification (n) of pH3+ cardiomyocytes in the ventricle apex (nâ=â8 and 5 hearts). Right panels of m are the magnified images of pH3+ cardiomyocytes. All data are presented as meanâ±âSEM. *pâ<â0.05, **pâ<â0.01, ***pâ<â0.001 versus shNC (Studentâs t test).
Fig. 10. Fosl1 overexpression improves cardiac function in adult mouse upon myocardium infarction.a qPCR validation of Fosl1 expression in the infarcted heart at 0â3 days post-MI (dpM). b Schematic of AAV9-Fosl1 virus injection to overexpress Fosl1 in the infarcted heart. c Representative images of EGFP expression in the heart 30 days post AAV9-Fosl1 injection. d qPCR validation of Fosl1 knockdown in the heart 30 days post AAV9-Fosl1 injection (nâ=â3 hearts). e Quantification of HW to BW ratio at 7 dpM (nâ=â7 hearts). f, g Representative images of M-model echocardiography (f) and quantification of LVEF (g, left) and LVFS (g, right) at 7 dpM are shown (nâ=â11 hearts). h, i Representative images (h) and quantification (i) of scar size at 7 dpM (nâ=â5 hearts). j, k Representative images (j) and quantification (k) of Ki67+ cardiomyocytes at 7 dpM (nâ=â5 hearts). Right upper panels of j are the magnified images of Ki67+ cardiomyocytes. l, m Representative images (l) and quantification (m) of pH3+ cardiomyocytes at 7 dpM (nâ=â5 hearts). Right upper panels of l are the magnified image of pH3+ cardiomyocytes. n Quantification of HW to BW ratio at 28 dpM (nâ=â7 hearts). o, p Representative images of M-model echocardiography (o) and quantification of LVEF (p, left) and LVFS (p, right) at 28 dpM are shown (nâ=â10 hearts). q, r Representative images (q) and quantification (r) of scar size at 28 dpM (nâ=â5 hearts). All data are presented as meanâ±âSEM. *pâ<â0.05, **pâ<â0.01, ***pâ<â0.001 versus control (Studentâs t test).
Arrell,
Cardiopoietic stem cell therapy restores infarction-altered cardiac proteome.
2020,
Pubmed Becker,
Regeneration of the ventricular myocardium in amphibians.
1974,
Pubmed Beisaw,
AP-1 Contributes to Chromatin Accessibility to Promote Sarcomere Disassembly and Cardiomyocyte Protrusion During Zebrafish Heart Regeneration.
2020,
Pubmed Bergmann,
Evidence for cardiomyocyte renewal in humans.
2009,
Pubmed Bise,
Ciliary neurotrophic factor stimulates cardioprotection and the proliferative activity in the adult zebrafish heart.
2019,
Pubmed Bui,
Epidemiology and risk profile of heart failure.
2011,
Pubmed Cao,
Explant culture of adult zebrafish hearts for epicardial regeneration studies.
2016,
Pubmed Chang,
Forkhead box O3 protects the heart against paraquat-induced aging-associated phenotypes by upregulating the expression of antioxidant enzymes.
2019,
Pubmed Chong,
Human embryonic-stem-cell-derived cardiomyocytes regenerate non-human primate hearts.
2014,
Pubmed Deuchar,
Regeneration of the tail bud in Xenopus embryos.
1975,
Pubmed
,
Xenbase Edwards-Faret,
Spinal cord regeneration in Xenopus laevis.
2017,
Pubmed
,
Xenbase Eisen,
Cluster analysis and display of genome-wide expression patterns.
1998,
Pubmed Elangovan,
FOSL1 Promotes Kras-induced Lung Cancer through Amphiregulin and Cell Survival Gene Regulation.
2018,
Pubmed Frantz,
Sustained activation of nuclear factor kappa B and activator protein 1 in chronic heart failure.
2003,
Pubmed FREEMAN,
LENS REGENERATION FROM THE CORNEA IN XENOPUS LAEVIS.
1963,
Pubmed
,
Xenbase Gamba,
Cardiac regeneration in model organisms.
2014,
Pubmed Garbern,
Cardiac stem cell therapy and the promise of heart regeneration.
2013,
Pubmed Grammer,
Identification of mutants in inbred Xenopus tropicalis.
2005,
Pubmed
,
Xenbase Guo,
Developmental expression patterns of fosl genes in Xenopus tropicalis.
2019,
Pubmed
,
Xenbase Hsieh,
Evidence from a genetic fate-mapping study that stem cells refresh adult mammalian cardiomyocytes after injury.
2007,
Pubmed Jochum,
Increased bone formation and osteosclerosis in mice overexpressing the transcription factor Fra-1.
2000,
Pubmed Jopling,
Zebrafish heart regeneration occurs by cardiomyocyte dedifferentiation and proliferation.
2010,
Pubmed Khan,
JASPAR 2018: update of the open-access database of transcription factor binding profiles and its web framework.
2018,
Pubmed Kikuchi,
Primary contribution to zebrafish heart regeneration by gata4(+) cardiomyocytes.
2010,
Pubmed Kim,
HISAT: a fast spliced aligner with low memory requirements.
2015,
Pubmed Kretzschmar,
Profiling proliferative cells and their progeny in damaged murine hearts.
2018,
Pubmed Kubota,
Dynamic Regulation of AP-1 Transcriptional Complexes Directs Trophoblast Differentiation.
2015,
Pubmed Lee,
Fosl1 overexpression directly activates trophoblast-specific gene expression programs in embryonic stem cells.
2018,
Pubmed Li,
RSEM: accurate transcript quantification from RNA-Seq data with or without a reference genome.
2011,
Pubmed Liao,
Heart regeneration in adult Xenopus tropicalis after apical resection.
2017,
Pubmed
,
Xenbase Lin,
Strategies for cardiac regeneration and repair.
2014,
Pubmed Litviňuková,
Cells of the adult human heart.
2020,
Pubmed Mahmoud,
Meis1 regulates postnatal cardiomyocyte cell cycle arrest.
2013,
Pubmed Marshall,
Stage-dependent cardiac regeneration in Xenopus is regulated by thyroid hormone availability.
2019,
Pubmed
,
Xenbase Marshall,
Persistent fibrosis, hypertrophy and sarcomere disorganisation after endoscopy-guided heart resection in adult Xenopus.
2017,
Pubmed
,
Xenbase Mechta,
Transformation by ras modifies AP1 composition and activity.
1997,
Pubmed Mollova,
Cardiomyocyte proliferation contributes to heart growth in young humans.
2013,
Pubmed Mootha,
PGC-1alpha-responsive genes involved in oxidative phosphorylation are coordinately downregulated in human diabetes.
2003,
Pubmed Nakada,
Hypoxia induces heart regeneration in adult mice.
2017,
Pubmed Narula,
Apoptosis in myocytes in end-stage heart failure.
1996,
Pubmed Oberpriller,
Response of the adult newt ventricle to injury.
1974,
Pubmed Olive,
A dominant negative to activation protein-1 (AP1) that abolishes DNA binding and inhibits oncogenesis.
1997,
Pubmed OVERTON,
PATTERNS OF LIMB REGENERATION IN XENOPUS LAEVIS.
1963,
Pubmed
,
Xenbase Porrello,
Regulation of neonatal and adult mammalian heart regeneration by the miR-15 family.
2013,
Pubmed Porrello,
Transient regenerative potential of the neonatal mouse heart.
2011,
Pubmed Poss,
Heart regeneration in zebrafish.
2002,
Pubmed Renaud,
The FOS transcription factor family differentially controls trophoblast migration and invasion.
2014,
Pubmed Sahara,
Programming and reprogramming a human heart cell.
2015,
Pubmed Sander,
Isolation and in vitro culture of primary cardiomyocytes from adult zebrafish hearts.
2013,
Pubmed Sanjana,
Improved vectors and genome-wide libraries for CRISPR screening.
2014,
Pubmed Senyo,
Cardiac regeneration based on mechanisms of cardiomyocyte proliferation and differentiation.
2014,
Pubmed Shaulian,
AP-1 in cell proliferation and survival.
2001,
Pubmed Shaulian,
AP-1 as a regulator of cell life and death.
2002,
Pubmed Shimizu,
Activation of mitogen-activated protein kinases and activator protein-1 in myocardial infarction in rats.
1998,
Pubmed Subramanian,
Gene set enrichment analysis: a knowledge-based approach for interpreting genome-wide expression profiles.
2005,
Pubmed Tarazona,
Differential expression in RNA-seq: a matter of depth.
2011,
Pubmed Vallejo,
An integrative approach unveils FOSL1 as an oncogene vulnerability in KRAS-driven lung and pancreatic cancer.
2017,
Pubmed van Duijvenboden,
Conserved NPPB+ Border Zone Switches From MEF2- to AP-1-Driven Gene Program.
2019,
Pubmed Wang,
Epicardial regeneration is guided by cardiac outflow tract and Hedgehog signalling.
2015,
Pubmed Xiao,
Chromatin-remodelling factor Brg1 regulates myocardial proliferation and regeneration in zebrafish.
2016,
Pubmed
,
Xenbase Xin,
Coordination of metabolic pathways: Enhanced carbon conservation in 1,3-propanediol production by coupling with optically pure lactate biosynthesis.
2017,
Pubmed Young,
Fra-1 a target for cancer prevention or intervention.
2006,
Pubmed