Click here to close Hello! We notice that you are using Internet Explorer, which is not supported by Xenbase and may cause the site to display incorrectly. We suggest using a current version of Chrome, FireFox, or Safari.
XB-ART-58261
PLoS Genet 2021 Jul 01;177:e1009647. doi: 10.1371/journal.pgen.1009647.
Show Gene links Show Anatomy links

Tau, XMAP215/Msps and Eb1 co-operate interdependently to regulate microtubule polymerisation and bundle formation in axons.

Hahn I, Voelzmann A, Parkin J, Fülle JB, Slater PG, Lowery LA, Sanchez-Soriano N, Prokop A.


???displayArticle.abstract???
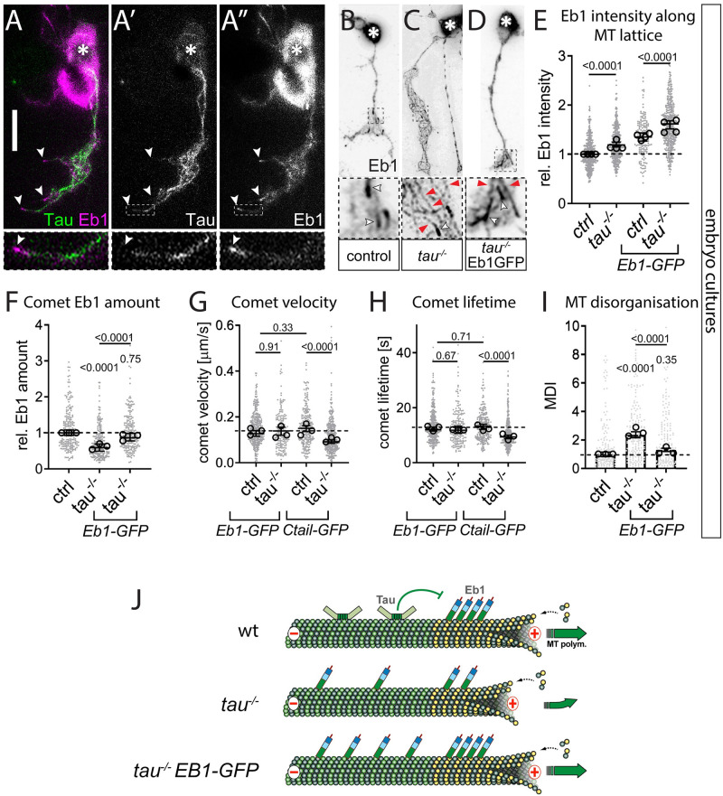
The formation and maintenance of microtubules requires their polymerisation, but little is known about how this polymerisation is regulated in cells. Focussing on the essential microtubule bundles in axons of Drosophila and Xenopus neurons, we show that the plus-end scaffold Eb1, the polymerase XMAP215/Msps and the lattice-binder Tau co-operate interdependently to promote microtubule polymerisation and bundle organisation during axon development and maintenance. Eb1 and XMAP215/Msps promote each other's localisation at polymerising microtubule plus-ends. Tau outcompetes Eb1-binding along microtubule lattices, thus preventing depletion of Eb1 tip pools. The three factors genetically interact and show shared mutant phenotypes: reductions in axon growth, comet sizes, comet numbers and comet velocities, as well as prominent deterioration of parallel microtubule bundles into disorganised curled conformations. This microtubule curling is caused by Eb1 plus-end depletion which impairs spectraplakin-mediated guidance of extending microtubules into parallel bundles. Our demonstration that Eb1, XMAP215/Msps and Tau co-operate during the regulation of microtubule polymerisation and bundle organisation, offers new conceptual explanations for developmental and degenerative axon pathologies.

???displayArticle.pubmedLink??? 34228717
???displayArticle.pmcLink??? PMC8284659
???displayArticle.link??? PLoS Genet
???displayArticle.grants??? [+]

Species referenced: Xenopus laevis
Genes referenced: ckap5 gas2 lgals4.2 mapre1 mapre3 mapt
???displayArticle.morpholinos??? ckap5 MO3 mapre3 MO1 Mapt MO2

???displayArticle.disOnts??? neurodegenerative disease

???attribute.lit??? ???displayArticles.show???
References [+] :
Adalbert, Review: Axon pathology in age-related neurodegenerative disorders. 2013, Pubmed