XB-ART-58512
Cell Rep
2021 Oct 05;371:109791. doi: 10.1016/j.celrep.2021.109791.
Show Gene links
Show Anatomy links
Sodium-calcium exchanger mediates sensory-evoked glial calcium transients in the developing retinotectal system.
Benfey NJ, Li VJ, Schohl A, Ruthazer ES.
???displayArticle.abstract???
Various types of sensory stimuli have been shown to induce Ca2+ elevations in glia. However, a mechanistic understanding of the signaling pathways mediating sensory-evoked activity in glia in intact animals is still emerging. During early development of the Xenopus laevis visual system, radial astrocytes in the optic tectum are highly responsive to sensory stimulation. Ca2+ transients occur spontaneously in radial astrocytes at rest and are abolished by silencing neuronal activity with tetrodotoxin. Visual stimulation drives temporally correlated increases in the activity patterns of neighboring radial astrocytes. Following blockade of all glutamate receptors (gluRs), visually evoked Ca2+ activity in radial astrocytes persists, while neuronal activity is suppressed. The additional blockade of either glu transporters or sodium-calcium exchangers (NCX) abolishes visually evoked responses in glia. Finally, we demonstrate that blockade of NCX alone is sufficient to prevent visually evoked responses in radial astrocytes, highlighting a pivotal role for NCX in glia during development.
???displayArticle.pubmedLink??? 34610307
???displayArticle.link??? Cell Rep
???displayArticle.grants??? [+]
FDN-143238 CIHR
Species referenced: Xenopus laevis
Genes referenced: grm1 tlx2
GO keywords: regulation of L-glutamate transport [+]
???attribute.lit??? ???displayArticles.show???
|
|
Graphical Abstract |
|
|
Figure 1. Radial astrocytes in the developing optic tectum of Xenopus laevis exhibit extensive, spontaneously occurring Ca2+ transients (A) Retinotectal circuit of a Xenopus laevis tadpole highlighted showing an RGC axon (red) innervating the contralateral optic tectum in the brain (yellow). (B) Cellular organization of the optic tectum showing the spatial relationships among radial astrocytes (blue), presynaptic RGC axons (red), and postsynaptic tectal neuron dendrites (green). (C) Two-photon Z projection of a radial astrocyte expressing membrane-targeted eGFP. Arrowhead indicates the endfoot. Scale bar: 10 μm. (D) Representative traces of resting-state Ca2+ activity occurring in radial astrocytes, where both their processes (black) and endfeet (blue) are visible in the neuropil. (E) Histogram showing the high degree of correlation between the Ca2+ activity in radial astrocyte processes and endfeet. Arrowhead is at median correlation coefficient. (F) Averaged temporal projection of 4500 frames (t) from a single optical plane through one hemisphere of the optic tectum of a GCaMP6s-expressing tadpole. Regions of interest (ROIs) generated using Suite2p show active tectal neuron cell bodies (green) and radial astrocyte endfeet (blue, arrowheads). Scale bar: 25 μm. (G) Representative traces of resting-state Ca2+ activity from all active cells in (F), radial astrocyte endfeet (blue), and tectal neuron cell bodies (green). Credit: Artwork A. Desaulniers, Orcéine. |
|
|
Figure 2. Resting-state Ca2+ activity in radial astrocytes is coupled to neuronal spiking activity (A) Tadpole with a midline slit cut to expose the optic tectum to acute pharmacological manipulation during live imaging. (B and C) Five-minute averaged fields with active ROIs overlaid. In this and subsequent images, radial astrocyte data are presented in blue and neuronal data in green. (B) Control group and (C) TTX-treated group. V, ventricle. Scale bar: 25 μm. (D and E) Traces of resting-state Ca2+ activity from (D) control (saline) and (E) TTX-treated animals. (F and G) Number of active cells during each imaging period. Paired t tests: control (n = 6 animals), Pr.astrocytes = 0.2586, Pneurons = 0.3935. TTX (n = 7 animals), ââpr.astrocytes = 0.0041, ââp neurons = 0.0023. (H and I) Fold change in integrated ÎF/F signal for each cell type. Paired t tests: control (n = 6 animals), pr.astrocytes = 0.4294, pneurons = 0.8736. TTX (n = 7 animals), ââpr.astrocytes = 0.0027, ââââpneurons < 0.0001. (J and K) Histograms of event counts for each cell during each imaging period. Mann-Whitney tests: control (n = 59 r. astrocytes, 124 neurons), pr.astrocytes = 0.6098, pneurons = 0.0586. TTX (n = 52 r. astrocytes, 123 neurons), ââââpr.astrocytes < 0.0001, ââââpneurons < 0.0001. All error bars = SEM. |
|
|
Figure 3. Visual stimulation drives correlated increases in Ca2+ activity between neighboring radial astrocytes (A) Tadpoles were presented with repeated looming stimuli during live imaging of the optic tectum. (B) Averaged fields of baseline (left) and stimulus (right) epochs. V, ventricle. Scale bar: 25 μm. (C) Traces of resting-state and evoked Ca2+ activity during baseline (left) and looming stimulus (right). Black lines indicate stimulus presentations. (D and E) Number of active cells. Paired t tests (n = 8 animals): ââpr.astrocytes = 0.0012, âââpneurons = 0.0002. (F and G) Fold change in integrated ÎF/F signal. Paired t tests (n = 8 animals): âpr.astrocytes = 0.0188, âpneurons = 0.0191. (H and I) Event counts. Mann-Whitney tests (n = 92 radial astrocytes, 401 neurons): ââââpr.astrocytes < 0.0001, ââââpneurons < 0.0001. (J and K) Circular graphs showing correlations between neurons (left), between radial astrocytes (right), and between neurons and astrocytes (linkage between half-circles) in one animal, baseline (J), and looming stimulus (K). Cell ordering reflects relative spatial locations of cells. (L) Mean correlation coefficients between cell types during baseline and looming conditions. Two-way ANOVA (n = 8 animals): Fstimulation = 22.09, âââp = 0.0002, Fcelltype = 17.10, âp = 0.0191. Holm-Sidakâs tests baseline-loom: âpglia-glia = 0.0199, ââpneuron-neuron = 0.0081, pneuron-glia = 0.0976, pneurons-loom versus glia-loom = 0.0516, #pneurons-loom versus neuron-glia-loom = 0.0171. (M) Correlation versus distance plot for radial astrocytes, baseline (black), and looming stimulus (blue). n = 481 pairs. Slopes significantly non-zero: âpbaseline = 0.0413, ââââploom < 0.0001, difference between slopes: p = 0.1572. (N) Correlation versus distance plot for neurons, baseline (black), and looming stimulus (green). n = 8500 pairs. Slopes significantly non-zero: ââââpbaseline < 0.0001, ââââploom < 0.0001, difference between slopes: p = 0.6413. (O) Correlation versus distance plot for neuron-radial astrocyte pairs, baseline (black), and looming stimulus (turquoise). n = 4360 pairs. Slopes significantly non-zero: pbaseline = 0.9908, ââââploom < 0.0001, difference between slopes: ââp = 0.0018. (P and Q) Cross-correlation of glial (P) and neuronal (Q) events to each preceding looming stimulus. Onsets binned in 1-s intervals. Horizontal dotted line marks chance distribution. One-way ANOVAs (n = 8 animals): (P) r. astrocytes: F = 15.46, ââââp < 0.0001. Holm-Sidakâs tests bin-chance: ââp[2,3) = 0.0019, âp[3,4) = 0.0198, (Q) neurons: F = 290, ââââp < 0.0001. Holm-Sidakâs tests bin-chance: ââââp[0,1) < 0.0001. (R) Cross-correlation of glial events to each preceding looming stimulus (20-s inter-stimulus interval). Horizontal dotted line marks chance distribution. One-way ANOVA (n = 8 animals): F = 8.315, ââp = 0.0056. Holm-Sidakâs tests: âp[1,2) = 0.0402, âp[2,3) = 0.0235, p[3,4) = 0.0517. (S) Visually evoked Ca2+ events in radial astrocytes occur with a delay of 1â3 s relative to the looming stimulus. All error bars = SEM. See also Figure S1. |
|
|
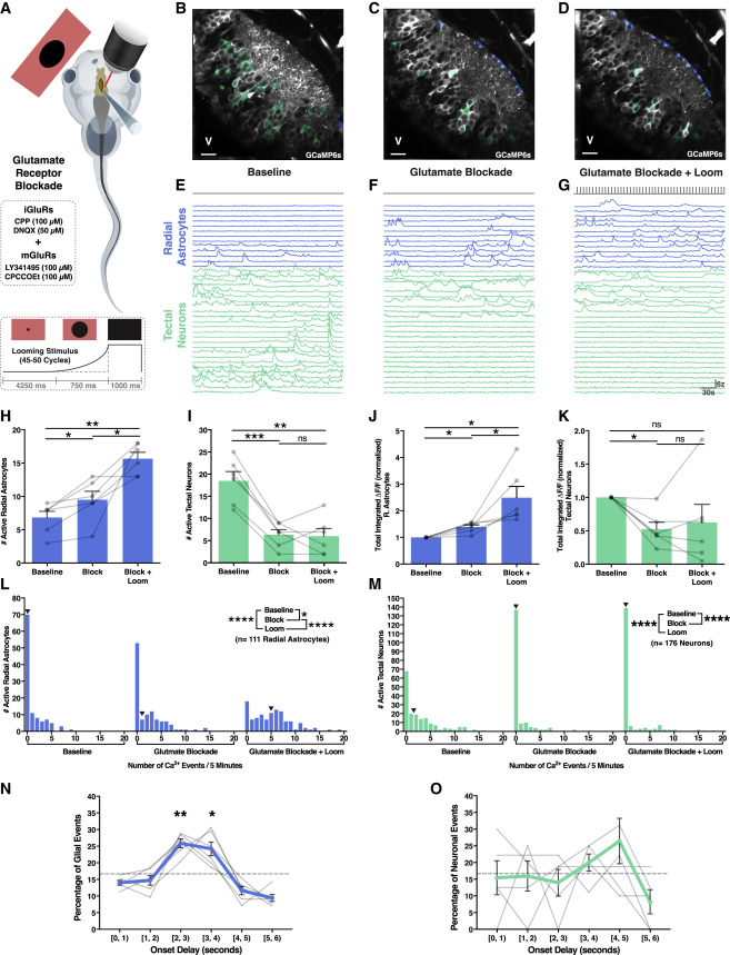
Figure 4. Blockade of ionotropic and metabotropic gluRs in the optic tectum suppresses spontaneous and visually evoked Ca2+ activity in tectal neurons but not in radial astrocytes (A) Pharmacological manipulation of tectum was performed along with repeated looming stimulus presentation during live imaging. GluR antagonist cocktail consisted of 100 μM CPP, 50 μM DNQX, 100 μM LY341495, and 100 μM CPPCCOEt. (BâD) Averaged image fields: (B) baseline, (C) after gluR blockade, and (D) plus looming stimulus presentation. V, ventricle. Scale bar: 25 μm. (EâG) Traces of Ca2+ activity. (H and I) Number of active cells. One-way repeated-measures ANOVAs (n = 6 animals): (H) r. astrocytes: F = 20.41, ââp = 0.0036. Tukeyâs tests: âpbaseline versus block = 0.0382, ââpbaseline versus loom = 0.0034, âpblock versus loom = 0.0477. (I) neurons: F = 39.76, ââââp < 0.0001: âââpbaseline versus block = 0.0004, ââpbaseline versus loom = 0.0027, pblock versus loom = 0.9778. (J and K) Fold change in integrated ÎF/F. One-way repeated-measures ANOVAs (n = 6 animals): (J) radial astrocytes: F = 10.26, âp = 0.0215: âpbaseline versus block = 0.0159, âpbaseline versus loom = 0.0338, âpblock versus loom = 0.0412. (K) neurons: F = 3.254, p = 0.1276: âpbaseline versus block = 0.0143, pbaseline versus loom = 0.4149, pblock versus loom = 0.8420. (L and M) Event counts. One-way repeated-measures ANOVAs (n = 111 radial astrocytes, 176 neurons, from 6 animals): (L) r. astrocytes: F = 47.17, ââââp < 0.0001. Tukeyâs tests: âpbaseline versus block = 0.0218, ââââpbaseline versus loom < 0.0001, ââââpblock versus loom < 0.0001. (M) neurons: F = 21.35, ââââp < 0.0001: ââââpbaseline versus block < 0.0001, ââââpbaseline versus loom < 0.0001, pblock versus loom = 0.2704. (N and O) Cross-correlation of glial (N) and neuronal (O) events to each preceding looming stimulus. One-way ANOVAs (n = 6 animals): (N) radial astrocytes: F = 20.80, ââââp < 0.0001. Holm-Sidakâs tests versus bin-chance: ââp[2,3) = 0.0018, âp[3,4) = 0.0144. (O) neurons: F = 1.046, p = 0.3762. All error bars = SEM. |
|
|
Figure 5. Pharmacological activation of AMPARs or mGluR1, but not mGluR5, can induce Ca2+ increases in tectal neurons and radial astrocytes (A) Pharmacological manipulation of tectum was performed during live imaging. (BâD) Averaged imaging fields, (B) 1 μm TTX + 100 μM AMPA, (C) 200 μM DHPG, and (D) 200 μM CHPG (V, ventricle; scale bar: 25 μm). (EâG) Traces of Ca2+ activity, (E) 1 μm TTX + 100 μM AMPA, (F) 200 μM DHPG, and (G) 200 μM CHPG. Vertical lines mark onset of drug effect. (H and I) Number of active cells. Black lines indicate mean ± SEM of baseline data from Figures 3D and 3E. One-way ANOVAs (n = 3 animals per treatment group): (H) radial astrocytes: F = 5.234 âp = 0.0137. Fisherâs LSD tests baseline-agonist: pAMPA = 0.1557, ââpDHPG = 0.0094, pCHPG = 0.2113. (I) neurons: F = 87.67, ââââp < 0.0001: ââââpAMPA < 0.0001, âpDHPG = 0.0468, pCHPG = 0.4805. (J and K) Fold change in integrated ÎF/F. Black lines indicate mean ± SEM of baseline data from Figures 3F and 3G. One-way ANOVAs (n = 3 animals per treatment group): (J) radial astrocytes: F = 21.46, ââââp < 0.0001: ââpAMPA = 0.0011, ââââpDHPG < 0.0001, pCHPG = 0.5896. (K) neurons: F = 52.87, ââââp < 0.0001: ââââpAMPA < 0.0001, ââââpDHPG < 0.0001, pCHPG = 0.7356. (L) Pharmacologically activating AMPAR or mGluR1 leads to Ca2+ increases in both neurons and radial astrocytes, but increases in radial astrocytes are delayed by tens of seconds relative to increases in neighboring neurons. All error bars = SEM. |
|
|
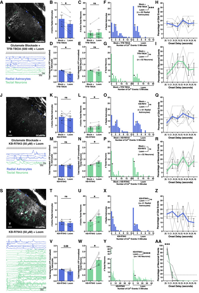
Figure 6. Visually evoked Ca2+ increases in radial astrocytes are prevented following blockade of glu reuptake through EAATs or the reverse mode of NCX (A) Averaged imaging fields and traces of Ca2+ activity during gluR blockade + 500 nM TFB-TBOA with looming stimuli. V, ventricle. Scale bar: 25 μm. (B and C) Number of active cells. Paired t tests (n = 6 animals): âpr.astrocytes = 0.0155, pneurons = 0.7771. (D and E) Fold change in integrated ÎF/F. Paired t tests (n = 6 animals): âpr.astrocytes = 0.0461, pneurons = 0.3647. (F and G) Event counts. Mann-Whitney tests (n = 62 radial astrocytes, 52 neurons, from 6 animals): âââpr.astrocytes = 0.0006, pneurons = 0.9118. (H and I) Cross-correlation of glial (H) and neuronal (I) events to each preceding looming stimulus. One-way ANOVAs (n = 6 animals): (H) radial astrocytes: F = 0.9324, p = 0.3902. (I) neurons: F = 0.6670, p = 0.5150. (J) Averaged fields and traces of Ca2+ activity during gluR blockade + 50 μM KB-R7943 with looming stimulus (V, ventricle; scale bar: 25 μm). (K and L) Number of active cells. Paired t tests (n = 7 animals): pr.astrocytes = 0.5352, âpneurons = 0.0382. (M and N) Fold change in integrated ÎF/F. Paired t tests (n = 7 animals): pr.astrocytes = 0.9199, âpneurons = 0.0459. (O and P) Event counts. Mann-Whitney tests (n = 61 radial astrocytes, 52 neurons, from 7 animals): pr.astrocytes = 0.3370, pneurons = 0.5049. (Q and R) Cross-correlation of glial (Q) and neuronal (R) events to each preceding looming stimulus. One-way ANOVAs (n = 7 animals): (Q) radial astrocytes: F = 1.131, p = 0.3002. (R) neurons: F = 1.161, p = 0.3474. (S) Averaged fields and traces of Ca2+ activity during 50 μM KB-R7943 with looming stimulus. V, ventricle. Scale bar: 25 μm. (T and U) Number of active cells. Paired t tests (n = 6 animals): pr.astrocytes = 0.2031, âpneurons = 0.0421. (V and W) Fold change in integrated ÎF/F. Paired t tests (n = 6 animals): pr.astrocytes = 0.0868, âpneurons = 0.0114. (X and Y) Event counts. Mann-Whitney tests (n = 41 radial astrocytes, 146 neurons, from 6 animals): pr.astrocytes = 0.9902, ââââpneurons < 0.0001. (Z and AA) Cross-correlation of glial (Z) and neuronal (AA) events to each preceding looming stimulus. One-way ANOVAs (n = 6 animals): (Z) r. astrocytes: F = 0.6260, p = 0.5528. (AA) neurons: F = 39.36, ââp = 0.0015. Holm-Sidakâs tests versus bin-chance: âââp[0,1) = 0.0002. All error bars = SEM. See also Figure S2. |
|
|
Figure 7. NCX mediates sensory-evoked radial astrocyte Ca2+ transients in the developing retinotectal system (A) Looming stimuli induce activity in cells converging in the neuropil in the Xenopus laevis retinotectal circuit (RGC, red; radial astrocytes, blue; tectal neuron, green). (B) While visually evoked Ca2+ events occur in tectal neurons within hundreds of milliseconds following retinal ganglion cell activation, visually evoked Ca2+ events occur in radial astrocytes with a delay of multiple seconds. The temporal correlation between Ca2+ events in radial astrocytes increases as the inter-cell distance decreases, suggesting the activity of radial astrocytes reflects the topographical convergence of retinal inputs in the tectum. (C) Schematic of the mechanism underlying visually evoked Ca2+ activity in the optic tectum. (1) Visual stimulation induces release of glu from RGC axons. (2) Within milliseconds, Ca2+ elevations in tectal neurons occur following the activation of gluRs. (3) Seconds later, Ca2+ elevations in radial astrocytes occur through the activation of EAATs, accumulation of intracellular Na+, and reversal of NCX. (4) Pharmacological activation of gluRs on tectal neurons suggests the release of diffusible signals such as NO or endocannabinoids may further modulate radial astrocyte Ca2+ activity under certain conditions. Credit: Artwork, A. Desaulniers, Orcéine. |
|
|
Figure S1, related to Figure 3: Correlation vs. distance analysis for a single animal (A) Correlation vs. distance plot for radial astrocytes, baseline (black), looming stimulus (blue), n=66 pairs, slopes significantly non-zero: *pbaseline=0.0401, ****ploom<0.0001, difference between slopes: p=0.7148. (B) Correlation vs. distance plot for neurons, baseline (black), looming stimulus (green), n=1125 pairs, slopes significantly non-zero: ****pbaseline<0.0001, ****ploom<0.0001, difference between slopes: p=0.9352. (C) Correlation vs. distance plot for neuron-radial astrocyte pairs, baseline (black), looming stimulus (turquoise), n=700 pairs, slopes significantly non-zero: pbaseline=0.5998, ****ploom<0.0001, difference between slopes: **p=0.0009. |
|
|
Figure S2, related to Figure 6: NCX-dependent visually-evoked glial calcium activity is present under multiple stimulus conditions. (A) Tadpoles were presented with a repeating mixed set of visual stimuli during live imaging of the optic tectum. (B) Traces of resting state (left) and evoked Ca2+ activity under normal (middle) and NCX blockade (right) conditions. (C, D) Number of active cells. One-way repeated measures ANOVAs (n=6 animals): (C) radial astrocytes: F=9.942, *p=0.0121, Fisherâs LSD tests: *pbaseline vs stim =0.0355, pbaseline vs KB stim=0.1438, *pstim vs KB stim =0.0146, (D) neurons: F=5.546, *p=0.0322: *pbaseline vs stim =0.0231, pbaseline vs KB stim =0.0706, pstim vs KB stim =0.7352. (E, F) Fold change in integrated DF/F. One-way repeated measures ANOVAs (n=6 animals): (E) radial astrocytes: F=21.17, ***p=0.0003, Holm-Sidakâs tests: *pbaseline vs stim =0.0359, *pbaseline vs KB stim=0.0359, **pstim vs KB stim =0.0036, (F) neurons: F=10.44, *p=0.0146: **pbaseline vs stim =0.0011, pbaseline vs KB stim =0.0726, pstim vs KB stim =0.8838. (G-J) Cross-correlation of glial (G,I) and neuronal (H,J) events to each preceding mixed stimulus. One-way ANOVAs mixed stimulus (n=6 animals): (G) radial astrocytes: F=9.749, **p=0.0011, Holm-Sidakâs tests vs bin-chance: *p[1,2)=0.0424, *p[2,3)=0.0349, (H) neurons: F=185.2, ****p<0.0001, Holm-Sidakâs tests vs bin-chance: ****p[0,1)<0.0001. One-way ANOVAs mixed stimulus + KB-R7943 (n=6 animals): (I) radial astrocytes: F=1.269, p=0.3211, (J) neurons: F=110.6, ***p=0.0001, Holm-Sidakâs tests vs bin-chance: ****p[0,1)<0.0001. All error bars = SEM. |
|
|
Figure S3, related to Figure 6: Comparison of baseline spontaneous activity between all groups (A, B) Number of active cells, grey lines mean ± s.e.m. of untreated groups. One-way ANOVAs:52 animals from 8 groups comparing to mean ± s.e.m. of untreated groups (A) radial astrocytes: F=3.367, **p=0.0025, Dunnett's tests: **pglu block vs. mean untreated=0.0051, all other comparisons ns. (B) neurons: F=6.128, ****p<0.0001: **pglu block vs. mean untreated =0.0087, **pglu block TFB vs. mean untreated =0.0023, ***pglu block KB vs. mean untreated=0.0007, all other comparisons ns. (C, D) Fold change in integrated DF/F, grey lines mean ± s.e.m. of untreated groups. One-way ANOVAs: 52 animals from 8 groups comparing to mean ± s.e.m. of untreated groups (C) radial astrocytes: F=3.420, **p=0.0023, Dunnett's tests: **pglu block vs. mean untreated=0.0069, all other comparisons ns. (D) neurons: F=6.738, ****p<0.0001: *pglu block vs. mean untreated =0.0170, ***pglu block TFB vs. mean untreated =0.0003, ****pglu block KB vs. mean untreated<0.0001, all other comparisons ns. |
