XB-ART-58530
Front Neuroanat
2021 Jan 01;15:722374. doi: 10.3389/fnana.2021.722374.
Show Gene links
Show Anatomy links
Otic Neurogenesis in Xenopus laevis: Proliferation, Differentiation, and the Role of Eya1.
Almasoudi SH, Schlosser G.
???displayArticle.abstract???
Using immunostaining and confocal microscopy, we here provide the first detailed description of otic neurogenesis in Xenopus laevis. We show that the otic vesicle comprises a pseudostratified epithelium with apicobasal polarity (apical enrichment of Par3, aPKC, phosphorylated Myosin light chain, N-cadherin) and interkinetic nuclear migration (apical localization of mitotic, pH3-positive cells). A Sox3-immunopositive neurosensory area in the ventromedial otic vesicle gives rise to neuroblasts, which delaminate through breaches in the basal lamina between stages 26/27 and 39. Delaminated cells congregate to form the vestibulocochlear ganglion, whose peripheral cells continue to proliferate (as judged by EdU incorporation), while central cells differentiate into Islet1/2-immunopositive neurons from stage 29 on and send out neurites at stage 31. The central part of the neurosensory area retains Sox3 but stops proliferating from stage 33, forming the first sensory areas (utricular/saccular maculae). The phosphatase and transcriptional coactivator Eya1 has previously been shown to play a central role for otic neurogenesis but the underlying mechanism is poorly understood. Using an antibody specifically raised against Xenopus Eya1, we characterize the subcellular localization of Eya1 proteins, their levels of expression as well as their distribution in relation to progenitor and neuronal differentiation markers during otic neurogenesis. We show that Eya1 protein localizes to both nuclei and cytoplasm in the otic epithelium, with levels of nuclear Eya1 declining in differentiating (Islet1/2+) vestibulocochlear ganglion neurons and in the developing sensory areas. Morpholino-based knockdown of Eya1 leads to reduction of proliferating, Sox3- and Islet1/2-immunopositive cells, redistribution of cell polarity proteins and loss of N-cadherin suggesting that Eya1 is required for maintenance of epithelial cells with apicobasal polarity, progenitor proliferation and neuronal differentiation during otic neurogenesis.
???displayArticle.pubmedLink??? 34616280
???displayArticle.pmcLink??? PMC8488300
???displayArticle.link??? Front Neuroanat
Species referenced: Xenopus laevis
Genes referenced: atoh1 cdh2 eya1 fubp1 isl1 isl2 mlc1 myl9 neurog1 pard3 pcna prkci prkcz six1 sox2 sox3 tuba4a
GO keywords: neurogenesis [+]
???displayArticle.antibodies??? Cdh2 Ab6 Eya1 Ab2 GFP Ab6 H3f3a Ab9 Isl1/2 Ab1 Lama1 Ab1 Myl9 Ab2 Pard3 Ab1 Prkcz Ab1 Sox3 Ab1 Tuba4a Ab15
???displayArticle.morpholinos??? eya1 MO1 eya1 MO2
???attribute.lit??? ???displayArticles.show???
|
|
Figure 1. Time course of neurogenesis and neuronal migration in the otic vesicle. Immunostaining for laminin (Lam) in transverse sections through the center of the left otic vesicle of Xenopus embryos from stage 26 to 39 analyzed in single confocal planes (AâG) or maximum intensity projections of z-stacks (HâJ) (dorsal to the top, medial to the right). Some sections have also been immunostained for acetylated tubulin (G,J) or a membrane bound form of GFP (mGFP) following mGFP mRNA injection (B,F,I). DAPI was used to label nuclei. Different channels of same section shown in (E,F) and in (H,I). Arrowheads indicate breaches in the basal lamina. b, blob; g, vestibulocochlear ganglion (outlined with hatched lines); hb, hindbrain; lp, lamellipodium; n, vestibulocochlear nerve. (A) At stage 26 the otic vesicle has largely invaginated and is surrounded by a basal lamina. Reorganization of the basal lamina takes place where otic epithelia are in the process of fusion laterally (asterisk). (BâD) At stage 28 the first breaches appear in the basal lamina on the medial side of the otic vesicle (arrowheads), whereas reorganization of the basal lamina continues laterally (asterisk). (C) Shows cell shapes reconstructed from mGFP staining of a z-stack, from which (B) was taken. Cells are shown in alternating blue and purple colors for clarity. They form a single-layered, pseudostratified epithelium. Outlines of cells marked with asterisks in the black boxes in (C) are shown at higher magnification in (D) superimposed on laminin staining. Laminin is displaced where lamellipodia protrude from cells which probably migrate out of the otic vesicle. Some cells form blob-like protrusions through gaps in the basal lamina. (EâJ) At later stages (stages 32â39) the ganglion (g; outlined with white hatched line in (EâG) and axons of the vestibulocochlear nerve (n) can be recognized between the otic vesicle and the hindbrain. (H,I) Show a section through the stage 35 otic vesicle immediately posterior to the main body of the ganglion, while a section through another otic vesicle at the center of the ganglion is shown in insets. At stages 32 (EâG) and 35 (H,I) there are still medial gaps in the basal lamina next to the ganglion, but these have closed by stage 39 (J). Cells on the ventromedial side of the otic vesicle (white arrows) and acetylated tubulin stained axons (yellow arrows) located between the otic epithelium and the basal lamina are indicated. Scale bar in (A): 25 μm (for all panels). |
|
|
Figure 2. Distribution of mitoses and apico-basal markers in the otic epithelium at stage 26. Transverse sections through the center of the left otic vesicle of Xenopus embryos at stage 26 analyzed in single confocal planes (dorsal to the top, medial to the right). Sections have also been immunostained for membrane GFP (mGFP) following mGFP mRNA injection. DAPI was used to label nuclei. Different channels of same section shown in (AâC), (DâF), (GâI), (JâL), and (MâO). (AâC) Mitotic, pH3 positive cells in the otic epithelium (asterisks) are located near the apical (luminal) surface. One pH3 positive nucleus (asterisk) is located outside the invaginated otic vesicle in the adjacent posterior placodal area, which is in a process of dynamic reorganization where apical and basal surfaces cannot be ascertained. (DâO) Immunostaining for cell polarity proteins Par3 (DâF), aPKC (GâI), MLC (JâL), and N-cadherin (Ncad; (MâO)). Note the prevalence of apical and/or apicolateral staining. Apical/apicolateral staining is notably absent from the lateral domain of the otic epithelium, where invaginating epithelia fuse (asterisks in (DâO)). In addition to its distribution on the apical side of the otic vesicle, aPKC is localized to basal protrusions on the ventromedial side of the otic epithelium (white arrowheads in (GâI)). White boxed area in (I) is shown at higher magnification in insets. Apicolateral Ncad-staining is markedly reduced in the medial and ventromedial otic epithelium (arrowheads), where cells begin to form basal protrusions (arrow). Scale bar in (A): 25 μm (for all panels). |
|
|
Figure 3. Apico-basal polarity in the pseudostratified otic epithelium at stage 26. Immunostaining for the cell polarity proteins Par3, aPKC, MLC, and N-cadherin (Ncad) in transverse sections through the center of the left otic vesicle of Xenopus embryos at stage 26 analyzed in single confocal planes (dorsal to the top, medial to the right). Sections have also been immunostained for membrane GFP (mGFP) following mGFP mRNA injection. Distribution of cell polarity proteins in medial otic epithelium as indicated in overview ((A); Par3) and higher magnified views of Par3 (lower and upper box in (A) shown in (BâE)), aPKC (F,G), MLC (H,I), and N-cadherin (J,K). DAPI was used to label nuclei. Different channels of same region shown in (B,C), (D,E), (F,G), (H,I) and (J,K). Inserts in (FâI) show nuclei from adjacent cells in medial otic epithelium, which show clear perinuclear and membrane staining. All proteins are localized to the apical (Par3, aPKC, MLC) and/or apicolateral (Par3, aPKC, MLC, Ncad) surface of cells. In addition, Par3 is localized to some cytoplasmic regions and nuclei and Par3, aPKC, and MLC show staining of membranes and perinuclear staining associated with some nuclei. White arrowheads indicate apical staining; white arrows: apicolateral (junctional) staining; white open arrowheads: cytoplasmic staining; yellow arrows: membrane staining next to nuclei; yellow arrowheads: perinuclear staining; yellow open arrowheads: nuclear staining; asterisk in (D,E): dividing nuclei. Scale bars (A) 25 μm; (B) 10 μm (for (BâK)). |
|
|
Figure 4. Distribution of apico-basal polarity markers in otic vesicle and vestibulocochlear ganglion at stage 35. Immunostaining for the cell polarity proteins Par3 ((AâC), (EâG)), aPKC ((IâK), (MâO)) and MLC (QâS) in transverse sections through the center of the left otic vesicle of Xenopus embryos at stage 35 analyzed in single confocal planes (dorsal to the top, medial to the right). Sections have also been immunostained for membrane GFP (mGFP) following mGFP mRNA injection. DAPI was used to label nuclei. Different channels of same section and cell shapes (shown in alternating blue and purple colors for clarity) reconstructed from mGFP staining of a z-stack are shown in (AâD), (IâL), and (QâS) with boxed regions shown magnified in (EâH) and (MâP). (AâH) Par3 staining at stage 35 is strongly reduced in the otic epithelium and is mostly found localized to basal protrusions and to the membranes of vestibulocochlear ganglion cells. (IâO) aPKC is still localized to the apical side of the otic epithelium at stage 35, but is also enriched in membranes of basal protrusions and the leading edge of delaminating ganglion cells. (QâS) MLC immunostaining at stage 35 is strongly reduced in the apical and apicolateral part of otic epithelial cells (single asterisks), but some staining is found in lateral cell membranes (arrowhead) and in the cytoplasm of vestibulocochlear ganglion cells (arrow). White arrowheads indicate apical staining; white arrows: apicolateral (junctional) staining; white or black open arrowheads: basal protrusions; colored arrows: leading edge (axon forming) of vestibulocochlear ganglion cells; colored arrowheads: trailing edge (dendrite forming) of vestibulocochlear ganglion cells; colored asterisks: nuclei. Individual cells are indicated by different colors. Triangles indicate imaging artifacts (absence of signal in single confocal plane due to bends in section). Scale bars (A) 25 μm (for (AâD), (IâL), (QâS)); (E) 10 μm (for (EâG), (MâO)). |
|
|
Figure 5. Changing distribution of proliferative and non-proliferative progenitors during development of the otic vesicle. Distribution of proliferative (EdU-positive) cells and Sox3âimmunopositive sensorineural progenitors in transverse sections through the center of the left otic vesicle of Xenopus embryos from stage 26 to 35 (dorsal to the top, medial to the right). DAPI was used to label nuclei. Different channels of same section shown in (AâC), (DâF) and (GâI). g, vestibulocochlear ganglion (outlined with hatched lines); hb, hindbrain. At stage 26 (AâC), Sox3-immunopositive cells are confined to the ventromedial part of the otic vesicle (between arrowheads), located within a broader domain of EdU staining. Most Sox3âimmunopositive cells are also labeled with EdU (asterisks indicate double-labeled cells). At stages 29 (DâF) and 35 (GâI), most cells in the ventromedial region are immunopositive for Sox3 (region between arrowheads) but are no longer proliferative as indicated by lack of EdU staining. A few cells, which are both EdU- and Sox3-positive remain at the upper and lower border of this domain (white asterisks). From stage 33 on, a region of Sox3-immunonegative nuclei (yellow arrows) separates a dorsal from a ventral domain of Sox3-positive cells within the ventromedial domain as shown here for stage 35. Occasionally single EdU-positive cells, which may also be weakly Sox3-positive as shown here, are found in the region between the dorsal and ventral Sox3 domain (yellow asterisks). Proliferative, EdU-positive cells in the vestibulocochlear ganglion (arrows) are confined to the periphery of the ganglion and do not co-express Sox3. Scale bar in (A): 25 μm (for all panels). |
|
|
Figure 6. Distribution of neurogenic markers at different levels of the otic vesicle at stage 28/29. Distribution of Neurog1, Atoh1, Sox2 mRNAs, and Sox3 immunostaining in the left otic vesicle of stage 28 or 29 Xenopus embryos showing three approximately equidistant transverse vibratome sections (AâL) and a superimposition of Neurog1 expression with Sox3 immunostaining at a posterior level (M). DAPI was used to label nuclei. Arrowheads indicate extent of region containing cells expressing Neurog1 (yellow), Atoh1 (orange), Sox2 (blue), and Sox3 (white). g, vestibulocochlear ganglion (outlined with hatched lines); hb, hindbrain. Levels: ant.: anterior; mid.: midline; post.: posterior. (AâC) Note that at anterior levels, Neurog1 is expressed throughout the ventral and ventromedial otic epithelium, while it is confined to the central part of the medial otic epithelium further posterior. In the vestibulocochlear ganglion, Neurog1 is expressed only in the distal part next to the otic epithelium but is absent from the proximal part (asterisk). (DâF) Atoh1 overlaps widely with Neurog1, but does not extend as far lateral as the latter in the ventral anterior and more lateral than Neurog1 in the ventral posterior otic vesicle; it is not expressed in the ganglion. (GâI) Sox2 is expressed very broadly in the central otic vesicle, where its expression extends from midlateral to dorsomedial. Its expression is more restricted anteriorly and posteriorly but always reaches further dorsal in the medial otic epithelium than Sox3. It is also weakly expressed in the distal part of the vestibulocochlear ganglion. (JâL) Sox3 immunostaining is confined to the ventromedial otic epithelium reaching its largest dorsal extent in the center of the otic vesicle. (M) shows that Neurog1 expression (between yellow arrowheads in (M)) is located slightly more dorsal than Sox3 and is overlapping with the dorsal but not ventral part of the Sox3-domain (between white arrowheads) in the posterior otic vesicle. Scale bar in (A): 25 μm (for all panels). |
|
|
Figure 7. Changing distribution of sensorineural progenitors and differentiating neurons during development of the otic vesicle. Distribution of Sox3-immunopositive sensorineural progenitors in relation to Islet1/2-immunopositive differentiating neurons in transverse sections through the center of the left otic vesicle of Xenopus embryos from stage 26 to 40 (dorsal to the top, medial to the right). DAPI was used to label nuclei. Different channels of same section shown in (AâC), (DâF), (GâI), and (JâL) (slightly posterior of center). g, vestibulocochlear ganglion (outlined with hatched lines); hb, hindbrain. At stage 26, no Islet1/2 positive cells can be seen. From stage 29 on, strongly Islet1/2 positive cells are evident in the vestibulocochlear ganglion. Note the absence of Islet1/2 staining in the peripheral cells of the ganglion (mint arrowheads). In addition, a subset of Sox3-positive cells in the otic epithelium shows weak Islet1/2 staining (white and orange arrowheads), whereas other Sox3-positive cells do not express Islet1/2 (white and orange arrows) (another more dorsal domain of Sox3 + and weakly Islet1/2 + cells present at stage 40 is only visible in more anterior sections; see Supplementary Figure 3). (DâF) Show same section as Figure 6K. Scale bar in (A): 25 μm (for all panels). |
|
|
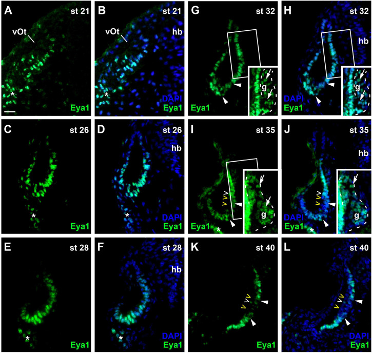
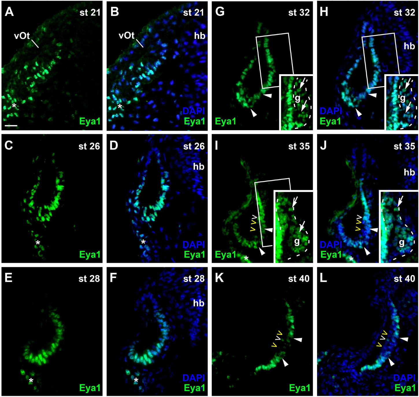
Figure 8. Changing distribution of Eya1 protein during development of the otic vesicle. Distribution of Eya1-immunopositive cells in transverse sections through the center of the left otic vesicle of Xenopus embryos from stage 21 to 40 (dorsal to the top, medial to the right). For each stage, Eya1 staining is shown alone (left panel) as well as superimposed onto nuclear DAPI staining (right panel). Insets in (GâJ) show boxed areas of same or adjacent section at higher magnification and with increased brightness (boxed area not shown in (J) for clarity). (A,B) At stage 21, Eya1 is expressed in the invaginating otic vesicle and in the adjacent posterior placodal area (asterisk). (CâF) At stages 26 (C,D) to 28 (E,F), Eya1 immunostaining persists throughout the otic vesicle except for dorsomedial and dorsolateral regions. (GâJ) From stage 32 (G,H) on, additional weak Eya1 staining is found throughout the vestibulocochlear ganglion (arrows in insets, which show boxed regions with increased brightness), while strong Eya1-immunostaining persist in the otic epithelium and in peripheral cells of the ganglion. From stage 32 on, Eya1-immunostaining decreases in a ventromedial region of the otic epithelium (flanked by arrowheads), while it remains high in adjacent regions. From stage 35 (I,J) onward, hair cells (open arrowheads) become apparent as a separate layer. While most hair cells do not express Eya1 (yellow open arrowheads), a few hair cells show weak Eya1 staining (white open arrowheads). (K,L) At stage 40, Eya1 is still weakly expressed in the vestibulocochlear ganglion (not shown here; see Supplementary Figure 6). In the otic epithelium Eya1 levels are low in the developing sensory areas (between arrowheads) but Eya1 remains strongly expressed in adjacent regions. g, vestibulocochlear ganglion (outlined with hatched lines); hb, hindbrain; vOt, otic vesicle. Scale bar in (A): 25 μm (for all panels). |
|
|
Figure 9. Subcellular localization of Eya1 protein in otic vesicle and vestibulocochlear ganglion at stage 29. (AâG) Immunostaining for Eya1 in a transverse section through the center of the left otic vesicle of Xenopus embryos at stage 29 analyzed by confocal microscopy (dorsal to the top, medial to the right). DAPI was used to label nuclei. (A) Overview showing the same confocal plane as (B2âG2). (BâG) Magnified views of the small (BâD) and large (EâG) boxed area shown in different channels (columns BâG) and in three different confocal planes (rows 1â3; 0.9 μm between adjacent planes). Nuclear staining indicated by asterisks; cytoplasmic staining indicated by arrows. White asterisks show nuclear Eya1 staining in the otic epithelium; orange asterisk indicate Eya1-immunopositive nuclei in periphery of the vestibulocochlear ganglion. White arrows show cytoplasmic staining in the otic epithelium; orange arrows show cytoplasmic Eya1 staining in the ganglion. White arrowheads highlight Eya1-positive protrusions of delaminating or migrating cells. Mint arrowheads indicate cytoplasmic Eya1 staining in a dividing cell of the otic epithelium with the mint arrow indicating the division plane. Note that at this stage cells have begun to delaminate from the otic epithelium to form the vestibulocochlear ganglion. Eya1 shows mostly nuclear but also some cytoplasmic localization in the otic epithelium and vestibulocochlear ganglion. (HâJ) Immunostaining for Eya1 and Sox3 in a single confocal plane of another transverse section through the center of the left otic vesicle at stage 29. Note that the Eya1 domain includes but extends further dorsally and ventrolaterally than the Sox3 immunopositive domain (between arrowheads). g, vestibulocochlear ganglion (outlined with hatched lines); hb, hindbrain. Scale bar in (A): 25 μm (for (A,HâJ)). |
|
|
Figure 10. Subcellular localization of Eya1 protein in otic vesicle and vestibulocochlear ganglion at stage 35. Immunostaining for Eya1 and Sox3 in a transverse section through the center of the left otic vesicle of Xenopus embryos at stage 35 analyzed by confocal microscopy (dorsal to the top, medial to the right). DAPI was used to label nuclei. (A) Overview showing the same confocal plane as (B2âF2). (BâF) Magnified views of the boxed area shown in different channels (columns BâF) and in three different confocal planes (rows 1â3; 0.9 μm between adjacent planes). Putative hair cells indicated by white open arrowheads. Nuclear staining indicated by asterisks; cytoplasmic staining indicated by arrows. White asterisks show nuclear Eya1 staining in the otic epithelium; yellow asterisks indicate nuclei that are immunopositive for both Eya1 and Sox3. Orange asterisk indicate Eya1-immunopositive nuclei in the vestibulocochlear ganglion. White arrows show cytoplasmic staining in the otic epithelium; orange arrows show cytoplasmic Eya1 staining in the ganglion. White arrowheads highlight Eya1-positive protrusions of delaminating cells. Mint arrowheads indicate cytoplasmic Eya1 staining in a dividing cell of the otic epithelium with the mint arrow indicating the division plane. Note that Eya1 shows mostly nuclear but also some cytoplasmic localization in the otic epithelium. Sox3-immunopositive nuclei also co-express Eya1, but at lower levels than adjacent cells. A subset of putative hair cells shows weak nuclear Eya1 staining and a subset of the latter also is weakly Sox3-immunopositive. In the vestibulocochlear ganglion, nuclear Eya1 is mostly found in cells located at the periphery (probably corresponding to proliferative cells), while in the center of the ganglion, Eya1 is mostly cytoplasmic. g, vestibulocochlear ganglion (outlined with hatched lines); hb, hindbrain. Scale bar in (A): 25 μm. |
|
|
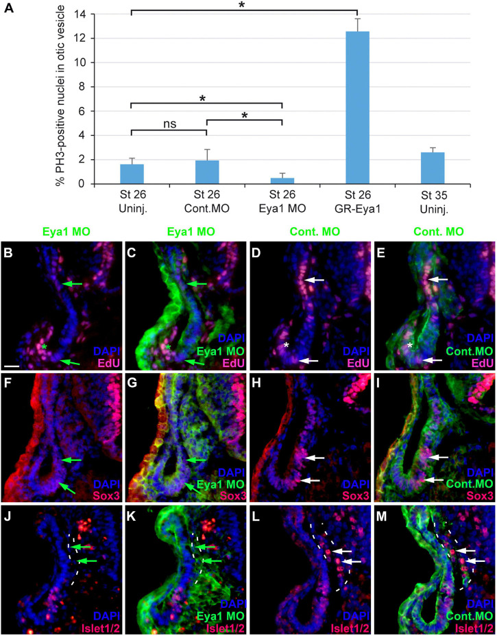
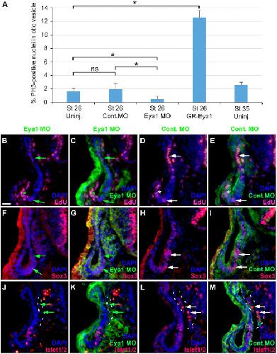
Figure 11. Role of Eya1 for otic neurogenesis in comparisons of embryos injected with Eya1 MOs or Control MOs. (A) pH3-immunopositive (mitotic) cells in the stage otic vesicle are unchanged after injection of Control MO (ns, not significant) but are significantly reduced after Eya1 MO injection and significantly increased after GR-Eya1 injection and DEX treatment from stage 16â18 compared to uninjected embryos (Uninj.) (asterisk: p < 0.05, t-test; n = 3 for each condition; standard deviations are indicated). (BâM) Changes of EdU-positive proliferative progenitors (BâE), and Sox3- (FâI), and Islet1/2-immunopositive cells (JâM) in transverse sections through the central otic vesicle of stage 35 Xenopus embryos injected with Eya1 MOs (left two columns; different channels of same section) or control MOs (right two columns; different channels of same section) (dorsal to the top, medial to the right). DAPI was used to label nuclei. Reductions of EdU labeling and Sox3- or Islet1/2-immunoreactive cells in otic vesicle of Eya1 MO injected embryos are indicated by green arrows (compare to white arrows for otic vesicle in Control MO injected embryos). Residual EdU labeling in otic vesicle of Eya1 MO injected embryo is indicated by a green asterisk (compare to white asterisk for otic vesicle in Control MO injected embryo). Vestibulocochlear ganglion outlined with hatched lines in (JâM). Scale bar in (B): 25 μm (for (BâM)). |
|
|
Figure 12. Role of Eya1 for otic cell polarity in comparisons of embryos injected with Eya1 MOs or Control MOs. Changes of Par3- (AâD), aPKC- (EâH), MLC- (IâL), and N-Cadherin (MâP) immunostaining in transverse sections through the central otic vesicle of stage 26 Xenopus embryos injected with Eya1 MOs (left two columns; different channels of same section) or control MOs (right two columns; different channels of same section) (dorsal to the top, medial to the right). DAPI was used to label nuclei. Embryos injected with Control MOs show a normal pattern of protein distribution (see Figure 2). Boxed areas are shown at higher magnification in insets. Protein distribution in the apical and apicolateral membrane (arrows), cytoplasm (asterisks) and between nuclei and membrane (open arrowheads) are indicated. Green symbols indicate protein distribution in Eya1 MO injected embryos and white symbols in Control MO injected embryos. Note that Par3, aPKC, and MLC remain apically localized after Eya1 MO injection, although apical protein levels of Par3 and aPKC are often reduced compared to embryos injected with Control MO. Apicolateral staining of N-cadherin is completely abolished after Eya1 MO injections but not affected after injection with Control MOs. Increasing cytoplasmic and perinuclear distribution of Par3 and MLC is observed in embryos injected with Eya1 MO as compared to Control MO injected embryos. Scale bar in (A): 25 μm (for all panels). |
|
|
Figure 13. Neurogenesis and sensory area formation in the otic vesicle of Xenopus laevis. Schematic diagrams of central sections through otic vesicles are shown with proliferation zones (EdU/PCNA) and approximate extent of marker expression domains in the otic vesicle and the vestibulocochlear ganglion (g) indicated by colored lines. Faint red and yellow colors indicate domains of weak expression of Eya1 and Islet1/2, respectively. Data from previous publications suggest that Six1 is expressed in similar domains to Eya1 (Pandur and Moody, 2000; David et al., 2001; Schlosser and Ahrens, 2004). All other data are based on the current study. Green question marks indicate that the precise position of the expression boundaries for Neurog1 are not known. The hatched part of the line for Neurog1 indicates that its expression extends more ventrally in the anterior otic vesicle at stage 28. The broken white line indicates the extent of the breach in the basal lamina. Thick black lines indicate the developing sensory areas (maculae) of the saccule (S) in the pars inferior (PI) and of the utricle (U) in the pars superior (PS) of the otic vesicle. Asterisks indicate regions of neuronal delamination. These extend broadly throughout the ventromedial part of the otic vesicle at early stages but probably become restricted to the ventral and dorsal borders of sensory areas at stage 35. Black arrows in the right panel indicate putative cell state transitions. See text for details. |
|
|
Suppl Fig. 1. Time course of proliferation in the otic vesicle. Distribution of PCNA-immunopositive, proliferative cells in transverse sections through the center of the left otic vesicle of Xenopus embryos from stage 20 to 40 (dorsal to the top, medial to the right). gVIII: vestibulocochlear ganglion; hb: hindbrain. Invagination of the otic vesicle is completed between stage 26 and 30. From stage 30 on, PCNA staining becomes reduced on the ventromedial side of the otic vesicle (between arrowheads) with only a few cells in this domain retaining high PCNA-levels (asterisks). PCNA-positive cells in the vestibulocochlear ganglion (shown here at stages 35 and 40) are confined to its periphery, in particular on its ventral side (arrow). ¬Scale bar in A: 25 μm (for all panels). |
|
|
Suppl. Fig. 2. Distribution of neurogenic markers at different levels of the otic vesicle at stage 35 Distribution of Neurog1, Sox2 and Sox3 mRNAs in the left otic vesicle of stage 35 Xenopus embryos showing three approximately equidistant transverse vibratome sections (A-I). Arrowheads indicate extent of region containing cells expressing Neurog1 (yellow), Sox2 (blue) and Sox3 (white). g: vestibulocochlear ganglion (outlined with hatched lines); hb: hindbrain. Levels: ant.: anterior; mid.: midline; post.: posterior. Staining along the luminal surface and in the lumen of the otic vesicle is an artefact (trapping during in situ hybridization). A-C: In the anterior otic vesicle, Neurog1 expression has declined, while in the posterior otic vesicle it has shifted to a slightly more ventral position. Neurog1 continues to be expressed in the vestibulocochlear ganglion. G-H: Sox2 continues to be expressed very broadly in the otic vesicle, being absent only from its dorsal part. It is also weakly expressed in the distal part of the vestibulocochlear ganglion. I-L: Sox3 expression (which mimics the distribution of Sox3 protein; see Suppl. Fig. 5) remains confined to the ventromedial otic epithelium. Both Sox2 (E, F) and Sox3 (H, I) show relatively stronger expression in the basal part of the ventromedial otic epithelium (blue and white arrows, respectively), probably corresponding to the layer of supporting cells in the developing sensory areas. Scale bar in A: 25 μm (for all panels). |
|
|
Suppl. Fig.3 Dorso-ventral separation of the sensorineural area of the otic vesicle during stages 33-40. A: Overview of cell distribution in stage 35 otic vesicle based on reconstructions from mGFP staining of a confocal z-stack (see Fig. 4). Hatched yellow line indicates approximate border between upper (PS) and lower (PI) part of the otic vesicle. B-I, K-R: Distribution of Sox3-immunopositive sensorineural progenitors and Islet1/2-immunopositive cells in transverse sections through the center of the left otic vesicle of Xenopus embryos from stage 33 to 40 (dorsal to the top, medial to the right). Overviews shown in B (stage 33), F (stage 35), K (stage 40, anterior of center), O (stage 40, posterior of center) with details of boxed areas shown in adjacent panels. DAPI was used to label nuclei. At stage 33, the domain of Sox3-immunopositive cells in the ventromedial part of the otic epithelium has separated into an upper domain (located in the pars superior of the otic vesicle: white arrows/arrowheads) and a lower domain (located in pars inferior: orange arrows/arrowheads). A subset of Sox3-positive cells in the otic epithelium shows weak Islet1/2 staining (arrowheads), whereas other Sox3-positive cells do not express Islet1/2 (arrows). At stage 40, Sox3-Islet1/2 double stained cells (arrowheads) appear to form a layer of supporting cells located basal to a layer of putative hair cells (open arrowheads), which are not immunopositive for Sox3 and mostly lack Islet1/2 as well. Inserts in P-R show adjacent section with one putative hair cell (asterisk) expressing Islet1/2 but not Sox3, suggesting that Sox3 is downregulated before Islet1/2 in these cells. J: Distribution of hair cells as revealed by immunostaining of kinocilia with acetylated tubulin at stage 39/40 (open arrowheads; asterisks indicate nuclei of hair cells). Kinocilia identified by large red dots; small red dots probably represent primary cilia. The utricular macula (U) in the pars superior (PS) can be distinguished from the saccular macula (S) in the pars inferior (PI). g: vestibulocochlear ganglion; hb: hindbrain, PS: pars superior; PI: pars inferior; S: saccular macula; U: utricular macula). F shows same section as Fig. 7 G-I.¬ O shows same section as Fig. 7 J-L.¬ Scale bars: B: 25 μm (for B, F, K, O). C: 10 μm (for C-E, G-I, L-N, P-R). J: 25 μm. |
|
|
Suppl. Fig. 4. Specificity of Eya1 antibodies. A: Western blot to evaluate specificity of antibody anti-Eya1 GP1 raised in guinea pigs (GP). The antibody recognizes the Eya1 protein produced by in vitro transcription and translation (TNT) of Eya1 plasmids (left lane) but does not cross react with proteins in TNT reactions that do not contain Eya1 (right lane: Six1 TNT). Coomassie staining demonstrates equal loading of both lanes. B-G: Peptide competition assay for anti-Eya1 GP1 antibody. Transverse sections through the left otic vesicle of a Xenopus embryos at stage 26 analyzed in single confocal planes (dorsal to the top, medial to the right). DAPI was used to label nuclei. Different channels of same section shown in B-D and E-G. Eya1 immunostaining as evident in control embryos (B-D) is blocked after addition of Eya1 peptide (5 μg peptide/1 μg Eya1 antibody; E-G). ¬Scale bar in B: 25 μm (for B-G). |
|
|
Suppl. Fig. 5 Distribution of Eya1 in relation to progenitor and differentiation markers at different levels of the otic vesicle at stage 35. Distribution of proliferation markers (A-C: PCNA; D, E; EdU), Eya1-immunopositive cells (F-H), as well as Sox3-immunopositive sensorineural progenitors and Islet1/2-immunopositive differentiating neurons (I-K) in transverse sections in three approximately equidistant transverse sections of the left otic vesicle of a stage 35 Xenopus embryo (dorsal to the top, medial to the right). DAPI was used to label nuclei. Note the decline of proliferation and Eya1 immunostaining in the ventromedial region (between arrowheads), where Sox3-immunopositive cells are located. g: vestibulocochlear ganglion; hb: hindbrain. Levels: ant.: anterior; ant.mid.: anterior of midline; post.mid.: posterior of midline. Note that shape of the otic vesicle is better preserved in PCNA stained sections (A-C) due to Bouin fixation than in sections stained for Eya1, Sox3, or Islet1/2, which were fixed with PFA (D-I). B shows same section as Suppl. Fig. 1 E.¬ ¬G shows same section as Fig. 8 I, J.¬ Scale bar in A: 25 μm (for all panels). |
|
|
Suppl. Fig. 6 Distribution of Eya1 protein at different levels of the otic vesicle at stage 40. Distribution of PCNA-immunopositive proliferation markers (A-C), Eya1-immunopositive cells (D-G), as well as Sox3-immunopositive sensorineural progenitors and Islet1/2-immunopositive differentiating neurons (H-K) in transverse sections in three (A-C) or four (D-K) approximately equidistant transverse sections of the left otic vesicle of a stage 40 Xenopus embryo (dorsal to the top, medial to the right). For PCNA, one section is shown through the midline of the otic vesicle (B), whereas for the other markers two sections â one slightly anterior (E, I) and one slightly posterior of the midline (F, J) â are shown. DAPI was used to label nuclei. Note the decrease of proliferation and Eya1 immunostaining in the ventromedial region (between arrowheads), where Sox3-immunopositive cells are located. G: vestibulocochlear ganglion; hb: hindbrain. Levels: ant.: anterior; ant.mid.: anterior of midline; mid.: midline; post.mid.: posterior of midline; post.: posterior. Note that shape of the otic vesicle is better preserved in PCNA stained sections (A-C) due to Bouin fixation than in sections stained for Eya1, Sox3, or Islet1/2, which were fixed with PFA (D-I). ¬B shows same section as Suppl. Fig. 1 F.¬ F shows same section as Fig. 8 K, L.¬ K shows same section as Fig. 7 J-L.¬ Scale bar in A: 25 μm (for all panels). |
|
|
Suppl. Fig. 7 Subcellular localization of Eya1 protein in otic vesicle and vestibulocochlear ganglion at stage 26. Immunostaining for Eya1 in a transverse section through the center of the left otic vesicle of Xenopus embryos at stage 26 analyzed by confocal microscopy (dorsal to the top, medial to the right). DAPI was used to label nuclei. A: Overview showing the same confocal plane as B2-C2. B-D: Magnified views of the boxed area shown in different channels (columns B-D) and in three different confocal planes (rows 1-3; 0.2 μm between adjacent planes). White asterisks show nuclear Eya1 staining, while white arrows show cytoplasmic staining in the otic epithelium. Mint arrowheads indicate cytoplasmic Eya1 staining in a dividing cell of the otic epithelium with the mint arrow indicating the division plane. Note that Eya1 shows mostly nuclear but also some cytoplasmic localization in the otic epithelium. Hb: hindbrain. ¬Scale bar in A: 25 μm.â |
|
|
Suppl. Fig. 8 Subcellular localization of Eya1 protein in otic vesicle and vestibulocochlear ganglion at stage 40. Immunostaining for Eya1 in transverse sections anterior (ant.mid., A-H) and posterior of the midline (post. mid., J-Q) of the left otic vesicle of Xenopus embryos at stage 40 analyzed by confocal microscopy (dorsal to the top, medial to the right). DAPI was used to label nuclei. Overviews of single confocal planes shown in different channels in A, B and J, K. The approximate dividing line between pars superior (PS) and pars inferior (PI) is shown by a hatched orange line. Otic epithelium and a lateral line neuromast are boxed in B and K and shown in magnified views in different channels to the right (upper panels: otic epithelium; lower panels: neuromast). Section is through the periphery of the neuromast in F-H and through its center in O-Q. I and R show PCNA staining through the periphery and center of a neuromast, respectively. Open arrowheads indicate hair cells, filled arrowheads indicate supporting cells and arrows indicate other, highly proliferative progenitor cells. Eya1 immunopositive hair cells are indicated by white open arrowheads, other hair cells by yellow arrowheads. Note that Eya1 is strongly expressed in nuclei of progenitors and maintained at weak levels in supporting cells, while only a subset of hair cells express Eya1 very weakly, suggesting that it is downregulated in these cells. Asterisk indicates the ganglion of the glossopharyngeal and middle lateral line nerve. g: vestibulocochlear ganglion; hb: hindbrain; nm: neuromast. ¬Scale bar in A: 25 μm (for A, B, J, K). |
|
|
Suppl. Fig. 9 Effective reduction of otic Eya1 immunostaining by Eya1 morpholinos A-F: Transverse section through the central otic vesicles of a stage 26 Xenopus embryo injected with Eya1 MO (dorsal to the top, medial to the right). DAPI was used to label nuclei. Different channels are shown in the three columns. In A-C the injected side is on the left, the uninjected side on the right. D-F show higher magnification views of the injected side. G-I show magnified otic vesicles in embryos injected with control MOs. Note that in Eya1 MO-injected embryos (A-F), Eya1-immunopositive cells, which are clearly visible in the otic vesicle on the uninjected side (arrows), are absent from the otic vesicle on the injected side suggesting that Eya1 MOs completely block Eya1 protein synthesis, while control MOs have no effect (G-I). -Scale bars: A: 50 μm (for A-C); D: 25 μm (for D-I). â |
|
|
Suppl. Fig. 10 Role of Eya1 for otic neurogenesis in embryos injected with Eya1 MOs: Comparison of injected and uninjected sides Changes of EdU-positive proliferative progenitors (A, B), and Sox3- (C, D) and Islet1/2-immunopositive cells (E-H) in transverse sections through the central otic vesicles of stage 35 Xenopus embryos injected with Eya1 MO (dorsal to the top, medial to the right). DAPI was used to label nuclei. Different channels of the same section are shown in the first and second column. In each panel, the injected side is on the left and the uninjected side is on the right. Reductions of EdU labelling and Sox3- or Islet1/2- immunoreactive cells in otic vesicle of Eya1 MO injected embryos indicated by green arrows (compare to white arrows for otic vesicle on uninjected side of same embryos). Residual EdU labelling in otic vesicle of Eya1 MO injected embryo indicated by green asterisk (compare to white asterisk for otic vesicle on uninjected side of same embryos). E, F and G, H ¬show sections through two different embryos, one showing reduction of Islet1/2 in the vestibulocochlear ganglion (E, F), the other showing Islet1/2 reduction in the otic epithelium and the motorneurons of the hindbrain (G, H). The latter also are Eya1-immunopositive as shown in the insets (marked by asterisks). Scale bar in A: 50 μm (for all panels). |
|
|
Suppl. Fig. 11 Role of Eya1/Six1 for otic cell polarity in embryos injected with Eya1 MOs: Comparison of injected and uninjected sides Changes of Par3- (A, B) aPKC- (C, D) MLC- (E, F) and N-Cadherin- (G, H) immunostaining in transverse sections through the central otic vesicle of stage 26 Xenopus embryos injected with Eya1 (dorsal to the top, medial to the right). DAPI was used to label nuclei. Different channels of the same section are shown in the first and second column. In each panel, the injected side is on the left and the uninjected side is on the right. Note that Par3, aPKC and MLC remain apically localized after Eya1 MO injection, although apical protein levels of Par3 and aPKC (green arrows) but not MLC (green arrowhead) are often reduced compared on the injected side compared to the uninjected side of the same embryo (white arrows and arrowhead). However, apicolateral staining of N-cadherin is completely abolished after Eya1 MO injections (green arrow) on the injected side (compare to uninjected side, white arrow). -Scale bar in A: 50 μm (for all panels). |
|
|
Suppl. Fig. 12 Role of Eya1/Six1 for otic neurogenesis as revealed by overexpression of GR-Eya1 or GR-Six1 Changes of EdU-positive proliferative progenitors (A-F), and Sox3- (G-L) and Islet1/2-immunopositive cells (M-R) in transverse sections through the central otic vesicles of stage 28 (Sox3) and 35 (EdU, Islet1/2) Xenopus embryos injected with GR-Eya1 (A-C, G-I, M-O) or GR-Six1 (D-F, J-L, P-R) and DEX-induced at stage 16-18 (dorsal to the top, medial to the right). DAPI was used to label nuclei. Different channels of the same section are shown in the first, second and third column. In each panel, the injected side is on the left and the uninjected side is on the right. Increased EdU labelling in the otic vesicle on the injected side (after GR-Eya1 or GR-Six1 injection) is indicated by green asterisks (compare to white asterisk for otic vesicle on uninjected side). Reductions of Sox3- (after GR-Six1 injection) and Islet1/2-immunoreactive cells (after GR-Eya1 and GR-Six1 injection) in otic vesicle on the injected side are indicated by green arrows (compare to white arrows for otic vesicle on uninjected side of same embryos). In other embryos (not shown), numbers of Islet1/2-immunopositive cells were slightly increased after GR-Six1 injection. ¬Scale bar in A: 50 μm (for all panels). |
|
|
Suppl. Fig. 13 Role of Eya1 for otic cell polarity as revealed by overexpression of GR-Eya1 Changes of Par3- (A-C), aPKC- (D-F) MLC- (G-I) and N-Cadherin- (J-L) immunostaining in transverse sections through the central otic vesicle of stage 26 Xenopus embryos injected with GR-Eya1 and DEX-induced at stage 16-18 (dorsal to the top, medial to the right). DAPI was used to label nuclei. Different channels of the same section are shown in the first, second and third column. There are no major changes in protein distribution compared to uninjected embryos (see Fig. 2). Apical or apicolateral localization of all markers highlighted by green arrowheads. ¬Scale bar in A: 25 μm (for all panels). |
|
|
FIGURE 1. Time course of neurogenesis and neuronal migration in the otic vesicle. Immunostaining for laminin (Lam) in transverse sections through the center of the left otic vesicle of Xenopus embryos from stage 26 to 39 analyzed in single confocal planes (A–G) or maximum intensity projections of z-stacks (H–J) (dorsal to the top, medial to the right). Some sections have also been immunostained for acetylated tubulin (G,J) or a membrane bound form of GFP (mGFP) following mGFP mRNA injection (B,F,I). DAPI was used to label nuclei. Different channels of same section shown in (E,F) and in (H,I). Arrowheads indicate breaches in the basal lamina. b, blob; g, vestibulocochlear ganglion (outlined with hatched lines); hb, hindbrain; lp, lamellipodium; n, vestibulocochlear nerve. (A) At stage 26 the otic vesicle has largely invaginated and is surrounded by a basal lamina. Reorganization of the basal lamina takes place where otic epithelia are in the process of fusion laterally (asterisk). (B–D) At stage 28 the first breaches appear in the basal lamina on the medial side of the otic vesicle (arrowheads), whereas reorganization of the basal lamina continues laterally (asterisk). (C) Shows cell shapes reconstructed from mGFP staining of a z-stack, from which (B) was taken. Cells are shown in alternating blue and purple colors for clarity. They form a single-layered, pseudostratified epithelium. Outlines of cells marked with asterisks in the black boxes in (C) are shown at higher magnification in (D) superimposed on laminin staining. Laminin is displaced where lamellipodia protrude from cells which probably migrate out of the otic vesicle. Some cells form blob-like protrusions through gaps in the basal lamina. (E–J) At later stages (stages 32–39) the ganglion (g; outlined with white hatched line in (E–G) and axons of the vestibulocochlear nerve (n) can be recognized between the otic vesicle and the hindbrain. (H,I) Show a section through the stage 35 otic vesicle immediately posterior to the main body of the ganglion, while a section through another otic vesicle at the center of the ganglion is shown in insets. At stages 32 (E–G) and 35 (H,I) there are still medial gaps in the basal lamina next to the ganglion, but these have closed by stage 39 (J). Cells on the ventromedial side of the otic vesicle (white arrows) and acetylated tubulin stained axons (yellow arrows) located between the otic epithelium and the basal lamina are indicated. Scale bar in (A): 25 μm (for all panels). |
|
|
FIGURE 2. Distribution of mitoses and apico-basal markers in the otic epithelium at stage 26. Transverse sections through the center of the left otic vesicle of Xenopus embryos at stage 26 analyzed in single confocal planes (dorsal to the top, medial to the right). Sections have also been immunostained for membrane GFP (mGFP) following mGFP mRNA injection. DAPI was used to label nuclei. Different channels of same section shown in (A–C), (D–F), (G–I), (J–L), and (M–O). (A–C) Mitotic, pH3 positive cells in the otic epithelium (asterisks) are located near the apical (luminal) surface. One pH3 positive nucleus (asterisk) is located outside the invaginated otic vesicle in the adjacent posterior placodal area, which is in a process of dynamic reorganization where apical and basal surfaces cannot be ascertained. (D–O) Immunostaining for cell polarity proteins Par3 (D–F), aPKC (G–I), MLC (J–L), and N-cadherin (Ncad; (M–O)). Note the prevalence of apical and/or apicolateral staining. Apical/apicolateral staining is notably absent from the lateral domain of the otic epithelium, where invaginating epithelia fuse (asterisks in (D–O)). In addition to its distribution on the apical side of the otic vesicle, aPKC is localized to basal protrusions on the ventromedial side of the otic epithelium (white arrowheads in (G–I)). White boxed area in (I) is shown at higher magnification in insets. Apicolateral Ncad-staining is markedly reduced in the medial and ventromedial otic epithelium (arrowheads), where cells begin to form basal protrusions (arrow). Scale bar in (A): 25 μm (for all panels). |
|
|
FIGURE 3. Apico-basal polarity in the pseudostratified otic epithelium at stage 26. Immunostaining for the cell polarity proteins Par3, aPKC, MLC, and N-cadherin (Ncad) in transverse sections through the center of the left otic vesicle of Xenopus embryos at stage 26 analyzed in single confocal planes (dorsal to the top, medial to the right). Sections have also been immunostained for membrane GFP (mGFP) following mGFP mRNA injection. Distribution of cell polarity proteins in medial otic epithelium as indicated in overview ((A); Par3) and higher magnified views of Par3 (lower and upper box in (A) shown in (B–E)), aPKC (F,G), MLC (H,I), and N-cadherin (J,K). DAPI was used to label nuclei. Different channels of same region shown in (B,C), (D,E), (F,G), (H,I) and (J,K). Inserts in (F–I) show nuclei from adjacent cells in medial otic epithelium, which show clear perinuclear and membrane staining. All proteins are localized to the apical (Par3, aPKC, MLC) and/or apicolateral (Par3, aPKC, MLC, Ncad) surface of cells. In addition, Par3 is localized to some cytoplasmic regions and nuclei and Par3, aPKC, and MLC show staining of membranes and perinuclear staining associated with some nuclei. White arrowheads indicate apical staining; white arrows: apicolateral (junctional) staining; white open arrowheads: cytoplasmic staining; yellow arrows: membrane staining next to nuclei; yellow arrowheads: perinuclear staining; yellow open arrowheads: nuclear staining; asterisk in (D,E): dividing nuclei. Scale bars (A) 25 μm; (B) 10 μm (for (B–K)). |
|
|
FIGURE 4. Distribution of apico-basal polarity markers in otic vesicle and vestibulocochlear ganglion at stage 35. Immunostaining for the cell polarity proteins Par3 ((A–C), (E–G)), aPKC ((I–K), (M–O)) and MLC (Q–S) in transverse sections through the center of the left otic vesicle of Xenopus embryos at stage 35 analyzed in single confocal planes (dorsal to the top, medial to the right). Sections have also been immunostained for membrane GFP (mGFP) following mGFP mRNA injection. DAPI was used to label nuclei. Different channels of same section and cell shapes (shown in alternating blue and purple colors for clarity) reconstructed from mGFP staining of a z-stack are shown in (A–D), (I–L), and (Q–S) with boxed regions shown magnified in (E–H) and (M–P). (A–H) Par3 staining at stage 35 is strongly reduced in the otic epithelium and is mostly found localized to basal protrusions and to the membranes of vestibulocochlear ganglion cells. (I–O) aPKC is still localized to the apical side of the otic epithelium at stage 35, but is also enriched in membranes of basal protrusions and the leading edge of delaminating ganglion cells. (Q–S) MLC immunostaining at stage 35 is strongly reduced in the apical and apicolateral part of otic epithelial cells (single asterisks), but some staining is found in lateral cell membranes (arrowhead) and in the cytoplasm of vestibulocochlear ganglion cells (arrow). White arrowheads indicate apical staining; white arrows: apicolateral (junctional) staining; white or black open arrowheads: basal protrusions; colored arrows: leading edge (axon forming) of vestibulocochlear ganglion cells; colored arrowheads: trailing edge (dendrite forming) of vestibulocochlear ganglion cells; colored asterisks: nuclei. Individual cells are indicated by different colors. Triangles indicate imaging artifacts (absence of signal in single confocal plane due to bends in section). Scale bars (A) 25 μm (for (A–D), (I–L), (Q–S)); (E) 10 μm (for (E–G), (M–O)). |
|
|
FIGURE 5. Changing distribution of proliferative and non-proliferative progenitors during development of the otic vesicle. Distribution of proliferative (EdU-positive) cells and Sox3−immunopositive sensorineural progenitors in transverse sections through the center of the left otic vesicle of Xenopus embryos from stage 26 to 35 (dorsal to the top, medial to the right). DAPI was used to label nuclei. Different channels of same section shown in (A–C), (D–F) and (G–I). g, vestibulocochlear ganglion (outlined with hatched lines); hb, hindbrain. At stage 26 (A–C), Sox3-immunopositive cells are confined to the ventromedial part of the otic vesicle (between arrowheads), located within a broader domain of EdU staining. Most Sox3–immunopositive cells are also labeled with EdU (asterisks indicate double-labeled cells). At stages 29 (D–F) and 35 (G–I), most cells in the ventromedial region are immunopositive for Sox3 (region between arrowheads) but are no longer proliferative as indicated by lack of EdU staining. A few cells, which are both EdU- and Sox3-positive remain at the upper and lower border of this domain (white asterisks). From stage 33 on, a region of Sox3-immunonegative nuclei (yellow arrows) separates a dorsal from a ventral domain of Sox3-positive cells within the ventromedial domain as shown here for stage 35. Occasionally single EdU-positive cells, which may also be weakly Sox3-positive as shown here, are found in the region between the dorsal and ventral Sox3 domain (yellow asterisks). Proliferative, EdU-positive cells in the vestibulocochlear ganglion (arrows) are confined to the periphery of the ganglion and do not co-express Sox3. Scale bar in (A): 25 μm (for all panels). |
|
|
FIGURE 6. Distribution of neurogenic markers at different levels of the otic vesicle at stage 28/29. Distribution of Neurog1, Atoh1, Sox2 mRNAs, and Sox3 immunostaining in the left otic vesicle of stage 28 or 29 Xenopus embryos showing three approximately equidistant transverse vibratome sections (A–L) and a superimposition of Neurog1 expression with Sox3 immunostaining at a posterior level (M). DAPI was used to label nuclei. Arrowheads indicate extent of region containing cells expressing Neurog1 (yellow), Atoh1 (orange), Sox2 (blue), and Sox3 (white). g, vestibulocochlear ganglion (outlined with hatched lines); hb, hindbrain. Levels: ant.: anterior; mid.: midline; post.: posterior. (A–C) Note that at anterior levels, Neurog1 is expressed throughout the ventral and ventromedial otic epithelium, while it is confined to the central part of the medial otic epithelium further posterior. In the vestibulocochlear ganglion, Neurog1 is expressed only in the distal part next to the otic epithelium but is absent from the proximal part (asterisk). (D–F) Atoh1 overlaps widely with Neurog1, but does not extend as far lateral as the latter in the ventral anterior and more lateral than Neurog1 in the ventral posterior otic vesicle; it is not expressed in the ganglion. (G–I) Sox2 is expressed very broadly in the central otic vesicle, where its expression extends from midlateral to dorsomedial. Its expression is more restricted anteriorly and posteriorly but always reaches further dorsal in the medial otic epithelium than Sox3. It is also weakly expressed in the distal part of the vestibulocochlear ganglion. (J–L) Sox3 immunostaining is confined to the ventromedial otic epithelium reaching its largest dorsal extent in the center of the otic vesicle. (M) shows that Neurog1 expression (between yellow arrowheads in (M)) is located slightly more dorsal than Sox3 and is overlapping with the dorsal but not ventral part of the Sox3-domain (between white arrowheads) in the posterior otic vesicle. Scale bar in (A): 25 μm (for all panels). |
|
|
FIGURE 7. Changing distribution of sensorineural progenitors and differentiating neurons during development of the otic vesicle. Distribution of Sox3-immunopositive sensorineural progenitors in relation to Islet1/2-immunopositive differentiating neurons in transverse sections through the center of the left otic vesicle of Xenopus embryos from stage 26 to 40 (dorsal to the top, medial to the right). DAPI was used to label nuclei. Different channels of same section shown in (A–C), (D–F), (G–I), and (J–L) (slightly posterior of center). g, vestibulocochlear ganglion (outlined with hatched lines); hb, hindbrain. At stage 26, no Islet1/2 positive cells can be seen. From stage 29 on, strongly Islet1/2 positive cells are evident in the vestibulocochlear ganglion. Note the absence of Islet1/2 staining in the peripheral cells of the ganglion (mint arrowheads). In addition, a subset of Sox3-positive cells in the otic epithelium shows weak Islet1/2 staining (white and orange arrowheads), whereas other Sox3-positive cells do not express Islet1/2 (white and orange arrows) (another more dorsal domain of Sox3 + and weakly Islet1/2 + cells present at stage 40 is only visible in more anterior sections; see Supplementary Figure 3). (D–F) Show same section as Figure 6K. Scale bar in (A): 25 μm (for all panels). |
|
|
FIGURE 8. Changing distribution of Eya1 protein during development of the otic vesicle. Distribution of Eya1-immunopositive cells in transverse sections through the center of the left otic vesicle of Xenopus embryos from stage 21 to 40 (dorsal to the top, medial to the right). For each stage, Eya1 staining is shown alone (left panel) as well as superimposed onto nuclear DAPI staining (right panel). Insets in (G–J) show boxed areas of same or adjacent section at higher magnification and with increased brightness (boxed area not shown in (J) for clarity). (A,B) At stage 21, Eya1 is expressed in the invaginating otic vesicle and in the adjacent posterior placodal area (asterisk). (C–F) At stages 26 (C,D) to 28 (E,F), Eya1 immunostaining persists throughout the otic vesicle except for dorsomedial and dorsolateral regions. (G–J) From stage 32 (G,H) on, additional weak Eya1 staining is found throughout the vestibulocochlear ganglion (arrows in insets, which show boxed regions with increased brightness), while strong Eya1-immunostaining persist in the otic epithelium and in peripheral cells of the ganglion. From stage 32 on, Eya1-immunostaining decreases in a ventromedial region of the otic epithelium (flanked by arrowheads), while it remains high in adjacent regions. From stage 35 (I,J) onward, hair cells (open arrowheads) become apparent as a separate layer. While most hair cells do not express Eya1 (yellow open arrowheads), a few hair cells show weak Eya1 staining (white open arrowheads). (K,L) At stage 40, Eya1 is still weakly expressed in the vestibulocochlear ganglion (not shown here; see Supplementary Figure 6). In the otic epithelium Eya1 levels are low in the developing sensory areas (between arrowheads) but Eya1 remains strongly expressed in adjacent regions. g, vestibulocochlear ganglion (outlined with hatched lines); hb, hindbrain; vOt, otic vesicle. Scale bar in (A): 25 μm (for all panels). |
|
|
FIGURE 9. Subcellular localization of Eya1 protein in otic vesicle and vestibulocochlear ganglion at stage 29. (A–G) Immunostaining for Eya1 in a transverse section through the center of the left otic vesicle of Xenopus embryos at stage 29 analyzed by confocal microscopy (dorsal to the top, medial to the right). DAPI was used to label nuclei. (A) Overview showing the same confocal plane as (B2–G2). (B–G) Magnified views of the small (B–D) and large (E–G) boxed area shown in different channels (columns B–G) and in three different confocal planes (rows 1–3; 0.9 μm between adjacent planes). Nuclear staining indicated by asterisks; cytoplasmic staining indicated by arrows. White asterisks show nuclear Eya1 staining in the otic epithelium; orange asterisk indicate Eya1-immunopositive nuclei in periphery of the vestibulocochlear ganglion. White arrows show cytoplasmic staining in the otic epithelium; orange arrows show cytoplasmic Eya1 staining in the ganglion. White arrowheads highlight Eya1-positive protrusions of delaminating or migrating cells. Mint arrowheads indicate cytoplasmic Eya1 staining in a dividing cell of the otic epithelium with the mint arrow indicating the division plane. Note that at this stage cells have begun to delaminate from the otic epithelium to form the vestibulocochlear ganglion. Eya1 shows mostly nuclear but also some cytoplasmic localization in the otic epithelium and vestibulocochlear ganglion. (H–J) Immunostaining for Eya1 and Sox3 in a single confocal plane of another transverse section through the center of the left otic vesicle at stage 29. Note that the Eya1 domain includes but extends further dorsally and ventrolaterally than the Sox3 immunopositive domain (between arrowheads). g, vestibulocochlear ganglion (outlined with hatched lines); hb, hindbrain. Scale bar in (A): 25 μm (for (A,H–J)). |
|
|
FIGURE 10. Subcellular localization of Eya1 protein in otic vesicle and vestibulocochlear ganglion at stage 35. Immunostaining for Eya1 and Sox3 in a transverse section through the center of the left otic vesicle of Xenopus embryos at stage 35 analyzed by confocal microscopy (dorsal to the top, medial to the right). DAPI was used to label nuclei. (A) Overview showing the same confocal plane as (B2–F2). (B–F) Magnified views of the boxed area shown in different channels (columns B–F) and in three different confocal planes (rows 1–3; 0.9 μm between adjacent planes). Putative hair cells indicated by white open arrowheads. Nuclear staining indicated by asterisks; cytoplasmic staining indicated by arrows. White asterisks show nuclear Eya1 staining in the otic epithelium; yellow asterisks indicate nuclei that are immunopositive for both Eya1 and Sox3. Orange asterisk indicate Eya1-immunopositive nuclei in the vestibulocochlear ganglion. White arrows show cytoplasmic staining in the otic epithelium; orange arrows show cytoplasmic Eya1 staining in the ganglion. White arrowheads highlight Eya1-positive protrusions of delaminating cells. Mint arrowheads indicate cytoplasmic Eya1 staining in a dividing cell of the otic epithelium with the mint arrow indicating the division plane. Note that Eya1 shows mostly nuclear but also some cytoplasmic localization in the otic epithelium. Sox3-immunopositive nuclei also co-express Eya1, but at lower levels than adjacent cells. A subset of putative hair cells shows weak nuclear Eya1 staining and a subset of the latter also is weakly Sox3-immunopositive. In the vestibulocochlear ganglion, nuclear Eya1 is mostly found in cells located at the periphery (probably corresponding to proliferative cells), while in the center of the ganglion, Eya1 is mostly cytoplasmic. g, vestibulocochlear ganglion (outlined with hatched lines); hb, hindbrain. Scale bar in (A): 25 μm. |
|
|
FIGURE 11. Role of Eya1 for otic neurogenesis in comparisons of embryos injected with Eya1 MOs or Control MOs. (A) pH3-immunopositive (mitotic) cells in the stage otic vesicle are unchanged after injection of Control MO (ns, not significant) but are significantly reduced after Eya1 MO injection and significantly increased after GR-Eya1 injection and DEX treatment from stage 16–18 compared to uninjected embryos (Uninj.) (asterisk: p < 0.05, t-test; n = 3 for each condition; standard deviations are indicated). (B–M) Changes of EdU-positive proliferative progenitors (B–E), and Sox3- (F–I), and Islet1/2-immunopositive cells (J–M) in transverse sections through the central otic vesicle of stage 35 Xenopus embryos injected with Eya1 MOs (left two columns; different channels of same section) or control MOs (right two columns; different channels of same section) (dorsal to the top, medial to the right). DAPI was used to label nuclei. Reductions of EdU labeling and Sox3- or Islet1/2-immunoreactive cells in otic vesicle of Eya1 MO injected embryos are indicated by green arrows (compare to white arrows for otic vesicle in Control MO injected embryos). Residual EdU labeling in otic vesicle of Eya1 MO injected embryo is indicated by a green asterisk (compare to white asterisk for otic vesicle in Control MO injected embryo). Vestibulocochlear ganglion outlined with hatched lines in (J–M). Scale bar in (B): 25 μm (for (B–M)). |
|
|
FIGURE 12. Role of Eya1 for otic cell polarity in comparisons of embryos injected with Eya1 MOs or Control MOs. Changes of Par3- (A–D), aPKC- (E–H), MLC- (I–L), and N-Cadherin (M–P) immunostaining in transverse sections through the central otic vesicle of stage 26 Xenopus embryos injected with Eya1 MOs (left two columns; different channels of same section) or control MOs (right two columns; different channels of same section) (dorsal to the top, medial to the right). DAPI was used to label nuclei. Embryos injected with Control MOs show a normal pattern of protein distribution (see Figure 2). Boxed areas are shown at higher magnification in insets. Protein distribution in the apical and apicolateral membrane (arrows), cytoplasm (asterisks) and between nuclei and membrane (open arrowheads) are indicated. Green symbols indicate protein distribution in Eya1 MO injected embryos and white symbols in Control MO injected embryos. Note that Par3, aPKC, and MLC remain apically localized after Eya1 MO injection, although apical protein levels of Par3 and aPKC are often reduced compared to embryos injected with Control MO. Apicolateral staining of N-cadherin is completely abolished after Eya1 MO injections but not affected after injection with Control MOs. Increasing cytoplasmic and perinuclear distribution of Par3 and MLC is observed in embryos injected with Eya1 MO as compared to Control MO injected embryos. Scale bar in (A): 25 μm (for all panels). |
|
|
FIGURE 13. Neurogenesis and sensory area formation in the otic vesicle of Xenopus laevis. Schematic diagrams of central sections through otic vesicles are shown with proliferation zones (EdU/PCNA) and approximate extent of marker expression domains in the otic vesicle and the vestibulocochlear ganglion (g) indicated by colored lines. Faint red and yellow colors indicate domains of weak expression of Eya1 and Islet1/2, respectively. Data from previous publications suggest that Six1 is expressed in similar domains to Eya1 (Pandur and Moody, 2000; David et al., 2001; Schlosser and Ahrens, 2004). All other data are based on the current study. Green question marks indicate that the precise position of the expression boundaries for Neurog1 are not known. The hatched part of the line for Neurog1 indicates that its expression extends more ventrally in the anterior otic vesicle at stage 28. The broken white line indicates the extent of the breach in the basal lamina. Thick black lines indicate the developing sensory areas (maculae) of the saccule (S) in the pars inferior (PI) and of the utricle (U) in the pars superior (PS) of the otic vesicle. Asterisks indicate regions of neuronal delamination. These extend broadly throughout the ventromedial part of the otic vesicle at early stages but probably become restricted to the ventral and dorsal borders of sensory areas at stage 35. Black arrows in the right panel indicate putative cell state transitions. See text for details. |
References [+] :
Abdelhak,
A human homologue of the Drosophila eyes absent gene underlies branchio-oto-renal (BOR) syndrome and identifies a novel gene family.
1997, Pubmed
Abdelhak, A human homologue of the Drosophila eyes absent gene underlies branchio-oto-renal (BOR) syndrome and identifies a novel gene family. 1997, Pubmed
Abelló, Independent regulation of Sox3 and Lmx1b by FGF and BMP signaling influences the neurogenic and non-neurogenic domains in the chick otic placode. 2010, Pubmed
Adam, Cell fate choices and the expression of Notch, Delta and Serrate homologues in the chick inner ear: parallels with Drosophila sense-organ development. 1998, Pubmed
Ahmed, Eya1-Six1 interaction is sufficient to induce hair cell fate in the cochlea by activating Atoh1 expression in cooperation with Sox2. 2012, Pubmed
Ahmed, EYA1 and SIX1 drive the neuronal developmental program in cooperation with the SWI/SNF chromatin-remodeling complex and SOX2 in the mammalian inner ear. 2012, Pubmed
Ahrens, Tissues and signals involved in the induction of placodal Six1 expression in Xenopus laevis. 2005, Pubmed , Xenbase
Akimenko, Combinatorial expression of three zebrafish genes related to distal-less: part of a homeobox gene code for the head. 1994, Pubmed
Akitaya, Expression of cell adhesion molecules during initiation and cessation of neural crest cell migration. 1992, Pubmed
Alsina, Mechanisms of cell specification and differentiation in vertebrate cranial sensory systems. 2020, Pubmed
Alsina, FGF signaling is required for determination of otic neuroblasts in the chick embryo. 2004, Pubmed
Alsina, Patterning and cell fate in ear development. 2009, Pubmed
Alsina, Sculpting the labyrinth: Morphogenesis of the developing inner ear. 2017, Pubmed
Andermann, Neurogenin1 defines zebrafish cranial sensory ganglia precursors. 2002, Pubmed
Anniko, Pattern formation of the otic placode and morphogenesis of the otocyst. 1984, Pubmed
Bartolami, Appearance and distribution of the 275 kD hair-cell antigen during development of the avian inner ear. 1991, Pubmed
Begbie, Early steps in the production of sensory neurons by the neurogenic placodes. 2002, Pubmed
Bell, Spatial and temporal segregation of auditory and vestibular neurons in the otic placode. 2008, Pubmed
Bermingham, Math1: an essential gene for the generation of inner ear hair cells. 1999, Pubmed
Bissonnette, Standard atlas of the gross anatomy of the developing inner ear of the chicken. 1996, Pubmed
Bricaud, The transcription factor six1 inhibits neuronal and promotes hair cell fate in the developing zebrafish (Danio rerio) inner ear. 2006, Pubmed
Bronner-Fraser, Effects of antibodies against N-cadherin and N-CAM on the cranial neural crest and neural tube. 1992, Pubmed
Camarero, Delayed inner ear maturation and neuronal loss in postnatal Igf-1-deficient mice. 2001, Pubmed
Carney, Studies on cell migration and axon guidance in the developing distal auditory system of the mouse. 1983, Pubmed
Chen, Initiation of olfactory placode development and neurogenesis is blocked in mice lacking both Six1 and Six4. 2009, Pubmed
Chen, The Par3/Par6/aPKC complex and epithelial cell polarity. 2013, Pubmed
Chen, The role of Math1 in inner ear development: Uncoupling the establishment of the sensory primordium from hair cell fate determination. 2002, Pubmed
Cook, Tyrosine dephosphorylation of H2AX modulates apoptosis and survival decisions. 2009, Pubmed
Dabdoub, Sox2 signaling in prosensory domain specification and subsequent hair cell differentiation in the developing cochlea. 2008, Pubmed
Dady, Timing and kinetics of E- to N-cadherin switch during neurulation in the avian embryo. 2012, Pubmed
D'Amico-Martel, Contributions of placodal and neural crest cells to avian cranial peripheral ganglia. 1983, Pubmed
David, Xenopus Eya1 demarcates all neurogenic placodes as well as migrating hypaxial muscle precursors. 2001, Pubmed , Xenbase
Davidson, Neural tube closure in Xenopus laevis involves medial migration, directed protrusive activity, cell intercalation and convergent extension. 1999, Pubmed , Xenbase
de Graaf, Hormone-inducible expression of secreted factors in zebrafish embryos. 1998, Pubmed
Deng, Comparative expression analysis of POU4F1, POU4F2 and ISL1 in developing mouse cochleovestibular ganglion neurons. 2014, Pubmed
De Robertis, Patterning by genes expressed in Spemann's organizer. 1997, Pubmed , Xenbase
Du, The tight junction protein, occludin, regulates the directional migration of epithelial cells. 2010, Pubmed
Durruthy-Durruthy, Reconstruction of the mouse otocyst and early neuroblast lineage at single-cell resolution. 2014, Pubmed
El-Hashash, Eya1 controls cell polarity, spindle orientation, cell fate and Notch signaling in distal embryonic lung epithelium. 2011, Pubmed
El-Hashash, Retraction: Eya1 controls cell polarity, spindle orientation, cell fate and Notch signaling in distal embryonic lung epithelium. Development doi: 10.1242/dev.058479. 2017, Pubmed
Elliott, Development in the Mammalian Auditory System Depends on Transcription Factors. 2021, Pubmed
Embry, Reciprocal signaling between the transcriptional co-factor Eya2 and specific members of the Galphai family. 2004, Pubmed
Esteve, cSix4, a member of the six gene family of transcription factors, is expressed during placode and somite development. 1999, Pubmed
Etienne-Manneville, Cell polarity: Par6, aPKC and cytoskeletal crosstalk. 2003, Pubmed
Evsen, Progression of neurogenesis in the inner ear requires inhibition of Sox2 transcription by neurogenin1 and neurod1. 2013, Pubmed
Fan, The alpha subunits of Gz and Gi interact with the eyes absent transcription cofactor Eya2, preventing its interaction with the six class of homeodomain-containing proteins. 2000, Pubmed
Fode, The bHLH protein NEUROGENIN 2 is a determination factor for epibranchial placode-derived sensory neurons. 1998, Pubmed
Francisco-Cruz, Multiplex Immunofluorescence Assays. 2020, Pubmed
Fritzsch, Development and evolution of inner ear sensory epithelia and their innervation. 2002, Pubmed
Fritzsch, The role of bHLH genes in ear development and evolution: revisiting a 10-year-old hypothesis. 2010, Pubmed
Gou, sox2 and sox3 Play unique roles in development of hair cells and neurons in the zebrafish inner ear. 2018, Pubmed
Haddon, Early ear development in the embryo of the zebrafish, Danio rerio. 1996, Pubmed
Hapak, PAR3-PAR6-atypical PKC polarity complex proteins in neuronal polarization. 2018, Pubmed
Hemond, Ganglion formation from the otic placode and the otic crest in the chick embryo: mitosis, migration, and the basal lamina. 1991, Pubmed
Hilfer, Invagination of the otic placode: normal development and experimental manipulation. 1989, Pubmed
Hollenberg, Use of a conditional MyoD transcription factor in studies of MyoD trans-activation and muscle determination. 1993, Pubmed
Jung, PAPC and the Wnt5a/Ror2 pathway control the invagination of the otic placode in Xenopus. 2011, Pubmed , Xenbase
Kiernan, Sox2 is required for sensory organ development in the mammalian inner ear. 2005, Pubmed
Knoblich, Asymmetric cell division: recent developments and their implications for tumour biology. 2010, Pubmed
Kolm, Efficient hormone-inducible protein function in Xenopus laevis. 1995, Pubmed , Xenbase
Kosodo, Regulation of interkinetic nuclear migration by cell cycle-coupled active and passive mechanisms in the developing brain. 2011, Pubmed
Kriebel, Xeya3 regulates survival and proliferation of neural progenitor cells within the anterior neural plate of Xenopus embryos. 2007, Pubmed , Xenbase
Krishnan, Dephosphorylation of the C-terminal tyrosyl residue of the DNA damage-related histone H2A.X is mediated by the protein phosphatase eyes absent. 2009, Pubmed
Laclef, Thymus, kidney and craniofacial abnormalities in Six 1 deficient mice. 2003, Pubmed
Lee, Synchronization of neurogenesis and motor neuron specification by direct coupling of bHLH and homeodomain transcription factors. 2003, Pubmed
Lee, Fusion protein Isl1-Lhx3 specifies motor neuron fate by inducing motor neuron genes and concomitantly suppressing the interneuron programs. 2012, Pubmed
Leung, Apical migration of nuclei during G2 is a prerequisite for all nuclear motion in zebrafish neuroepithelia. 2011, Pubmed
Li, Islet-1 expression in the developing chicken inner ear. 2004, Pubmed
Li, Dynamic changes in cis-regulatory occupancy by Six1 and its cooperative interactions with distinct cofactors drive lineage-specific gene expression programs during progressive differentiation of the auditory sensory epithelium. 2020, Pubmed
Li, Eya protein phosphatase activity regulates Six1-Dach-Eya transcriptional effects in mammalian organogenesis. 2003, Pubmed
Lyu, Microwaving and Fluorophore-Tyramide for Multiplex Immunostaining on Mouse Adrenals - Using Unconjugated Primary Antibodies from the Same Host Species. 2020, Pubmed
Ma, Neurogenin 1 null mutant ears develop fewer, morphologically normal hair cells in smaller sensory epithelia devoid of innervation. 2000, Pubmed
Ma, neurogenin1 is essential for the determination of neuronal precursors for proximal cranial sensory ganglia. 1998, Pubmed , Xenbase
Ma, Identification of neurogenin, a vertebrate neuronal determination gene. 1996, Pubmed , Xenbase
Ma, Regulation of motor neuron specification by phosphorylation of neurogenin 2. 2008, Pubmed
Maier, Sensational placodes: neurogenesis in the otic and olfactory systems. 2014, Pubmed
Matei, Smaller inner ear sensory epithelia in Neurog 1 null mice are related to earlier hair cell cycle exit. 2005, Pubmed
Mattioni, Regulation of protein activities by fusion to steroid binding domains. 1994, Pubmed
McLarren, DLX5 positions the neural crest and preplacode region at the border of the neural plate. 2003, Pubmed
Meier, Development of the embryonic chick otic placode. II. Electron microscopic analysis. 1978, Pubmed
Merk, The Eya1 Phosphatase Mediates Shh-Driven Symmetric Cell Division of Cerebellar Granule Cell Precursors. 2020, Pubmed
Millimaki, Zebrafish atoh1 genes: classic proneural activity in the inner ear and regulation by Fgf and Notch. 2007, Pubmed
Millimaki, Sox2 is required for maintenance and regeneration, but not initial development, of hair cells in the zebrafish inner ear. 2010, Pubmed
Miyamoto, N-cadherin-based adherens junction regulates the maintenance, proliferation, and differentiation of neural progenitor cells during development. 2015, Pubmed
Moore, Par3 controls neural crest migration by promoting microtubule catastrophe during contact inhibition of locomotion. 2013, Pubmed , Xenbase
Moriyoshi, Labeling neural cells using adenoviral gene transfer of membrane-targeted GFP. 1996, Pubmed
Morsli, Development of the mouse inner ear and origin of its sensory organs. 1998, Pubmed
Nakagawa, Neural crest emigration from the neural tube depends on regulated cadherin expression. 1998, Pubmed
Neves, Differential expression of Sox2 and Sox3 in neuronal and sensory progenitors of the developing inner ear of the chick. 2007, Pubmed
Nieber, Comparative expression analysis of the neurogenins in Xenopus tropicalis and Xenopus laevis. 2009, Pubmed , Xenbase
Norden, Pseudostratified epithelia - cell biology, diversity and roles in organ formation at a glance. 2017, Pubmed
Norden, Actomyosin is the main driver of interkinetic nuclear migration in the retina. 2009, Pubmed
Oh, Differential expression of bone morphogenetic proteins in the developing vestibular and auditory sensory organs. 1996, Pubmed
Ohto, Cooperation of six and eya in activation of their target genes through nuclear translocation of Eya. 1999, Pubmed
Ohto, Tissue and developmental distribution of Six family gene products. 1998, Pubmed
Oliver, Homeobox genes and connective tissue patterning. 1995, Pubmed
Ozaki, Six1 controls patterning of the mouse otic vesicle. 2004, Pubmed
Pandur, Xenopus Six1 gene is expressed in neurogenic cranial placodes and maintained in the differentiating lateral lines. 2000, Pubmed , Xenbase
Park, Long-term consequences of Sox9 depletion on inner ear development. 2010, Pubmed , Xenbase
Penzel, Characterization and early embryonic expression of a neural specific transcription factor xSOX3 in Xenopus laevis. 1997, Pubmed , Xenbase
Pevny, SOX genes and neural progenitor identity. 2005, Pubmed
Pujades, BMP-signaling regulates the generation of hair-cells. 2006, Pubmed
Puligilla, Sox2 induces neuronal formation in the developing mammalian cochlea. 2010, Pubmed
Puligilla, Dual role for Sox2 in specification of sensory competence and regulation of Atoh1 function. 2017, Pubmed
Quick, Inner ear formation during the early larval development of Xenopus laevis. 2005, Pubmed , Xenbase
Radde-Gallwitz, Expression of Islet1 marks the sensory and neuronal lineages in the mammalian inner ear. 2004, Pubmed
Raft, Cross-regulation of Ngn1 and Math1 coordinates the production of neurons and sensory hair cells during inner ear development. 2007, Pubmed
Raft, Suppression of neural fate and control of inner ear morphogenesis by Tbx1. 2004, Pubmed
Ramahi, The PAR polarity complex and cerebellar granule neuron migration. 2014, Pubmed
Rayapureddi, Eyes absent represents a class of protein tyrosine phosphatases. 2003, Pubmed
Rebay, Multiple Functions of the Eya Phosphotyrosine Phosphatase. 2015, Pubmed
Riddiford, Dissecting the pre-placodal transcriptome to reveal presumptive direct targets of Six1 and Eya1 in cranial placodes. 2016, Pubmed , Xenbase
Riddiford, Six1 and Eya1 both promote and arrest neuronal differentiation by activating multiple Notch pathway genes. 2017, Pubmed , Xenbase
Rogers, Sip1 mediates an E-cadherin-to-N-cadherin switch during cranial neural crest EMT. 2013, Pubmed
Roychoudhury, The Eyes Absent Proteins: Unusual HAD Family Tyrosine Phosphatases. 2021, Pubmed
Sahly, The zebrafish eya1 gene and its expression pattern during embryogenesis. 1999, Pubmed
Sapède, Cell lineage analysis reveals three different progenitor pools for neurosensory elements in the otic vesicle. 2012, Pubmed
Sarkar, The sox family of transcription factors: versatile regulators of stem and progenitor cell fate. 2013, Pubmed
Sato, Conserved expression of mouse Six1 in the pre-placodal region (PPR) and identification of an enhancer for the rostral PPR. 2010, Pubmed , Xenbase
Satoh, Clonal analysis of the relationships between mechanosensory cells and the neurons that innervate them in the chicken ear. 2005, Pubmed
Schlosser, Making senses development of vertebrate cranial placodes. 2010, Pubmed , Xenbase
Schlosser, Molecular anatomy of placode development in Xenopus laevis. 2004, Pubmed , Xenbase
Schlosser, Eya1 and Six1 promote neurogenesis in the cranial placodes in a SoxB1-dependent fashion. 2008, Pubmed , Xenbase
Schlosser, Development of neurogenic placodes in Xenopus laevis. 2000, Pubmed , Xenbase
Schmidt, Neurogenesis in zebrafish - from embryo to adult. 2013, Pubmed
Shailam, Expression of proneural and neurogenic genes in the embryonic mammalian vestibular system. 1999, Pubmed
Shi, Hippocampal neuronal polarity specified by spatially localized mPar3/mPar6 and PI 3-kinase activity. 2003, Pubmed
Shoval, Antagonistic roles of full-length N-cadherin and its soluble BMP cleavage product in neural crest delamination. 2007, Pubmed
Solecki, Sticky situations: recent advances in control of cell adhesion during neuronal migration. 2012, Pubmed
Spear, Interkinetic nuclear migration: a mysterious process in search of a function. 2012, Pubmed
Steevens, SOX2 is required for inner ear neurogenesis. 2017, Pubmed
Strzyz, Interkinetic nuclear migration is centrosome independent and ensures apical cell division to maintain tissue integrity. 2015, Pubmed
Suzuki, The PAR-aPKC system: lessons in polarity. 2006, Pubmed
Tadjuidje, The Eyes Absent proteins in development and disease. 2013, Pubmed
Taneyhill, Should I stay or should I go? Cadherin function and regulation in the neural crest. 2017, Pubmed
Tóth, Simultaneous visualization of multiple antigens with tyramide signal amplification using antibodies from the same species. 2007, Pubmed
Tsai, Kinesin 3 and cytoplasmic dynein mediate interkinetic nuclear migration in neural stem cells. 2010, Pubmed
Turner, Physiological regulation of epithelial tight junctions is associated with myosin light-chain phosphorylation. 1997, Pubmed
Vemaraju, A spatial and temporal gradient of Fgf differentially regulates distinct stages of neural development in the zebrafish inner ear. 2012, Pubmed
Vorhagen, Mammalian aPKC/Par polarity complex mediated regulation of epithelial division orientation and cell fate. 2014, Pubmed
Wallingford, Dishevelled controls cell polarity during Xenopus gastrulation. 2000, Pubmed , Xenbase
Whitehead, The development of innervation patterns in the avian cochlea. 1985, Pubmed
Whitehead, The growth of cochlear fibers and the formation of their synaptic endings in the avian inner ear: a study with the electron microscope. 1985, Pubmed
Wikström, Early development of the stato-acoustic and facial ganglia. 1987, Pubmed
Woods, Math1 regulates development of the sensory epithelium in the mammalian cochlea. 2004, Pubmed
Wu, Molecular mechanisms of inner ear development. 2012, Pubmed
Wu, Sensory organ generation in the chick inner ear. 1996, Pubmed
Wullimann, Secondary neurogenesis in the brain of the African clawed frog, Xenopus laevis, as revealed by PCNA, Delta-1, Neurogenin-related-1, and NeuroD expression. 2005, Pubmed , Xenbase
Xiong, Interactions with the Abelson tyrosine kinase reveal compartmentalization of eyes absent function between nucleus and cytoplasm. 2009, Pubmed
Xu, Chromatin remodelers and lineage-specific factors interact to target enhancers to establish proneurosensory fate within otic ectoderm. 2021, Pubmed
Xu, Eya1-deficient mice lack ears and kidneys and show abnormal apoptosis of organ primordia. 1999, Pubmed
Xu, Mouse Eya homologues of the Drosophila eyes absent gene require Pax6 for expression in lens and nasal placode. 1997, Pubmed
Yu, Par-3 modulates intestinal epithelial barrier function through regulating intracellular trafficking of occludin and myosin light chain phosphorylation. 2015, Pubmed
Zhang, The beta-catenin/VegT-regulated early zygotic gene Xnr5 is a direct target of SOX3 regulation. 2003, Pubmed , Xenbase
Zhang, A comparative study of Eya1 and Eya4 protein function and its implication in branchio-oto-renal syndrome and DFNA10. 2004, Pubmed
Zheng, The role of Six1 in mammalian auditory system development. 2003, Pubmed
Zou, Eya1 gene dosage critically affects the development of sensory epithelia in the mammalian inner ear. 2008, Pubmed
Zou, Eya1 and Six1 are essential for early steps of sensory neurogenesis in mammalian cranial placodes. 2004, Pubmed
Zou, Eya1 regulates the growth of otic epithelium and interacts with Pax2 during the development of all sensory areas in the inner ear. 2006, Pubmed
