XB-ART-58611
Front Cell Dev Biol
2021 Jan 01;9:747969. doi: 10.3389/fcell.2021.747969.
Show Gene links
Show Anatomy links
Retinoic Acid Fluctuation Activates an Uneven, Direction-Dependent Network-Wide Robustness Response in Early Embryogenesis.
Parihar M, Bendelac-Kapon L, Gur M, Abbou T, Belorkar A, Achanta S, Kinberg K, Vadigepalli R, Fainsod A.
???displayArticle.abstract???
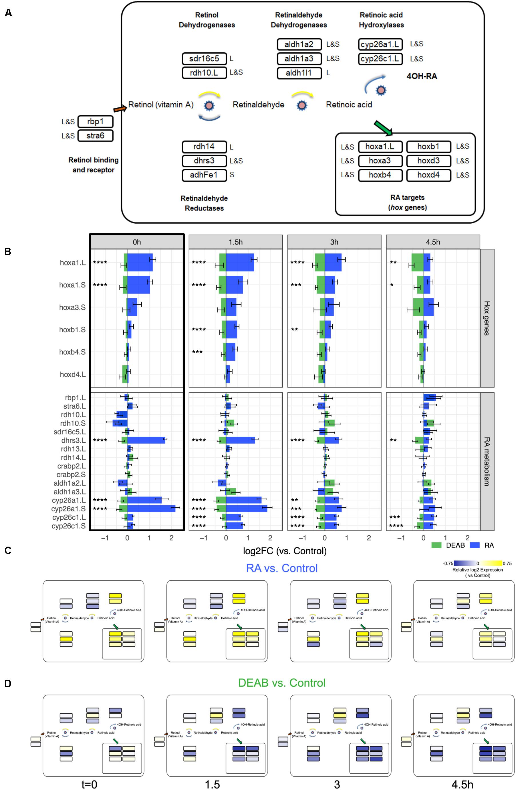
Robustness is a feature of regulatory pathways to ensure signal consistency in light of environmental changes or genetic polymorphisms. The retinoic acid (RA) pathway, is a central developmental and tissue homeostasis regulatory signal, strongly dependent on nutritional sources of retinoids and affected by environmental chemicals. This pathway is characterized by multiple proteins or enzymes capable of performing each step and their integration into a self-regulating network. We studied RA network robustness by transient physiological RA signaling disturbances followed by kinetic transcriptomic analysis of the recovery during embryogenesis. The RA metabolic network was identified as the main regulated module to achieve signaling robustness using an unbiased pattern analysis. We describe the network-wide responses to RA signal manipulation and found the feedback autoregulation to be sensitive to the direction of the RA perturbation: RA knockdown exhibited an upper response limit, whereas RA addition had a minimal feedback-activation threshold. Surprisingly, our robustness response analysis suggests that the RA metabolic network regulation exhibits a multi-objective optimization, known as Pareto optimization, characterized by trade-offs between competing functionalities. We observe that efficient robustness to increasing RA is accompanied by worsening robustness to reduced RA levels and vice versa. This direction-dependent trade-off in the network-wide feedback response, results in an uneven robustness capacity of the RA network during early embryogenesis, likely a significant contributor to the manifestation of developmental defects.
???displayArticle.pubmedLink??? 34746144
???displayArticle.pmcLink??? PMC8564372
???displayArticle.link??? Front Cell Dev Biol
???displayArticle.grants??? [+]
U01 EB023224 NIBIB NIH HHS
Species referenced: Xenopus laevis
Genes referenced: adhfe1 aldh1a2 aldh1a3 crabp2 cyp26a1 cyp26c1 dhrs3 gapdh hoxa1 hoxb1 hoxb4 hoxd1 hoxd4 rbp1 rdh10 rdh13 rdh14 sdr16c5 slc35b1
GO keywords: embryo development [+]
???displayArticle.gses??? GSE154399: NCBI
???attribute.lit??? ???displayArticles.show???
References [+] :
Adams,
The retinaldehyde reductase activity of DHRS3 is reciprocally activated by retinol dehydrogenase 10 to control retinoid homeostasis.
2014, Pubmed
Adams, The retinaldehyde reductase activity of DHRS3 is reciprocally activated by retinol dehydrogenase 10 to control retinoid homeostasis. 2014, Pubmed
Begemann, The zebrafish neckless mutation reveals a requirement for raldh2 in mesodermal signals that pattern the hindbrain. 2001, Pubmed
Belyaeva, The antagonistically bifunctional retinoid oxidoreductase complex is required for maintenance of all-trans-retinoic acid homeostasis. 2017, Pubmed
Belyaeva, Human retinol dehydrogenase 13 (RDH13) is a mitochondrial short-chain dehydrogenase/reductase with a retinaldehyde reductase activity. 2008, Pubmed
Billings, The retinaldehyde reductase DHRS3 is essential for preventing the formation of excess retinoic acid during embryonic development. 2013, Pubmed
Blaner, Vitamin A signaling and homeostasis in obesity, diabetes, and metabolic disorders. 2019, Pubmed
Blaner, Vitamin A Absorption, Storage and Mobilization. 2016, Pubmed
Blentic, Retinoic acid signalling centres in the avian embryo identified by sites of expression of synthesising and catabolising enzymes. 2003, Pubmed
Blumberg, An essential role for retinoid signaling in anteroposterior neural patterning. 1997, Pubmed , Xenbase
Chen, A concentration gradient of retinoids in the early Xenopus laevis embryo. 1994, Pubmed , Xenbase
Chen, Increased XRALDH2 activity has a posteriorizing effect on the central nervous system of Xenopus embryos. 2001, Pubmed , Xenbase
Corcoran, Absence of retinoids can induce motoneuron disease in the adult rat and a retinoid defect is present in motoneuron disease patients. 2002, Pubmed
Creech Kraft, Xenopus laevis: a model system for the study of embryonic retinoid metabolism. II. Embryonic metabolism of all-trans-3,4-didehydroretinol to all-trans-3,4-didehydroretinoic acid. 1995, Pubmed , Xenbase
Creech Kraft, Temporal distribution, localization and metabolism of all-trans-retinol, didehydroretinol and all-trans-retinal during Xenopus development. 1994, Pubmed , Xenbase
Cui, Retinoid receptors and vitamin A deficiency: differential patterns of transcription during early avian development and the rapid induction of RARs by retinoic acid. 2003, Pubmed
D'Aniello, Depletion of retinoic acid receptors initiates a novel positive feedback mechanism that promotes teratogenic increases in retinoic acid. 2013, Pubmed
D'Aniello, Input overload: Contributions of retinoic acid signaling feedback mechanisms to heart development and teratogenesis. 2015, Pubmed
Dobbs-McAuliffe, Feedback mechanisms regulate retinoic acid production and degradation in the zebrafish embryo. 2004, Pubmed
Durston, Retinoic acid causes an anteroposterior transformation in the developing central nervous system. 1989, Pubmed , Xenbase
Eldar, Elucidating mechanisms underlying robustness of morphogen gradients. 2004, Pubmed
Epstein, Patterning of the embryo along the anterior-posterior axis: the role of the caudal genes. 1997, Pubmed , Xenbase
Fainsod, Fetal Alcohol Spectrum Disorder: Embryogenesis Under Reduced Retinoic Acid Signaling Conditions. 2020, Pubmed , Xenbase
Fainsod, Xenopus embryos to study fetal alcohol syndrome, a model for environmental teratogenesis. 2018, Pubmed , Xenbase
Feng, Dhrs3a regulates retinoic acid biosynthesis through a feedback inhibition mechanism. 2010, Pubmed
Fujii, Metabolic inactivation of retinoic acid by a novel P450 differentially expressed in developing mouse embryos. 1997, Pubmed
Ghyselinck, Retinoic acid signaling pathways. 2019, Pubmed
Godsave, Expression patterns of Hoxb genes in the Xenopus embryo suggest roles in anteroposterior specification of the hindbrain and in dorsoventral patterning of the mesoderm. 1994, Pubmed , Xenbase
Grandel, Retinoic acid signalling in the zebrafish embryo is necessary during pre-segmentation stages to pattern the anterior-posterior axis of the CNS and to induce a pectoral fin bud. 2002, Pubmed
Hartomo, Involvement of aldehyde dehydrogenase 1A2 in the regulation of cancer stem cell properties in neuroblastoma. 2015, Pubmed
Hollemann, Regionalized metabolic activity establishes boundaries of retinoic acid signalling. 1998, Pubmed , Xenbase
Huang, Systematic and integrative analysis of large gene lists using DAVID bioinformatics resources. 2009, Pubmed
Janesick, ERF and ETV3L are retinoic acid-inducible repressors required for primary neurogenesis. 2013, Pubmed , Xenbase
Janesick, Active repression by RARγ signaling is required for vertebrate axial elongation. 2014, Pubmed , Xenbase
Janesick, Retinoic acid signaling and neuronal differentiation. 2015, Pubmed
Johnson, Adjusting batch effects in microarray expression data using empirical Bayes methods. 2007, Pubmed
Kam, Dhrs3 protein attenuates retinoic acid signaling and is required for early embryonic patterning. 2013, Pubmed , Xenbase
Karimi, Xenbase: a genomic, epigenomic and transcriptomic model organism database. 2018, Pubmed , Xenbase
Kedishvili, Enzymology of retinoic acid biosynthesis and degradation. 2013, Pubmed
Kedishvili, Retinoic Acid Synthesis and Degradation. 2016, Pubmed
Kessel, Respecification of vertebral identities by retinoic acid. 1992, Pubmed
Kessel, Homeotic transformations of murine vertebrae and concomitant alteration of Hox codes induced by retinoic acid. 1991, Pubmed
Kim, The retinoic acid synthesis gene ALDH1a2 is a candidate tumor suppressor in prostate cancer. 2005, Pubmed
Koide, Active repression of RAR signaling is required for head formation. 2001, Pubmed , Xenbase
Kot-Leibovich, Ethanol induces embryonic malformations by competing for retinaldehyde dehydrogenase activity during vertebrate gastrulation. 2009, Pubmed , Xenbase
Kraft, Xenopus laevis: a model system for the study of embryonic retinoid metabolism. I. Embryonic metabolism of 9-cis- and all-trans-retinals and retinols to their corresponding acid forms. 1995, Pubmed , Xenbase
Kraft, The retinoid X receptor ligand, 9-cis-retinoic acid, is a potential regulator of early Xenopus development. 1994, Pubmed , Xenbase
Kuttippurathu, A novel comparative pattern analysis approach identifies chronic alcohol mediated dysregulation of transcriptomic dynamics during liver regeneration. 2016, Pubmed
Langfelder, WGCNA: an R package for weighted correlation network analysis. 2008, Pubmed
Lee, A paradoxical teratogenic mechanism for retinoic acid. 2012, Pubmed
le Maire, Retinoic acid receptors: structural basis for coregulator interaction and exchange. 2014, Pubmed
Livak, Analysis of relative gene expression data using real-time quantitative PCR and the 2(-Delta Delta C(T)) Method. 2001, Pubmed
Lohnes, Developmental roles of the retinoic acid receptors. 1995, Pubmed
Love, Moderated estimation of fold change and dispersion for RNA-seq data with DESeq2. 2014, Pubmed
Lupo, Dorsoventral patterning of the Xenopus eye: a collaboration of Retinoid, Hedgehog and FGF receptor signaling. 2005, Pubmed , Xenbase
Marshall, Retinoic acid alters hindbrain Hox code and induces transformation of rhombomeres 2/3 into a 4/5 identity. , Pubmed
Metzler, Enzymatic Metabolism of Vitamin A in Developing Vertebrate Embryos. 2016, Pubmed
Moss, Dynamic patterns of retinoic acid synthesis and response in the developing mammalian heart. 1998, Pubmed
Napoli, Cellular retinoid binding-proteins, CRBP, CRABP, FABP5: Effects on retinoid metabolism, function and related diseases. 2017, Pubmed
Niederreither, Embryonic retinoic acid synthesis is essential for early mouse post-implantation development. 1999, Pubmed
Niederreither, Restricted expression and retinoic acid-induced downregulation of the retinaldehyde dehydrogenase type 2 (RALDH-2) gene during mouse development. 1997, Pubmed
Nijhout, Systems biology of robustness and homeostatic mechanisms. 2019, Pubmed
Paganelli, Glyphosate-based herbicides produce teratogenic effects on vertebrates by impairing retinoic acid signaling. 2010, Pubmed , Xenbase
Pangilinan, Replication and exploratory analysis of 24 candidate risk polymorphisms for neural tube defects. 2014, Pubmed
Papalopulu, Retinoic acid causes abnormal development and segmental patterning of the anterior hindbrain in Xenopus embryos. 1991, Pubmed , Xenbase
Pavez Loriè, Both all-trans retinoic acid and cytochrome P450 (CYP26) inhibitors affect the expression of vitamin A metabolizing enzymes and retinoid biomarkers in organotypic epidermis. 2009, Pubmed
Porté, Aldo-keto reductases in retinoid metabolism: search for substrate specificity and inhibitor selectivity. 2013, Pubmed
Reijntjes, The control of morphogen signalling: regulation of the synthesis and catabolism of retinoic acid in the developing embryo. 2005, Pubmed
Reijntjes, The expression of Stra6 and Rdh10 in the avian embryo and their contribution to the generation of retinoid signatures. 2010, Pubmed
Ritchie, limma powers differential expression analyses for RNA-sequencing and microarray studies. 2015, Pubmed
Romand, Complementary expression patterns of retinoid acid-synthesizing and -metabolizing enzymes in pre-natal mouse inner ear structures. 2004, Pubmed
Rydeen, Excessive feedback of Cyp26a1 promotes cell non-autonomous loss of retinoic acid signaling. 2015, Pubmed
Saili, Molecular characterization of a toxicological tipping point during human stem cell differentiation. 2020, Pubmed
Sakai, The retinoic acid-inactivating enzyme CYP26 is essential for establishing an uneven distribution of retinoic acid along the anterio-posterior axis within the mouse embryo. 2001, Pubmed
Sandell, RDH10 oxidation of Vitamin A is a critical control step in synthesis of retinoic acid during mouse embryogenesis. 2012, Pubmed
Savova, Transcriptomic insights into genetic diversity of protein-coding genes in X. laevis. 2017, Pubmed , Xenbase
Schuetz, Multidimensional optimality of microbial metabolism. 2012, Pubmed
Schuh, v-erbA and citral reduce the teratogenic effects of all-trans retinoic acid and retinol, respectively, in Xenopus embryogenesis. 1993, Pubmed , Xenbase
See, A nutritional model of late embryonic vitamin A deficiency produces defects in organogenesis at a high penetrance and reveals new roles for the vitamin in skeletal development. 2008, Pubmed
Session, Genome evolution in the allotetraploid frog Xenopus laevis. 2016, Pubmed , Xenbase
Shabtai, Acetaldehyde inhibits retinoic acid biosynthesis to mediate alcohol teratogenicity. 2018, Pubmed , Xenbase
Shabtai, Competition between ethanol clearance and retinoic acid biosynthesis in the induction of fetal alcohol syndrome. 2018, Pubmed
Shabtai, Kinetic characterization and regulation of the human retinaldehyde dehydrogenase 2 enzyme during production of retinoic acid. 2016, Pubmed
Shabtai, ADHFe1: a novel enzyme involved in retinoic acid-dependent Hox activation. 2017, Pubmed , Xenbase
Sharpe, Retinoid receptors promote primary neurogenesis in Xenopus. 1997, Pubmed , Xenbase
Shoval, Evolutionary trade-offs, Pareto optimality, and the geometry of phenotype space. 2012, Pubmed
Sive, Identification of a retinoic acid-sensitive period during primary axis formation in Xenopus laevis. 1990, Pubmed , Xenbase
Sonneveld, Human retinoic acid (RA) 4-hydroxylase (CYP26) is highly specific for all-trans-RA and can be induced through RA receptors in human breast and colon carcinoma cells. 1998, Pubmed
Strate, Retinol dehydrogenase 10 is a feedback regulator of retinoic acid signalling during axis formation and patterning of the central nervous system. 2009, Pubmed , Xenbase
Taira, Expression of the LIM class homeobox gene Xlim-1 in pronephros and CNS cell lineages of Xenopus embryos is affected by retinoic acid and exogastrulation. 1994, Pubmed , Xenbase
Tendler, Evolutionary tradeoffs, Pareto optimality and the morphology of ammonite shells. 2015, Pubmed
Topletz, Induction of CYP26A1 by metabolites of retinoic acid: evidence that CYP26A1 is an important enzyme in the elimination of active retinoids. 2015, Pubmed
Urbizu, Chiari malformation type I: a case-control association study of 58 developmental genes. 2013, Pubmed
Yanai, Mapping gene expression in two Xenopus species: evolutionary constraints and developmental flexibility. 2011, Pubmed , Xenbase
Yelin, Ethanol exposure affects gene expression in the embryonic organizer and reduces retinoic acid levels. 2005, Pubmed , Xenbase
Yu, clusterProfiler: an R package for comparing biological themes among gene clusters. 2012, Pubmed
